收藏!一文读懂RAG核心:向量数据库如何成为大模型架构革命的关键
文章探讨了RAG技术中向量数据库的关键作用。它解释了向量数据库如何作为RAG架构核心,通过语义相似度搜索解决传统数据库无法处理的高维向量检索问题。文章分析了向量数据库作为"语义中枢"的架构革命,从"词汇匹配"转向"语义导航",并论证了它是RAG的唯一解决方案。向量数据库使RAG系统从研究原型走向工业级应用,解决大模型的幻觉和知识时效性问题。
导读
在大模型时代,我们常常被“生成”的魔力所吸引,却容易忽略“检索”的价值。RAG(检索增强生成)让模型不再凭记忆“臆答”,而是从海量外部知识中检索—理解—生成,RAG正在成为连接“知识”与“大模型”的关键枢纽。然而,传统数据库或传统搜索引擎无法支撑“检索”这一环节。本文用较为通俗的语言帮助读者理解为什么向量数据库作为RAG架构核心?为什么向量数据库是“语义中枢”的架构革命?为什么向量数据库是RAG的唯一解?
我们习惯于将“大模型”视为无所不能的智能体,然而,在面对快速演变的现实“动态的”数据世界中,大模型的静态知识体系暴露出根本性的局限。RAG、应运而生,它并非一种简单的“外挂”或“技巧”,而是一次架构层面的范式迁移——它重新定义了智能系统中“知识”的流动与组织方式。RAG 的持续演进,正将大模型应用带入一个可控、可信、实时的生产时代,其重要性不言而喻。
在大模型时代,我们常常被“生成”的魔力所吸引,却容易忽略“检索”的价值。无论是企业知识问答、文档助手,还是行业级智能搜索,RAG(Retrieval-Augmented Generation,检索增强生成)正在成为连接“知识”与“大模型”的关键枢纽。它让模型不再凭记忆“臆答”,而是从海量外部知识中检索—理解—生成,从而实现更精准、更可信的智能问答。
然而,支撑这一过程的“检索”环节并非传统数据库或全文搜索所能胜任。RAG 的信息流早已超越“字符串匹配”的范畴,进入了以语义为中心的高维向量空间。在这里,语义的距离不再由词语的表象决定,而是由向量的几何位置所表达。
要在亿级文档中以毫秒级响应找到“语义上最相近”的信息,向量数据库(Vector Database)便成为这一新范式的底层基石。
这不仅是一次技术的替换,更是一场架构哲学的迁移……
一、如何理解向量数据库作为 RAG 架构核心?
**1、**什么是向量数据库?
向量数据库(Vector Database, VDB)不是传统数据库的简单升级,而是为解决高维语义相似度搜索这一特定问题而特化(Specialized)设计的、拥有独特索引和计算模型的新型数据基础设施。
与基于“精确匹配”和“事务一致性”的传统数据库相对比,VDB 的核心目标则是近似相似度搜索,围绕解决“维度灾难”这一瓶颈而设计的。
从架构设计角度来讲,向量数据库是一类专门存储和检索 高维向量表示(embedding) 的系统。其典型流程如下:
- 将文本/图像/音频转换成Embeddings(高维浮点向量)
- 将这些向量及其元数据/引用(原文片段、ID)存入向量数据库
- 用户查询同样向量化后,执行近邻搜索(K NN)或 ANN (近似最近邻)检索,返回最接近的几个向量
- 根据返回向量找到对应原文,再注入生成模块使用。
向量数据库的架构参考示意图如下所示:

2、向量数据库在 RAG 架构中定位
如果从架构设计角度剖析,在 RAG(Retrieval-Augmented Generation)系统中,向量数据库不是“可选组件”而是语义检索层的中枢——它承载语义向量索引、负责高并发的近邻检索、支持混合过滤、提供在线增删改能力,并且把“静态知识”变成可被 LLM 动态调用的外部记忆。
如果我们将把 RAG 系统拆成四层:接入层(UI/API)、语义化层(Embedding 服务)、索引与检索层(Vector DB)以及 存储与治理层(原始文档、元数据、审计),那么,向量数据库位于第 2 和第 4 层之间:它接收来自Embedding 服务的向量并建立索引,同时对外提供高性能检索接口,返回带元数据的 Top-K 片段供生成层使用。具体活动流程可参考如下:

从生产角度落地角度来看,向量数据库在 RAG 中负责把原始数据转成可搜索的语义空间并以极低延迟对外提供检索服务,是连接Embedding 层与 LLM 的“中枢记忆层”。
因此,毫不夸张地说,一个设计合理的向量数据库层,能将 RAG 系统从“研究原型”推向“工业级可服务系统”。
二、如何理解向量数据库作为“语义中枢”的架构革命?
从本质上来讲,RAG模型的精髓在于“检索”与“生成”的分工与协同。而其中的“检索”环节,正是一场由向量数据库驱动的架构革命。
传统的搜索引擎(如Elasticsearch/Solr)是“词法架构”,而向量数据库是“语义架构”。这两种架构在数据表示、索引结构和查询方式上有着根本的、不可调和的差异。
**1、**核心架构理念:从“词汇匹配”到“语义导航”
在传统的信息检索架构中,搜索过程依赖倒排索引(Inverted Index)机制。每个文档被分解为关键词,系统记录每个关键词出现的文档位置,通过“词汇匹配”实现查找。这种架构类似一座庞大的字典型索引结构,速度极快,易于构建,但却无法理解“语义上的相关性”。
例如:用户搜索“如何进行身份鉴权操作”,传统系统只能匹配“身份”“鉴权”等字面词汇,却无法理解“鉴权策略”“双重验证机制”这些语义上等价的信息。
而向量数据库(Vector Database)的引入,让“语义理解”成为可能。在这种新架构中,文本(无论是用户问题还是文档内容)都会经过一个嵌入模型(Embedding Model),转化为一个多维空间中的点(即向量表示)。
每个向量包含若干个浮点数,形式如下:Document A→[0.12,−0.56,0.88,…]。
这些浮点数并不是随意生成的,而是由模型在高维空间中学习到的语义特征所驱动。于是,文本之间的语义相似性被转化为向量之间的几何距离:
- 相似文本 → 向量之间的欧氏距离 / 余弦距离更近;
- 语义无关文本 → 距离更远。
换句话说,信息检索从“关键词”变成了“语义坐标的导航”。如下图为传统索引 vs 向量检索架构的差异性对比:

在上述图中,倒排表被替换为向量索引结构(如 HNSW、IVF、Faiss、Milvus 索引等),使得系统能够在上亿条语义向量中,以毫秒级速度找到最相似的候选文档。
因此,从系统架构的视角来看,向量数据库在 RAG 流程中承担的是“语义记忆层”的角色,连接了模型的“生成智能”与知识库的“事实智能”。
2、RAG与向量数据库的协同工作流
在现代信息系统中,RAG(Retrieval-Augmented Generation)的本质,是通过“外部知识检索”来增强语言模型(LLM)的生成能力。
然而,这一增强并非简单的数据调用,而是一种架构级的协同设计。向量数据库(Vector Database)在其中扮演的是“语义记忆系统”的角色,为生成模型提供实时、动态的知识上下文。
这意味着:
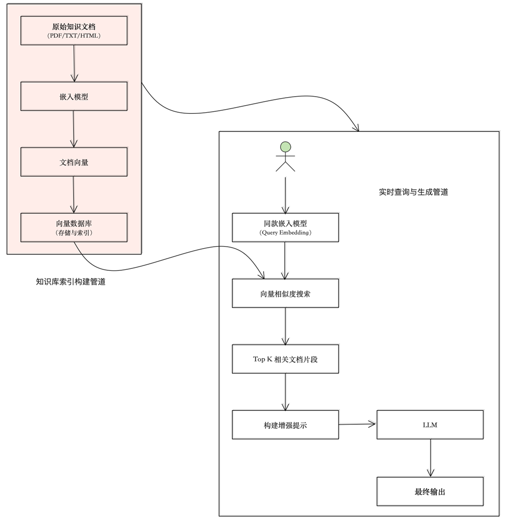
RAG不仅仅是一个算法,而是一套跨层架构协同体系,涵盖语义建模、数据索引、检索服务与生成引擎的有机配合。让我们从整体系统的角度,来探索一下RAG与向量数据库如何共同驱动一条完整的数据流,具体可参考如下图所示:

纵观上述工作流,我们可以看到其呈现了两个核心的架构阶段,具体如下:
(1) 阶段一:离线索引(知识向量化)
此阶段主要涉及如下相关操作:
1)摄取与分割:将外部知识库(文档、网页、手册)进行预处理,并分割成大小适宜的文本片段。这是因为嵌入模型有输入长度限制,且细粒度片段有助于精确定位。
2)向量化:使用嵌入模型将每个文本片段转换为一个高维向量。
3)存储与索引:将这些向量及其对应的原始文本,存入向量数据库。数据库会为这些向量建立专门的近似最近邻索引,这是实现毫秒级检索的关键。
(2) 阶段二:在线检索与生成(语义导航与答案合成)
此阶段主要涉及如下相关操作:
1)查询向量化:将用户的实时查询通过同一个嵌入模型转换为查询向量。
2)语义搜索:向量数据库接收查询向量,在其索引中执行高速的相似度计算(如余弦相似度),找出与之最相似的K个文档向量。
3)提示工程与答案生成:将检索到的Top K相关文本片段作为上下文,与用户原问题一同构造成一个增强的提示,喂给LLM。LLM的职责从此前的“从参数记忆中回答”转变为“根据提供的证据进行总结、整合和创作”,从根本上杜绝了幻觉,并具备了回答最新、最专有问题的能力。
因此,我们可以看到:RAG与向量数据库的协同并不是简单的API调用,而是通过语义一致性协议、增量更新机制、检索层缓存等等一系列机制构建稳定的语义闭环。
向量数据库的引入,使得系统架构从“数据中心”转向“语义中心”。在这种新范式下,数据库不再是被动存储,而是语义计算引擎;RAG不再只是应用层逻辑,而是一种语义分布式系统架构。这种语义协同,使得模型能动态接入新知识,支持跨模态理解输入以及构建长期演化的知识图谱,以支撑实际的业务场景。
三、为什么向量数据库是RAG 的唯一解?
在架构决策中,选择哪个数据存储引擎,取决于其是否能够原生地、高效地解决业务的核心计算问题。
我们可以在架构层面论证,为什么关系数据库或传统搜索引擎无法胜任此角色。这不是技术能力的不足,而是底层设计哲学和核心索引结构的根本性冲突。
**1、**核心冲突:索引结构的哲学分歧
众所周知,关系数据库(RDB)和传统搜索引擎(ES/Solr)的架构是为 “精确匹配” 和 “词法匹配” 优化的,其索引结构在面对数百维的向量相似度搜索时,遭遇了“维度灾难”而完全失效。具体体现在如下:
(1)RDB的无效性
基于B+ 树 (B+ Tree)的RDB主要用于管理一维、可排序的结构化数据,实现精确查找和范围查找(如SELECT * FROM users WHERE age > 30 AND city = ‘Shanghai’;)。
而向量相似度搜索是全局性的、多维度的几何计算,需要在数百维空间中比较方向和距离(Find top-K vectors closest to query vector in N-dimensional space.)。B+ 树则无法在内部节点有效地划分高维空间以加速检索。
因此,若我们试图尝试用 B+ 树索引高维向量,其性能将快速退化为全表扫描,计算复杂度仍是 O(N×D),这对于RAG系统(尤其是交互式问答)来说是致命的。
(2)VDB的特定性
向量数据库的核心竞争力在于其为“高维向量”量身定制的 “ANN 索引算法”,这些算法通过牺牲极小的精度(近似)来换取巨大的速度提升。
这些索引使得在亿级向量中实现毫秒级检索成为可能,这是 RAG 系统保持交互式体验(Sub-second Latency)的技术底线。以及源于对“高维、非欧几何空间”这一独特挑战的专注解决。
关于高维向量空间与索引导航,我们可以参考如下图所示:

**2、**架构的专一性与性能极致化
关系型数据库是一种“通用数据引擎”,其设计目标是支持广泛的数据结构、事务一致性与复杂SQL逻辑。但语义检索属于极窄场景的性能工程问题。在这种高并发、高维空间搜索场景下,任何“通用型架构”都会因上下文切换、事务锁、全表扫描等开销而崩塌。
因此,从架构角度看,向量数据库不仅减少了计算复杂度,更在数据布局、内存结构、并行化策略上为GPU/CPU异构架构优化。例如,SIMD与GPU向量化计算:加速距离运算;在内存分层设计层面,Hot vectors驻留内存,而Cold vectors则落盘等等,这类底层硬件友好的架构优化,是通用数据库无法企及的。
**3、**生态系统集成与生产级特性
在实际的业务场景中,无论是面向通用的数智人场景,亦或是深耕于垂直领域的智能助手,成熟的向量数据库(如Pinecone、Milvus、Weaviate等)并非一个简单的 ANN 索引库(如 FAISS),其提供了一套完整的生产级解决方案,这是 RAG 投入实际应用环境所必须的。具体体现在以下几点:
(1)动态数据管理与知识更新
于RAG 而言,知识库必须是动态的,需要支持增量的插入、更新和删除。
而对于VDB ,其成熟的 VDB 支持 CRUD (Create, Read, Update, Delete) 操作,允许知识库实时更新。依赖于其复杂的写入前台/合并后台架构,确保在更新索引时,不影响查询的实时性。
(2)元数据过滤与混合搜索
通常而言,对于RAG,检索不仅是“语义相似”,还需结合精确的业务过滤(例如,查询“2025 年 Q2 财报中关于市场风险的讨论”)。
而站在VDB 角度,向量数据库原生支持“元数据”过滤。其查询优化器能够在基于向量的语义搜索(ANN)的基础上,内建精确的结构化过滤(SQL-like WHERE 子句)。
这种融合发生在索引层,避免了传统方案中先进行 ANN 搜索再进行后过滤的低效。
(3)云原生架构与可扩展性
通常而言,在面对用户激增和数据爆炸的业务场景时,系统往往需要进行弹性伸缩以自动适应资源配置,尤其是针对容量规模较大的RAG系统。
同时,现代向量数据库大多遵循云原生架构,其设计支持计算和存储分离,易于水平扩展(Sharding)。以及支持多租户隔离、高可用集群部署,提供了 RAG 落地企业级应用所需的稳定性与弹性。
因此,当知识从“表格”变成“语义”,当搜索从“关键词”变成“意图”,数据库的角色也必须从“存储引擎”变成“语义引擎”。向量数据库正是这种时代转变的结果。其并非某种新潮工具,而是支撑RAG架构稳定运行的语义基础设施。
在语义计算的未来,每一个LLM系统背后,都将运行着一个“有记忆的数据库”——这,正是RAG体系真正的智能灵魂。
普通人如何抓住AI大模型的风口?
领取方式在文末
为什么要学习大模型?
目前AI大模型的技术岗位与能力培养随着人工智能技术的迅速发展和应用 , 大模型作为其中的重要组成部分 , 正逐渐成为推动人工智能发展的重要引擎 。大模型以其强大的数据处理和模式识别能力, 广泛应用于自然语言处理 、计算机视觉 、 智能推荐等领域 ,为各行各业带来了革命性的改变和机遇 。
目前,开源人工智能大模型已应用于医疗、政务、法律、汽车、娱乐、金融、互联网、教育、制造业、企业服务等多个场景,其中,应用于金融、企业服务、制造业和法律领域的大模型在本次调研中占比超过 30%。
随着AI大模型技术的迅速发展,相关岗位的需求也日益增加。大模型产业链催生了一批高薪新职业:
人工智能大潮已来,不加入就可能被淘汰。如果你是技术人,尤其是互联网从业者,现在就开始学习AI大模型技术,真的是给你的人生一个重要建议!
最后
只要你真心想学习AI大模型技术,这份精心整理的学习资料我愿意无偿分享给你,但是想学技术去乱搞的人别来找我!
在当前这个人工智能高速发展的时代,AI大模型正在深刻改变各行各业。我国对高水平AI人才的需求也日益增长,真正懂技术、能落地的人才依旧紧缺。我也希望通过这份资料,能够帮助更多有志于AI领域的朋友入门并深入学习。
真诚无偿分享!!!
vx扫描下方二维码即可
加上后会一个个给大家发
大模型全套学习资料展示
自我们与MoPaaS魔泊云合作以来,我们不断打磨课程体系与技术内容,在细节上精益求精,同时在技术层面也新增了许多前沿且实用的内容,力求为大家带来更系统、更实战、更落地的大模型学习体验。

希望这份系统、实用的大模型学习路径,能够帮助你从零入门,进阶到实战,真正掌握AI时代的核心技能!
01 教学内容

-
从零到精通完整闭环:【基础理论 →RAG开发 → Agent设计 → 模型微调与私有化部署调→热门技术】5大模块,内容比传统教材更贴近企业实战!
-
大量真实项目案例: 带你亲自上手搞数据清洗、模型调优这些硬核操作,把课本知识变成真本事!
02适学人群
应届毕业生: 无工作经验但想要系统学习AI大模型技术,期待通过实战项目掌握核心技术。
零基础转型: 非技术背景但关注AI应用场景,计划通过低代码工具实现“AI+行业”跨界。
业务赋能突破瓶颈: 传统开发者(Java/前端等)学习Transformer架构与LangChain框架,向AI全栈工程师转型。

vx扫描下方二维码即可
本教程比较珍贵,仅限大家自行学习,不要传播!更严禁商用!
03 入门到进阶学习路线图
大模型学习路线图,整体分为5个大的阶段:
04 视频和书籍PDF合集

从0到掌握主流大模型技术视频教程(涵盖模型训练、微调、RAG、LangChain、Agent开发等实战方向)

新手必备的大模型学习PDF书单来了!全是硬核知识,帮你少走弯路(不吹牛,真有用)
05 行业报告+白皮书合集
收集70+报告与白皮书,了解行业最新动态!
06 90+份面试题/经验
AI大模型岗位面试经验总结(谁学技术不是为了赚$呢,找个好的岗位很重要)

07 deepseek部署包+技巧大全

由于篇幅有限
只展示部分资料
并且还在持续更新中…
真诚无偿分享!!!
vx扫描下方二维码即可
加上后会一个个给大家发
更多推荐


所有评论(0)