三大国产桌面AI智能体横评:我用AI分析了自己的AI使用记录,意外发现...
QoderWork / Minimax Agent Desktop / 阶跃AI桌面伙伴,同样的数据、同样的分析目标,谁才是真正的效率神器?
前言
百科、写作、制图、编程、娱乐…AI 几乎已经渗透进学习、工作和生活的每个角落,为了发掘好玩的工具,我每天都在和各种 AI 打交道。不知道大家有没有想过:用 AI 来分析自己的 AI 使用情况,会是什么体验?
最近两个月,我养成了一份" AI 使用盘点"的习惯,在云表格中记录每次向 AI 提问的场景、问题和效果。随着数据积累,我萌生了一个想法:让桌面级 AI 智能体来帮我分析这份台账,看看它们的数据处理能力到底有多少斤两。
这次测评是一场真刀真枪的数据分析能力对决,我选定了三款近期能力较强的国产桌面级智能体:
- QoderWork(Windows版刚发布)
- Minimax Agent Desktop
- 阶跃AI桌面伙伴
同样的数据、同样的分析目标,谁才是真正的效率神器?这三个桌面级AI智能体在执行同一任务的过程中,展现了不尽相同的技术架构、执行逻辑和问题处理能力。请往下看~
一、测评场景说明
原始数据:我的AI使用盘点台账(Excel格式),部分记录为一个问题对多个 AI 同时提出,也为分析埋下了坑。

分析目标:读取台账 → 数据清洗 → 统计分析 → 可视化 → 输出报告。
核心考察点:文件理解能力、代码生成能力、分析深度、报告质量。
测评产品简介:
| 产品 | 厂商 | 官方Slogan |
|---|---|---|
| 阶跃AI桌面伙伴 | 阶跃星辰 | 时刻相随的桌面伙伴,在你操作系统上的Agent,发现并主动完成任务 |
| Minimax Agent Desktop | MiniMax | 简单指令,无限可能,你的AI智能伙伴 |
| QoderWork | 阿里Qoder团队 | 专为日常工作打造,将 Qoder 的 Agent 能力从代码领域扩展到日常工作场景,描述需求,自动执行,直接交付结果 |
二、测评过程
1.读表理解 - 能否快速理解Excel字段含义
QoderWork
语义理解对 AI 来说最不算挑战,这里主要看 Agent 如何加载数据。Q.W. 自主安装了 openpyxl 来读取表格,通过预览数据理解了数据基本结构,并通过多次循环打印阅读了所有数据。

Minimax Agent Desktop
M.A. 则是自带了表格相关的 Skill,但 Skill 指示它要使用 Python3.12+,我的测试机安装的是 Python3.8(好的,马上更新),而后它继续尝试其他读取方案。经过 3 轮尝试,它使用 pandas 读取了表格并以 df.head(3) 预览了 3 行,理解了字段意义,之后直接开始统计。

阶跃AI桌面伙伴
小跃则是先给出执行计划让我确认,随后使用文件系统预览了数据,并最终也使用 pandas 加载了 5 行数据预览,理解了数据结构。

2.分析规划 - 制定的分析内容是否合理
QoderWork
分析维度覆盖最全面,包括总览、时间趋势(日/周/时段)、AI工具排行与偏好、月度对比、问题类别、输出形式、双维度质量评分、相关性热力图、复用价值、关键词云、使用画像与建议等 15 个板块。
逻辑层层递进,从数据总览到单一维度分析,再到多维交叉(如工具-类别偏好)和关联性分析(质量热力图),逻辑性强,最终形成高度概括的用户画像。
Minimax Agent Desktop
分析维度以基础统计为主,主要集中在频次统计和简单的月度/星期对比上。
逻辑深度较浅,分析停留在表面,缺乏对数据之间内在关联和深层次行为模式的挖掘。
阶跃AI桌面伙伴
核心维度完整,涵盖时间、AI工具、问题类别、输出形式、提示词质量、答案质量、可复用度等。
逻辑清晰,各维度分析并列展开,但缺乏趋势性、关联性和预测性分析。
3.代码生成 - Python脚本的质量和执行成功率
QoderWork
环境适应性与问题解决能力优秀, 面对依赖缺失、数据截断问题,通过少量尝试即解决,展现了强大的问题排查能力。
Minimax Agent Desktop
相对一般,分析阶段的 Python 脚本执行顺利,但在结果的 PDF 转换环节反复失败,尝试多种方案未果,问题解决能力有待提升。(并未要求产出格式,M.A.自主决定输出 html+pdf,Q.W.则只输出 html,小跃只输出 word)
阶跃AI桌面伙伴
总体良好。 代码执行过程非常顺滑,遇到环境障碍也快速解决,体现了良好的本地环境适应能力。

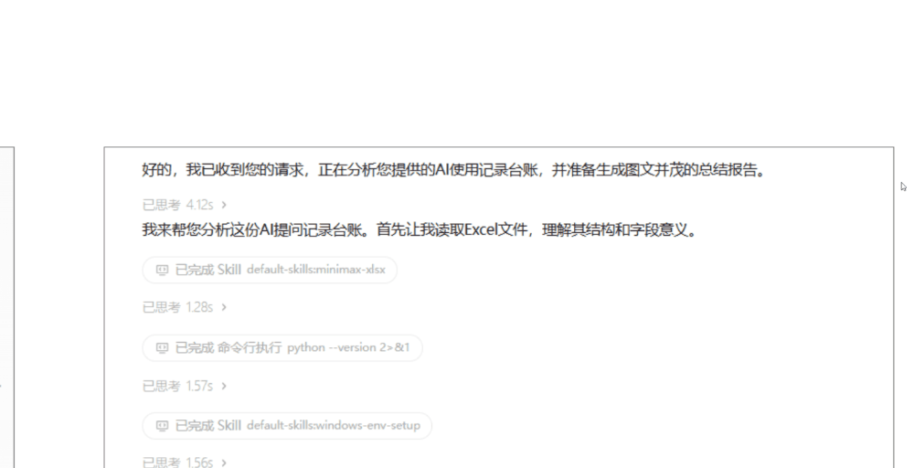
(从左至右分别为QoderWork、Minimax Agent Desktop、阶跃AI桌面伙伴的执行日志,Q.W. 完全展开步骤也是最短)
4.结果解读 - 对统计结果的解读深度
QoderWork
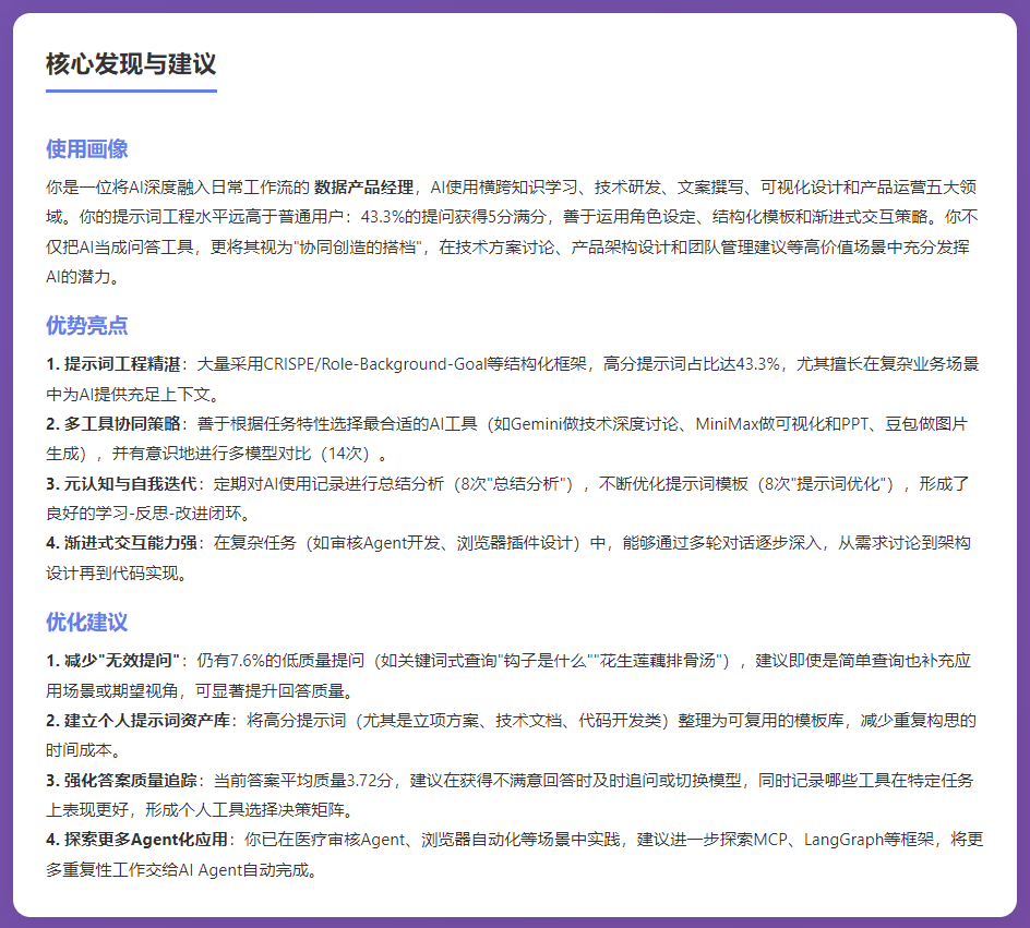
每个模块配有深入解读,不仅描述现象,更挖掘背后的行为模式(如 MiniMax 擅长文案,Gemini 擅长深度分析),洞察力强。最终形成了高度概括的使用画像和具体的优化建议,对用户未来的AI使用有很强的指导意义。
Minimax Agent Desktop
解读基本停留在对统计结果的简单复述上,缺乏对数据背后原因的探究。结论实用性不错,可以指导用户未来的行动。
阶跃AI桌面伙伴
对各 AI 工具进行了答案质量排名,并分析了高质量提示词特征,给出了基于数据的具体建议,给出了按场景择优选用等建议,对用户选择工具有一定帮助。
5.报告输出 - HTML/Word报告的完整度和美观度
QoderWork
卓越,输出为 HTML 仪表盘,包含 10 余张精美图表,排版清晰,信息量大高,更像是数据分析报告。
Minimax Agent Desktop
输出为 HTML 文件,包含基础的 SVG 图形和表格,结构尚可,但图表样式相对单调,比较像是企业官网的前端模版。

阶跃AI桌面伙伴
输出为Word文档,图文并茂,格式规整,符合日常办公习惯。

三、测评小结
在使用同样的模糊提示词的情况下,三者差异显著。若追求极致的洞察力和高质量的仪表盘报告,QoderWork 是不二之选。小跃和 Minimax Agent 也表现出了不错的潜力。具体而言:
-
QoderWork 在本次评估中表现最为全面且深刻。它不仅完整、准确地理解了数据,其分析计划的深度、代码执行的稳健性、结果解读的洞察力以及最终报告的输出质量都十分不错,是一款能够真正帮助用户进行深度复盘和行动优化的强力智能体。
-
阶跃AI桌面伙伴表现均衡且高效。它能快速理解数据并制定合理的分析计划,代码执行过程顺滑,生成的 Word 报告格式规范,内容充实,非常适合需要快速产出标准报告或进行文档存档的场景。
-
Minimax Agent Desktop 在基础统计分析上表现良好,能够快速完成数据解读和 HTML 报告生成。但在深度分析、复杂问题解决(如 PDF 转换)和最终交付的完整性上存在不足,仍有较大提升空间。
看过笔者以往的锐评就会知道,我一直都吐槽阿里系是模型刷分屠榜、产品落地一坨,体验相当拉胯,这次 QoderWork 确实打破了固有印象,带来了惊喜。而我上个月最爱的 M.A. 这次居然落后了!该不会是把算力分配给 MaxClaw 结果两头不讨好了吧…
| 智能体 | 执行速度 | 分析深度 | 自主性 | 容错率 |
|---|---|---|---|---|
| QoderWork | 4.5 | 4.5 | 4.5 | 4.5 |
| 阶跃AI桌面伙伴 | 4 | 4 | 4 | 4 |
| Minimax Agent | 4 | 3.5 | 4.5 | 3 |
后记
这里是马上就要写下一篇的 Seon塞翁,哇哇哇忙不过来根本忙不过来,等等!我不是装了三个智能体吗,ta们能不能直接连接我脑子呀…或许,AI 并不能让我们闲下来,做的越快,就会做的越多,能让我们慢下来的,只有我们自己。下一篇见!
(百度百科截图)

附录:分析结果节选




更多推荐


所有评论(0)