Dubbo服务上线无法调用?一站式排查指南来了
想象一下,你精心开发的Dubbo服务终于要上线了 🚀。就像准备已久的餐厅开业,所有食材、厨师、服务员都已就位。但开业第一天却发现:顾客无法进门点餐!这种场景在Dubbo服务上线时经常遇到:服务明明部署了,为什么调用总是失败?今天,我们将化身"微服务侦探" 🔍,系统性地排查Dubbo服务调用失败的各类原因,让你从"一脸懵逼"到"游刃有余"!在开始排查前,我们先识别不同的"症状":1.2 问题分类
从网络到代码,全方位解析Dubbo服务调用失败的排查思路与解决方案
文章目录
引言
想象一下,你精心开发的Dubbo服务终于要上线了 🚀。就像准备已久的餐厅开业,所有食材、厨师、服务员都已就位。但开业第一天却发现:顾客无法进门点餐!这种场景在Dubbo服务上线时经常遇到:服务明明部署了,为什么调用总是失败?
今天,我们将化身"微服务侦探" 🔍,系统性地排查Dubbo服务调用失败的各类原因,让你从"一脸懵逼"到"游刃有余"!
一、问题现象:识别不同类型的调用失败 🚩
1.1 常见的失败场景
在开始排查前,我们先识别不同的"症状":
// 场景1:服务找不到
org.apache.dubbo.remoting.RemotingException: Service not found
// 场景2:连接被拒绝
java.net.ConnectException: Connection refused
// 场景3:调用超时
java.util.concurrent.TimeoutException: Waiting server-side response timeout
// 场景4:序列化异常
java.io.IOException: Serialization exception
// 场景5:权限验证失败
org.apache.dubbo.remoting.RemotingException: Authentication failed
1.2 问题分类思维导图
二、注册中心问题排查 🔍
2.1 服务是否成功注册?
2.1.1 检查注册中心状态
# 检查Zookeeper注册中心
telnet 127.0.0.1 2181
echo stat | nc 127.0.0.1 2181
# 检查Nacos注册中心
curl http://127.0.0.1:8848/nacos/v1/ns/service/list
# 检查服务是否注册
ls /dubbo/com.example.UserService/providers
2.1.2 Dubbo QOS实时诊断
# 连接到Dubbo QOS
telnet 127.0.0.1 22222
# 查看服务状态
ls
# 预期输出应该包含你的服务
# 查看具体服务信息
cd com.example.UserService
ls
2.1.3 注册失败代码示例
// 错误的配置 - 注册中心地址错误
@Configuration
public class WrongDubboConfig {
@Bean
public RegistryConfig registryConfig() {
RegistryConfig config = new RegistryConfig();
config.setAddress("zookeeper://wrong-host:2181"); // 错误的主机
return config;
}
}
// 正确的配置
@Configuration
public class CorrectDubboConfig {
@Bean
public RegistryConfig registryConfig() {
RegistryConfig config = new RegistryConfig();
config.setAddress("zookeeper://127.0.0.1:2181");
config.setCheck(true); // 开启注册中心健康检查
return config;
}
}
2.2 订阅关系检查
2.2.1 消费者订阅状态
// 检查消费者配置
@Reference(
check = true, // 启动时检查提供者是否可用
timeout = 3000,
retries = 2
)
private UserService userService;
2.2.2 订阅关系排查工具
@Component
public class SubscriptionChecker {
@Autowired
private RegistryFactory registryFactory;
public void checkSubscription(String serviceInterface) {
Registry registry = registryFactory.getRegistry(URL.valueOf("zookeeper://127.0.0.1:2181"));
// 获取已订阅的服务
List<URL> subscribed = registry.getSubscribed();
System.out.println("已订阅服务: " + subscribed);
// 检查特定服务
boolean isSubscribed = subscribed.stream()
.anyMatch(url -> url.getServiceInterface().equals(serviceInterface));
if (!isSubscribed) {
System.out.println("服务 " + serviceInterface + " 未订阅");
}
}
}
三、网络连接问题排查 🌐
3.1 基础网络连通性检查
3.1.1 端口和网络诊断
#!/bin/bash
# network_check.sh
echo "=== 网络连通性检查 ==="
# 检查目标服务器端口是否开放
telnet 192.168.1.100 20880
# 使用nc检查
nc -zv 192.168.1.100 20880
# 检查本地端口占用
netstat -an | grep 20880
# 检查防火墙规则
iptables -L | grep 20880
# 路由追踪
traceroute 192.168.1.100
3.1.2 Dubbo协议端口检查
@Component
public class PortChecker {
public void checkProviderPort(String host, int port) {
try (Socket socket = new Socket()) {
socket.connect(new InetSocketAddress(host, port), 3000);
System.out.println("端口 " + port + " 连接成功");
} catch (IOException e) {
System.out.println("端口 " + port + " 连接失败: " + e.getMessage());
}
}
public void checkAllProviders(String serviceInterface) {
// 从注册中心获取所有提供者地址
List<URL> providers = getProviders(serviceInterface);
for (URL provider : providers) {
String host = provider.getHost();
int port = provider.getPort();
checkProviderPort(host, port);
}
}
}
3.2 网络配置问题
3.2.1 常见的网络配置错误
# 错误的网络配置
dubbo:
protocol:
name: dubbo
port: 20880
host: 127.0.0.1 # 错误:绑定到本地回环,其他机器无法访问
# 正确的网络配置
dubbo:
protocol:
name: dubbo
port: 20880
host: 0.0.0.0 # 正确:绑定到所有网络接口
server: netty # 指定服务器实现
client: netty # 指定客户端实现
3.2.2 多网卡环境配置
@Configuration
public class MultiNicConfig {
@Bean
public ProtocolConfig protocolConfig() {
ProtocolConfig config = new ProtocolConfig();
config.setName("dubbo");
config.setPort(20880);
// 在多网卡环境中指定IP
String serviceIp = getServiceIp();
config.setHost(serviceIp);
return config;
}
private String getServiceIp() {
try {
Enumeration<NetworkInterface> interfaces = NetworkInterface.getNetworkInterfaces();
while (interfaces.hasMoreElements()) {
NetworkInterface iface = interfaces.nextElement();
if (iface.isLoopback() || !iface.isUp()) {
continue;
}
Enumeration<InetAddress> addresses = iface.getInetAddresses();
while (addresses.hasMoreElements()) {
InetAddress addr = addresses.nextElement();
if (addr instanceof Inet4Address) {
String ip = addr.getHostAddress();
if (ip.startsWith("192.168.") || ip.startsWith("10.")) {
return ip;
}
}
}
}
} catch (SocketException e) {
e.printStackTrace();
}
return "0.0.0.0";
}
}
四、服务配置问题排查 ⚙️
4.1 版本和分组配置
4.1.1 版本不匹配问题
// 服务提供者配置版本1.0.0
@Service(version = "1.0.0", group = "production")
public class UserServiceImpl implements UserService {
// 实现
}
// 消费者错误配置 - 版本不匹配
@Reference(version = "2.0.0") // 错误:版本不存在
private UserService userService;
// 消费者正确配置
@Reference(version = "1.0.0", group = "production")
private UserService userService;
4.1.2 配置检查工具
@Component
public class ConfigValidator {
public void validateReferenceConfig(ReferenceConfig<?> referenceConfig) {
Map<String, String> parameters = referenceConfig.getParameters();
// 检查必要参数
checkRequiredParameter(parameters, "version");
checkRequiredParameter(parameters, "interface");
// 检查超时配置
String timeout = parameters.get("timeout");
if (timeout != null && Integer.parseInt(timeout) < 100) {
System.out.println("警告:超时时间设置过短");
}
// 检查重试次数
String retries = parameters.get("retries");
if (retries != null && Integer.parseInt(retries) > 5) {
System.out.println("警告:重试次数设置过多");
}
}
private void checkRequiredParameter(Map<String, String> parameters, String key) {
if (!parameters.containsKey(key) || parameters.get(key) == null) {
throw new IllegalArgumentException("缺少必要参数: " + key);
}
}
}
4.2 超时和重试配置
4.2.1 合理的超时设置
# 超时配置示例
dubbo:
consumer:
timeout: 3000 # 默认超时3秒
check: false # 启动时不检查提供者
retries: 2 # 重试2次
reference:
userService:
timeout: 5000 # 用户服务超时5秒
retries: 1
orderService:
timeout: 10000 # 订单服务超时10秒
retries: 0 # 不重试(非幂等操作)
provider:
timeout: 60000 # 提供者超时60秒
retries: 0
4.2.2 超时问题诊断
@Aspect
@Component
public class TimeoutMonitor {
private static final Logger logger = LoggerFactory.getLogger(TimeoutMonitor.class);
@Around("@annotation(org.apache.dubbo.config.annotation.DubboReference)")
public Object monitorTimeout(ProceedingJoinPoint joinPoint) throws Throwable {
long startTime = System.currentTimeMillis();
try {
Object result = joinPoint.proceed();
long duration = System.currentTimeMillis() - startTime;
// 记录调用耗时
if (duration > 1000) { // 超过1秒记录警告
logger.warn("Dubbo调用耗时较长: {}ms, 方法: {}",
duration, joinPoint.getSignature().getName());
}
return result;
} catch (TimeoutException e) {
long duration = System.currentTimeMillis() - startTime;
logger.error("Dubbo调用超时: {}ms, 方法: {}",
duration, joinPoint.getSignature().getName());
throw e;
}
}
}
五、代码逻辑问题排查 🐛
5.1 服务实现检查
5.1.1 服务未正确实现
// 错误示例:服务实现类缺少注解
public class UserServiceImpl implements UserService {
// 缺少 @Service 注解,Dubbo无法识别
@Override
public User getUser(Long id) {
return userRepository.findById(id);
}
}
// 正确示例:完整的服务实现
@Service(version = "1.0.0", interfaceClass = UserService.class)
public class UserServiceImpl implements UserService {
@Autowired
private UserRepository userRepository;
@Override
public User getUser(Long id) {
return userRepository.findById(id);
}
}
5.1.2 接口包路径不一致
// 提供者端的接口路径
package com.company.provider.api;
public interface UserService {
User getUser(Long id);
}
// 消费者端的接口路径(错误:包路径不一致)
package com.company.consumer.api;
public interface UserService {
User getUser(Long id);
}
// 解决方案:使用相同的接口JAR包
5.2 序列化问题
5.2.1 序列化兼容性检查
// 可能引起序列化问题的数据对象
public class ProblematicUser implements Serializable {
private static final long serialVersionUID = 1L;
private Long id;
private String name;
// 问题1:新增字段没有默认值
private String newField; // 反序列化时可能为null
// 问题2:使用了不可序列化的对象
private transient Thread localThread; // 应该使用transient
// 问题3:循环引用
private ProblematicUser friend; // 可能导致栈溢出
// 正确的做法
private static final long serialVersionUID = 2L; // 修改类结构时更新版本号
private String newField = ""; // 新增字段提供默认值
}
// 序列化测试工具
@Component
public class SerializationTester {
public void testSerialization(Object obj) {
try {
// 序列化
ByteArrayOutputStream baos = new ByteArrayOutputStream();
ObjectOutputStream oos = new ObjectOutputStream(baos);
oos.writeObject(obj);
oos.close();
// 反序列化
ByteArrayInputStream bais = new ByteArrayInputStream(baos.toByteArray());
ObjectInputStream ois = new ObjectInputStream(bais);
Object deserialized = ois.readObject();
System.out.println("序列化测试通过");
} catch (Exception e) {
System.out.println("序列化测试失败: " + e.getMessage());
}
}
}
六、环境资源问题排查 💻
6.1 系统资源检查
6.1.1 资源监控脚本
#!/bin/bash
# resource_check.sh
echo "=== 系统资源检查 ==="
# 检查内存使用
echo "内存使用:"
free -h
# 检查CPU使用
echo "CPU使用:"
top -bn1 | grep "Cpu(s)"
# 检查磁盘空间
echo "磁盘空间:"
df -h
# 检查Dubbo进程
echo "Dubbo进程:"
ps aux | grep dubbo
# 检查端口占用
echo "端口20880占用:"
netstat -tlnp | grep 20880
# 检查文件句柄
echo "文件句柄:"
lsof -n | grep dubbo | wc -l
6.1.2 Java虚拟机检查
@Component
public class JvmHealthChecker {
public void checkJvmStatus() {
Runtime runtime = Runtime.getRuntime();
// 内存使用情况
long maxMemory = runtime.maxMemory() / (1024 * 1024);
long totalMemory = runtime.totalMemory() / (1024 * 1024);
long freeMemory = runtime.freeMemory() / (1024 * 1024);
long usedMemory = totalMemory - freeMemory;
System.out.println("JVM内存状态:");
System.out.println("最大内存: " + maxMemory + "MB");
System.out.println("已分配: " + totalMemory + "MB");
System.out.println("已使用: " + usedMemory + "MB");
System.out.println("剩余: " + freeMemory + "MB");
// 内存使用率警告
double memoryUsage = (double) usedMemory / totalMemory * 100;
if (memoryUsage > 80) {
System.out.println("警告:内存使用率超过80%");
}
// 线程状态
ThreadMXBean threadBean = ManagementFactory.getThreadMXBean();
int threadCount = threadBean.getThreadCount();
System.out.println("活动线程数: " + threadCount);
if (threadCount > 500) {
System.out.println("警告:线程数过多");
}
}
}
6.2 Dubbo内部资源检查
6.2.1 线程池状态监控
@Component
public class ThreadPoolMonitor {
@Autowired
private DubboBootstrap dubboBootstrap;
public void checkThreadPoolStatus() {
try {
// 获取Dubbo协议配置
Collection<ProtocolConfig> protocols = dubboBootstrap.getProtocols();
for (ProtocolConfig protocol : protocols) {
System.out.println("协议: " + protocol.getName());
System.out.println("端口: " + protocol.getPort());
System.out.println("线程池: " + protocol.getThreadpool());
System.out.println("线程数: " + protocol.getThreads());
}
} catch (Exception e) {
System.out.println("线程池状态检查失败: " + e.getMessage());
}
}
public void monitorActiveThreads() {
// 监控Dubbo相关线程
Map<Thread, StackTraceElement[]> allThreads = Thread.getAllStackTraces();
long dubboThreads = allThreads.entrySet().stream()
.filter(entry -> entry.getKey().getName().contains("dubbo"))
.count();
System.out.println("Dubbo相关线程数: " + dubboThreads);
// 输出线程堆栈(用于诊断死锁)
allThreads.entrySet().stream()
.filter(entry -> entry.getKey().getName().contains("dubbo"))
.forEach(entry -> {
Thread thread = entry.getKey();
System.out.println("线程: " + thread.getName() + " - 状态: " + thread.getState());
});
}
}
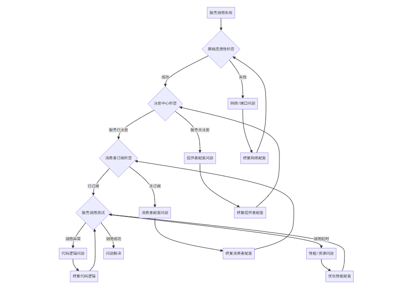
七、系统化排查流程 🗺️
7.1 完整的排查流程图

7.2 自动化排查工具
@Component
public class DubboTroubleshooter {
@Autowired
private RegistryFactory registryFactory;
@Autowired
private ApplicationContext applicationContext;
public void fullDiagnosis(String serviceInterface) {
System.out.println("=== Dubbo服务诊断报告 ===");
System.out.println("目标服务: " + serviceInterface);
// 1. 检查注册中心
checkRegistry(serviceInterface);
// 2. 检查网络连通性
checkNetwork(serviceInterface);
// 3. 检查服务配置
checkConfiguration(serviceInterface);
// 4. 检查系统资源
checkSystemResources();
// 5. 生成诊断报告
generateReport(serviceInterface);
}
private void checkRegistry(String serviceInterface) {
System.out.println("\n1. 注册中心检查:");
try {
Registry registry = registryFactory.getRegistry(
URL.valueOf("zookeeper://127.0.0.1:2181"));
List<URL> providers = registry.lookup(URL.valueOf(serviceInterface));
if (providers.isEmpty()) {
System.out.println("❌ 服务未在注册中心注册");
} else {
System.out.println("✅ 服务已注册,提供者数量: " + providers.size());
providers.forEach(provider ->
System.out.println(" - " + provider.getAddress()));
}
} catch (Exception e) {
System.out.println("❌ 注册中心连接失败: " + e.getMessage());
}
}
private void checkNetwork(String serviceInterface) {
System.out.println("\n2. 网络连通性检查:");
// 实现网络检查逻辑
}
private void checkConfiguration(String serviceInterface) {
System.out.println("\n3. 服务配置检查:");
// 实现配置检查逻辑
}
private void checkSystemResources() {
System.out.println("\n4. 系统资源检查:");
// 实现资源检查逻辑
}
private void generateReport(String serviceInterface) {
System.out.println("\n=== 诊断报告 ===");
// 生成总结报告
}
}
八、预防措施与最佳实践 🛡️
8.1 上线前检查清单
8.1.1 预发环境验证
# 预发环境专用配置
dubbo:
application:
name: user-service-staging
registry:
address: zookeeper://staging-zookeeper:2181
group: staging # 使用独立的注册中心分组
protocol:
name: dubbo
port: 20880
config-center:
address: nacos://staging-nacos:8848
group: STAGING_GROUP
8.1.2 健康检查接口
@RestController
public class HealthCheckController {
@Autowired
private DubboBootstrap dubboBootstrap;
@GetMapping("/health/dubbo")
public Map<String, Object> dubboHealth() {
Map<String, Object> health = new HashMap<>();
// 检查注册中心状态
health.put("registryStatus", checkRegistryHealth());
// 检查服务状态
health.put("serviceStatus", checkServiceHealth());
// 检查线程池状态
health.put("threadPoolStatus", checkThreadPoolHealth());
// 检查内存状态
health.put("memoryStatus", checkMemoryHealth());
return health;
}
@GetMapping("/ready")
public String readinessCheck() {
// 就绪检查:确保服务可以接收流量
if (isDubboReady()) {
return "READY";
} else {
return "NOT_READY";
}
}
@GetMapping("/live")
public String livenessCheck() {
// 存活检查:确保服务正在运行
if (isDubboAlive()) {
return "ALIVE";
} else {
return "DEAD";
}
}
}
8.2 监控与告警
8.2.1 关键监控指标
# Prometheus监控配置
management:
endpoints:
web:
exposure:
include: "health,metrics,prometheus"
metrics:
export:
prometheus:
enabled: true
tags:
application: ${spring.application.name}
environment: ${spring.profiles.active}
# 关键Dubbo指标
dubbo:
metrics:
enable: true
protocol: prometheus
port: 9090
8.2.2 告警规则配置
# alert-rules.yml
groups:
- name: dubbo_alerts
rules:
- alert: DubboServiceDown
expr: dubbo_provider_qps{application="user-service"} == 0
for: 2m
labels:
severity: critical
annotations:
summary: "Dubbo服务异常"
description: "用户服务提供者QPS为0,持续2分钟"
- alert: HighDubboErrorRate
expr: rate(dubbo_provider_request_failed_total[5m]) / rate(dubbo_provider_request_total[5m]) > 0.1
for: 3m
labels:
severity: warning
annotations:
summary: "Dubbo错误率过高"
description: "用户服务错误率超过10%"
九、总结 📚
通过本文的系统性学习,我们掌握了Dubbo服务调用失败的完整排查体系:
9.1 排查要点回顾
✅ 注册中心问题:服务注册状态、订阅关系、注册中心连通性
✅ 网络连接问题:端口连通性、防火墙、网络配置
✅ 服务配置问题:版本匹配、分组配置、超时重试设置
✅ 代码逻辑问题:服务实现、序列化、接口一致性
✅ 环境资源问题:内存、线程、端口等系统资源
9.2 排查工具箱
| 问题类型 | 排查工具 | 关键命令 |
|---|---|---|
| 注册中心 | Zookeeper CLI, Dubbo QOS | ls /dubbo, telnet 127.0.0.1 22222 |
| 网络连通 | telnet, netstat, ping | telnet host port, netstat -an | grep port |
| 服务状态 | Dubbo Admin, 健康检查 | 管理界面查看服务状态 |
| 性能分析 | JVM监控, 线程分析 | jstack, jstat, 内存分析 |
9.3 成功上线保障清单
在服务上线前,请确认完成以下检查:
- 注册中心连通性验证
- 服务注册状态确认
- 网络端口开放检查
- 配置参数合理性验证
- 序列化兼容性测试
- 健康检查接口就绪
- 监控告警配置完成
- 回滚方案准备就绪
🎯 核心认知:Dubbo服务调用失败往往不是单一原因造成的,而是多个环节问题的叠加。系统性的排查思维和完整的工具链,是快速定位和解决问题的关键。
参考资料 📖
架构师建议:建立完善的监控体系和标准化排查流程,比解决单个问题更重要。建议团队建立自己的"故障排查手册",并定期进行故障演练。
标签: Dubbo 服务调用 故障排查 微服务 问题诊断 性能优化
更多推荐


所有评论(0)