Agent设计模式 V1:基于双向协同的能力融合设计
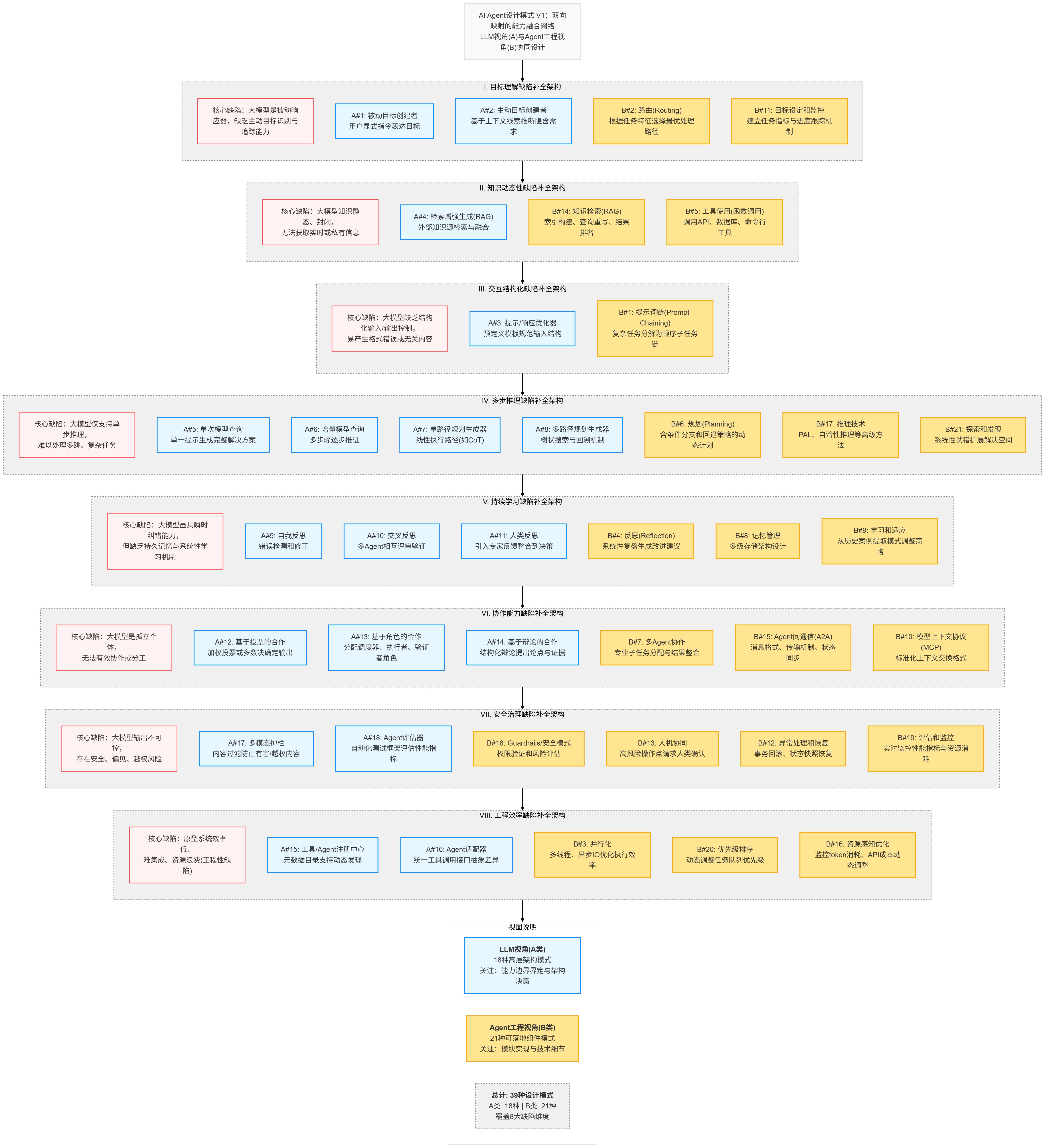
《Agent设计模式V1》前期分析中已经从分层和多视角出发,系统性地梳理了共计39种Agent设计模式:《39种设计模式分层清单》,《18种大模型视角设计模式卡片》,《21种Agent工程视角设计模式卡片》。本文作为该系列的总纲,不再以功能分层的方式罗列这些模式,而是采取一种缺陷驱动(Defect-Driven)的设计思路。具体而言,本文将以大语言模型(LLM)的固有局限为起点,逐一映射到智能体系
《Agent 设计模式 V1》前期分析中已经从分层和多视角出发,系统性地梳理了共计 39 种 Agent 设计模式:《39 种设计模式分层清单》,《18 种大模型视角设计模式卡片》,《21 种 Agent 工程视角设计模式卡片》。
本文作为该系列的总纲,不再以功能分层的方式罗列这些模式,而是采取一种缺陷驱动(Defect-Driven)的设计思路。具体而言,本文将以大语言模型(LLM)的固有局限为起点,逐一映射到智能体系统如何通过两类协同模式来补全相应能力。这一过程将清晰地展现两套设计体系如何在起点与终点上形成“问题识别(A)”与“解决方案(B)”的闭环呼应。
1. 缺陷:大模型是被动响应器,无法主动理解或追踪目标
| 视角 | 模式 | 作用 |
|---|---|---|
| 大模型视角(A) | • 被动目标创建者(A#1)• 主动目标创建者(A#2) | 定义目标来源的两种范式:显式 vs 隐式推断 |
| 智能体视角(B) | • 路由(B#2)• 目标设定和监控(B#11) | 动态识别意图并将其转化为可追踪、可验证的任务目标 |
能力融合说明:目标驱动机制
- A 从架构层面区分了用户意图的表达方式(明确指令 vs 上下文暗示),为系统设计提供决策依据;
- B 则通过路由模块实现意图分类,并通过目标监控机制确保任务在整个生命周期中不偏离初衷。二者共同将“模糊请求”转化为“可执行、可观测、可验证”的目标流。
2. 缺陷:大模型知识静态、封闭,无法获取实时/私有信息
| 视角 | 模式 | 作用 |
|---|---|---|
| 大模型视角(A) | • 检索增强生成(RAG, A#4) | 提出“外部知识注入”这一核心架构原则 |
| 智能体视角(B) | • 知识检索(RAG, B#14)• 工具使用(B#5) | 将 RAG 工程化,并泛化为通用工具调用能力(查库、计算、读日历等) |
能力融合说明:动态知识扩展机制
- A 确立了“大模型 + 外部知识”这一基础架构范式;
- B 不仅实现了 RAG 的标准流程,还将“工具调用”抽象为通用能力,使智能体不仅能查文档,还能执行代码、查询数据库、调用企业 API。这种扩展让知识获取从“只读”走向“可操作”,真正实现动态环境感知。
3. 缺陷:大模型缺乏结构化输入/输出控制,易产生格式错误或无关内容
| 视角 | 模式 | 作用 |
|---|---|---|
| 大模型视角(A) | • 提示/响应优化器(A#3) | 强调需对 I/O 进行模板化、约束化设计 |
| 智能体视角(B) | • 提示词链(B#1) | 将复杂任务拆解为结构化提示序列,确保每步输入可控、输出可用 |
能力融合说明:交互标准化机制
- A 指出原始自然语言交互的不可靠性,主张通过提示工程约束模型行为;
- B 将这一思想工程化为“提示词链”——一种可编排、可测试、可回溯的交互流水线。每一步的输出被严格校验并作为下一步的结构化输入,从而将大模型的“自由生成”转化为“受控推理”。
4. 缺陷:大模型仅支持单步推理,难以处理多跳、复杂任务
| 视角 | 模式 | 作用 |
|---|---|---|
| 大模型视角(A) | • 单次 vs 增量查询(A#5–6)• 单路径 vs 多路径规划(A#7–8) | 提出四种规划策略的权衡维度(效率 vs 鲁棒性) |
| 智能体视角(B) | • 规划(B#6)• 推理技术(B#17)• 探索和发现(B#21) | 提供可配置的规划引擎、高级推理方法库、主动探索策略 |
能力融合说明:多步规划与探索机制
- A 为规划策略提供了理论选择空间(如“快但风险高” vs “慢但可靠”);
- B 则构建了一个可组合的推理执行栈:规划器负责任务分解,推理技术库(如 CoT、PAL)提供具体方法,探索模块在死胡同时尝试新路径。这种分层设计使智能体能根据任务特性动态选择最合适的推理模式。
5. 缺陷:大模型虽具瞬时纠错能力,但缺乏持久记忆与系统性学习机制
| 视角 | 模式 | 作用 |
|---|---|---|
| 大模型视角(A) | • 自我/交叉/人类反思(A#9–11) | 定义反思的三种来源(自己、他人、人类) |
| 智能体视角(B) | • 反思(B#4)• 记忆管理(B#8)• 学习和适应(B#9) | 构建记忆存储、反思触发、行为更新的完整闭环 |
能力融合说明:元认知与持续学习机制
- A 承认大模型具备内生反思潜力,并提出应结构化引导其来源(自省、同行评审、人工反馈);
- B 则通过记忆系统将这些瞬时反思固化为经验条目,再通过学习模块在后续任务中主动调用或调整策略。这使得智能体不仅能“这次改对”,还能“下次不再错”,实现真正的持续进化。
6. 缺陷:大模型是孤立个体,无法协作或分工
| 视角 | 模式 | 作用 |
|---|---|---|
| 大模型视角(A) | • 投票/角色/辩论合作(A#12–14) | 提出三种高层协作范式 |
| 智能体视角(B) | • 多Agent协作(B#7)• Agent间通信(B#15)• 模型上下文协议(MCP, B#10) | 提供协作调度器、通信通道、标准化上下文交换协议 |
能力融合说明:多智能体协作机制
- A 定义了协作的“组织形式”(民主投票、角色分工、理性辩论);
- B 则提供了实现这些形式的“基础设施”:MCP 确保上下文无损传递,A2A 通信支持消息路由,协作调度器负责任务分派。二者结合,使多个智能体能像团队一样高效协同,而非简单堆叠。
7. 缺陷:大模型输出不可控,存在安全、偏见、越权风险
| 视角 | 模式 | 作用 |
|---|---|---|
| 大模型视角(A) | • 多模态护栏(A#17)• Agent评估器(A#18) | 提出“运行时防护”与“系统级评估”两大治理支柱 |
| 智能体视角(B) | • Guardrails(B#18)• 人机协同(B#13)• 异常处理和恢复(B#12)• 评估和监控(B#19) | 实现输入过滤、人工干预、故障回滚、多维指标监控 |
能力融合说明:可信治理机制
- A 从架构高度提出“护栏+评估”双保险机制,强调治理应贯穿设计与运行;
- B 将其落地为多层次防御体系:Guardrails 在输入/输出层过滤风险,人机协同在关键节点引入人类判断,异常处理保障系统韧性,评估监控则提供持续反馈。这种纵深防御使智能体在开放环境中依然可信、可控、可审计。
8. 缺陷:原型系统效率低、难集成、资源浪费(工程性缺陷)
| 视角 | 模式 | 作用 |
|---|---|---|
| 大模型视角(A) | • 工具/Agent注册中心(A#15)• Agent适配器(A#16) | 提出“服务发现”与“接口标准化”的集成架构 |
| 智能体视角(B) | • 并行化(B#3)• 优先级排序(B#20)• 资源感知优化(B#16) | 提供任务并发、调度策略、成本-性能权衡的运行时优化 |
能力融合说明:高效执行与集成机制
- A 预见到大规模智能体系统将面临工具爆炸和接口碎片化问题,因此提出注册中心与适配器作为治理基座;
- B 则在此基础上构建高性能执行引擎:通过并行化加速独立子任务,通过优先级排序保障关键路径,通过资源感知在效果与成本间动态平衡。二者共同支撑从“能跑”到“跑得快、跑得省、跑得稳”的工程跃迁。
实施指南
这39个模式是一张紧密耦合的双向映射能力融合网络。在构建Agent系统时,建议采用“缺陷识别、架构选择、工程实现”的三步法:
- 缺陷识别阶段:针对具体的业务场景,识别大模型在上述八维度中的核心薄弱环节。
- 架构选择阶段:从A类模式(共18种)中选择适合的高层架构策略,以界定系统的能力边界。
- 工程实现阶段:从B类模式(共21种)中选取对应的、可落地的工程组件,完成具体的技术实现。
通过在“缺陷识别”与“能力构建”的循环中不断迭代,这种双重视角的方法能够帮助团队既深刻理解“为什么要这样设计”,又清晰明确“如何具体实现”,从而有效缩短从概念验证到生产部署的路径。架构师可以基于此框架评估现有Agent系统的完整性,识别能力缺口,并规划一条清晰、渐进式的系统演进路线。

视图说明
采用缺陷驱动分层设计,呈现39种设计模式如何协同融合:从上至下依次解决:目标理解 → 知识动态性 → 交互结构化 → 多步推理 → 持续学习 → 协作能力 → 安全治理 → 工程效率
-
蓝色节点(A#X):LLM视角的18种高层架构模式,界定能力边界与决策框架
-
橙色节点(B#Y):Agent工程视角的21种可落地组件模式,提供具体实现方案
-
每层顶部红色节点明确标注该层针对的核心缺陷,建立"问题-方案"直接映射
- 每个节点包含模式编号、名称及关键技术要点
- B类模式强调接口设计、数据流、错误处理等工程细节
- A类模式突出决策维度(如"单次vs增量"、“投票vs角色”)
双视角融合设计决策树
根节点:启动设计流程
在开始设计前,请明确您的Agent系统需要解决的核心业务问题,并识别其中最可能由大语言模型(LLM)固有缺陷引发的风险点。
第一层决策:目标理解与任务入口 (对应缺陷:LLM是被动响应器)
问题:用户如何表达任务?系统如何确保任务不偏离?
A类决策 (高层策略 - 选1):
- A#1 被动目标创建者:适用于用户通过明确指令(如CLI命令、API调用)发起任务的场景。
- A#2 主动目标创建者:适用于用户通过非结构化聊天暗示需求,需系统主动推断意图的场景。
- B类决策 (工程实现 - 必选):
- B#2 路由(Routing):根据A类决策的结果,实现一个路由模块,将不同类型的输入分发至相应的处理路径。
- B#11 目标设定和监控:建立任务目标的量化指标,并在执行过程中持续监控进度,以检测和纠正目标漂移。
第二层决策:动态知识获取与工具集成 (对应缺陷:LLM知识静态封闭)
问题:Agent是否需要访问实时数据、私有知识库或执行外部操作?
A类决策 (高层策略 - 必选):
- A#4 检索增强生成(RAG):作为基础原则,确立“LLM + 外部知识”的架构范式。
- A#15 工具/Agent注册中心:如果系统需集成多种异构工具或子Agent,必须建立一个元数据目录。
- A#16 Agent适配器:为屏蔽不同工具的具体实现差异,需设计统一的调用接口。
- B类决策 (工程实现 - 必选):
- B#14 知识检索(RAG):实现RAG的完整工程链路,包括索引、查询重写、结果融合。
- B#5 工具使用(函数调用):提供一个安全、可靠的机制,使Agent能够调用外部API、数据库或命令行工具。
第三层决策:输入/输出结构化与接口标准化 (对应缺陷:LLM I/O不可控)
问题:如何确保Agent的输入格式正确,且输出能被下游程序可靠解析?
A类决策 (高层策略 - 必选):
- A#3 提示/响应优化器:对所有与LLM的交互采用预定义模板和格式约束。
- B类决策 (工程实现 - 按需):
- B#1 提示词链(Prompt Chaining):对于复杂任务,将其分解为一系列顺序执行的子任务链,每个子任务的输出都经过校验后作为下一任务的结构化输入。
第四层决策:多步规划、推理与探索 (对应缺陷:LLM仅支持单步推理)
问题:任务是否涉及多跳推理、条件分支或不确定性?
A类决策 (高层策略 - 选1组):
- 效率优先:
A#5 单次模型查询或A#7 单路径规划生成器。- 鲁棒性优先:
A#6 增量模型查询或A#8 多路径规划生成器。- B类决策 (工程实现 - 必选):
- B#6 规划(Planning):实现一个动态规划引擎,能够生成包含条件分支和回退策略的可执行计划。
- B#17 推理技术:集成高级推理方法库(如CoT, PAL),为规划引擎提供多样化的推理能力。
- B#21 探索和发现:当标准解决方案失败时,提供一个系统性的试错和替代策略探索机制。
第五层决策:反思、记忆与持续学习 (对应缺陷:LLM缺乏持久学习)
问题:系统是否需要从错误中学习,并随时间进化其行为?
A类决策 (高层策略 - 按需组合):
- A#9 自我反思:用于单Agent系统的内省。
- A#10 交叉反思:用于多Agent系统中的相互验证。
- A#11 人类反思:用于关键业务场景,引入专家反馈。
- B类决策 (工程实现 - 必选):
- B#4 反思(Reflection):在任务完成后执行系统性复盘,生成可操作的改进建议。
- B#8 记忆管理:实现多级存储架构(短期会话、长期知识、经验回放),以固化反思成果。
- B#9 学习和适应:从历史案例中自动提取模式,并调整未来的决策阈值和行为策略。
第六层决策:多智能体协作与通信 (对应缺陷:LLM是孤立个体)
问题:单一Agent的能力是否不足以完成任务,需要分工协作?
A类决策 (高层策略 - 选1):
- A#12 基于投票的合作:适用于同质化Agent的集合。
- A#13 基于角色的合作:适用于专业化分工的团队(如调度器、执行者、验证者)。
- A#14 基于辩论的合作:适用于需要解决争议或寻求最优解的场景。
- B类决策 (工程实现 - 必选):
- B#7 多Agent协作:实现任务分解、分配和结果整合的协调逻辑。
- B#15 Agent间通信(A2A):定义标准的消息格式、传输机制和状态同步协议。
- B#10 模型上下文协议(MCP):标准化上下文交换格式,确保协作过程中信息无损传递。
第七层决策:安全、评估与运行时治理 (对应缺陷:LLM输出不可控)
问题:系统是否运行在开放或高风险环境中,需要保障安全与可信?
A类决策 (高层策略 - 必选):
- A#17 多模态护栏:在输入/输出层实施内容过滤。
- A#18 Agent评估器:建立自动化测试框架,持续评估系统表现。
- B类决策 (工程实现 - 必选):
- B#18 Guardrails / 安全模式:在关键操作前进行权限验证和风险评估。
- B#13 人机协同:在高风险决策点自动暂停,请求人类确认。
- B#12 异常处理和恢复:实现异常检测、事务回滚和状态快照恢复。
- B#19 评估和监控:建立实时监控仪表盘,跟踪性能、资源消耗和错误率。
第八层决策:执行调度与资源优化 (对应缺陷:原型系统效率低下)
问题:系统是否需要在生产环境中高效、低成本地运行?
A类决策 (高层策略 - 已在第二层覆盖):
- 此层主要由B类模式支撑,A类模式
A#15和A#16已在第二层决策中涵盖。- B类决策 (工程实现 - 按需):
- B#3 并行化:识别并行子任务,利用多线程或异步IO优化执行效率。
- B#20 优先级排序:基于任务紧急度和业务价值,动态调整任务队列。
- B#16 资源感知优化:在运行时监控token消耗、API成本等,动态调整策略以优化整体成本。
使用说明:
- 自上而下,按需迭代:从第一层开始,逐层审视业务需求。并非所有层都需要复杂的方案,例如内部工具可能无需第七层的完整治理。对于复杂系统,此过程通常是迭代的。
- A/B强制配对:每一层的决策都要求先确定A类(Why/What)策略,再选择B类(How)实现。这确保了设计既有清晰的意图,又有坚实的工程基础。
- 完整性检查清单:在完成初步设计后,可以将此决策树作为一份39点检查清单,逐一核对是否有任何关键能力被遗漏,从而评估系统的整体健壮性和生产就绪度。
AI Agent系统设计模式选用勾选清单
| 能力维度 | 场景/问题描述 | A类模式 (高层策略) | 勾选 | B类模式 (工程实现) | 勾选 |
|---|---|---|---|---|---|
| 1. 目标理解与任务入口 | 用户通过明确指令(如CLI/API)发起任务。 | A#1 被动目标创建者 | □ | B#2 路由(Routing) | □ |
| 用户通过非结构化聊天暗示需求,需系统推断意图。 | A#2 主动目标创建者 | □ | B#11 目标设定和监控 | □ | |
| 2. 动态知识获取与工具集成 | 需要访问实时数据或私有知识库。 | A#4 检索增强生成(RAG) | □ | B#14 知识检索(RAG) | □ |
| 需要调用外部API、数据库或执行代码。 | B#5 工具使用(函数调用) | □ | |||
| 系统需集成多种异构工具或子Agent。 | A#15 工具/Agent注册中心 | □ | |||
| 需要统一不同工具的具体调用接口。 | A#16 Agent适配器 | □ | |||
| 3. 输入/输出结构化 | 需要确保LLM输入/输出格式严格可控。 | A#3 提示/响应优化器 | □ | B#1 提示词链(Prompt Chaining) | □ |
| 4. 多步规划与推理 | 任务路径清晰且线性,追求执行效率。 | A#5 单次模型查询A#7 单路径规划生成器 | □□ | B#6 规划(Planning)B#17 推理技术 | □□ |
| 任务存在不确定性或多个可行解,追求鲁棒性。 | A#6 增量模型查询A#8 多路径规划生成器 | □□ | B#21 探索和发现 | □ | |
| 5. 反思、记忆与学习 | 需要单Agent进行内省和自我修正。 | A#9 自我反思 | □ | B#4 反思(Reflection)B#8 记忆管理B#9 学习和适应 | □□□ |
| 需要多Agent相互验证和协作学习。 | A#10 交叉反思 | □ | |||
| 关键业务场景需要引入专家反馈。 | A#11 人类反思 | □ | |||
| 6. 多智能体协作 | 同质化Agent集合,通过多数决达成一致。 | A#12 基于投票的合作 | □ | B#7 多Agent协作B#15 Agent间通信(A2A)B#10 模型上下文协议(MCP) | □□□ |
| 专业化分工的团队(如调度员、执行者)。 | A#13 基于角色的合作 | □ | |||
| 需要解决争议或寻求最优解。 | A#14 基于辩论的合作 | □ | |||
| 7. 安全与可信治理 | 需要在I/O层实施内容过滤和风险控制。 | A#17 多模态护栏 | □ | B#18 Guardrails / 安全模式B#13 人机协同B#12 异常处理和恢复 | □□□ |
| 需要建立自动化框架持续评估系统表现。 | A#18 Agent评估器 | □ | B#19 评估和监控 | □ | |
| 8. 执行调度与资源优化 | 需要识别并行子任务以加速执行。 | B#3 并行化 | □ | ||
| 需要基于任务紧急度动态调整优先级。 | B#20 优先级排序 | □ | |||
| 需要在运行时监控并优化token/API成本。 | B#16 资源感知优化 | □ |
使用说明
-
逐项评估:从上至下,仔细阅读每一行的“场景/问题描述”,判断其是否适用于您的项目。
-
精准勾选:
- 如果描述符合,请在该行对应的 A类 或 B类 模式后的方框内打勾。
- A类和B类模式是协同关系,通常选定了A类策略后,就需要勾选其对应的B类实现。但某些B类模式(如第8层的优化模式)可独立选用。
- 生成方案:完成勾选后,所有被选中的模式即构成了您本次Agent系统设计的核心蓝图。您可以将此清单作为技术方案评审、任务分解和开发排期的直接依据。
- 完整性检查:在设计后期,可再次使用此清单进行反向核对,确保没有遗漏任何关键能力维度。
更多推荐



所有评论(0)