使用Agent Skills做知识库检索,能比传统RAG效果更好吗
传统RAG(Standard RAG)是一种通过检索外部知识库来增强大语言模型(LLM)能力的架构。它并非单纯的“检索+生成”,而是一个包含、**检索(Retrieval)生成(Generation)**三个核心阶段的闭环系统。
一、传统RAG架构解析
1.1 传统RAG的工作原理
传统RAG(Standard RAG)是一种通过检索外部知识库来增强大语言模型(LLM)能力的架构。它并非单纯的“检索+生成”,而是一个包含数据索引(Indexing)、**检索(Retrieval)和生成(Generation)**三个核心阶段的闭环系统。
传统RAG遵循“检索-阅读-生成”的线性流程,其架构可以用以下树形结构表示:

-
详细步骤解析
传统RAG的运行机制可以拆解为以下七个关键技术环节:
- 切片与索引(Chunking & Indexing):
- 这是RAG的“地基”。系统首先加载私有数据(PDF、Word、Markdown等),将其清洗后按特定策略(如固定字符数、滑动窗口、语义分割)切分为较小的文本块(Chunks)。
- 随后,利用Embedding模型(如OpenAI text-embedding-3, BGE-M3等)将文本块转化为高维向量,并存入Milvus、Pinecone或Chroma等向量数据库中。
- 查询向量化(Query Embedding):
- 当用户输入问题时,系统使用与索引阶段相同的Embedding模型,将自然语言问题(Query)转化为数值向量,将其映射到同一语义空间。
- 相似度检索(Similarity Search):
- 在向量数据库中,计算Query向量与所有文档块向量之间的距离(通常使用余弦相似度或欧几里得距离)。
- 系统快速定位在语义上最接近Query的Top-K个文本片段。
- (可选)重排序(Re-ranking):
- 注:这是进阶版传统RAG的标配。 向量检索基于语义模糊匹配,召回范围广但精度可能不足。通常会引入一个Cross-Encoder重排序模型,对Top-K结果进行精细打分,剔除不相关文档,保留Top-N个高质量片段。
- 上下文与Prompt构建(Prompt Engineering):
- 系统将检索到的文本块作为“背景知识(Context)”,填入预设的System Prompt模板中。例如:“请仅基于以下上下文回答用户问题:[Context]…”。
- LLM 生成(Generation):
- 大模型接收包含“用户问题 + 检索到的上下文”的完整Prompt。此时,LLM的作用类似于阅读理解——它利用其语言能力,归纳上下文中包含的信息来生成答案。
- 切片与索引(Chunking & Indexing):
1.2 传统RAG的局限性
尽管传统RAG解决了LLM“幻觉”和“知识过时”的问题,但其线性、静态的架构设计在面对复杂现实场景时,存在明显的“能力天花板”。这些局限性主要体现在以下四个维度:
1. 单向依赖与容错率低(Single-Hop Failure)
- 问题描述:传统RAG是一锤子买卖。如果第一步检索到的文档不相关(检索噪声),或者漏掉了关键文档(召回率低),LLM后续没有任何补救机会。
- 后果:由于输入了错误的上下文,LLM会基于错误信息一本正经地胡说八道(Context-driven Hallucination)。
2. 碎片化信息无法整合(Lack of Synthesis)
- 问题描述:对于“多跳(Multi-hop)”问题,传统RAG往往无能为力。
- 例子:“马斯克收购Twitter那年的美国通胀率是多少?”
- 传统RAG困境:它可能检索到“马斯克2022年收购Twitter”的文档,也可能检索到“2022年通胀率”的文档。但如果这两个信息不在同一个Chunk里,传统RAG很难自动关联这两个孤立的知识点来推导出答案,因为它缺乏“先查年份,再查该年份通胀率”的推理规划能力。
3. 上下文“中间丢失”现象(Lost in the Middle)
- 问题描述:为了提高召回率,传统RAG倾向于检索大量文档(Top-10或Top-20)并将它们全部塞入Prompt。
- 后果:研究表明,当相关信息位于长Prompt的中间位置时,LLM的注意力机制容易忽略这些信息,导致回答遗漏关键细节。这就陷入了“检索得少不够用,检索得多记不住”的矛盾。
4. 静态策略无法适配动态问题
- 问题描述:无论用户问的是简单的“今天天气如何”还是复杂的“请分析2024年半导体行业趋势”,传统RAG都执行同一套“检索-生成”流程。
- 后果:
- 对于简单问题,检索是多余的,增加了延迟。
- 对于复杂问题,简单的关键词匹配或语义检索远远不够,导致回答肤浅。系统缺乏根据问题难度动态选择工具(如联网搜索、代码解释器、SQL查询)的能力。
二、Agent Skills RAG架构
2.1 Agentic RAG的核心概念
Agent Skills RAG(Agentic RAG)代表了从**“静态流水线”到“动态认知循环”**的范式转移。
- 传统 RAG 是“查完即答”,类似于开卷考试中学生翻书抄答案,如果书里没答案或翻错了页,考试就挂了。
- Agentic RAG 引入了自主智能体(Autonomous Agent),类似于一位专业的研究员。它不急于回答,而是先拆解问题,制定调研计划,使用不同工具(Skill)获取信息,如果不满意结果,还会自我反思并调整搜索关键词,直到收集到足够证据才生成报告。
根据Grand View Research的研究,全球RAG市场预计从2025年到2030年将以49.1%的复合年增长率增长。其中,具备复杂推理能力的Agentic架构将成为解决企业级复杂知识问答(Complex QA)的主要驱动力。
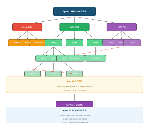
2.2 Agent Skills RAG架构详解

2.3 核心组件详解
2.3.1 Agent 编排层(The Brain)
编排层是系统的决策中枢,它不再是线性的代码逻辑,而是基于LLM的动态推理过程。
- Planner(规划器): 负责“谋定而后动”。
- 功能:它接收复杂查询(如“分析A公司和B公司过去三年的财报差异”),将其拆解为有序的子任务序列(Task Chain):1. 检索A公司财报 -> 2. 检索B公司财报 -> 3. 调用代码工具计算差异 -> 4. 生成分析。
- 技术:常采用 ReAct (Reason + Act) 或 Plan-and-Solve 提示策略。
- Router(路由器): 负责“术业有专攻”。
- 功能:基于子任务的语义,精准选择最合适的工具。例如,遇到“2023年销售额”这类数据问题,路由给SQL Skill;遇到“产品原理”这类文本问题,路由给向量检索 Skill。
- Reflector(反思/批评家): (新增关键组件)
- 功能:这是Agentic RAG的“质检员”。它会检查检索到的文档是否真的回答了问题。如果发现检索结果相关性低或缺失,它会触发**重试(Retry)**机制,改写查询关键词重新检索,而不是强行生成。
2.3.2 Skills 工具集(The Hands)
Skills 是封装好的原子能力(Atomic Capabilities),Agent 通过标准化的 API 接口调用它们。
| Skill 类型 | 具体功能实例 | 适用场景 |
|---|---|---|
| 基础检索 Skill | Dense Retrieval (向量), Sparse Retrieval (关键词) | 通用文档查询 |
| 高级检索 Skill | Graph RAG (知识图谱), Web Search (联网) | 复杂实体关系、获取最新信息 |
| 逻辑计算 Skill | Python Code Interpreter, SQL Executor | 数学计算、数据聚合、图表绘制 |
| 操作类 Skill | Send Email, CRM API | 触发外部业务流程 |
2.3.3 记忆与状态管理(The Context)
为了支持多轮推理和自我修正,Agent 必须维护复杂的状态。
- 短期记忆 (Short-term / Scratchpad):
- 记录当前思考链(Chain-of-Thought)。例如:“我已经查到了A的价格,现在需要查B的价格…”。这是Agent保持任务连续性的关键。
- 工作记忆 (Working Memory):
- 存储检索到的中间结果(Intermediate Knowledge)。不同于传统RAG直接丢进Prompt,Agent会清洗、摘要这些中间结果,只保留有效信息,避免Context Window爆炸。
- 长期记忆 (Long-term / Episodic):
- 存储用户的偏好设置(如“总是用表格形式回答”)和历史对话摘要,确保跨会话的体验一致性。
三、核心能力对比
3.1 架构对比

上图清晰展示了两种架构的核心差异:传统RAG是线性的一次性流程,而Agent Skills RAG支持迭代循环,Agent可以根据中间结果决定是否需要进一步检索或调整策略。
传统 RAG(左图):像一条传送带。无论输入是什么,都经历相同的步骤。如果中间检索到了错误文档,下游的生成环节没有任何纠错机制,只能“将错就错”。
Agent Skills RAG(右图):像一个交通环岛。Agent 在 执行-观察-评估 的循环中运作。它拥有“拒绝回答”和“重新查找”的权利,直到收集到足以支撑回答的证据。
3.2 能力对比表
| 特性 | 传统RAG | Agent Skills RAG |
|---|---|---|
| 架构模式 | 线性流水线 | 循环迭代+动态决策 |
| 检索策略 | 单次检索 | 多轮迭代检索 |
| 推理能力 | 无 | 多步规划与推理 |
| 工具使用 | 固定 | 动态选择Skills |
| 错误处理 | 无自我修正 | 反思+重试机制 |
| 上下文理解 | 有限 | 深度意图理解 |
| 响应延迟 | 低(1-2秒) | 中(3-5秒) |
| Token消耗 | 低 | 高(迭代成本) |
3.3 性能指标对比

根据IRJET 2025年发表的研究成果,Agentic系统相比传统RAG在多项指标上有显著提升:内容相关性提升36.8%,内容深度提升33.4%,用户满意度提升41.5%。根据 IRJET 2025 发表的研究成果,在处理复杂知识密集型任务(Knowledge-Intensive Tasks)时,Agentic 系统的质量优势压倒了成本劣势:
质量提升指标
- 📈 内容相关性 (Relevance): +36.8% —— 得益于Agent的重试机制,过滤了大量噪声文档。
- 📈 内容深度 (Depth): +33.4% —— 得益于多跳检索,答案不再浮于表面,能涵盖多源信息。
- 📈 用户满意度 (CSAT): +41.5% —— 用户更倾向于等待几秒钟以获得一个准确、结构化的答案,而不是立刻得到一个模糊的回复。
“不可能三角”的权衡
在实际落地中,我们必须面对 速度 (Speed)、成本 (Cost) 和 质量 (Quality) 的权衡:
- 传统 RAG 占据了 速度 和 成本 的优势,适合高并发、低延迟的C端场景(如智能客服)。
- Agent Skills RAG 占据了 质量 的制高点,适合专家级、高价值的B端场景(如金融研报分析、法律合规审查)。
3.4 选型决策指南(什么时候用什么?)
为了帮助架构师做决策,我们提供以下决策树:
- 问题是否需要多步推理?
- 是 (“比较A和B并分析原因”) -> Agentic RAG
- 否 (“A的定义是什么”) -> 传统 RAG
- 是否需要外部工具(非文本能力)?
- 是 (“计算平均增长率”, “查询实时股价”) -> Agentic RAG
- 否 -> 传统 RAG
- 用户对延迟的容忍度?
- 低 (<3秒) -> 传统 RAG (或简化版Agent)
- 高 (>10秒) -> Agentic RAG
四、实际案例分析
在本章中,我们将通过三个具体场景,深入对比传统 RAG 与 Agentic RAG 的执行差异。我们将结合 时序图(Sequence Diagram) 和 Python 伪代码,展示 Agent 是如何像程序员一样思考和调用工具的。
4.1 案例一:多跳推理与竞品对比分析
场景: 用户询问 “分析 iPhone 15 Pro 和 Samsung S24 Ultra 的电池续航差异,并计算每毫安时(mAh)的效能比。”
这是一个典型的多跳(Multi-hop)+ 计算问题。
1. 传统 RAG 的处理困境
传统 RAG 会根据关键词 iPhone 15, Samsung S24, 电池 进行一次性检索。
- 结果:它可能检索到两者的参数页,但 LLM 数学很差,往往算错“效能比”;或者它只能机械地罗列参数,无法进行深度的归因分析。
2. Agent Skills RAG 的处理流程
Agent 不会急于回答,而是先生成一个执行计划。
核心流程时序图
代码段
sequenceDiagram
participant User
participant Agent as 🤖 Agent Core
participant Search as 🔎 Search Skill
participant Code as 🐍 Code Interpreter
User->>Agent: 询问电池差异与效能比
Note over Agent: 思考阶段 (Planning)<br/>1. 查 iPhone 电池数据<br/>2. 查 Samsung 电池数据<br/>3. 写代码计算效能比
Agent->>Search: 调用检索(query="iPhone 15 Pro battery capacity")
Search-->>Agent: 返回: 3274 mAh, 视频播放 23h
Agent->>Search: 调用检索(query="Samsung S24 Ultra battery capacity")
Search-->>Agent: 返回: 5000 mAh, 视频播放 30h
Note over Agent: 获取数据完毕,<br/>准备进行数学计算
Agent->>Code: 执行 Python 代码(计算效能比)
Code-->>Agent: 返回: iPhone=0.0070 h/mAh, Samsung=0.0060 h/mAh
Agent->>User: 生成最终深度对比报告
代码级实现逻辑(伪代码)
在 Agentic RAG 中,LLM 会输出类似以下的 函数调用(Function Calling) 序列:
class ComparativeAgent:
def run(self, user_query):
# Step 1: 规划 - 识别出需要两个产品的具体参数
plan = self.planner.make_plan(user_query)
# plan = ["get_specs('iPhone 15 Pro')", "get_specs('S24 Ultra')", "compare_metrics()"]
# Step 2: 执行检索 Skill
context_a = self.tools.search.run("iPhone 15 Pro battery capacity video playback time")
# Output: "iPhone 15 Pro: 3274mAh, 23 hours video playback"
context_b = self.tools.search.run("Samsung S24 Ultra battery capacity video playback time")
# Output: "S24 Ultra: 5000mAh, 30 hours video playback"
# Step 3: 执行计算 Skill (解决 LLM 算术不准的问题)
# Agent 自主编写并执行 Python 代码来计算“每 mAh 效能”
code = """
iphone_cap = 3274
iphone_time = 23
samsung_cap = 5000
samsung_time = 30
iphone_eff = iphone_time / iphone_cap
samsung_eff = samsung_time / samsung_cap
print(f'{iphone_eff=}, {samsung_eff=}')
"""
result = self.tools.code_interpreter.run(code)
# Step 4: 综合生成
return self.synthesizer.generate(context_a, context_b, result)
效果提升: Agent 不仅给出了数据,还通过计算得出结论——“尽管 S24 总续航更长,但 iPhone 15 Pro 的单位电量利用效率(效能比)高出约 16%。” 这种洞察是传统 RAG 无法提供的。
4.2 案例二:模糊意图识别(Human-in-the-Loop)
场景: 用户询问 “这个多少钱?” (在多轮对话中,或者上下文缺失时)。
传统 RAG 可能会盲目检索,返回错误结果。而 Agentic RAG 引入了 Human-in-the-Loop (人机回环) 机制。下方的树形图展示了系统如何在遇到歧义时,挂起任务、请求用户澄清并恢复执行的完整 Pipeline。
Agent Skills RAG Execution Pipeline (Case: Ambiguous Query)
Agentic RAG Execution Pipeline
│
├── 【用户输入 (User Input)】
│ ├── 文本指令: "这个多少钱?" (Query: "How much is this?")
│ ├── (隐式输入) 会话ID: "Session_8849"
│ └── (隐式输入) 用户配置: "Enterprise_User"
│
▼
[1. 感知与上下文加载 (Perception & Context Loading)] ───────────┐
│ (由此文件总控: 🐍 agent_orchestrator.py) │
│ │
├── A. 记忆检索 (Memory Retrieval) │
│ ├── <连接数据库>: 🗄️ Redis / VectorDB │
│ ├── <加载短期记忆>: Short-term Memory (Recent Dialogues) │
│ │ (内容: "User discussed Cloud & On-Premise options") │
│ └── <加载长期记忆>: Long-term Memory (User Preferences) │
│ (内容: "User prefers annual billing") │
│ │
├── B. 提示词构建 (Prompt Construction) │
│ ├── <读取模板>: 📜 system_prompt_agent.jinja │
│ │ (作用: 定义 Agent 的人设、工具描述、ReAct 格式规范) │
│ └── <注入上下文>: 将记忆片段注入 Context Window │
│ │
└── > 合并输入: LLM Input (System Prompt + Memory + Query) ────┘
│
▼
[2. 大脑规划与路由 (Cognitive Planning & Routing)] ────────────┐
│ │
├── <推理核心>: 🧠 LLM (GPT-4 / Claude 3.5 / DeepSeek) │
│ │
├── Step 1: 意图识别 (Intent Classification) │
│ ├── <思考过程 (Internal Monologue)>: │
│ │ "<thinking> 用户询问价格,但上下文中有两个产品 │
│ │ (SaaS 和 私有化)。指代不明确,不能直接检索。</thinking>" │
│ │ │
│ └── <路由决策>: 🚦 Router (Semantic Router) │
│ ├── 路径 A: 直接检索 (Direct Retrieval) -> ❌ │
│ └── 路径 B: 澄清意图 (Clarification) -> ✅ │
│ │
└── > 输出状态: 需要调用工具 `AskUser` │
│
▼
[3. 工具执行与循环 (Tool Execution & Loop)] <★ 核心差异点> ────┐
│ │
├── Step 1: 工具调用 (Function Calling) │
│ ├── <解析指令>: JSON Parser 解析 LLM 输出 │
│ │ { "tool": "AskUser", "args": { "options": [...] } } │
│ ├── <执行模块>: 🐍 skills/interaction_skill.py │
│ └── <动作>: 生成反问句 │
│ "请问您是指 SaaS 云服务订阅,还是私有化部署授权?" │
│ │
├── Step 2: 挂起与回调 (Suspend & Callback) │
│ ├── <状态保存>: 将当前 Stack 序列化存入 Redis │
│ ├── <系统动作>: ⏸️ 暂停执行 (Awaiting User Input) │
│ └── > 推送前端: 显示澄清问题 │
│ │
├── [中断: 用户回复 "是指企业版 (Private Cloud)"] ─────────────┤
│ │
├── Step 3: 恢复与更新 (Resume & Update) │
│ ├── <状态恢复>: 从 Redis 读取之前的思考链 │
│ ├── <更新查询>: Query Rewrite -> "企业版私有化部署 价格" │
│ └── <重新路由>: 此时意图清晰 -> 进入检索分支 │
│ │
└── > 跳转至: 🔍 检索技能 (Retrieval Skill) │
│
▼
[4. 最终响应生成 (Synthesis & Response)] ──────────────────────┐
│ │
├── <执行检索>: 🔎 Vector Search (Query="Enterprise Price") │
│ └── Result: "私有化部署基础授权费为 $50k/年..." │
│ │
├── <综合生成>: 📝 Synthesizer │
│ ├── 输入: 澄清后的意图 + 检索到的精准价格 │
│ └── 动作: 生成最终自然语言回复 │
│ │
└── > 最终输出: │
"针对您的企业版私有化部署需求,基础授权费为每年 5 万美元 │
..." │
└──────────────────────────────────────────────────────────────┘
解析: 此图清晰地展示了 Agentic RAG 的状态机特性。传统 RAG 是一次性跑完的(Stateless),而 Agent 是有状态的(Stateful),可以将执行挂起(Suspend),等待外部输入后再恢复(Resume),这是处理模糊查询的关键。
4.3 案例三:复杂数据可视化(Code Interpreter)
场景: 用户询问 “根据知识库里的 2024 销售数据,画一个季度增长趋势图。”
这是传统 RAG 的死穴——传统 RAG 只能输出文本,无法画图。
Agent Skills RAG 的处理流程
Agent 调用 Python 环境(如 Sandboxed Jupyter Kernel)来处理数据并绘图。
- 检索(Retrieve): 从数据库中提取 CSV 格式的销售数据片段。
- 编码(Coding): Agent 编写 Pandas 和 Matplotlib 代码。
- 执行(Execute): 在沙箱中运行代码,生成
.png图片文件。 - 展示(Display): 将图片嵌入到最终回答中。
代码生成示例
# Agent 自动生成的代码
import pandas as pd
import matplotlib.pyplot as plt
data = {
'Quarter': ['Q1', 'Q2', 'Q3', 'Q4'],
'Revenue': [120, 150, 170, 210] # 数据来自检索步骤
}
df = pd.DataFrame(data)
plt.figure(figsize=(10, 6))
plt.plot(df['Quarter'], df['Revenue'], marker='o')
plt.title('2024 Revenue Growth Trend')
plt.savefig('growth_chart.png') # Agent 将文件路径返回给用户
核心价值: 这种能力将 RAG 系统从“文档问答机器人”升级为“数据分析助手”。
更多推荐



所有评论(0)