收藏!LangGraph革命性突破:从链式到代理思维,彻底改变LLM应用开发范式
摘要:LangGraph通过循环迭代和状态驱动机制,实现了从传统链式思维到代理思维的范式转变。其核心架构包括状态管理(共享白板)、节点工作单元(增量更新)、条件边决策(动态路由)、持久化存储(快照机制)和子图扩展(模块化设计),支持AI应用的自我修正、人机协作和时间旅行功能。这一框架显著提升了智能代理系统的灵活性和可调试性。
LangGraph代表LLM开发范式的根本性转变,从传统链式思维升级到代理思维。其核心架构包括状态管理、节点工作单元、条件边决策、持久化和子图扩展。通过循环迭代和状态驱动,AI应用获得自我修正能力,支持持久化存储和"时间旅行"功能,实现高效人机协作。
LangGraph 不仅仅是 LangChain 的一个组件,它代表了 LLM 应用开发范式的一次根本性转变:从“链式思维(Chain)”向“代理思维(Agentic)”的跨越。
核心理念 - 打破线性的枷锁
在 LangChain 的早期,我们习惯构建 DAG(有向无环图),即“输入 -> A -> B -> 输出”。这就像工厂流水线,高效但死板。LangGraph 引入了“循环(Cycles)”。 人的思考不是线性的,而是循环往复的:思考 -> 尝试 -> 失败 -> 反思 -> 再尝试。LangGraph 通过将 LLM 应用建模为状态机,赋予了 AI 这种“循环迭代”的能力,AI 允许“回头看”,允许“自我修正”。

01
整体架构概览
LangGraph 的架构可以被拆解为三个核心层级。其设计哲学深受 Google Pregel的分布式图计算思想和 NetworkX的图结构接口设计影响。前者提供了“像顶点一样思考”的迭代并行计算范式,后者则启发了 LangGraph 在图结构化建模和 API 设计上的简洁性与灵活性。

02
LangGraph核心组件

我们再看这个手绘架构图,可以对LangGraph 有一个更深入的理解,架构图生动地展示了 LangGraph **“循环(Cyclic)”**与 **“状态驱动(State-Driven)”**的核心本质。咱们进一步基于该图示对核心组件进行初步详解。
- 核心数据基座:State (底部的矩形框)
图示位置:位于底部,连接所有节点,被标注为 Shared Memory/Schema,可以理解为“全厂共享的白板”。
功能理解:
* 单一事实来源 (Single Source of Truth):无论是用户的初始输入、LLM 的思考过程,还是工具的返回结果,全部都要写在这个 State 里。
* Reducer 机制:注意图中 messages: Annotated[…, add_messages]。这代表了“增量更新”。当一个节点往 State 里写东西时,它不会清空白板,而是“追加”或“合并”信息。
- 工作单元:Nodes (圆圈)
图示位置:分布在圆环上的圆圈,标注为 Nodes。可以理解为“流水线上的工位”。
功能理解:
* 输入与输出:每个 Node 接收当前的 State,执行逻辑(比如调用 OpenAI API,或者查询数据库),然后返回一个 dict。这个 dict 就是要更新到白板上的新内容。
* 原子性:一个 Node 只专注做一件事(例如:agent_node 负责思考,tool_node 负责执行)。
- 决策中心:Conditional Edge (中心的菱形)
图示位置:圆环中心,标注为 Router 或 ?。理解为“车间调度员”。
功能理解:
* 动态路由:普通边(实线箭头)是固定的(做完 A 去 B),但条件边会检查 State 的内容。
* 逻辑示例:如果 LLM 的回复包含 tool_calls,调度员就指挥流程走向“工具节点”;如果 LLM 说 FINAL ANSWER,调度员就指挥流程走向“结束”。
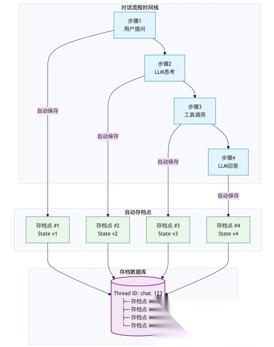
- 时光机:Checkpointer (左侧的数据库圆柱)
图示位置:左侧,通过 Snapshots 箭头与 State 相连。理解为“游戏存档管理器”。
功能深度:
* 持久化 (Persistence):每当一个 Node 执行完,LangGraph 自动把 State 保存到数据库(SQLite/Postgres)。
* Thread ID:通过 thread_id,你可以随时“读档”,恢复之前的对话上下文。
* Time Travel:允许你回滚到之前的某个步骤,修改 State(比如修正错误的工具参数),然后重新运行。
- 分形扩展:Subgraph (右上角的小图)
图示位置:右上角,指向某个 Node。可以理解为“外包团队”。
功能深度:
* 封装:一个 Node 内部可以完全是另一个复杂的 LangGraph 图。主图不需要知道子图的细节,只需要看子图产出的最终 State。这是构建大规模多智能体系统的关键。
03
解构智能体的“大脑”与“记忆”
在传统的编程中,我们习惯把变量从函数 A 传给函数 B。但在 LangGraph 里,请忘掉“传递”,核心概念是“围观”。
- 全局白板 (State as a Whiteboard):

想象一个会议室,所有 Agent(节点)都围着一块巨大的白板(State)。
TypedDict/Schema就是这块白板的“格式规范”。比如规定左上角只能写“对话历史”,右下角只能写“当前任务”。没有任何节点能“私藏”信息,大家的一言一行(输入输出)都必须公开写在白板上。这也是为什么 LangGraph 能够轻松调试——看一眼白板,就知道当前发生了什么。
- 归约器 (Reducer):解决“多人同时写白板”的冲突

当两个节点同时想修改白板上的同一个区域,或者一个节点想往“聊天记录”里加一句话时,该怎么办?
-
默认行为(覆盖):就像擦黑板,新的把旧的擦掉,写上新的。这适合更新“当前天气”这种只需要最新值的字段。
-
Annotated 的魔法(追加):这是 LangGraph 的点睛之笔。通过
Annotated[list, add_messages],你告诉系统:“这个字段是记忆,不要擦掉旧的,把新的贴在后面。”
深度理解:这就是短期记忆的物理实现。没有这个机制,AI 聊两句就会“失忆”。
LangGraph 的运行逻辑,就是一群人在白板前轮流干活。
- 节点 (Nodes):只做增量更新的“懒人”:

每个节点就是一个 Python 函数,它看一眼白板(Input State),干点活,然后只回报它修改的那一点点内容。
深度细节:你不需要返回整块白板的数据(那太累了)。如果你只查了天气,就只返回 { “weather”: “Sunny” }。LangGraph 的后台引擎会自动把这条新数据合并(Merge)到全局白板上。这种“增量更新”的设计,让代码极其轻量。
- 边 (Edges):不仅是路线,更是决策:

普通边 (NormalEdge):就像流水线传送带,A 做完必定传给 B,没有任何悬念。
条件边 (ConditionalEdge):这是智能的灵魂所在。它不干具体的活,而是充当“交通指挥官”。
它会盯着白板看:“哎,LLM 刚才说它需要用工具吗?如果需要,把流程切到 ToolNode;如果不需要,直接切到 END结束。”——这就是 Agent “自主决策”的物理发生地。
3. 持久化与“时间旅行”:给 AI 装上“存档”键 (Persistence)
这是 LangGraph 最让开发者感到“安心”的功能。它把 AI 从“阅后即焚”的瞬时计算,变成了“有历史、可回溯”的持久服务。
-
快照机制 (Checkpointer):

你可以把它理解为游戏的“自动存档”。图里的每一步操作(比如 LLM 刚说完话,或者工具刚查完数据),系统都会在后台默默地按一下 Save键。
它把当前的白板(State)冻结、打包,存进数据库(SQLite/Postgres)。
Thread ID:这就是你的**“存档栏位”**。只要拿着这个 ID,你随时可以读取这局游戏,从上次中断的地方继续玩。
- 人在环路 (Human-in-the-loop) 与 时间旅行

暂停键:设置 interrupt_before,就像告诉系统:“在执行这一步之前,先暂停,等我老板(人类)签字。”
上帝视角 (Time Travel):这是最酷的。假设 AI 打算调用工具删除文件,被你拦住了(暂停)。你发现它参数传错了。
在 LangGraph 中,你可以直接修改存档里的数据(比如把“删除”改成“重命名”),然后点“继续运行”。AI 会以为自己原本就是那么想的,继续执行修正后的任务。
价值:这不仅是容错,更是人机协作的最高境界——人类负责纠偏,AI 负责执行。
AI时代,未来的就业机会在哪里?
答案就藏在大模型的浪潮里。从ChatGPT、DeepSeek等日常工具,到自然语言处理、计算机视觉、多模态等核心领域,技术普惠化、应用垂直化与生态开源化正催生Prompt工程师、自然语言处理、计算机视觉工程师、大模型算法工程师、AI应用产品经理等AI岗位。

掌握大模型技能,就是把握高薪未来。
那么,普通人如何抓住大模型风口?
AI技术的普及对个人能力提出了新的要求,在AI时代,持续学习和适应新技术变得尤为重要。无论是企业还是个人,都需要不断更新知识体系,提升与AI协作的能力,以适应不断变化的工作环境。
因此,这里给大家整理了一份《2026最新大模型全套学习资源》,包括2026最新大模型学习路线、大模型书籍、视频教程、项目实战、最新行业报告、面试题、AI产品经理入门到精通等,带你从零基础入门到精通,快速掌握大模型技术!
由于篇幅有限,有需要的小伙伴可以扫码获取!
1. 成长路线图&学习规划
要学习一门新的技术,作为新手一定要先学习成长路线图,方向不对,努力白费。这里,我们为新手和想要进一步提升的专业人士准备了一份详细的学习成长路线图和规划。

2. 大模型经典PDF书籍
书籍和学习文档资料是学习大模型过程中必不可少的,我们精选了一系列深入探讨大模型技术的书籍和学习文档,它们由领域内的顶尖专家撰写,内容全面、深入、详尽,为你学习大模型提供坚实的理论基础。(书籍含电子版PDF)

3. 大模型视频教程
对于很多自学或者没有基础的同学来说,书籍这些纯文字类的学习教材会觉得比较晦涩难以理解,因此,我们提供了丰富的大模型视频教程,以动态、形象的方式展示技术概念,帮助你更快、更轻松地掌握核心知识。

4. 大模型项目实战
学以致用 ,当你的理论知识积累到一定程度,就需要通过项目实战,在实际操作中检验和巩固你所学到的知识,同时为你找工作和职业发展打下坚实的基础。

5. 大模型行业报告
行业分析主要包括对不同行业的现状、趋势、问题、机会等进行系统地调研和评估,以了解哪些行业更适合引入大模型的技术和应用,以及在哪些方面可以发挥大模型的优势。

6. 大模型面试题
面试不仅是技术的较量,更需要充分的准备。
在你已经掌握了大模型技术之后,就需要开始准备面试,我们将提供精心整理的大模型面试题库,涵盖当前面试中可能遇到的各种技术问题,让你在面试中游刃有余。

为什么大家都在学AI大模型?
随着AI技术的发展,企业对人才的需求从“单一技术”转向 “AI+行业”双背景。企业对人才的需求从“单一技术”转向 “AI+行业”双背景。金融+AI、制造+AI、医疗+AI等跨界岗位薪资涨幅达30%-50%。
同时很多人面临优化裁员,近期科技巨头英特尔裁员2万人,传统岗位不断缩减,因此转行AI势在必行!

这些资料有用吗?
这份资料由我们和鲁为民博士(北京清华大学学士和美国加州理工学院博士)共同整理,现任上海殷泊信息科技CEO,其创立的MoPaaS云平台获Forrester全球’强劲表现者’认证,服务航天科工、国家电网等1000+企业,以第一作者在IEEE Transactions发表论文50+篇,获NASA JPL火星探测系统强化学习专利等35项中美专利。本套AI大模型课程由清华大学-加州理工双料博士、吴文俊人工智能奖得主鲁为民教授领衔研发。
资料内容涵盖了从入门到进阶的各类视频教程和实战项目,无论你是小白还是有些技术基础的技术人员,这份资料都绝对能帮助你提升薪资待遇,转行大模型岗位。


大模型全套学习资料已整理打包,有需要的小伙伴可以
微信扫描下方CSDN官方认证二维码,免费领取【保证100%免费】

更多推荐




所有评论(0)