某城市群“十五五”现代化综合交通枢纽与物流枢纽建设:一份引爆未来的数字化蓝图(WORD)
《城市群“十五五”综合交通枢纽智能化改造方案》摘要:该方案以“云原生+数字孪生”为核心技术,构建“1+2+N”智能体系(1个大数据中心、2个智慧平台、N个应用场景),实现交通枢纽从物理改造到系统重塑的全面升级。通过微服务架构、区块链追溯、AI决策等创新技术,解决当前枢纽运行效率低、物流成本高等痛点,预计降低物流成本10%以上,提升换乘效率30%。方案突出安全可控设计,满足等保三级要求,同时建立经济

在“十四五”规划全面收官、“十五五”规划前瞻布局的关键历史窗口期,一场深刻的变革正在中国某核心城市群悄然上演。这不仅是一场交通基础设施的物理升级,更是一次以云原生、数字孪生、边缘计算为底座,以数据驱动、智能协同、安全可控为核心的系统性重塑。这份《某城市群“十五五”现代化综合交通枢纽扩能改造与物流枢纽建设初步设计方案》,为我们描绘了一幅前所未有的未来图景——一个高效、韧性、智能、绿色的现代化综合交通体系。
本文将深度拆解这份极具前瞻性的技术方案,从国家战略背景、现状痛点剖析,到总体架构设计、核心系统实现,再到投资效益评估,全方位、立体化地解读这场交通革命背后的逻辑、技术与价值。无论你是政府决策者、行业从业者,还是对智慧城市、数字经济感兴趣的观察者,这篇文章都将为你揭示未来五年乃至十年,城市群发展的核心引擎与关键路径。
一、承上启下:为何此时必须启动这场枢纽革命?
1.1 国家战略的必然要求
进入“十五五”,我国数字化转型的核心任务已从“规模化建设”转向“高质量效能提升”。本项目正是这一战略转向的关键落子。
- 交通强国战略的落地实践:《交通强国建设纲要》明确提出构建“全国123出行交通圈”和“全球123快货物流圈”。这意味着,城市群的综合交通枢纽不能再是简单的“中转站”,而必须成为支撑高效流通的“智慧节点”。
- 区域协调发展的核心引擎:所在城市群“十五五”规划草案已将“枢纽经济”列为区域竞争的新高地。打破行政壁垒,实现基础设施的深度互联互通,是提升整个区域能级、发挥核心增长极辐射带动作用的不二法门。
- 数字政府建设的深化集成:作为“十四五”数字化成果的集成与深化,本项目旨在解决存量系统中的“数据孤岛”与“业务断点”,并为“十五五”期间人工智能、大数据分析等新技术在政务场景中的深度应用,构建坚实的数字化底座。
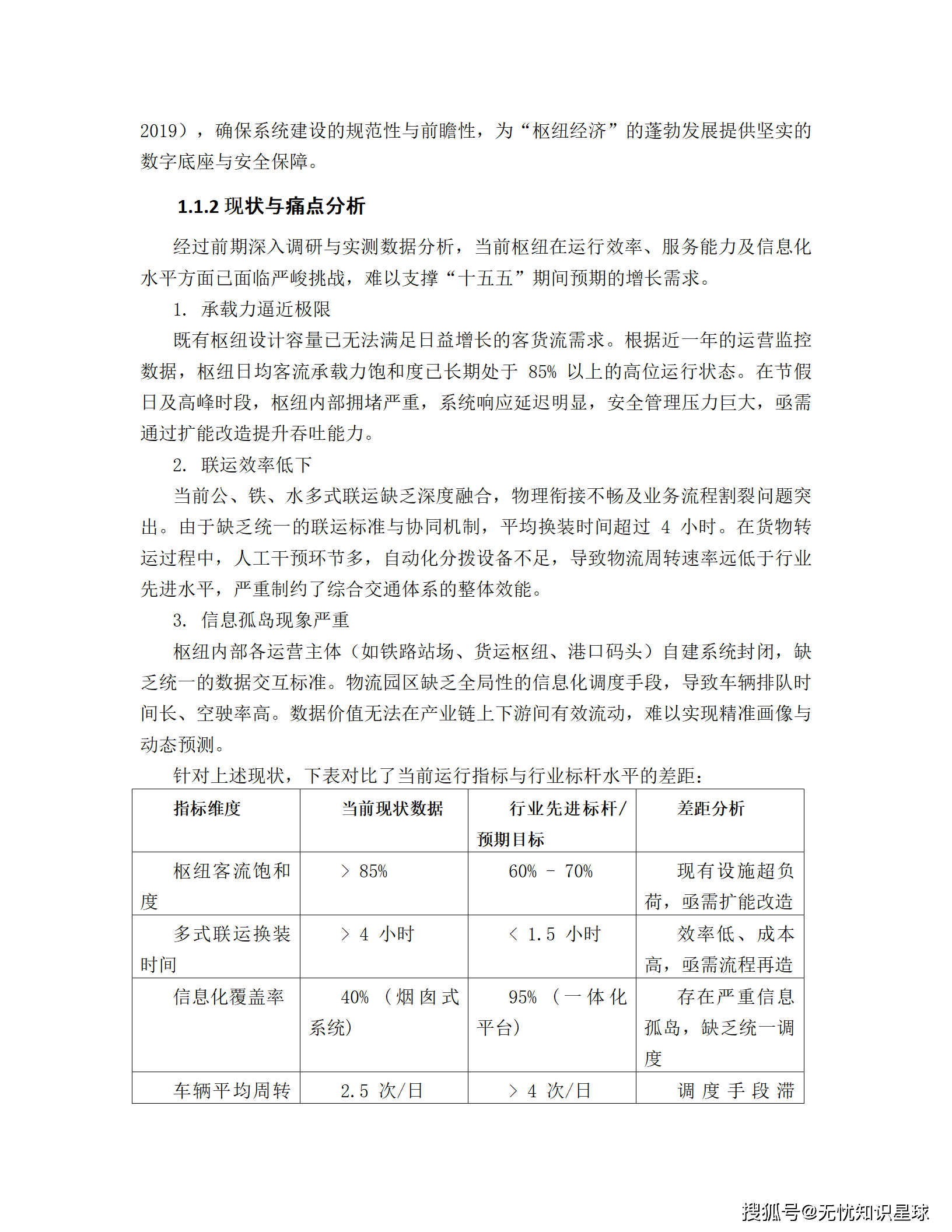
1.2 现状痛点:传统模式已逼近极限
前期深入调研揭示了当前枢纽运行面临的严峻挑战,其承载力与服务能力已无法支撑未来预期的增长需求。
表格

这些触目惊心的数据清晰地表明,若不进行根本性的、系统性的改造,现有的枢纽将成为制约区域经济高质量发展的“瓶颈”。
1.3 建设必要性:从交通节点到经济引擎
实施本项目的扩能改造,不仅是解决当前矛盾的应急之策,更是实现长远战略目标的必然选择。
- 提升城市群能级:通过增强枢纽的集散能力,缩短城市间的时空距离,促进要素资源自由流动,巩固核心城市的综合竞争力,并带动周边城市协同发展。
- 实现降本增效:引入智能化调度技术与高可靠性计算基础设施,打通信息流,再造业务流程,预期可使整体物流成本降低10%以上,直接转化为企业的市场竞争力。
- 打造枢纽经济新业态:项目不仅是交通升级,更是产业融合的契机。通过“交通+互联网+现代服务业”的深度融合,吸引现代物流、跨境电商、高端制造等产业向枢纽周边集聚,推动由单一“交通枢纽”向复合型“枢纽经济区”的跨越式转变。
二、顶层设计:“1+2+N”体系,构建数智化新范式
面对如此复杂的系统工程,如何破局?方案给出了清晰的顶层设计——遵循“统筹规划、数据驱动、平台支撑、场景突破”的原则,构建“1+2+N”总体建设体系。
2.1 “1”个核心:城市群交通物流大数据中心
这是整个体系的“算据”根基,旨在消除跨部门、跨区域、跨行业的信息孤岛。
- 全量数据汇聚:整合基础地理信息、交通运行、物流运力、企业信用、多式联运单证等全量数据,建立覆盖数据全生命周期的治理体系。
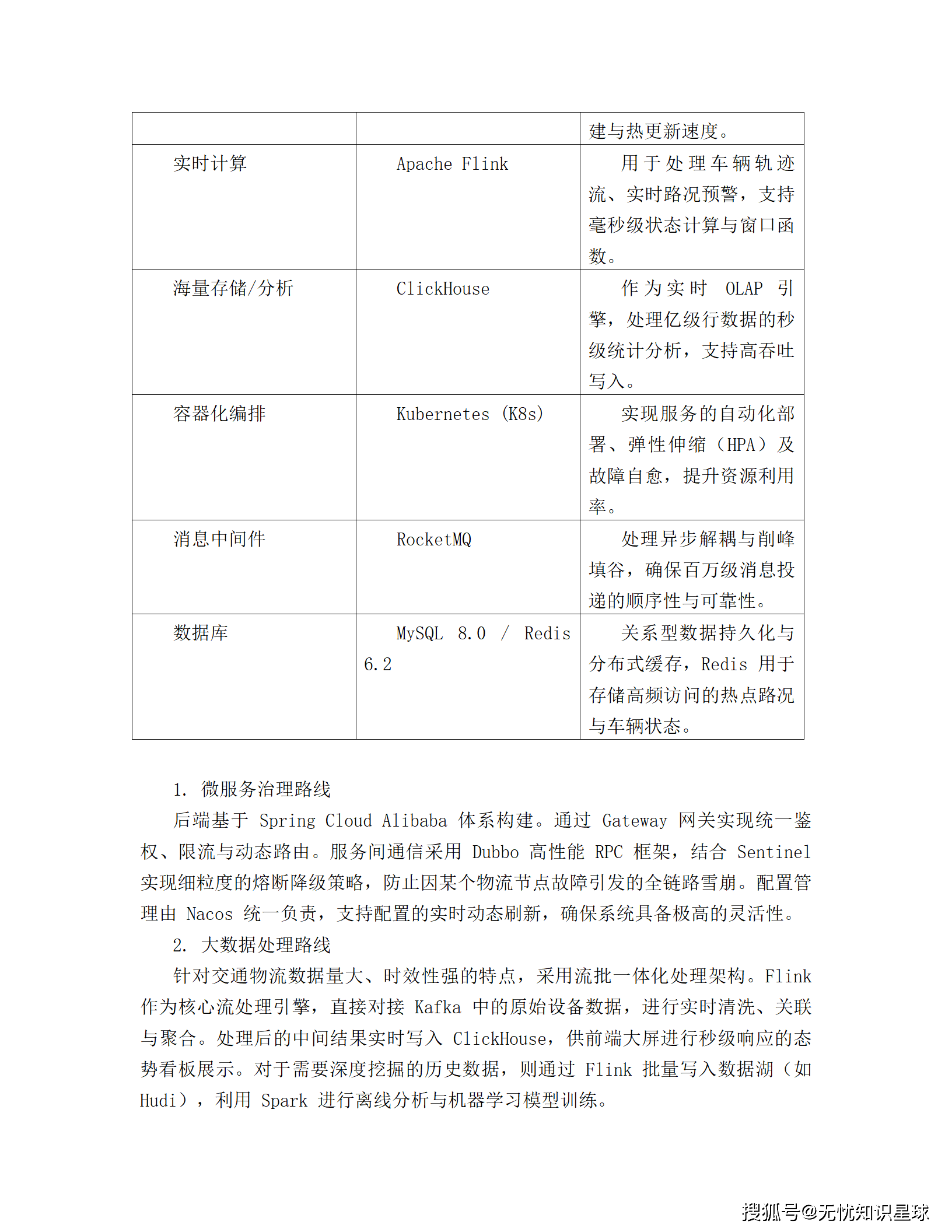
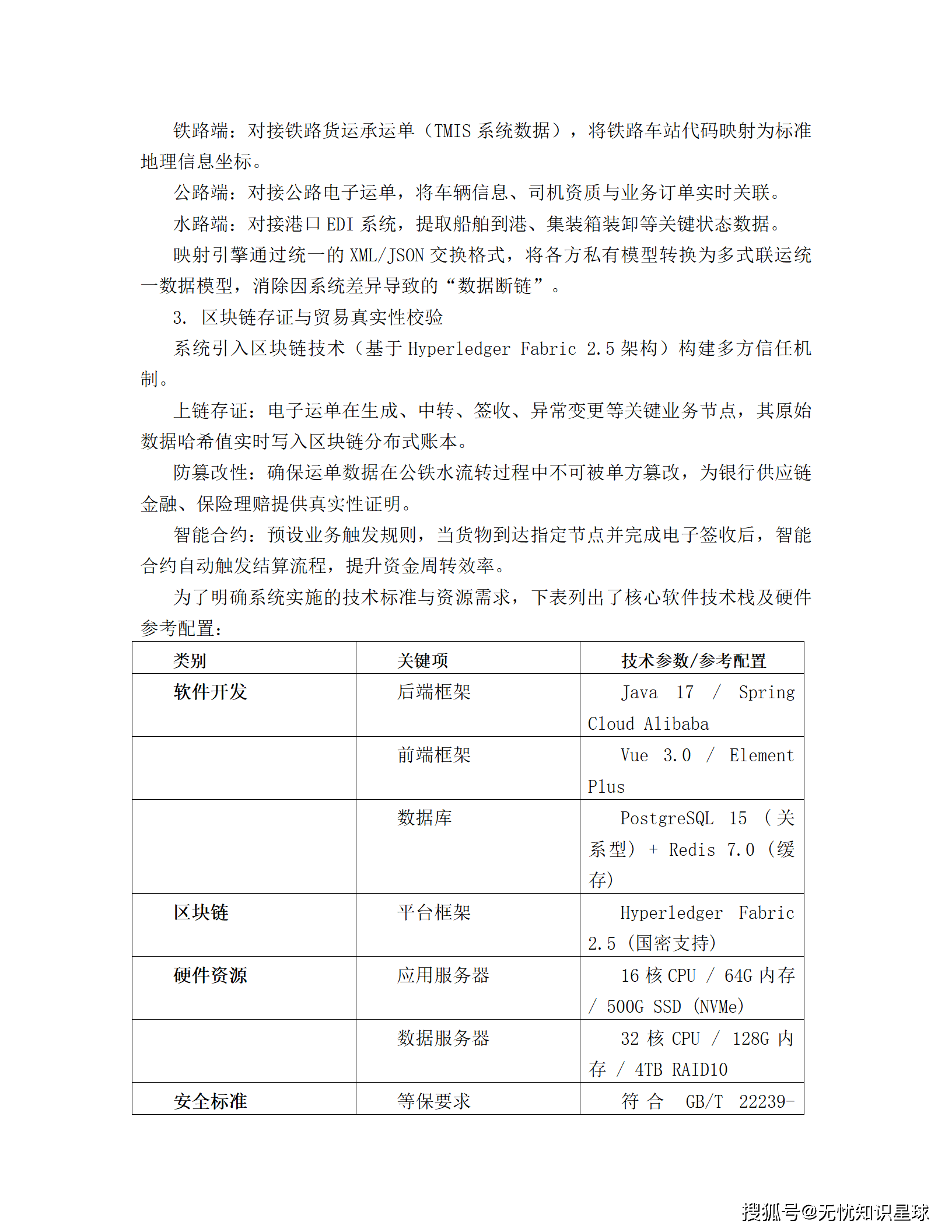
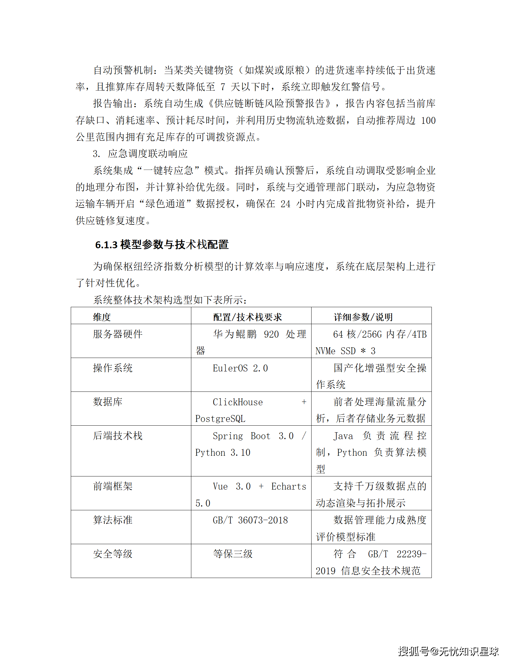
- 流批一体架构:采用“数据湖+实时计算仓”的双引擎模式。利用 Flink 流式计算框架对海量IoT传感器数据进行毫秒级处理;利用分布式存储结合 NVMe SSD 硬件加速,满足PB级交通物流大数据的存储与高频检索需求。
- 安全合规保障:严格执行 GB/T 22239-2019(等保三级) 标准,建立数据脱敏、加密传输及访问审计机制,确保核心政务与商业数据的安全。
2.2 “2”大平台:智慧中枢,驱动业务协同
基于大数据中心,打造两大核心智慧平台,分别聚焦客运与货运。
- 综合交通枢纽智控平台:数字孪生全景:利用数字孪生技术构建枢纽全景三维模型,实现物理空间与数字空间的1:1映射。AI智能决策:集成AI视觉分析算法,实现旅客流量精准预测、运力资源动态调度及突发事件应急联动。指挥员可通过高响应式可视化界面,“一屏统揽”全局态势。无感通行体验:通过对接铁路12306、城市公交/地铁系统,实现“一码通行”;通过规划“安检互认区”,实现“一次安检、站内换乘”,大幅提升旅客通行效率。
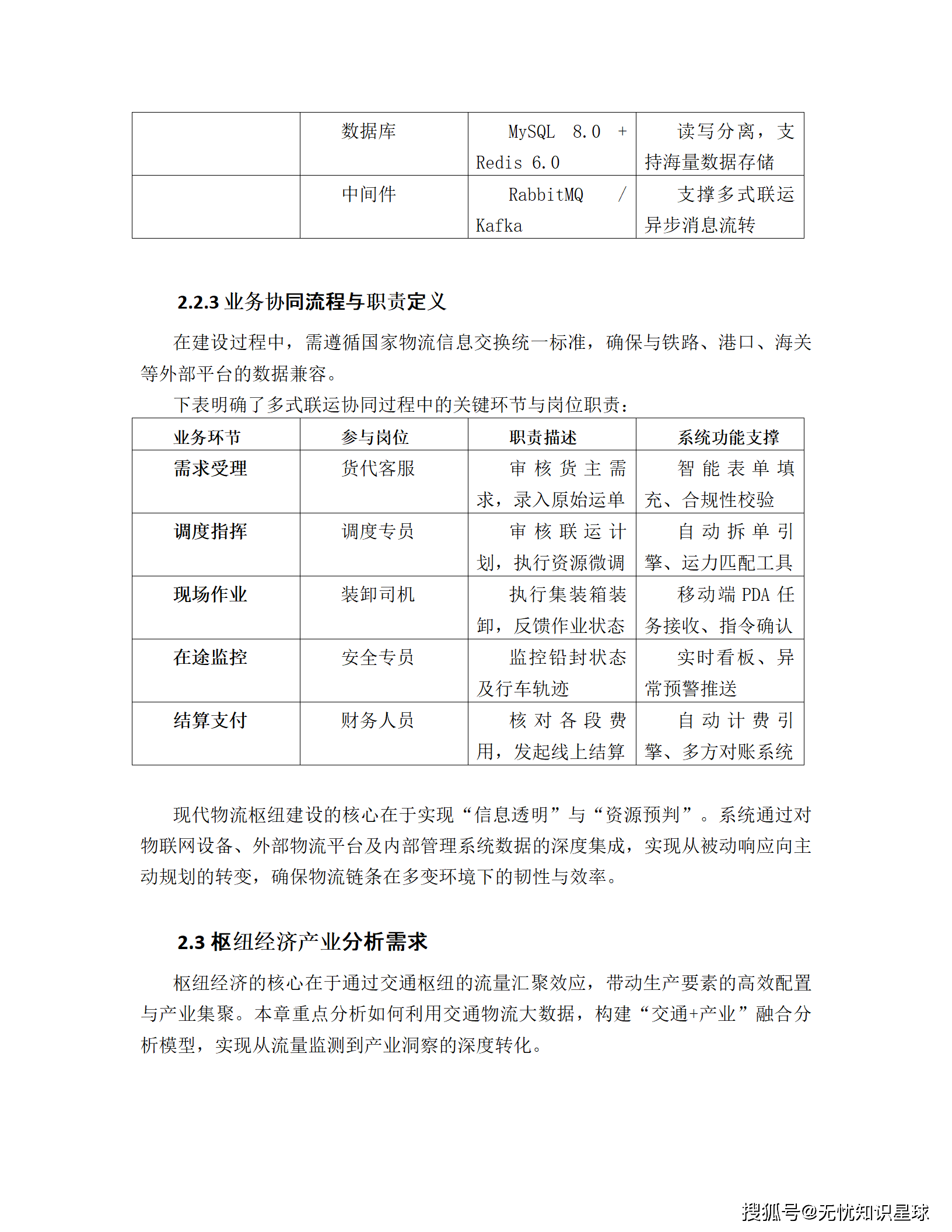
- 现代物流供应链协同平台:区块链全程追溯:应用区块链技术实现物流单证的不可篡改与全流程追溯,解决多方协作中的信任问题。IoT实时监控:结合物联网(IoT)技术对跨境及跨区域货物进行实时监控,确保货物安全与时效。多式联运无缝衔接:打通公、铁、水、空多式联运信息链条,实现业务流程的无缝衔接与高效协同,推动“一单制”业务模式落地。
2.3 “N”个场景:释放枢纽经济价值
依托双平台的能力输出,延伸开发多个垂直领域的业务应用,将技术能力转化为实实在在的经济与社会效益。
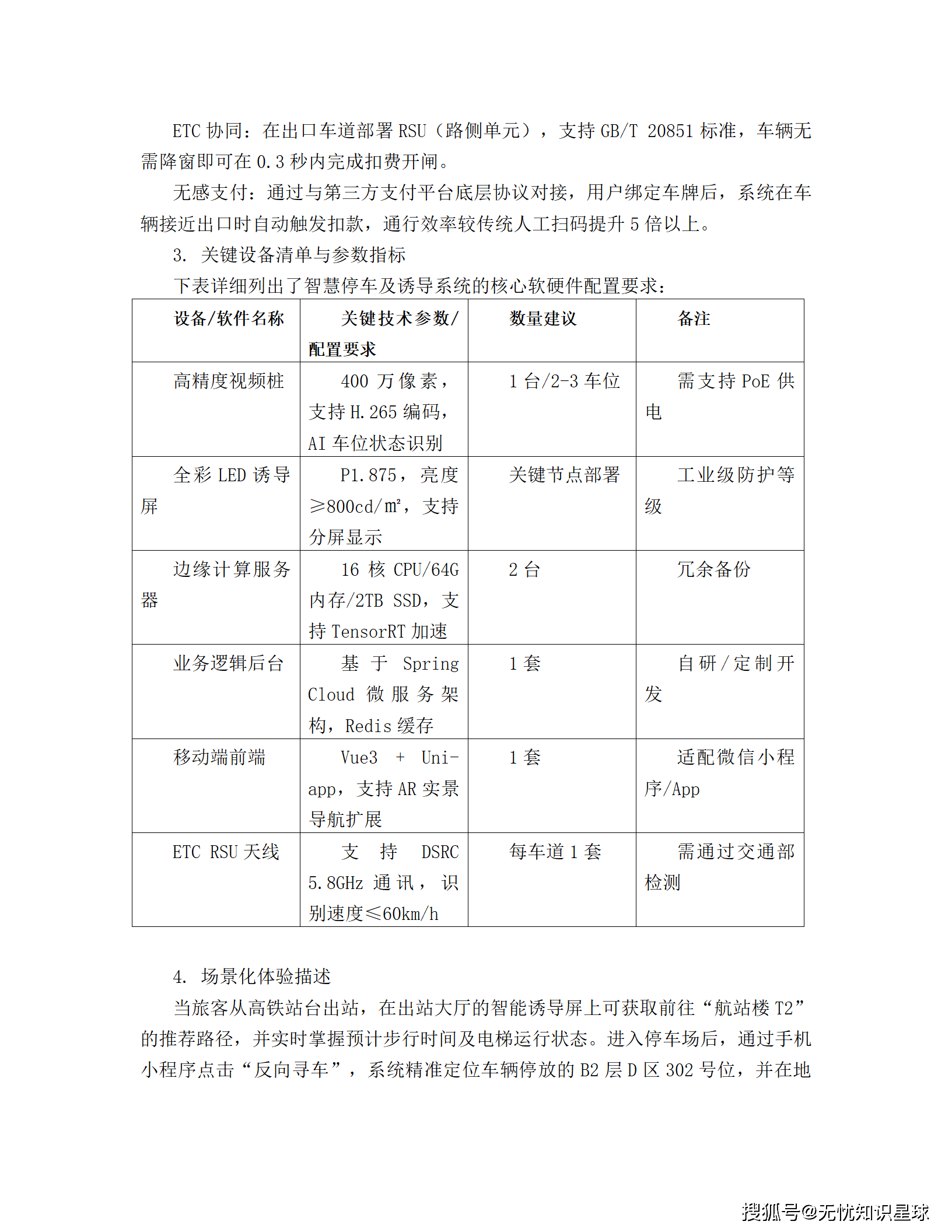
- 智慧停车与接驳:实现枢纽周边停车资源的动态发布与智能引导,缩短换乘等待时间。
- 枢纽商业精准推送:基于客流画像分析,为枢纽内商业实体提供精准营销支持。
- 冷链物流全流程监控:针对高价值易腐货物,提供温湿度全程监测与预警。
- 产业招商辅助决策:通过对货运流量与产业布局的耦合分析,识别区域产业的集聚度、供应链短板及招商潜力,为政府制定产业规划提供量化依据。
三、技术底座:云原生+微服务,打造高可用、高并发的韧性系统
要支撑上述宏伟蓝图,必须有一个强大、可靠、灵活的技术底座。方案确立了以“云原生架构+数字孪生+边缘计算”为核心的技术路线。
3.1 总体技术架构
- 微服务化:采用基于 Spring Cloud Alibaba 体系的微服务架构进行业务解耦。每个服务独立部署、独立演进、独立扩容,有效避免了传统单体架构的“牵一发而动全身”问题。
- 容器化与自动化:利用 Kubernetes (K8s) 实现服务的自动化部署与动态伸缩。在节假日等极端高峰时段,系统可自动横向扩展,有效应对瞬时流量冲击。
- 高吞吐异步处理:引入分布式消息队列 Kafka,构建高吞吐异步处理机制,支撑海量IoT传感器数据流的高效接入与实时解析。
- 高性能数据处理:采用“数据湖+实时计算仓”模式。Flink 负责毫秒级流处理,ClickHouse 作为实时OLAP引擎,处理亿级行数据的秒级统计分析。
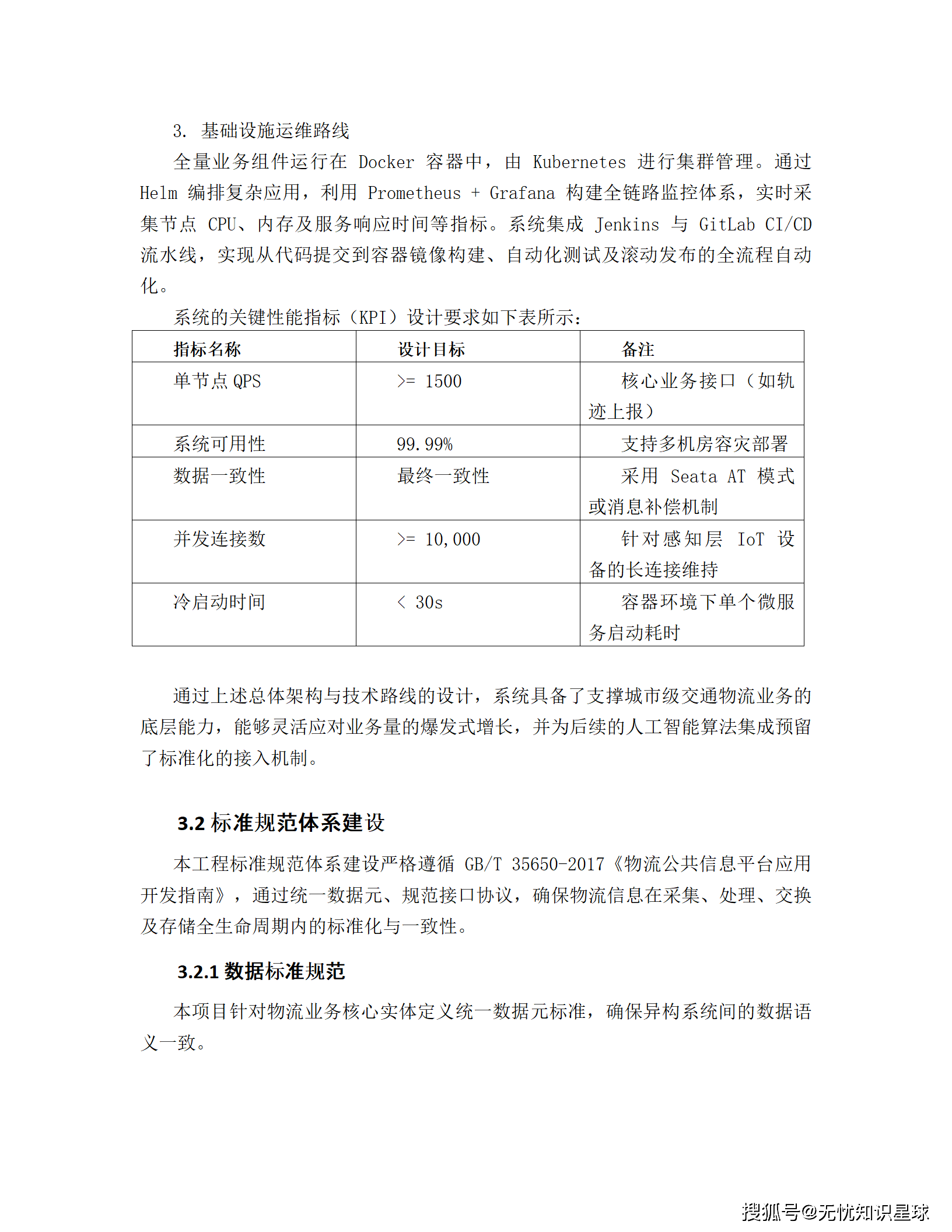
3.2 关键性能指标(KPI)
方案设定了严苛且明确的性能指标,确保系统能够满足未来业务需求。
表格

3.3 安全与可靠性保障
安全是数字化转型的生命线。方案从五个维度构建了全方位的等保三级防护体系。
- 物理环境:机房具备防震、防风、防雨、防火、防雷措施,配备双路市电、UPS及柴油发电机。
- 通信网络:全站启用HTTPS加密传输,关键业务数据采用国密SSL证书进行双向身份认证。
- 区域边界:部署下一代防火墙(NGFW)、入侵防御系统(IPS)及Web应用防火墙(WAF),阻断各类网络攻击。
- 计算环境:主机加固、入侵检测(HIDS)、恶意代码防范,并通过堡垒机实现运维操作的三权分立与审计。
- 管理中心:建立统一的审计、授权与监控平台,实现安全管理的集中化、可视化。
四、核心系统详解:从蓝图到现实的四大支柱
4.1 枢纽运行综合监测中心 (TOCC):城市的“智慧大脑”
TOCC是综合交通枢纽智能化体系的核心中枢,承担着“大脑”的关键职能。
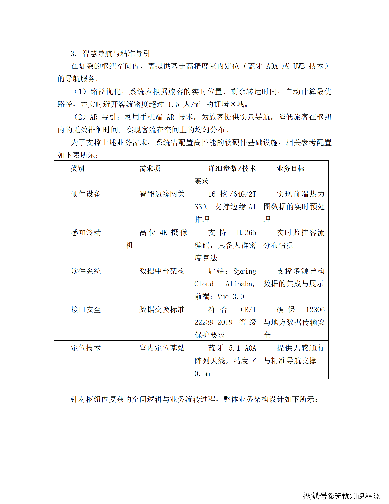
- 全景可视化监测:通过GIS与BIM深度融合,构建LOD300精度的数字孪生底座。每一台电梯、每一个消防栓都在数字空间拥有唯一身份编码。系统可实时渲染客流热力图、机电设备运行状态、环境与能耗数据,实现“一图揽全局”。
- 智能应急指挥调度:建立“监测预警、智能决策、协同指挥、复盘评估”的闭环管理体系。当发生突发事件时,系统可秒级感知、精准定位、自动弹窗,并基于知识图谱智能推荐数字预案。指挥长可“一键”将结构化任务指令下发至相关人员手持终端,实现“看得见、呼得通、调得动”。
- 数据驱动的决策支持:TOCC不仅是指挥中心,更是决策中心。它构建了枢纽运行“体征指标库”,通过KPI仪表盘实时监测换乘效率、服务质量、安全风险等健康度指标,并能开展“压力测试”与规划辅助,实现从“事后应急”向“事前预防”的跨越。
4.2 现代化物流枢纽平台:供应链的“智慧指挥官”
该平台旨在破解多式联运协同难题及物流园区作业效率瓶颈。
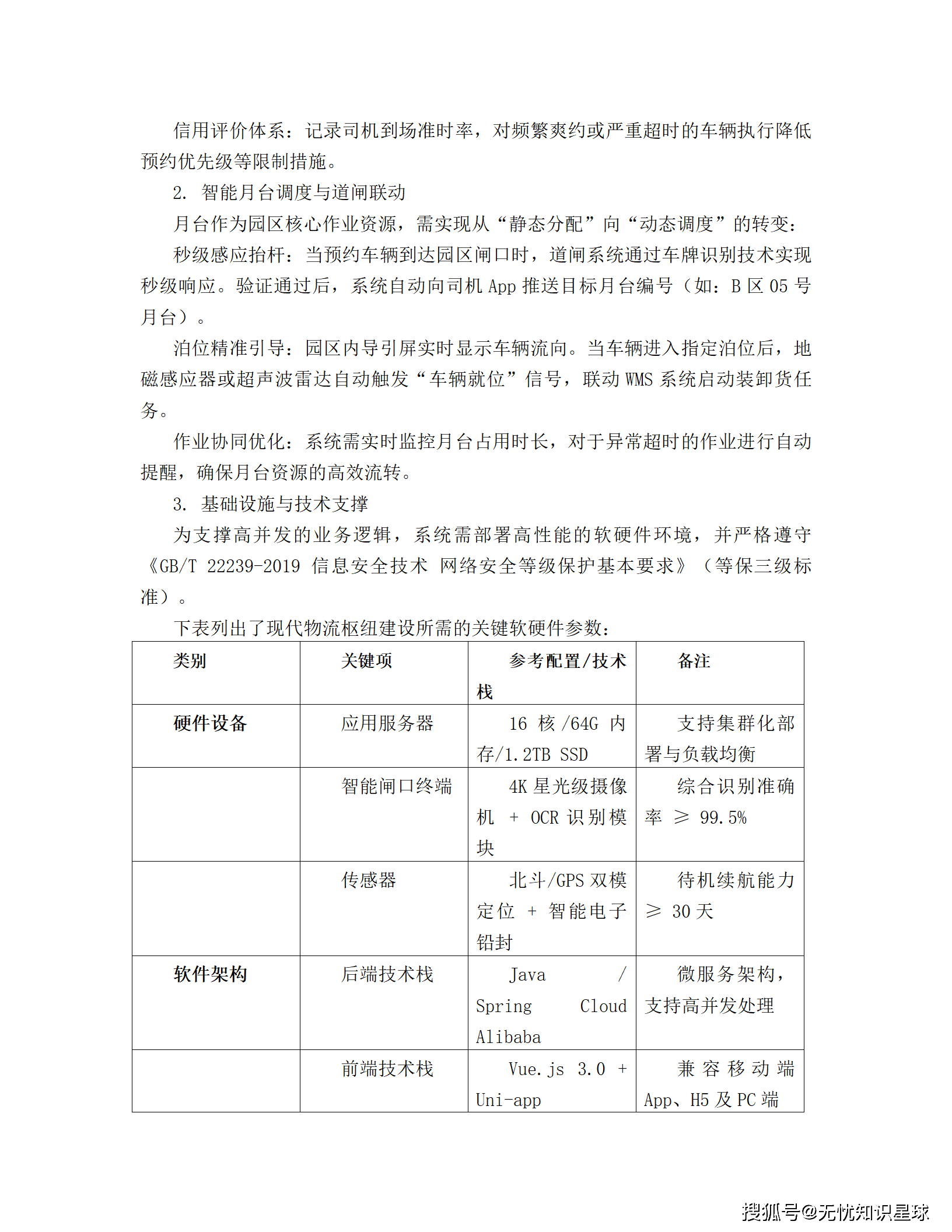
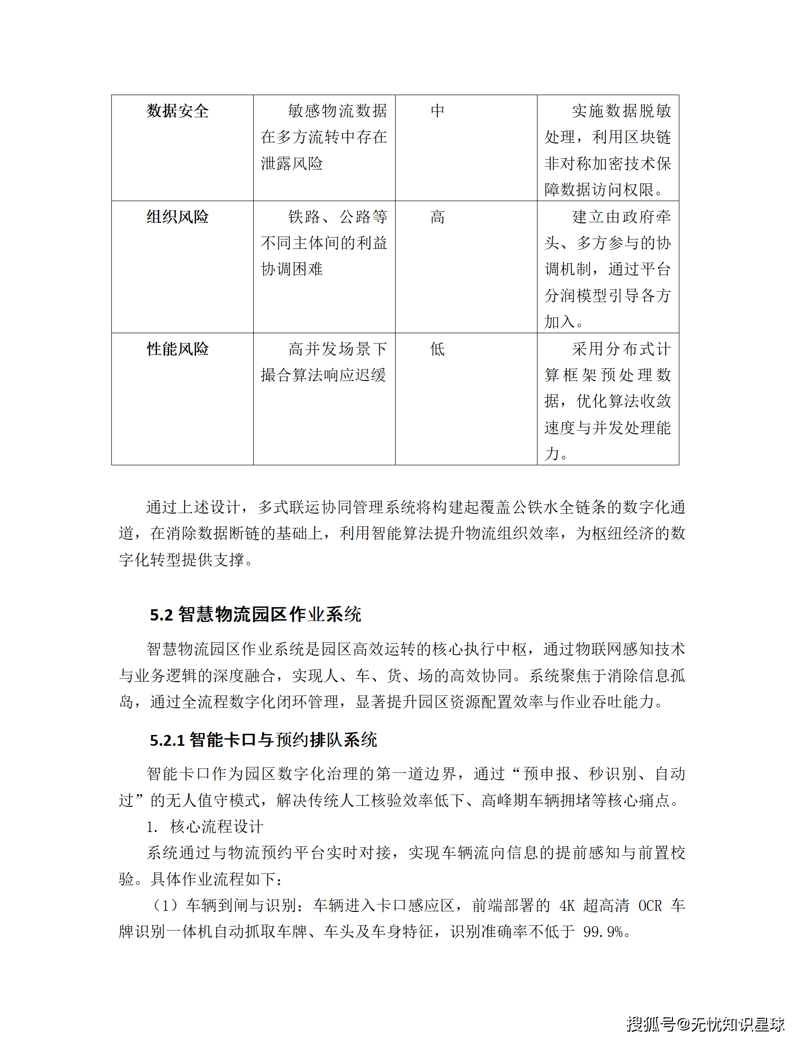
- 多式联运协同管理系统:“一单制”电子运单:通过标准化的电子单证体系,替代传统的分段式纸质单证,支撑“一次委托、一口报价、一单到底、一票结算”。智能撮合引擎:采用改进的遗传算法(GA),综合考虑运输成本、时间窗、碳排放等因素,在毫秒级内给出最优配载方案,显著提升车辆与班列的实载率。区块链存证:基于Hyperledger Fabric架构,确保运单数据在流转过程中的不可篡改性,为供应链金融、保险理赔提供真实性证明。
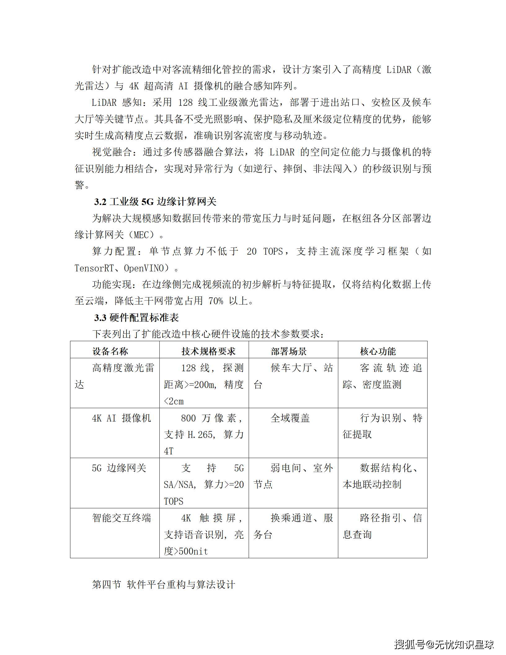
- 智慧物流园区作业系统:智能卡口:通过OCR识别、自动称重、预约排队算法,实现车辆“预申报、秒识别、自动过”,单车入园全过程耗时控制在15秒以内。仓储可视化管理 (WMS):利用RFID技术和3D建模,实现货物全生命周期的精细化管控。管理人员可在三维界面中“所见即所得”地监控库容、盘点库存、校验出库,确保账实相符率高达99.99%。
4.3 枢纽经济决策支持系统:从流量到价值的“转化器”
这是本方案最具前瞻性的部分,旨在将交通枢纽的“流量”优势转化为区域经济的“价值”增量。
- 枢纽经济指数分析:通过回归分析模型,定量测算每增加单位货运量对周边核心区GDP的边际拉动值。当系统监测到“货运流量高增长但相关产业税收低增长”时,会自动触发“产业错位预警”,提示政府该枢纽可能仅发挥了“过道功能”。
- 供应链韧性预警:对粮食、能源、关键原材料等战略物资建立“7天用量”安全红线。当库存周转天数低于阈值时,系统立即触发红警,并自动生成《供应链断链风险预警报告》,推荐可调拨资源点,联动开启“绿色通道”,确保24小时内完成首批物资补给。
- 政策模拟与效应评估:内置多种经济计量模型,政府可通过调整参数(如运费、关税、新增航线)来模拟其对区域经济指标的影响,实现“先模拟后决策”,极大降低政策试错成本。
4.4 数据架构与资源共享:打破孤岛的“立交桥”
数据是所有智能化应用的基础。方案严格遵循《政务信息资源共享管理暂行办法》,构建了标准化、集约化的数据底座。
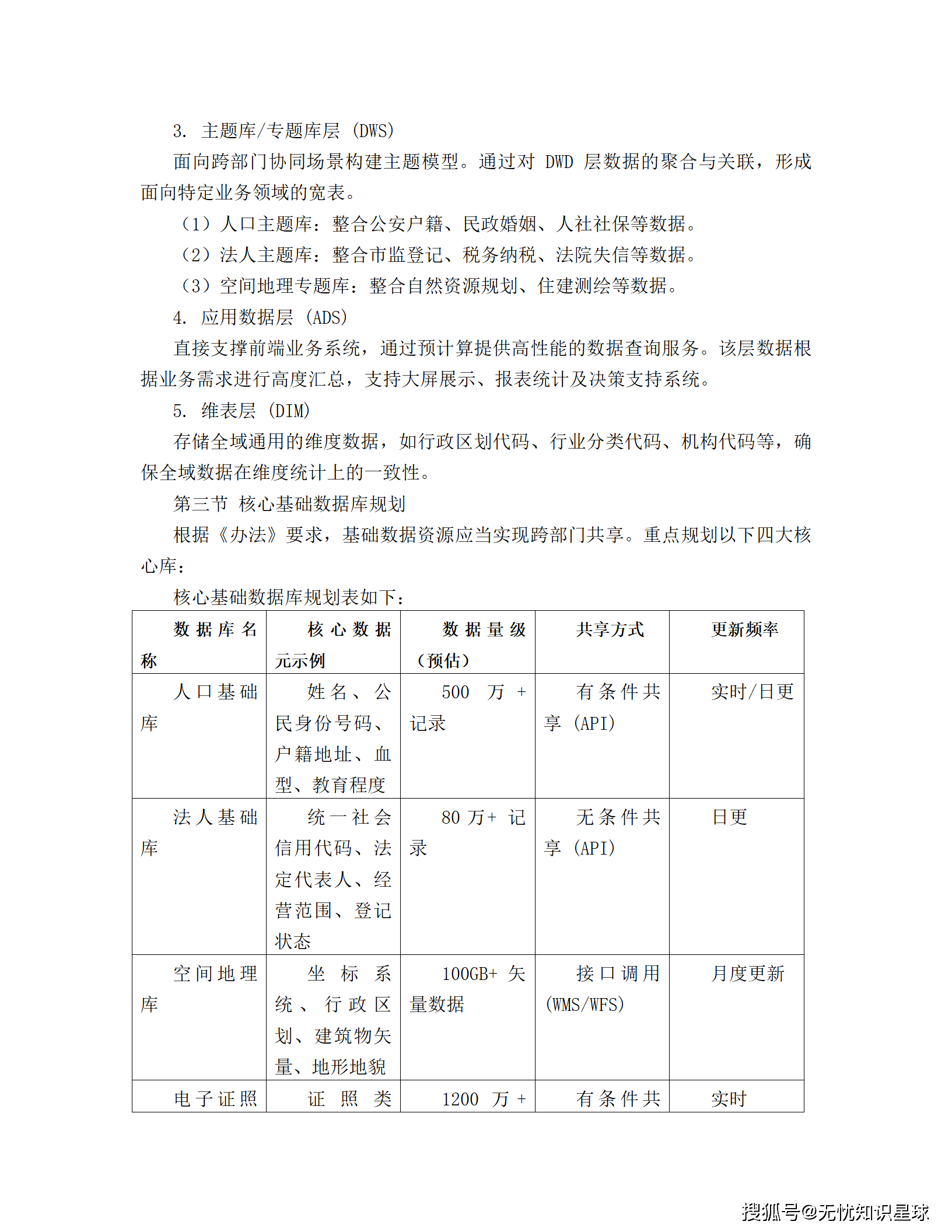
- 分层数据架构:采用贴源数据层(ODS)、标准仓库层(DWD)、主题库层(DWS)、应用数据层(ADS)的五层架构,确保数据从采集到应用的全过程可追溯、可管理。
- 核心基础数据库:重点规划建设人口、法人、空间地理、电子证照四大核心库,为跨部门协同提供基础支撑。
- 数据共享交换平台:通过标准化的API接口,与公安交管、海关单一窗口、气象局等外部系统深度对接,获取实时路况、通关状态、气象预警等关键数据,为业务洞察与预警响应提供基础。
五、投资与效益:一笔面向未来的战略性投入
5.1 投资估算
项目总投资估算为人民币2,450.00万元,资金来源为地方财政专项资金。
- 硬件基础设施采购:850.00万元 (34.69%)
- 软件定制开发费:980.00万元 (40.00%)
- 系统集成及实施费:220.00万元 (8.98%)
- 培训及技术服务费:120.00万元 (4.90%)
- 第三方测评及监理:80.00万元 (3.27%)
- 基本预备费:200.00万元 (8.16%)
5.2 效益评价
这笔投资将带来显著的经济效益与社会效益。
- 经济效益:通过系统集成与资源共享,预计每年可节省行政运行成本约15%,减少重复开发投入约20%。通过物流降本增效,间接带动相关产业的数字化转型收益。
- 社会效益:提升政务服务效能:实现政务服务事项100%在线办理,跨部门数据共享率提升至95%以上。优化旅客出行体验:高峰期旅客进站安检平均耗时<3分钟,旅客平均换乘时间缩短20%以上。增强城市治理能力:通过大数据分析提升风险预警与精准治理能力,维护社会稳定。促进产业融合发展:推动交通区位优势向产业竞争优势转化,为区域经济高质量发展注入新动能。
结语:迈向枢纽经济新时代
这份《某城市群“十五五”现代化综合交通枢纽扩能改造与物流枢纽建设初步设计方案》,远不止是一份技术文档。它是一份宣言,宣告了传统交通发展模式的终结;它是一张蓝图,描绘了未来城市高效、韧性、智能运行的新范式;它更是一份行动指南,为其他城市群的数字化转型提供了宝贵的参考样本。
通过构建“1+2+N”的数智化体系,以强大的云原生技术底座为支撑,该项目成功地将交通枢纽从物理空间的“连接点”,升级为驱动区域经济发展的“智慧引擎”。它所创造的价值,不仅在于提升了通行效率、降低了物流成本,更在于打通了数据要素,激活了产业生态,最终实现了从“流量”到“价值”的华丽转身。
可以预见,在“十五五”期间,率先完成此类数字化、智能化改造的城市群,将在新一轮的区域竞争中占据绝对优势,引领中国乃至全球枢纽经济的发展潮流。















































































更多推荐



所有评论(0)