RAG技术:提升大模型能力的检索增强生成全解析
本文全面介绍了检索增强生成(RAG)技术的原理与应用。RAG通过结合检索与生成技术,为LLM提供外部知识支持,特别适合时效性强的知识场景。文章详细对比了RAG与微调的适用条件,分析了从传统RAG到Agentic RAG的演进趋势。在技术实现层面,重点探讨了索引构建优化方案(包括多模态数据处理)、多种召回方法(BM25、Embedding、GraphRAG、CLIP等)以及Rerank模型的应用。此
文章全面介绍RAG(检索增强生成)技术原理与应用,涵盖索引构建优化、多模态数据处理、多种召回方法(BM25、Embedding、GraphRAG、CLIP)、Rerank模型及Embedding训练等核心内容。详细对比RAG与微调的适用场景,探讨从传统RAG到Agentic RAG的演进,并展望多模态统一Embedding和Agent集成等未来趋势,为开发者提供完整的技术实践指南。
基本原理
RAG全称Retrieval-Augmented Generation,检索增强生成,是LLM时代重要的技术之一,可以简单的认为其是在传统的检索上增加了大模型生成这个要素,底层的检索匹配说的增强是引入了Embedding技术做向量的语义检索,但是严格意义上这不是一门新的技术,从早期的基于Word2Vec做词嵌入进行模板匹配FAQ到苏神的SimBert这种基于UniLM思想、融检索与生成于一体的Bert模型,都可以算作对最原始的Bm25召回文本的一种增强。

何时使用RAG何时微调?RAG可以当作一种低算力资源的知识库外挂,适用于时效性较强的知识。从两个方面来看,一方面,若团队缺乏相关的模型训练技术人员,使用RAG外挂知识库不用定期的维护用于训练模型的标注语料,只需要简单的对知识库本身的内部文件做更新和剔除。另外一方面,无需临时或者定期的对LLM做SFT或者RL,节省算力资源。换言之,当你手上积累的知识库文档是沉淀下来基本不会变化的内部资料并且拥有算力资源时候微调其实是更好的选择,但是当你手上的资料变化较大且无算力资源的时候RAG又是最佳方案。早期的RAG会让人有种隔靴搔痒的感觉,因为LLM本身就是一个巨大的高维压缩知识库,使用RAG中间多了个检索阶段,这里就要引入一层能力损失,模型无法对你的知识库内容产生全局的感知,无法进行全局的总结或者结合全局的理解某个知识点。当然,后续产生的Corrective RAG以及现在流行的DeepResearch等能够经过多次查询弥补这方面的不足。

以上是RAG常见的几种构型,这里简单的画了张示意图,上图下半部分分别是Naive RAG、加入了Rerank模型的RAG、融合了Graph RAG以及加入了CLIP模型做以文搜图的RAG,这些RAG基本也是工业界常用的架构,这些RAG可以单独的开发,分别开发检索部分和大模型回答部分即可,可以不需要用框架进行承载。
但是随着技术的发展,上面构型的RAG随着Self-RAG的出现慢慢发生变化,为了解决回答的好的问题2024年先后出现了Adaptive RAG、Corrective RAG等多步的结构,为了解决回答的准和识别用户意图的问题,RAG慢慢的剥离掉了G的这个部分,将RA检索部分成为了工具的一部分,通过Function Call接入到了Agent上,满足相关的需求如“只有当我需要做知识库检索的时候我才去搜索”,或者“我觉得这一次搜索的结果不对我要进行Query的改写后再次搜索”等,这样的RAG统一可以成为跑在Agent上的RAG,简称Agentic RAG,Agentic RAG的变化是多样的,这取决于你怎么写这个图,在上图的上半部分就是一个简单的基于用户意图分流的Agentic RAG构型,RAG只管RA部分,根据用户的输入判断是闲聊、查询网络或者请求知识库,当然这里只是一个简单的实现,后续会介绍如何更好的实现一版不错的Agentic RAG,当话题来到这里,RAG已经不局限于RAG,它成了一种沟通LLM和内部知识库的桥梁,是一种没那么独特的基础设施。
索引优化
RAG是一个巨大的工程,它将索引的构建、检索的方式、模型的回答三个模块结合在一起,索引的构建是其中最重要也是最复杂的部分,这不仅仅是因为它需要和各类的数据库的写入和管理紧密结合,而且它的源头是各种类型的文件,你需要做适配。这是面试和实践最大不一样,面试的时候你说了一堆怎么召回,怎么提高召回效果怎么评估,而面试官心里可能最在乎的是想让你进来收拾这个碎片摊子,解决这部分索引问题,这部分甚至可能是定制化的。所谓“garbage in, garbage out”这句古早的训练法则同样适用于RAG这个系统。

在实际工作实践中,我们常常要把各种不同模态的文本整理成用户的知识库,上图是一个可实践的方案,我们分别从语音、纯文本以及图片出发说一下相关的技术方案。
对于语音,一般是通过ASR技术转成文本,这里一般使用的方案是阿里的开源方案CosyVoice将语音转成文本后合并于文本的处理方案,这里可以做多一步是通过FunASR中的cam++模型识别说话人后放进知识库,这样你可以在询问知识库的时候问“关于XX发言人说的关于XX内容有什么技术方案?”
对于图片,这里指的是纯的图片输入,一般会通过OCR技术将其转化为文本后合并于文本的处理方案,但是这里显然是无法处理一些不含有文字的图片如一幅小孩的画,如果需要在搜索的时候将其搜索出来,一般会用CLIP模型将其编码或者引入更大的多模态大模型编码(一般是通过VL模型微调后取Embedding层)。
对于文档,这里就更复杂了,这里需要在算力和效果之间做权衡,如果场景是每秒上百/千的索引量而算力有限,更简易还是简单的提取文字之后进行索引,至少能够覆盖到部分未付费用户。如果是需要更好的效果,这里建议直接上版面分析,拆解出文档的各个元素后再处理,截止到该文章发布,百度推出的PP-DocLayoutV2+PaddleOCR-VL-0.9B是这方面的翘楚,笔者在家使用GPU3090单卡+VLLM部署对于一张满文字的PDF大概能在800毫秒内完成版面分析+文字提取,这部分后面会单独的形成一篇工程文章。
经过版面分析后的文档遇到的图片元素经过OCR提取为文字和CLIP模型处理,遇到的纯文本文字合并到文字处理方案,特别的对于两种常用的部分需要单独处理,分别是表格和线稿流程图,前者需要考虑转化为Markdown格式方便模型理解,如果表格过长甚至超过了切割的长度,则需要在每个切割后的分片上都加上对应的表头,这部分就需要一个专门的表格切分器。对于线稿和流程图,OCR和CLIP都将失效,前者无法描述出图的走向,后者只是关联图片的像素语义部分,如果业务有需要,如说明书、设计图等,目前比较好的解决方案是通过VLM转化成一段描述,再将描述文本合并于文本处理。
在切割方面,不建议用字符串的长度进行切割,虽然中文基本是1个字一个token,但是对于英文而言1 token约等于3~4个字符长度,一般平均1个字符串长度大概需要两个token表征,对于一个2048 token的embedding模型(config.json中max_position_embeddings等于2048)粗略估计编码的字符串长度为4k个字符,显然如果使用字符串长度就会让分片更多降低分片的语义密度,另外为了沟通分片之间的关联,在没有GraphRAG的召回下,还需要设置滑动窗口,在笔者工程实践中,一般默认首位各留80个token作为overlap。在切割方面,除了做Graph有增益,笔者曾尝试过通过模型分割,但是性价比和用户使用感受上并没有明显区别,大道至简,如果只做文本切割,依据token长度切割+滑动窗口应该是通用且性价比最高的选择。
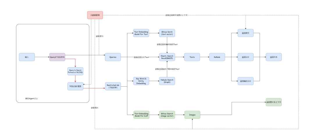
在数据库方面,至少需要三个数据库进行管理,元数据管理数据库用于记录文档的业务元数据(如入库时间、过期时间、所属用户、文件名、所属知识库等业务字段),这部分可以满足数据的简单的NL2SQL查询,如用户问“我上个月有哪些文件叫做XX的文件”,除此之外因为一个文件会分片,这里还需要记录向量id,分片文本的id等。TextDB有两部分作用,一方面是记录分片后的文本,用于召回后带给LLM去回答用户问题,另外应可以做全文检索匹配兼顾Bm25的召回作用,我们在选型的时候使用了ElasticSearch,但是现在的向量数据库如Milvus 2.4+以上的版本也已支持这部分功能。向量数据库方面选择Milvus、Qdrant,ElasticSearch也已支持这部分向量检索功能,这里值得说的是,向量存在的内存里面需要耗费大量的内存,尽量选择可以MMAP和支持FP16、FP8的向量数据库,这一点上Milvus是满足需求的。
召回模块

召回模块是RAG中的第二个部分,一个完备的召回模块应该有以下三个特点:其一是如上图是多路召回的,其二必须是如下图一样业务可配置并且线上能够实时生效,其三是具备临时的算力排队而可降级的。

这里第三点中说到的可降级策略分别用于多路召回超时或者重排序超时的情况,线上若出现GPU资源挤兑,召回需要自动降级到不需要GPU资源的BM25召回,重排序阶段需要退化成只使用召回分数排序,降级会损失效果但是能够保证稳定性和用户体验,下图是一份线上真实的超时降级处理逻辑代码片段:

BM25和Embedding召回
为什么要引入Bm25和Embedding做基础的混和召回,BM25可以兼顾短语和稀疏关键词的捕捉召回,而Embedding可以兼顾跨语种或同语义的长句召回,通过以下例子我们实际举例看效果:
假如用户的输入是:
苹果公司
知识库里面的内容分别是:
Apple Inc.
山东苹果
苹果手机
华为公司
苹果中国分公司的苹果公司产品
为了直接暴露仅召回的结果,我们把下游的Rerank给关掉。在全开BM25召回情况下分数排序,召回不出来英文的Apple Inc.,但是BM25注重关键词匹配,所以苹果中国分公司的苹果公司产品这种充斥大量苹果和公司单词的短语分数被拉高,其次含有部分焦急的内容如华为公司、山东苹果、苹果手机被捞到:

在全开Embedding召回情况下分数,排名第一的是Apple Inc.这种跨语言匹配同含义完全符合要求,排名第二的华为公司和输入的苹果公司属于同一层次的实体也是符合要求的:

如果BM25召回和Embedding召回各开一半,这个时候将会一网打尽,排序勉强符合要求也能召回长尾的有交集的关键词,但是明显华为公司的排序明显高了,这个时候就需要下文介绍的ReRank模型进行重排序修正:

这种BM25和Embedding混合召回的方式适用于大量通用的业务,具有高效兼顾精度的特点,能够处理百亿级别知识库的召回和索引,但是这种召回方式对于很多小业务来说,难以对高度垂直的关联文档连根拔起一网打尽,因此召回阶段引入了Graph召回,这一召回方式特别适合用在小文档场景(千~万级别分片以下),具有对关联文档的分片高精度召回能力。
GraphRAG & Graph召回
图以其固有的“节点通过边连接”的性质,不仅编码了节点本身,还编码的海量的异构和关系信息,这有利于RAG在检索文档的时候发现文档的上下游或者周边关系,提高召回能力,给模型更多可靠的参考。

上图是一个GraphRAG的运作原理图,文档被分片后通过三元组关系抽取模型抽取分片文档中所有的关系和实体,抽取到的实体会通过Embedding模型转化为向量存储在Milvus中,图的关系结构存储在图数据库中(常用的如NebulaGraph),用户的Query经过Embedding编码后先拿到所有相似的节点,然后通过N度(hops)关系拿到完整的关系子图本身和每个节点对应的分片文档一起交给大模型去回答用户的问题。微软提出的GraphRAG被证明在各个场景下都能显著提升RAG的召回效果:

目前GraphRAG因为涉及到建图的时候需要通过LLM进行三元组的抽取,索引慢并且需要耗费大量的token,暂不适合构建十万级别以上的知识库应用,此处如果用专门的三元组抽取小模型,如UIE抽取模型,又会影响索引中图联通效果。建议具有以下特点的文档接入Graph召回提高召回效果。
- 语义聚集的垂直文档:如某个产品的官方说明文档、客服文档等使用关联关系召回方便拉开文档之间的语义;
- 文档的分片数量小于万级别的文档,抽取三元组建立索引的时间可接受。
CLIP Embedding召回
对于有图片搜索需求的业务,可以将CLIP模型融合到召回流程中。首先,对于无文字但有语义的图片,如风景照、证件照、抽象画等等,采用CLIP模型进行文本和图片的关联,这样能够让用户通过自然语言直接去对图片进行搜索并总结,一句话描述CLIP模型,CLIP模型用同一套向量空间把图片和文本对齐,让模型能理解图像与文字之间的语义对应关系:

召回效果如下:

在召回图片后,可以把召回结果直接放到VLM模型进行问答:

而对于有文字有语义的图片,不仅需要对该图片进行CLIP模型关联使得用户能够直接发起检索图片的请求,并且将图片中的文字通过OCR识别后和上下文进行混排,用户可以通过Query找到图片中的文本从而定位到相关的知识分片,方便下游使用VLM模型综合图片和文本一起回答。
顺这个这个思路,其实还以找到更全能的Embedding模型架起图文之间四种模态的搜索反向支持以图搜图或者以图搜文,一年前比较成熟的Embedding模型是24年发布的jina-clip-v2,截止到该文章发布,已经有不少基于VLM微调的多模态Embedding模型出现(可参考MMEB LeaderBoard),这一部分的需求和可行性进一步得到验证。
Rerank模型原理
Rerank模型就是一种交互性质的打分模型,它将来自不同召回方式的分片结果和用户的输入进行一一打分,给出关联性的分数,下游再根据打出的分数排序,把最相关的排在前面,并且取TopK,将最相关的输入给LLM进行回答。以下是一个Encoder-Only构型(如Bert、RoBerta、XLMRoBerta)的Rerank模型结构与实现:

我们可以快速地验证效果:

为什么要使用Rerank模型对召回进行重排序,一是因为召回阶段的召回方式多种多样,随着召回方式的扩充,不同的召回方式对应的分数很难量化到一个水平造成排序困难;二是,把最相关的内容给大模型,节省输入的Token数,降低模型的幻觉。
Embedding模型训练
一般来说,像BGE、GTE、Qwen0.6b-Embedding等模型足以应付在通用的业务数据上做语义相似度的召回了,而且像GTE、Qwen0.6b-Embedding模型支持的document的最大长度在8k,基本适配不同长度的Query和不同长度的Document进行匹配,但是有些业务依然因为非常的垂直从而需要加强训练,笔者的仓库开源了本文配套的Embedding模型训练框架,支持一些常用基座的Embedding基座的微调。
目前所有的Embedding模型训练基本两个步骤:1.挖掘难度数据集;2.使用对比学习中的损失函数进行训练。一般来说难度样本挖掘可以用业务的堆积的BadCase进行挖掘,专门挖掘出Embedding模型判错的两个相似的句子作为负样本即可,我们把这些负样本和正样本组合成数据集,定义好损失函数就可以开始微调训练,常见的对比损失函数为有监督的COSENT、SimCSE的有监督和自监督版本。因为目前大部分模型都使用SimCSE的有监督版本在困难样本上进行训练,所以这里只简单的介绍一下SimCSE训练的原理。
以下是无监督SimCSE的论文原图:

无监督SimCSE在一个Batch中,每一条样本与自己的Dropout之后的样本作为正样本,与同一个Batch里面其它位置样本互为负样本:

构造数据集的时候,直接可以把shuffle后的数据集的每一句和周围的其他句子作为一个Batch即可,如下图演示:

对于有监督的SimCSE训练,和无监督的SimCSE不同的是,我们一般会使用LLM或者业务的BadCase去构建难度样本,我们再把这些难度样本做成数据集,有监督的去指导模型要疏离哪些样本或拉近哪些样本的距离,和无监督不一样的,这里单个样本自己计算损失函数:

以上每个sentence带有一个正样本和一个负样本,损失函数可以表示为:

上述的损失函数是一正一负两个样本的InfoNCE损失函数,值得说的是,Qwen0.6b-Embedding训练的InfoNCE损失函数是个正样本带N个负样本的形式,其数据集形式为:

它使用的InfoNCE损失函数的形式为:

效果衡量
一般来说,RAG系统的效果评估会从两个维度进行,分别是对召回效果单独的单元评估和端到端的效果评估,前者评估的指标通常使用推荐和搜索的核心指标。
召回效果的评估
召回效果的评估使用通用数据集或者业务数据集进行,常见用于中文召回效果评估的数据集如C-Eval:

评估的一般流程为:
-
脚本向RAG写入待匹配的知识库数据;
-
脚本向RAG检索接口请求测试数据集的query,记录召回结果;
-
调用指标计算方法,得出召回检索的指标。
这些指标主要是推荐和搜索的召回指标:

N可以根据业务进行调整,N为请求搜索得到前N个结果,评估可以一次性在多个N上进行评估,比如N=1,2,3的情况输出的评估结果结构如下:

通用的数据集往往只能评估检索部分在通用能力上的好坏,一些垂直的数据集上,需要积累业务自己的Case作为评估的数据集,制作数据集的方法类似于mteb的方法对数据集进行整理,目前我们内部积累了部分私有的评估数据集定期对自己训练的Embedding模型做评估:

端到端的评估
通俗来说这部分的评估就是让LLM既做选手又做裁判,但不同的是这个裁判是更专业更大参数有详细评估规则的裁判,RAGAS仓库是第一个对RAG做这个事情的开源仓库,它有些核心指标如下:

这种端到端的评估旨在对用户的输入到模型给出的答案做评估,通过写Prompt我们自己可以将评估分三个维度,分别是检素质量评估、生成质量的评估以及综合的满意度,大部分系统端到端的评估方式还是使用大模型,有些系统会将业务上用户的真实反馈进行融合进来打分得到更综合的评判。

Agentic RAG
话题来到这里,RAG正式开始变成一个工具,前面的索引和召回可以说都是在为此处做铺垫,因为大部分业务升级都会将RAG跑在Agent上,这样才能最大化利用RAG中RA的检索能力,才能实现基于内部知识库的DeepReseach、实现能够避免无意义回答的Corrective RAG、和其他工具放在一起通过plan and execute进行合理有序的调用等,RA也只有跑在Agent上才能最大化它存在的价值,在这里一千个读者有一千个哈姆雷特,拿到Agent开放框架你可以按照自己的想法编排它们。先看一个简单的,下图这个Agentic RAG构型具备以下四个特点:1. 具备Query改写解决多轮对话;2. 避免无意义的召回干扰模型回答结果;3. 避免给用户带出无意义的引用分片;4. 具有拒答/自己回答的能力。从左到右整个流程可以理解为:用户问问题→系统判断是否命中知识库话题→根据历史的用户输入自动改写问题→将改写的问题检索资料→过滤无法回答用户问题的资料→再决定是否让大模型回答。整个Agent是一个“会思考”的助手,而不是只会死板检索的工具:

以上构型基本99%覆盖企业内部的知识库的检索回答需求,其中的判定模型可以换成小一点的LLM节约时间,但是悉数问题都被一扫光。
下面来看一个更加更加复杂点的Agentic RAG构型,它结合了NL2SQL和RA,对于用户的搜索可以灵活的反应,并返回准确的结果,这里就需要用到上文中提到的元数据管理的数据库了,用户问”帮我找一下XX员工在2023年的关于大模型训练方面的工作总结,然后找到关键节点输出给我。“,对于这个问题,如果直接塞到RAG中检索出来的效果笔者可以很明确的告诉你不会好,RAG捕捉语义信息,但是它难以局部捕捉关键词过滤(除非你的文件名或者文件内容开头就叫做XX员工2023年工作总结,但是一般不会,RAG索引的原则就是尽量不要在索引的时候往里面添加先验的信息),这里的”XX员工“和”2023年“都是搜索关系型数据库的筛选条件,于是我们先把这句话通过NL2SQL的方式,把”XX员工“和”2023年“作为WHERE条件筛选出这个人所有的2023年工作总结,把他们作为一个子知识库的文档,然后再把”关于大模型训练方面的工作总结“拿去再这个子知识库里面去召回相关的文档,回头看一下召回框架图,左侧多出来加粗的红色流程将会一目了然:

除此之外,Agentic RAG构型非常的多,对于这一部分,笔者认为不管你是做AI Agent开发的工程师还是做模型训练的算法工程师,亦或是两者兼具的工程人员,掌握这部分至关重要。引述笔者在朋友圈说的一段话:以后将会有至少有一半的做Post Train的人转做Agentic RL,现在框架越来越多了,就等爆发了,人类的工具的描述因为业务要求会更平铺直叙更规范,模型理解和调用工具比理解人类日常语言轻松的多。类比的说就像模型给你写代码一样,代码语言因为实用性和便于理解性所以代码语言多样性语义球面是收敛的。”模型即业务就是趋势“,论文和研究显示,这里的爆发不是指你用Dify、MaxKB编排了多少应用。而是厂商和开源推出基于同质化严重的不多不少的优秀的业务工具调用链路和调用记录,采用RL端到端的训练你业务的Agent里面的LLM,进一步让你”解放“。
总结期望
RAG本身(不包含Agentic RAG)本身是一个长期优化的方向,现在已经有或者有待优化的方向可以总结如下:
- 文件类型和版面的持续优化:这是一个长期需要优化的过程,话繁多样的文件格式,每种格式存在不同的版面,该部分存在版面识别算力资源和效率之间的trade-off,使用诸如PP-DocLayoutV2+PaddleOCR的方式可以对文件很好的做拆分然后单独识别,但是面对线上每日成千上万的文档这样的资源耗费量是巨大的;
- 文本切分持续优化:同样的,如何切片能够让分片的文本语义内聚性更高也是一个长期优化的方向,它同样存在算力、空间和效果的trade-off,采用模型切割需要更多的算力,建立文档之间的关联关系需要更多的空间;
- 图文混排:文本中含有大量的图片和文本,比如某个产品的说明书、建筑设计图,电路设计方案等,使用VLM模型先去做描述本身也会非常复杂,需要合理的设计,让文和图之间架起桥梁,编码合适的引用标识相互定位,召回出来的文档整体给LLM去回答;
- 图文统一的Emebdding的模型:通过一套Embedding架起文到图、图到文、图到图、文到文四者的关联,相比于同时使用text embedding和clip模型少存储一套Embedding少请求一次Embedding计算,并且在召回层面可以兼容以图搜图和以图搜文的场景,截止到该文章发布,已经有不少相关的模型出现(可参考MMEB LeaderBoard),大部分在VL模型上微调而来,这里又是算力和效果的trade-off;
- Prompt优化:调用工具、识别意图、判断相关性都需要根据不同的业务调整Prompt,没法统一,单独调优获取最佳的效果;
- 按需索引:对于一些知识库巨大的场景,如用户的全量邮箱、笔记等,一次性为用户索引好全部的内容是不可取的,会造成计算资源的浪费,需要从用户测考虑对用户重要的内容,产品测引导用户按需开放
最后
选择AI大模型就是选择未来!最近两年,大家都可以看到AI的发展有多快,时代在瞬息万变,我们又为何不给自己多一个选择,多一个出路,多一个可能呢?
与其在传统行业里停滞不前,不如尝试一下新兴行业,而AI大模型恰恰是这两年的大风口,人才需求急为紧迫!
人工智能时代最缺的是什么?就是能动手解决问题还会动脑创新的技术牛人!智泊AI为了让学员毕业后快速成为抢手的AI人才,直接把课程升级到了V6.0版本。
这个课程就像搭积木一样,既有机器学习、深度学习这些基本功教学,又教大家玩转大模型开发、处理图片语音等多种数据的新潮技能,把AI技术从基础到前沿全部都包圆了!
课堂上不光教理论,还带着学员做了十多个真实项目。学员要亲自上手搞数据清洗、模型调优这些硬核操作,把课本知识变成真本事!

课程还教大家怎么和AI搭档一起工作,就像程序员带着智能助手写代码、优化方案,效率直接翻倍!
这么练出来的学员确实吃香,83%的应届生都进了大厂搞研发,平均工资比同行高出四成多。
智泊AI还特别注重培养"人无我有"的能力,比如需求分析、创新设计这些AI暂时替代不了的核心竞争力,让学员在AI时代站稳脚跟。
课程优势一:人才库优秀学员参与真实商业项目实训

课程优势二:与大厂深入合作,共建大模型课程

课程优势三:海外高校学历提升

课程优势四:热门岗位全覆盖,匹配企业岗位需求

如果说你是以下人群中的其中一类,都可以来智泊AI学习人工智能,找到高薪工作,一次小小的“投资”换来的是终身受益!
·应届毕业生:无工作经验但想要系统学习AI大模型技术,期待通过实战项目掌握核心技术。
·零基础转型:非技术背景但关注AI应用场景,计划通过低代码工具实现“AI+行业”跨界。
·业务赋能 突破瓶颈:传统开发者(Java/前端等)学习Transformer架构与LangChain框架,向AI全栈工程师转型。

智泊AI始终秉持着“让每个人平等享受到优质教育资源”的育人理念,通过动态追踪大模型开发、数据标注伦理等前沿技术趋势,构建起"前沿课程+智能实训+精准就业"的高效培养体系。
重磅消息
人工智能V6.0升级两大班型:AI大模型全栈班、AI大模型算法班,为学生提供更多选择。


由于文章篇幅有限,在这里我就不一一向大家展示了,学习AI大模型是一项系统工程,需要时间和持续的努力。但随着技术的发展和在线资源的丰富,零基础的小白也有很好的机会逐步学习和掌握。
【最新最全版】AI大模型全套学习籽料(可无偿送):LLM面试题+AI大模型学习路线+大模型PDF书籍+640套AI大模型报告等等,从入门到进阶再到精通,超全面存下吧!
获取方式:有需要的小伙伴,可以微信扫描下方CSDN官方认证二维码免费领取【保证100%免费】
来智泊AI,高起点就业
培养企业刚需人才
扫码咨询 抢免费试学
⬇⬇⬇


AI大模型学习之路,道阻且长,但只要你坚持下去,就一定会有收获。
更多推荐



所有评论(0)