国自然申报仅剩3个多月,不想过年命苦的写本子,现在就该开始准备啦
对于每一位时间紧迫、渴望提升申报质量的研究者而言,善用这样的AI工具,意味着你可以更从容地驾驭申报周期,将最宝贵的时间精力,聚焦于你最擅长的科学发现与创新设计本身。对于许多科研人员,尤其是青年学者和临床科研“双肩挑”的医生来说,这既是一年一度的重要机遇,也是一场时间与精力的残酷消耗战。随着AI技术在科研领域的深度应用,一种全新的、高效的工具正成为科研人员的“申报智囊团”,它就是。这些“必要但非核心
又到了国家自然科学基金申报期。对于许多科研人员,尤其是青年学者和临床科研“双肩挑”的医生来说,这既是一年一度的重要机遇,也是一场时间与精力的残酷消耗战。
你是否也正面临这样的困境?
- 不知如何下笔:面对空白的申请书文档,千头万绪,创新点模糊,逻辑框架难以搭建。
- 科研任务紧,没时间写:临床、教学、实验已经占满日程,专门挤出数月静心撰写申请书近乎奢侈。
- 申请书质量不佳:投入了大量时间,却因写作规范性、逻辑性或前沿性不足,屡战屡败,打击信心。
传统的基金申报,是一个漫长且充满不确定性的串联流程:
迷茫找方向 → 手动海量查文献 → 艰难撰写初稿 → 反复修改打磨 → 忐忑提交
这个过程动辄消耗研究者 3-6个月 的宝贵时间,其中绝大部分精力被耗费在 信息搜集、思路梳理和基础文本构建 这些“必要但非核心创新”的环节上,真正用于深化科学思想、凝练独特创新价值的时间所剩无几。
有没有一种方法,能改变这个现状?答案是肯定的。随着AI技术在科研领域的深度应用,一种全新的、高效的工具正成为科研人员的“申报智囊团”,它就是 MedPeer平台的「AI国自然申请书」 工具。它重塑的申报流程,堪称一场效率革命:
AI智能优化选题与思路 → 文献精准推荐与整合 → AI生成高质量逻辑初稿 → 聚焦创新深化与文本精修
一、 算一笔时间账:AI如何为你抢出3个月?
我们来做一道简单的算术题。
传统模式时间分布(估算):
- 选题与方向凝练:广泛阅读、参加讲座、与同行讨论,耗时 1-2个月。
- 深入文献调研与立项依据撰写:检索、阅读、归纳上百篇文献,形成扎实的背景分析,耗时 1-2个月。
- 撰写研究内容、方案等初稿:将思路转化为符合基金范式的文本,耗时 1个月。
- 修改与打磨:自我修改、请导师或同事评阅,耗时 0.5-1个月。
总计核心耗时:约3.5-6个月,且过程疲惫。
AI赋能模式时间压缩:
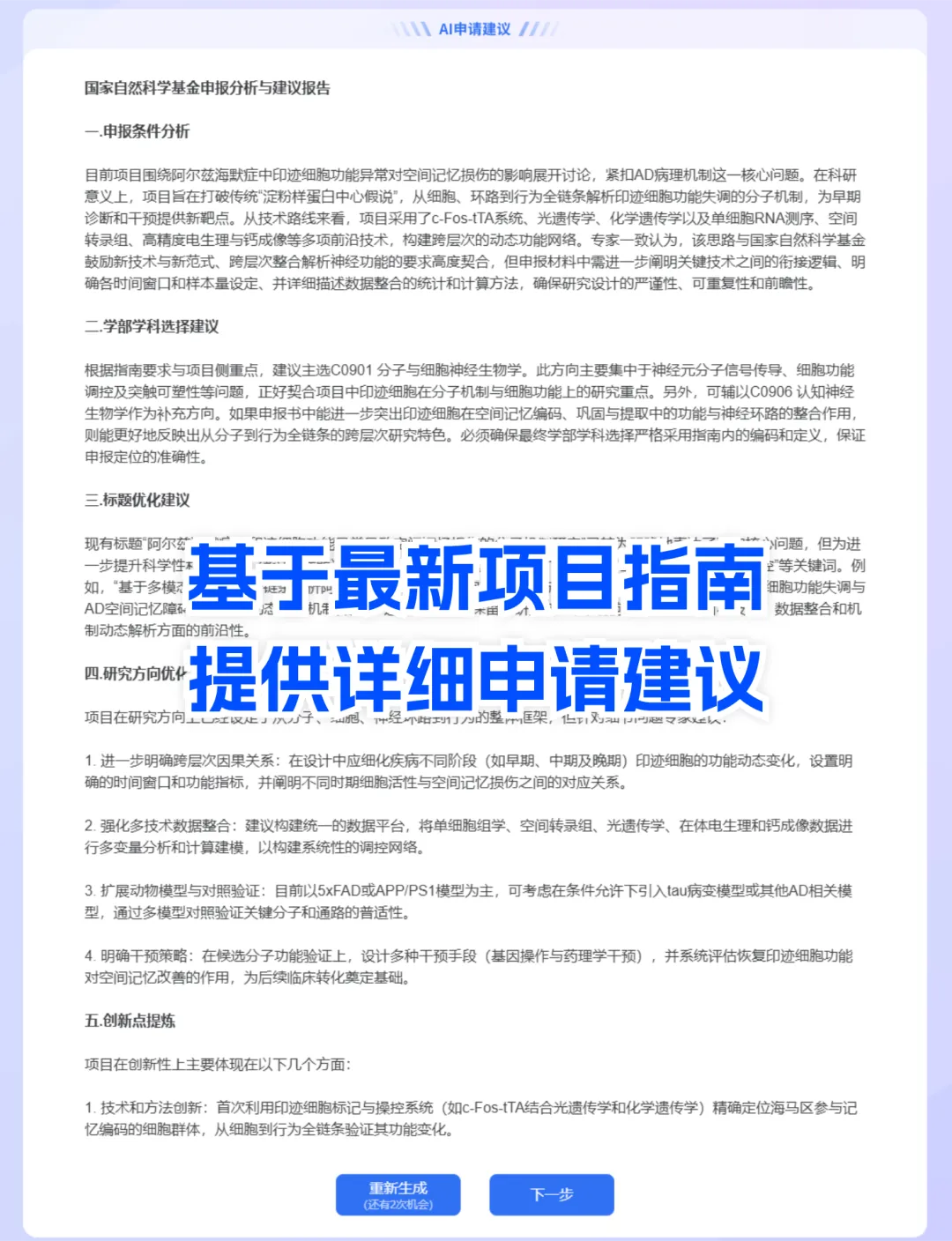
- AI优化选题与思路:输入你的初步想法,AI基于海量基金数据库和文献库,进行多轮“专家模拟讨论”,最终生成详细的《申报分析与建议报告》,涵盖学科选择推荐、标题优化、创新点提炼、研究思路完善等七个核心模块,帮你快速拨开迷雾,确立一个有竞争力的申报框架。


- 文献精准推荐与整合:扎实的立项依据离不开高相关度的文献。「AI国自然申请书」提供了多达5种的文献添加方式。其AI智能检索功能尤其强大,能直接解析你的研究主题,自动生成检索式,从海量数据库中精准抓取近十年的核心文献,并支持查看摘要与全文。同时,你还可以便捷地导入已有文献库(如EndNote)、通过DOI/PMID精准匹配或手动补充。这确保了申请书中的每一处引用都真实、相关、前沿,构建起坚实可信的论证基础。

- AI生成高质量逻辑初稿:在明确了方向、夯实了文献基础后,最关键的一步到来。工具可以一键生成完整的申请书正文。它并非简单拼凑,而是根据你之前输入和确认的所有信息(优化后的标题、研究思路、参考文献、研究基础等),按照基金委的规范要求,自动撰写各部分内容,形成一份逻辑通顺、引用规范、要素齐全的初稿。这份初稿为你提供了一个极高的起点,你可以直接导出为Word文档,在此基础上进行属于你自己的、画龙点睛的深度修改和特色强化。

效果对比:AI工具将 “信息搜集”和“基础文本构建” 这两个最耗时的环节效率提升了80%以上。这意味着,你可以将节省下来的近3个月时间,全部投入到 “创新点的深度提炼”、“技术路径的独特设计”以及“申请文本的精细打磨” 这些真正决定申请书竞争力的核心环节上。从“疲于完成”变为“专注于卓越”。
对于每一位时间紧迫、渴望提升申报质量的研究者而言,善用这样的AI工具,意味着你可以更从容地驾驭申报周期,将最宝贵的时间精力,聚焦于你最擅长的科学发现与创新设计本身。新一年的申报季,或许是你体验科研写作范式变革的开始。
更多推荐


所有评论(0)