|
在本教程项目中,我们研究了加热对实际二极管激光器模式轮廓的影响,即热透镜。温度的变化会引起材料折射率的变化。这当然会影响波导模式的形状和传播常数。通常加热会增加折射率,从而导致模式的横向压缩.
下图是我们分析的超大型光波导激光器的截面:

二极管激光器由一个pn-结组成。用于激光模式的横向波导是由蚀刻在结构中的两个沟槽形成的。横截面是由布局文件中的一些平行四边形设置的.
热传导项目
为了研究温度对传播模式的影响,我们首先必须确定设备内的温度分布。 相应的项目文件位于单独的子文件夹“heat”中。 温度分布的长度尺度当然比光学分布图大得多。 此外,还必须考虑设备,散热器等的整体安装。 因此,我们增加了用于温度模拟的布局尺寸:

热问题和传播模式问题的布局在基本文件夹中只在计算域的大小上不同,它裁剪所有其他定义的平行四边形。此外,在热布局中,我们有一个额外的平行四边形,用来定义沟槽之间热源的位置
在源文件中定义了以下热源:为DomainId=1000的平行四边形分配一个空间均匀的热源,并为边界指定温度源.
热模拟的边界条件为:
固定的边界条件对给定的温度设置了温度分布并模拟了散热器。辐射边界条件是热模拟的开边界条件,并模拟了到无限环境热辐射。在源文件中定义了边界的相应温度。
在给定热源下所得到的温度分布如下所示:

对于热模拟,自适应网格细化也是可用的,自适应网格细化可以清晰地细化温度场解显示出最显著特征的网格.
热效应与光学模拟的耦合
温度升高对光学模拟的物理影响是通过折射率的变化来模拟的。JCMsuite提供了对材料文件中定义的介电常数的热光学校正,计算出的基本模态如下所示:

项目定义使用了基本传播模式示例中的标准设置.
热透镜
为了量化热透镜的效果,我们在参考子文件夹中定义了一个参考项目。与温度依赖模式项目的唯一区别是源文件定义:
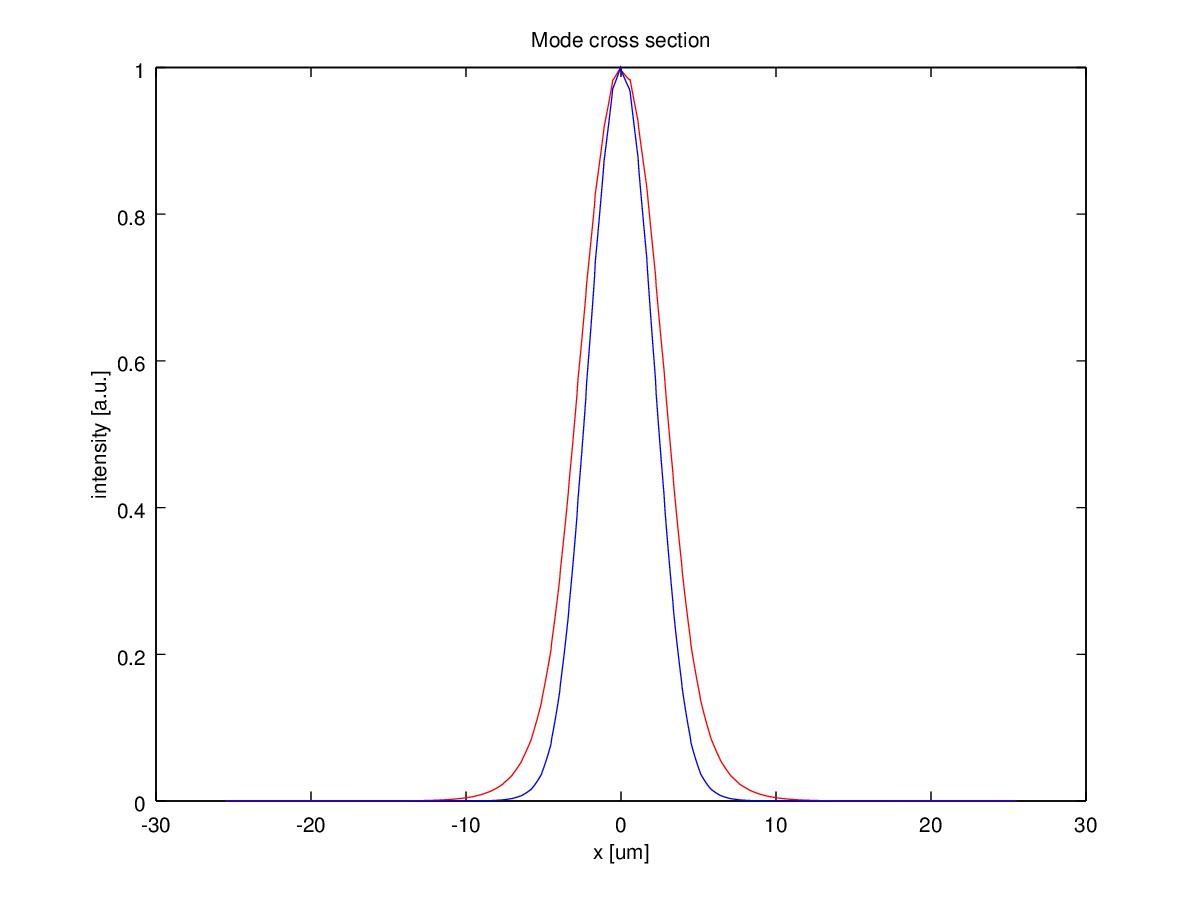
在整个计算域上设定一个恒温温度= 293。为了比较模式的宽度,我们在一个后处理中输出了计算的本征模在活动区的切片上。
为了在Matlab®或Octave中可视化,我们提供了一个小脚本plot_slice.m可以用来绘制模态的输出截面:
将参考模(红色)和温度依赖模(蓝色)绘制成同一图,可以清楚地观察到热透镜效应:


|
所有评论(0)