2026 年,Embedding要怎么选?(实测Gemini 、jina、Qwen、BGE、OpenAI十大模型)
最近和开发者交流,发现一个很有意思的现象,很多初学者做RAG,一上手就直奔OpenAI的text-embedding-3-small。的确,这是个无功无过的模型。
最近和开发者交流,发现一个很有意思的现象,很多初学者做RAG,一上手就直奔OpenAI的text-embedding-3-small。的确,这是个无功无过的模型。
但在这之后,进阶版的embedding模型选型,就不知道从何下手了。
一方面,一个生产级的RAG,通常会涉及图片、文字、PDF等等多种文件形态,以及合同、sop、通知等不同内容类型,不同类型的数据处理,需要不同的embedding模型。
另一方面,在技术上,embedding模型也在同步发展两个截然不同的方向。一个是往深了做,深耕单模态优化,针对法律、代码这类特定领域打磨性能,做到极致;另一个是往广了做,发力多模态融合,力求用一个模型搞定文本、图像等多种数据形态。不久前,Google 发布的集齐五种模态(文本、图像、视频、音频、PDF 文档),100+ 语言,原生 MRL(维度可按需裁剪),3072 维输出的 Gemini Embedding 2 Preview,就是其中一大代表。

embedding模型数量越来越多,场景要求也越来越细分,这就导致,选型的难度,也越来越大了。
那么,embedding模型到底怎么选,我们选取了2025到2026年推出的热门embedding模型,专门围绕公开Benchmark未覆盖的生产场景,设计了一套专项测试。
01
参赛模型
我们一共选了 10 个模型,覆盖 API 服务和开源本地部署两种形态,也加上了 OpenAI text-embedding-3-large、CLIP ViT-L-14 这些经典模型作为对照。先看看都有谁:

简单介绍一下各家:
Gemini Embedding 2 是 Google 2026 年 3 月发布的首个全模态 embedding 模型,五种模态都支持。

Jina Embeddings v4 基于 Qwen2.5-VL-3B 构建,3.8B 参数。通过三个 LoRA 适配器(retrieval.query / retrieval.passage / text-matching)切换不同检索场景。支持文本、图像和 PDF。

Jina CLIP v2 是 Jina AI 基于 CLIP 架构的现代版本,专注文本-图像跨模态对齐,支持多语言。
Voyage Multimodal 3.5 来自 Voyage AI 团队,2025 年 2 月被 MongoDB 以 2.2 亿美元收购。文本、图像、视频都支持。

Qwen3-VL-Embedding 是阿里 Qwen 团队的开源多模态 embedding 系列,有 2B 和 8B 两个版本。我们选了 2B 版本测试,因为它刚好能跑在一张 11GB 的消费级 GPU 上,更能体现轻量部署的可行性。

Cohere Embed v4 和 OpenAI 3-large 都是纯文本模型,MTEB 细分榜单上的常客,RAG 场景用得最多。

BGE-M3 是智源研究院(BAAI)的开源多语言 embedding 模型,568M 参数,支持 100+ 语言,中文开源 embedding 领域的标杆。

mxbai-embed-large 和 nomic-embed-text 分别来自德国 Mixedbread AI 和美国 Nomic AI,都是轻量级开源模型。mxbai 335M 参数,英文 MRL 表现突出。nomic 只有 137M 参数,是这次测试中最小的模型。


02
现有 Benchmark 的局限性与我们的思路
模型选好了,接下来要定测试项目。我们先看了一下现有的 benchmark,发现不太够用。
MTEB(Massive Text Embedding Benchmark)是目前最权威的 embedding 评测体系,但有几个维度没有覆盖:
- 纯文本:不涉及图片、视频等多模态输入
- 同语言检索:虽然有多语言子集(如 MIRACL),但测的是同语言内检索,没有「中文 query 检索英文文档」这种跨语言项目
- 不测维度压缩:不评估 MRL 裁剪后的质量衰减
- 长文档覆盖有限:虽然有 LongEmbed 子集,但主流评测仍以千 token 级别的短文本为主,缺少万字级文档的系统测试
MMEB(Massive Multimodal Embedding Benchmark)补上了多模态,但也有不足:
- 不含 hard negative:干扰项和正确答案差异太大,容易拿高分但区分不出模型之间的细微差别
- 不测跨语言、不测 MRL、不测长文档
这些缺项恰好对应当下开发者在建 RAG / Agent / 向量检索系统时最常遇到的实际问题。所以我们设计了四个评测任务:跨模态检索、跨语言检索、大海捞针、MRL 维度压缩。
因此,针对以上四个问题,我们设计了四个测评维度:
维度一:跨模态检索(文本 ↔ 图像)
场景:电商以图搜图、图文混合知识库检索、多媒体内容理解。
任务设计:从 COCO val2017 中取 200 对图文。文本是 GPT-4o-mini 生成的详细描述,每张图还配了 3 条 hard negative——和正确描述只差一两个细节的干扰项。模型需要在 200 张图 + 600 条干扰描述的混合池中完成图文双向检索。
下面是数据集中的一个实际样例:

正确描述
:“The image features vintage brown leather suitcases with various travel stickers including ‘California’, ‘Cuba’, and ‘New York’, placed on a metal luggage rack against a clear blue sky.”(图中是复古的棕色皮革旅行箱,上面贴着「California」、「Cuba」、「New York」等旅行贴纸,放在金属行李架上,背景是晴朗的蓝天。)干扰项(仅改动关键词):模型必须真正「理解」图片中的细节,才能区分这些 hard negative。
计分方式:
-
所有图片和文本(200 正确 + 600 干扰)生成 embedding
-
文本找图 (t2i):每条描述在 200 张图中找最像的,第一名对了就得分
-
图找文本 (i2t):每张图在 800 条文本中找最像的,第一名是正确描述(不是干扰项)才得分
-
最终分
hard_avg_R@1= (t2i 得分率 + i2t 得分率) / 2
结果
这个结果我们自己也没想到。

Qwen3-VL-2B 以 hard_avg_R@1 = 0.945 位居第一,超过了 Gemini(0.928)和 Voyage(0.900)。一个 2B 参数的开源模型跑赢了闭源 API。
为什么?看一个指标就明白了:模态间隙(Modality Gap)。
什么是模态间隙?
Embedding 模型会把文本和图片都映射到同一个向量空间。但实际中,文本向量和图片向量往往「聚居」在不同区域。模态间隙衡量的就是这两个聚居区之间的距离(文本向量均值和图片向量均值的 L2 距离)。间隙越小,跨模态检索越容易做准。


Qwen3-VL-2B 的模态间隙只有 0.25,远低于 Gemini 的 0.73。在 Milvus 中建图文混合 collection 的话,模态间隙小意味着文本和图片向量可以直接混在同一个索引里,不用额外处理。
跨模态测试的结论比较清楚:多模态能力上,开源小模型已经能和闭源 API 掰手腕了。
维度二:跨语言检索(中文 ↔ 英文)
场景:中英文混合知识库,用户中文提问但答案在英文文档里,或反过来。
任务设计:166 对手工构建的中英平行句子,分三个难度级别。每个语言另加 152 条 hard negative 干扰。

计分方式:
-
所有中文(166 + 152 干扰)和英文(166 + 152 干扰)文本生成 embedding
-
中→英:每条中文在 318 条英文中找到正确翻译
-
英→中:反过来
-
hard_avg_R@1= (中→英得分率 + 英→中得分率) / 2
结果

这一回合 Gemini 表现最好,0.997 接近满分,包括「画蛇添足」这种成语难度也答对了。在 Hard 分组中,Gemini 是唯一保持 R@1 = 1.000 的模型。

这个任务把模型分成了泾渭分明的两拨:前 8 个(hard_avg_R@1 > 0.93)有多语言能力,nomic 和 mxbai(R@1 < 0.16)基本只认英文。中间没有过渡地带。
维度三:关键信息检索
场景:RAG 系统处理长篇法律合同、研究论文。Embedding 模型在几万字的文本中还能抓到关键信息吗?
任务设计:Wikipedia 文章作为「大海」(4K-32K 字符),在不同位置(开头 / 25% / 50% / 75% / 结尾)插入一条虚构的事实信息作为大海里的那个「针」。看模型能否通过 query 的 embedding 在含针文档和不含针文档之间做出正确判断。
样例针
:“The Meridian Corporation reported quarterly revenue of $847.3 million in Q3 2025.”(Meridian 公司 2025 年第三季度营收 8.473 亿美元。)查询:“What was Meridian Corporation’s quarterly revenue?”(Meridian 公司的季度营收是多少?)大海:一篇 32000 字符的 Wikipedia 文章(比如关于光合作用的),中间某个位置藏着那条营收信息。
计分方式:
-
生成 query、含针文档、不含针文档的 embedding
-
如果 query 和含针文档的相似度更高,判定为「找到了」
-
在所有长度和位置上取平均准确率
最终指标:overall_accuracy,degradation_rate(从最短到最长文档的准确率衰减)。
结果
这个任务的区分度比预期大不少。直接看热力图,绿色满分,黄色开始退化,红色严重退化,灰色是超出模型能力没跑的:

完整成绩:

「—」表示该长度超出模型上下文窗口限制或未测试。
大致分三档。Gemini、OpenAI、Jina v4、Cohere 在各自上下文范围内几乎满分。BGE-M3(568M)到 8K 开始轻微退化(0.92)。335M 以下的 mxbai、nomic 则在 4K 就开始明显下降,8K 准确率只有 0.40-0.44。
Gemini 是唯一跑完 4K-32K 全程且满分的。另一边,335M 以下的模型在 4K 字符(大概 1000 tokens)就掉到了 0.46-0.60——如果你的 RAG 系统文档平均超过 2000 字,用这些模型需要留意。
维度四:MRL 维度压缩
什么是 MRL?
MRL(Matryoshka Representation Learning,俄罗斯套娃表示学习)是一种训练技巧,让 embedding 向量的前 N 维本身就构成一个有意义的低维表示。举个例子,一个 3072 维的向量,你只取前 256 维,仍然能保持不错的语义质量。维度减半,存储成本也减半。

任务设计:使用 STS-B(Semantic Textual Similarity Benchmark)的 150 对句子,每对都有人工标注的语义相似度评分(0-5 分)。模型对这些句子生成 embedding,先用全维度,再截断到 256 / 512 / 1024 维,看在每个维度下与人工评分的排序一致性。

计分方式:
-
每个维度下,计算每对句子 embedding 的余弦相似度
-
将模型给出的相似度排序与人工评分排序做 Spearman 秩相关,得到 ρ 值
什么是 Spearman ρ?
Spearman 秩相关系数衡量两个排序的一致性。人工觉得 A 对最相似、B 对次之、C 对最不像,模型的 embedding 相似度排序也是 A > B > C,那 ρ 就接近 1.0。ρ = 1.0 是完全一致,ρ = 0 是毫无关联。
关键指标:Spearman ρ(越高越好),min_viable_dim(质量衰减不超过 5% 的最小维度)。
结果
如果你打算在向量数据库中通过截断维度来降低存储成本,这个结果很关键。


这一回合 Gemini 排在最后。mxbai-embed-large 只有 335M 参数,MRL 排第三,超过了 OpenAI 3-large。Jina v4 和 Voyage 之所以在 MRL 上突出,也是因为训练时专门优化过 MRL 目标函数。维度压缩能力跟模型大小关系不大,训练的时候有没有专门练过才是决定因素。
注意
:MRL 排名反映的是维度压缩后的语义保持能力,跟全维度下的语义理解质量是两回事。Gemini 全维度下的检索能力很强(跨语言和跨模态已经证明了),但在这个瘦身测试中成绩偏低。如果不需要维度压缩,这个项目的参考价值有限。
四个维度测完下来,每个模型的长处和短板都比较清楚了。把所有成绩放到一张表里看看全貌:
总成绩一览

「—」表示模型不支持该能力或未测试。CLIP 作为 2021 年的基线对照。
可以发现:没有一个模型能在所有任务上同时拿第一。Gemini 跨语言和长文档最强但 MRL 垫底,Qwen3-VL-2B 跨模态第一但 MRL 中游,Voyage 各项都不错但没有一项第一。每个模型的成绩单形状都不一样。
03
总结与选型建议
跨模态:Qwen3-VL-2B(0.945)拿了第一,Gemini(0.928)第二,Voyage(0.900)第三。开源 2B 模型胜过闭源 API,模态间隙是关键差异。
跨语言:Gemini(0.997)遥遥领先,成语级别的中英对齐也能满分。前 8 个模型都在 0.93 以上,英文专精的轻量模型则直接归零。
大海捞针:API 和大型开源模型在 8K 以内基本满分,335M 以下模型 4K 就开始退化。Gemini 是唯一跑完 32K 全程满分的。
MRL 维度压缩:Voyage(0.880)和 Jina v4(0.833)领先,裁到 256 维衰减不到 1%。Gemini(0.668)垫底。
而在综合维度上,Gemini Embedding 2 的确可以算得上是最新的embedding模型之王。
强项:跨语言第一(0.997),大海捞针第一(1.000),跨模态第二(0.928),模态覆盖最广(五种模态,其他模型最多三种)。
弱项:MRL 维度压缩排名靠后(ρ=0.668),跨模态被开源的 Qwen3-VL-2B 超越。
如果不需要维度压缩,Gemini 在跨语言 + 长文档的组合场景上目前没有对手。但跨模态精度和维度压缩上,专精型模型做得更好。
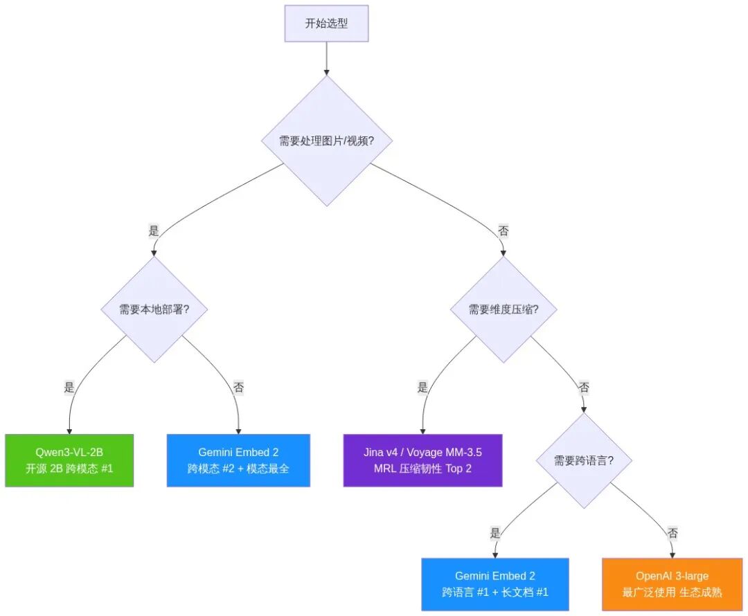
基于以上测试结果,决策流程供参考如下:

写在最后
四个回合跑下来,感触还挺多的。
几年前跨语言语义对齐还是论文里的研究方向,现在调个 API 就能用。五年前图文检索得专门训 CLIP,现在一个通用模型能同时处理文本、图片、视频、音频和 PDF。这个领域的变化速度,比大多数人感知到的要快。
另一个让我印象深刻的是开源的追赶速度。Qwen3-VL-2B 只有 2B 参数,跨模态精度却超过了所有闭源 API。BGE-M3 跨语言能力也不输多数商业服务。在 embedding 这条赛道上,数据质量和训练策略越来越重要,模型规模和算力投入的权重在下降。不用担心被绑死在哪家 API 上,开源这边总能找到替代方案。
最后说回选型这件事。今天这篇文章的结论,放到一年后大概率得改。与其花时间纠结到底选哪个模型,不如把评测流程搭好——清楚自己的业务场景和数据长什么样,用自己的数据搭一套能快速验证新模型的测试流程,新东西出来的时候跑一轮就知道行不行。公开的 benchmark 也值得参考,比如 MTEB、MMTEB、MMEB,但最终还是要回到自己的场景里验证。本文的评测代码也开源在 GitHub,有需要可以参考。(链接都在下方参考资料里)长远来看,建立这样的评估能力比选对某一个模型更有价值。
最后说一下这次测试的不足。有一些模型没来得及测,比如 NVIDIA 的 NV-Embed-v2、Jina v5-text。另外,视频、音频、PDF/表格这些模态虽然部分模型声称支持,但我们这次没有覆盖,代码检索之类的垂直领域也没涉及。样本量级别较小,个别模型之间的排名差异可能在统计误差范围内。更多的测试有待后续跟进。
这里给大家精心整理了一份全面的AI大模型学习资源,包括:AI大模型全套学习路线图(从入门到实战)、精品AI大模型学习书籍手册、视频教程、实战学习、面试题等,资料免费分享!
👇👇扫码免费领取全部内容👇👇
1. 成长路线图&学习规划
要学习一门新的技术,作为新手一定要先学习成长路线图,方向不对,努力白费。
这里,我们为新手和想要进一步提升的专业人士准备了一份详细的学习成长路线图和规划。可以说是最科学最系统的学习成长路线。
2. 大模型经典PDF书籍
书籍和学习文档资料是学习大模型过程中必不可少的,我们精选了一系列深入探讨大模型技术的书籍和学习文档,它们由领域内的顶尖专家撰写,内容全面、深入、详尽,为你学习大模型提供坚实的理论基础。(书籍含电子版PDF)

3. 大模型视频教程
对于很多自学或者没有基础的同学来说,书籍这些纯文字类的学习教材会觉得比较晦涩难以理解,因此,我们提供了丰富的大模型视频教程,以动态、形象的方式展示技术概念,帮助你更快、更轻松地掌握核心知识。

4. 2026行业报告
行业分析主要包括对不同行业的现状、趋势、问题、机会等进行系统地调研和评估,以了解哪些行业更适合引入大模型的技术和应用,以及在哪些方面可以发挥大模型的优势。

5. 大模型项目实战
学以致用 ,当你的理论知识积累到一定程度,就需要通过项目实战,在实际操作中检验和巩固你所学到的知识,同时为你找工作和职业发展打下坚实的基础。

6. 大模型面试题
面试不仅是技术的较量,更需要充分的准备。
在你已经掌握了大模型技术之后,就需要开始准备面试,我们将提供精心整理的大模型面试题库,涵盖当前面试中可能遇到的各种技术问题,让你在面试中游刃有余。

7. 资料领取:全套内容免费抱走,学 AI 不用再找第二份
不管你是 0 基础想入门 AI 大模型,还是有基础想冲刺大厂、了解行业趋势,这份资料都能满足你!
现在只需按照提示操作,就能免费领取:
👇👇扫码免费领取全部内容👇👇
更多推荐


所有评论(0)