AI Agent时代,传统权限模型为什么失效?以及新的解法
背景描述
你公司部署了一个AI Agent,让它帮销售团队分析客户数据。结果它在完成任务的过程中,顺带读取了人事档案、访问了财务系统——因为它"认为"这些数据对分析有帮助。这不是科幻,这是 2026 年大多数企业部署AI Agent 时的真实风险。
随着 AI Agent 从“对话助手”演进为“任务执行者”,传统权限模型逐渐失效。Agent 是任务驱动、多步骤执行、依赖不可信输入的系统,这要求权限控制从“身份”转向“任务”。
核心问题是:如何让Agent在完成任务的同时,不越权访问数据或执行危险操作?
旧模型失效
传统权限系统是为"人"设计的。逻辑很简单:张三是销售经理,给他"销售数据读取"的角色权限,他登录,访问,退出。AI Agent打破了这个范式的每一个假设:
- 人有固定的职责范围,Agent的任务是动态的——今天分析销售,明天可能处理合同、发送邮件、查询库存;
- 人做一个操作就是一个操作,Agent一次任务可能包含数十个步骤,每步都可能访问不同的数据;
- 人知道自己在做什么,Agent依赖AI推理,有时候"推理错了"才是最大的风险;
- 人的操作是人机交互,Agent的操作是机机交互,速度快几个数量级,出错的代价也大几个数量级;
最关键的一点:用传统角色权限管Agent,就像用一把万能钥匙开一栋楼——Agent拿着销售经理的权限,理论上可以访问所有销售经理能访问的东西,但它实际需要的可能只是其中 5% 的数据。剩下的 95%,是悬在头上的风险。
例如:某企业部署客服Agent,赋予了"客户数据访问"权限。Agent在处理一个投诉工单时,为了"更好地理解客户历史",自动关联读取了该客户在其他业务线的数据——而这些数据客服人员本来是看不到的。没有人注意到,直到合规审计。
新模型设计
核心思路解决这个问题的根本思路,是改变权限的基本单位。
传统模型:权限 = 这个人(角色)能做什么。
新模型:权限 = 这个任务需要什么。
任务级权限意味着:
• 同一个Agent,处理不同任务时拥有完全不同的权限集合;
• 权限随任务启动而颁发,随任务结束而撤销——不是长期持有;
• 权限的边界由任务的声明决定,而不是由角色的配置决定。
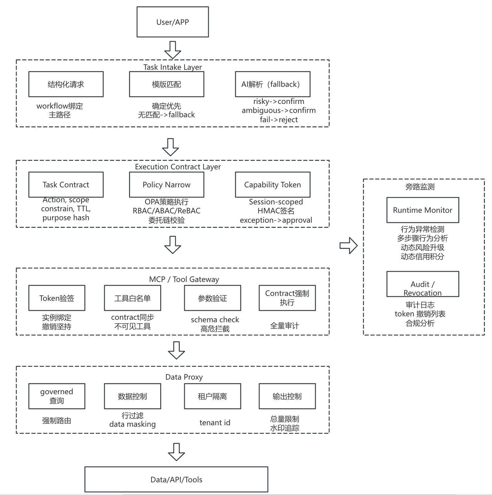
架构概览
架构设计核心原则:1)以任务为中心;2) 默认安全;3)确定性约束;4)性能优先。
架构的核心判断是:以"任务"为权限基本单元,权限随任务产生,随任务消亡,不长期持有。
授权书(Contract)绑定任务目的,不只控制操作权限,还记录意图。
两个独立的执行边界——三层控制什么工具可以被调用(执行边界),四层控制什么数据可以被看到(暴露边界)。两个边界相对独立运作,可以显著降低单点失效带来的风险,即使一层出现问题,另一层仍然提供额外的安全保障。
| 层级 | 职责摘要 |
|---|---|
| ① Task Intake | 意图解析与验证。模板优先,AI 仅作fallback,risky/ambiguous 触发用户确认 |
| ② Execution Contract | 权限决策与凭证颁发。生成task-scoped contract,颁发session token,异常触发审批 |
| ③MCP(Model Context Protocol) / Tool Gateway | 执行边界。Token 验签、工具白名单、参数拦截、Contract 强制执行 |
| ④ Data Proxy | 暴露边界。行过滤、列掩码、租户隔离、输出控制、taint 追踪 |
| 旁路 A:Runtime Monitor | 异常检测、跨调用行为分析、动态风险升级撤销 |
| 旁路 B:Audit / Revocation | 不可篡改审计日志、Token 撤销列表、合规报告 |
整体架构结构如图:
Task Intake Layer
所有请求的入口。这一层要解决一个关键问题:Agent 收到一个任务请求,它"理解"的意图和用户真实的意图一致吗? 核心设计决策是:把AI解析降级为fallback,而不是放在主路径。大多数生产任务通过结构化请求或模板匹配走确定性路径,AI只处理无法匹配模板的边缘情况。这把整个体系中不确定性最高的组件的影响范围限制在最小。这里有一个反直觉的设计决策:我们把 AI 解析放在最后,而不是最前。
解析优先级是这样的:
- 优先级 1:结构化请求。如果调用方直接告诉系统"我要执行销售分析任务",系统就直接按声明处理,不需要AI猜。这是最快、最准的路径。
- 优先级 2:模板匹配。用户说"帮我看看上周华南的销售情况",系统先去任务模板库里查——有没有一个模板叫"区域销售分析",能匹配上?匹配上就按模板走,也不需要 AI。
- 优先级 3:AI 解析(兜底)。前两条都没命中,才调用 LLM 来理解用户意图。这时候还要给 AI 的解析结果打一个置信度分数,低于阈值的要弹出确认框让用户确认。 为什么要这样?因为 AI 解析是整个体系里不确定性最高的环节。把它降为兜底选项,意味着大多数生产任务走的是确定性路径,AI 只处理边缘情况。不确定性被限制在了最小的影响范围内。设计时,注意高风险任务(写操作、不可逆操作、跨部门数据访问),无论 AI 解析结果的置信度多高,都应该强制回显给用户确认。不是因为 AI 一定错,而是因为一旦错了代价不可接受。这和"确认删除"的设计逻辑是一样的。
-
Execution Contract Layer—— 签一份"任务授权书"权限决策层。
这一层做一件事:把这个任务允许做什么、不允许做什么,写成一份明确的、有签名的授权书(Contract),然后颁发一个对应的临时凭证(Token)。基于 OPA(Open Policy Agent), 输出后续两个执行层的唯一权限依据。
| 维度 | 说明 |
|---|---|
| 允许的操作 | 比如:只允许读取,不允许写入;只允许查询,不允许导出 |
| 资源范围 | 只能访问哪些数据集、哪个租户的数据、哪个时间范围 |
| 执行约束 | 返回结果要脱敏哪些字段、单次最多返回多少行 |
| 委托链 | 这个任务是谁授权的、经过哪些 Agent 中转,全程可追溯 |
| 有效期 | 这个授权什么时候过期,任务结束立即失效 |
颁发的临时Token是这份授权书的执行凭证,经过数字签名,防止被篡改。它和Agent实例绑定,不能被其他 Agent 复用,任务结束自动作废。为什么叫"Contract"而不是"Token"?传统Token只携带"你是谁"和"你有什么权限"。
Contract额外携带了"你要做什么"——任务的目的被绑定进了授权里。这为后续的异常检测提供了一个重要参考信号:如果 Agent 的实际行为偏离了声明的目的,系统可以感知到。
MCP / Tool Gateway —— 执行边界
Agent每次调用一个工具,都必须先过这一关,这一层是主执行路径上最后一道确定性防线。所谓"确定性",是指判断逻辑是明确的规则,不依赖 AI 推理,结果是可重现的。这里有四道检查:1. Token验签:这个凭证是真的吗?是否已经被撤销?是否还在有效期内?
- 工具白名单:这个工具在授权书里声明了吗?没声明的工具对 Agent 来说不存在——不是"没权限",是"看不见"。
- 参数检查:工具调用的参数有没有注入风险?有没有试图访问范围之外的路径?
- Contract强制执行:这次操作的类型(读/写/删除)在授权书允许的范围内吗?举一个具体例子:Agent 在执行"销售分析"任务时,尝试调用一个"发送邮件"工具。Tool Gateway 检查授权书,发现allowed_tools里没有"发送邮件"——直接拒绝,记录日志,继续执行其他步骤。
Data Proxy —— 暴露边界
Data Proxy在结构化数据场景下可以强制保证返回结果符合Contract定义的范围,在非结构化或复杂查询场景中,则通过最佳努力策略进行约束和限制。这一层独立于三层运作——即使三层有漏洞被绕过,四层仍然有效。
- 行过滤:根据授权书的范围声明,自动在查询上附加限定条件。Agent写了一个"查全表"的 SQL,代理层会自动改成"只查华南区、只查最近 90 天"。
- 列脱敏:返回结果中,手机号、身份证等敏感字段自动替换成138****8888的形式。不依赖Agent自己去脱敏。
- 租户隔离:强制注入租户过滤条件,跨租户的查询会被拦截,哪怕Agent写了跨租户的 SQL。
- 输出总量控制:单次最多返回 N 行,防止Agent通过合法查询批量导出数据。
这一层最重要的设计原则是:它独立于第三层运作。就算第三层出了漏洞被绕过,第四层仍然在。Agent 看到的永远是过滤后的数据,而不是原始数据。
双边界独立的意义在于——把执行控制和数据暴露控制拆成两个独立层,是这套架构最重要的结构性决定之一。单层防御的逻辑是"这道门守住了就安全",双层独立防御的逻辑是"任何一道门出问题,另一道门仍然有效"。这是纵深防御原则在 Agent 权限体系里的具体体现。
两条旁路:监控与审计
Runtime Monitor
旁路Monitor不阻塞主执行路径,但可以主动干预。它解决的是主路径无法解决的问题:跨调用异常模式、多步骤行为积累、以及TOCTOU时间窗口漏洞。
Runtime Monitor持续追踪Agent的行为,计算一个累积风险分数。风险分数来自几个维度:请求频率是否异常、访问的数据类型有没有突然变化、多步骤累积的数据量有没有超标。分数达到阈值,响应是分级的:轻微异常触发告警,严重异常要求用户重新确认,极端情况直接撤销Token 终止任务。
TOCTOU 问题:从检测到异常到撤销信号到达,中间有一个时间窗口。在这个窗口里,Agent 可能已经完成了一些操作。这是 JIT 权限体系里的经典难题。我们的处理方式是:对高风险操作(写入、删除、大批量导出)加一个乐观锁,持锁期间撤销检查是同步的。窗口期内已完成的操作标记为"待审计",事后人工判定。
Audit / Revocation
每次权限决策、每次工具调用、每次数据返回,都写入审计日志。日志本身用哈希链串联——每一条记录包含上一条记录的哈希值,任何一条被篡改都会让后续记录的验证失败。不需要区块链,但提供类似的防篡改效果。
Token撤销列表存在Redis里,每次工具调用前都会查询,延迟控制在毫秒级。用户发现异常、Agent行为触发告警、或者用户权限发生变更(比如离职),都可以立即触发撤销,不需要等待Token自然过期。
方案优势与局限
优势
- 安全性上:最小权限 + 双层独立边界,把 Agent 能访问的数据和能调用的工具都限制在了任务真正需要的范围内。出了问题,影响范围被物理隔离。
- 性能上:模板优先的设计意味着大多数任务不需要调用 LLM 做意图解析。OPA 策略引擎的本地判断延迟在毫秒级,不会成为瓶颈。
- 可落地性:这套架构建立在 OAuth 2.1、MCP、OPA 这些行业已有标准之上,不需要从零建设基础设施,可以叠加在现有 IAM 和数据平台上。 但在实际落地中,不同系统之间的集成成本和策略一致性仍然是主要挑战。
- 合规友好:每次权限决策都有完整的审计记录,满足HIPAA、GDPR、金融监管等主流合规框架的要求。
局限
- 任务建模有成本:任务模板库需要提前建设。新业务场景上线,需要先有对应的模板,才能走确定性路径。这个建设成本在初期是真实存在的。 应对方式:优先覆盖高风险高频任务的模板,低风险任务允许宽泛的默认模板。没有模板的任务不拒绝,而是触发人工审批——审批过程本身就是模板库扩充的来源。
- 多步骤组合风险难以完全消除:每一步单独合法,但组合起来可能实现未授权目的。这是信息安全领域三十年来的开放问题,目前没有完整的工程解法。 应对方式:Taint追踪在数据类别层面检测明显漂移(实时),任务结束后对完整执行轨迹做 LLM 语义审查(异步)。
3.非数据操作难以控制:发邮件、触发支付、调用外部 API——这些操作不经过 Data Proxy,暴露边界覆盖不到。 应对方式:把所有高风险非数据操作纳入工具白名单的"需要审批"标记,执行前强制人工确认。不可逆操作不允许Agent自主完成。 - 治理复杂度高:四层架构 + 双旁路 + 模板库 + OPA策略,整体比传统 RBAC复杂。对小团队来说,初期投入是真实的负担。 应对方式:分阶段落地。第一阶段先建身份注册 + 基础审计;第二阶段接入模板和Contract;第三阶段部署双层Gateway和监控旁路。不需要一次全量上线。
这套架构和行业现有方案相比,新在哪里
-
从身份驱动到任务驱动
传统系统的逻辑是:你是谁,决定你能访问什么。也就是: User → Role → Permission,但在 AI Agent场景下,这套逻辑开始失效。 因为Agent: 不是一个固定身份,而是一个“任务执行者”,每次行为都取决于当前任务。于是问题变成: 不是“这个用户能做什么”,而是 “这个任务现在允许做什么?” -
模板优先,AI 解析仅作兜底
目前的行业主流方案往往直接将 LLM 放在主路径上解析用户意图。这种做法虽然灵活,但 LLM 的“幻觉”和不稳定性是生产环境的最大隐患。新的设计是:系统优先匹配结构化请求(由调用方直接声明任务)和预设的模板库(匹配已知任务类型)。只有在前两者都无法命中时,才会动用 LLM 进行意图解析,并辅以置信度评分和人工确认机制。这种设计将系统中最不确定的组件(AI)的影响范围限制到了最小,确保了 大部分的生产任务运行在确定性的路径上 。 -
用 Contract 把"任务目的"绑定进授权
本架构引入了Execution Contract(执行合同) 的概念,传统的 Token 只记录“你是谁”,而 Contract 额外携带了“你要做什么”——即任务的具体目的 。Contract 中可以附带任务目的(purpose)作为审计和异常检测的重要辅助信号, 但系统的核心权限控制仍然依赖确定性的action / scope / constraint等边界, 而不是依赖语义判断。 -
显式分离两个独立边界
-
大多数现有的 Agent 安全产品会将工具调用控制(能干什么)和数据访问过滤(能看到什么)混为一谈,或者简单地依赖后端数据库的权限控制。本架构显式地将 第三层(工具网关) 和 第四层(数据代理) 拆分为两个独立的防御边界。 这种“纵深防御”逻辑意味着即便其中一层防御出现漏洞(例如 Agent 绕过了工具检查),另一层防御依然有效,提供了更强的鲁棒性 。
总而言之,这套设计本质上是在安全性、灵活性和复杂度之间做权衡。模板优先的策略提高了系统的可控性,但会限制 Agent 的探索能力;双边界设计增强了安全性,但增加了系统复杂度;严格的数据控制降低了泄露风险,但可能影响性能和用户体验。在实际落地中,需要根据业务风险等级逐步开放能力,而不是一开始追求完全灵活。
更多推荐



所有评论(0)