AI Linux运维_运维基本导论与操作系统
本文系统介绍了IT运维的核心知识体系,包括IT运维概念(涵盖系统、数据库、云计算等6大方向)、软件开发流程及三大环境(开发/测试/生产环境)、工单系统运作流程、网络通信三要素(协议/IP/端口)、主流操作系统(重点介绍Linux发行版)以及云服务器(ECS)的选购配置指南。内容从基础概念到实操指导(如阿里云ECS申请、系统更换、远程连接等),为初学者构建了完整的IT运维知识框架,特别强调了生产环境
一、IT运维基本概念
IT运维概念
IT运维是指通过专业技术手段,确保企业的IT系统和网络持续、安全、稳定运行,保障业务的连续性。运维涵盖计算机网络、应用系统、硬件环境和服务流程的综合管理。
运维的方向
主要分为:系统运维、数据库运维、自动化运维、容器运维、云计算 运维、信创运维六个方向。主要的工作内容以围绕部署、监控、告警、故障快速恢复几个板块展开,不同的方向所采用的技术栈也会有所不同。

二、软件开发流程与三大环境
开发流程
流程:产品设计 -> 项目研发 -> 项目测试 -> 项目上线 -> 运维
研发: 前端(HTML+CSS+JavaScript) + 后端(Java/Python/Go)
运维:产品上线、后期的运行与维护工作都属于运维工程师范畴

三大环境
环境(Environment):指的是一组相对独立的软件与硬件资源,以及相应的配置、数据。在这个环境里,可以安装、 运行和测试应用。三大环境分为开发环境、测试环境、生产环境。 运维人员,最主要关注的是生 产环境。

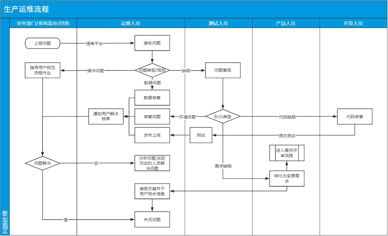
三、工单系统
工单系统
工单系统(Ticketing System)是运维工程师和 IT 支持团队在日常工作中广泛使用的工具简单来说,它是一种用于记录、分配和处理工作请求、问题报告、变更申请等事项的系统。

工单系统基本流程
提交工单->自动分配->处理反馈->验证关闭

四、网络通信“三要素”
网络通信是指在不同设备间通过网络连接进行数据传输与交换的过程。
网络通信三要素:
协议(Protocol):协议定义了数据在网络中传输时的规则和格式。常见的协议有TCP/IP、
UDP、HTTP/s、FTP等,它们规定了数据如何被分割、传输、接收和重组。
IP(InternetProtocol):IP地址用于唯一标识网络中的每一台设备。它充当设备的“地址”,使
得数据能够在网络中准确地找到目标设备。IP有两种格式IPV4和IPV6。
端口(Port):端口用于区分同一台设备上不同的应用程序或服务。在计算机网络中,一个
IP 地址可以对应多个服务,每个服务通过不同的端口进行通信。端口号是通信中识别应用程序的
方式。
五、常见的操作系统
常见的操作系统:Windows、MacOS、Unix/Linux、Android; 其中Linux是目前全球使用最
多的服务器操作系统。

六、Linux操作系统介绍

由于Linux的开源特性,各个厂商基于Linux内核,进行了大量的改造、升级,衍生出非常多的
发行版本。

CentOS Stream 9是CentOS系列的一个滚动更新版本,也是红帽企业Linux(RHEL)的上游
开发平台。它之前确实属于CentOS系列,但与传统CentOS版本相比,CentOS Stream更侧重于
提供最新技术的实验环境,具有滚动更新的特性。


七、云服务器的基本介绍
云服务器(Cloud Server),又称云主机或弹性计算服务(Elastic Compute Service, ECS),是基
于云计算技术提供的一种虚拟化服务器。
云服务器利用虚拟化技术,将物理服务器的计算资源(如CPU、内存、存储等)封装成一个或多
个独立的虚拟环境,用户可以按需通过互联网远程访问和使用这些资源。
云服务器厂商:

八、如何申领ECS服务器
① 进入云厂商官网: 以阿里云为例 https://www.aliyun.com/

进入官网后, 可以点击右侧直接进行登录, 登录成功后重新访问阿里云官网即可
② 选择ECS服务器

根据情况,选择立即购买 或 选择试用(第一次强烈建议选择试用,一旦购买,就会丢失试用机
会)
③ 点击立即购买后, 进入ECS选购界面
a.选择实例与镜像

b. 存储

c.带宽与安全组

d.管理设置

e.下单购买,购买完成后进入管理控制台

f.进入管理控制台

总结:申领ECS服务器流程步骤:① 打开厂商对应的官网地址 ② 选择ECS服务器 ③ 根据需
要选择对应规格服务器
九、云服务器的基本使用
1.重启云服务器

其中,免费试用为CentOS系统,怎样将其更换为CentOS Stream系统:
a.将该系统停用,点击操作--更换操作系统

b.将其更换为CentOS Stream系统

c.下滑自定义密码,点击“立即更换”即更换成功

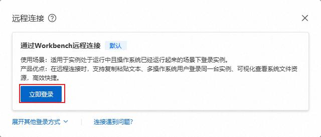
2.如何连接ECS服务器
1)通过Workbench远程连接




2)通过远程连接工具连接




更多推荐

所有评论(0)