【龙虾】一文读懂OpenClaw
一、OpenClaw 是 AI 吗?
答案:是,但它不是大模型本身,而是一个AI智能体执行框架。
-
OpenClaw 本身不包含大模型,它是一个“执行引擎”,负责连接大模型(如GPT、Claude、Kimi等)与你的电脑系统。
-
它的核心角色是AI的“手脚”:让大模型从“只会输出文字建议”,升级为“能操作文件、控制浏览器、执行代码”的数字员工。
-
本质上,OpenClaw 是一个本地优先的个人AI操作系统,让你随时随地通过聊天工具(如Telegram、Discord)指挥AI完成真实任务。
二、OpenClaw 有什么核心能力?
OpenClaw 的能力可以概括为**“跨平台、全链路、可执行”**:
1. 多渠道交互
-
支持 WhatsApp、Telegram、Discord、iMessage 等12+聊天平台,像发微信一样随时召唤AI。
-
支持图片、音频、文档等富媒体输入,AI可直接分析处理。
2. 系统级操作
-
文件管理:自动整理文件夹、批量重命名、搜索内容。
-
浏览器控制:自动打开网页、填写表单、抓取数据。
-
代码执行:编写、运行、调试代码,支持Python/JavaScript/Go等。
-
设备控制:远程控制手机/电脑摄像头、屏幕截图、语音交互。
3. 持久记忆与自动化
-
记住你的偏好和历史对话,实现“一次指令,长期执行”。
-
支持自定义工作流(Workflow),将重复任务自动化。
-
可与第三方服务集成(如Notion、Slack、GitHub)。
4. 隐私优先
-
完全自托管:所有数据和代码运行在你的本地设备/服务器,不上传云端。
-
API密钥由你自己保管,避免数据泄露风险。
三、OpenClaw 的技术框架是什么?
OpenClaw 采用**“网关-节点-渠道”解耦架构**,确保系统稳定、可扩展:
1. 交互层
-
对接不同聊天平台,将消息格式统一为内部标准。
-
处理身份验证、访问控制和媒体文件解析。
-
插件化设计:新增平台只需实现标准接口,无需修改核心代码。
2. 网关层
-
系统核心枢纽,基于 Node.js + WebSocket 构建。
-
负责消息路由、会话管理、并发控制和负载均衡。
-
默认监听本地回环地址([127.0.0.1](127.0.0.1)),避免公网暴露。
3. Agent 智能体层
-
AI 运行时:管理模型选择、提示词拼装、上下文窗口。
-
执行引擎:运行“思考→决策→工具调用→结果反馈”的完整循环。
-
工具系统:内置文件操作、浏览器、代码执行等工具,支持自定义扩展。
4. 执行层(Node)
-
部署在手机/电脑上的客户端,负责执行具体操作。
-
支持 iOS/Android/Windows/macOS/Linux 跨平台运行。

四、OpenClaw 是开源的吗?
是的,完全开源!
-
开源协议:MIT 协议(最宽松的开源协议之一,允许商业使用、修改和分发)。
-
GitHub 地址:https://github.com/openclaw/openclaw
-
社区热度:截至2026年3月,GitHub Star 数突破26万,是全球最火的开源AI项目之一。
-
生态丰富:社区贡献了大量插件、工具和本地化版本(如中文汉化版 OpenClawChinese)。
五、OpenClaw 的数据流是什么样的?
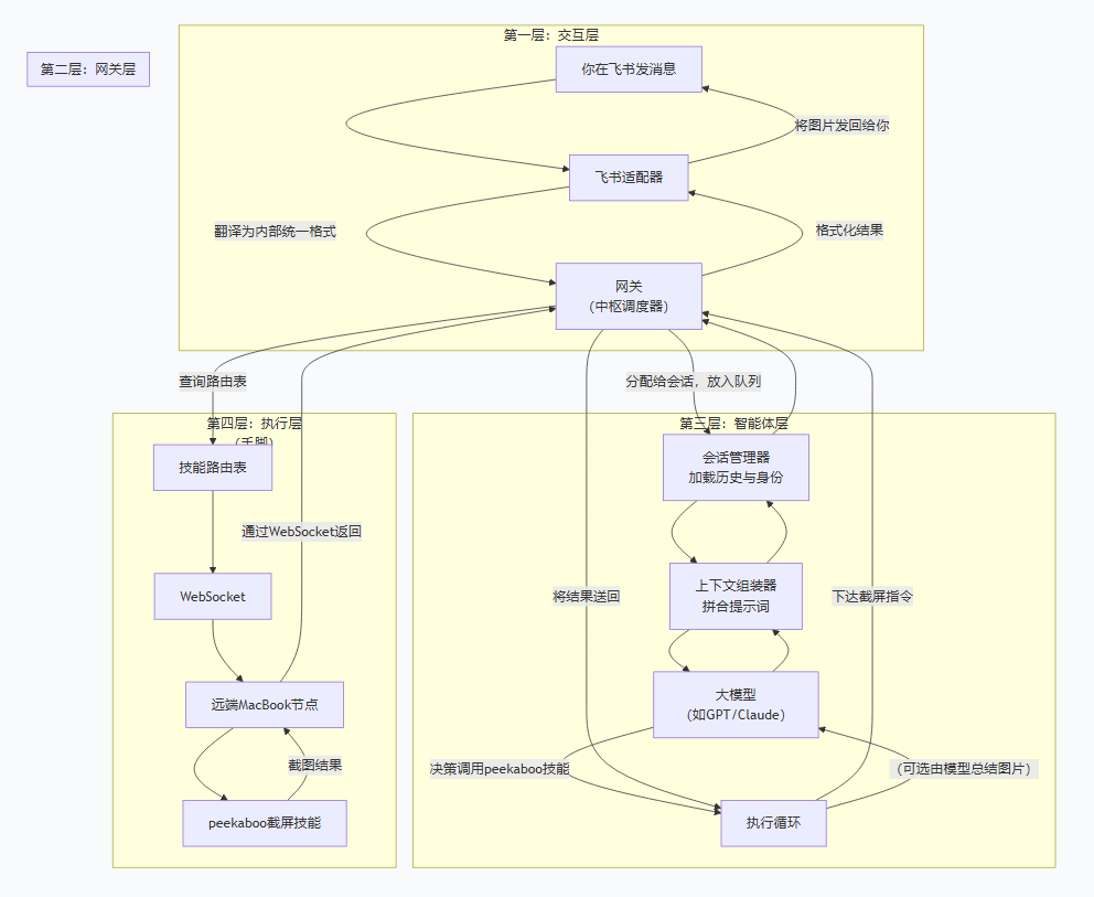
数据(也就是你的指令)在OpenClaw中的流转路径非常清晰,可以看做一个端到端的流水线。以你在飞书发指令“帮我截一下卧室那台Mac的屏幕”为例:
-
第一站:交互层(前台):飞书适配器收到你的消息,将其“翻译”成OpenClaw内部统一格式,然后传递给网关。
-
第二站:网关层(调度室):网关是这个系统的中枢。它查看消息来源,分配给“你的主会话”,并放入队列(默认串行执行,避免冲突)。同时检查是否有定时任务需要执行。
-
第三站:智能体层(大脑):
-
会话管理器 加载你的历史记录和身份配置。
-
上下文组装器 将你的指令、历史记忆、人格设定(SOUL.md)、可用工具(TOOLS.md)等拼成一份完整的“提示词”。
-
大模型(如GPT、Claude、DeepSeek) 接收到提示词后,理解你的意图,并决定调用
peekaboo(屏幕截取)技能。 -
执行循环 负责执行模型的决策,向执行层下达指令。
-
-
第四站:执行层(手脚):网关查询技能路由表,发现
peekaboo需要在远端节点执行,于是通过WebSocket将指令发给你卧室的MacBook。MacBook上的OpenClaw节点收到指令,调用截屏技能,完成截图。 -
数据回流:截图结果原路返回:执行层 → 智能体层(可能由模型对图片做简单总结) → 网关层 → 交互层(飞书适配器将图片发回给你)。

六、快速上手:5分钟启动你的 OpenClaw
1. 环境准备
-
安装 Node.js v22+ 和 Docker。
-
准备你的大模型API密钥(如OpenAI API Key)。
2. 安装与启动
# 克隆项目 git clone https://github.com/openclaw/openclaw.git cd openclaw # 安装依赖 npm install # 启动配置向导 npm run onboard
3. 连接聊天平台
-
按照向导配置 Telegram/Discord 等渠道。
-
获取机器人Token,完成授权。
4. 开始使用
-
在聊天平台发送消息给机器人,例如:
帮我整理下载文件夹,按文件类型分类。 -
AI 会自动执行操作,并返回结果。
七、总结与展望
OpenClaw 代表了AI从“对话式”到“行动式”的范式跃迁。它不仅是一个工具,更是个人数字生产力的基础设施。
-
优势:开源免费、本地优先、系统级操作、多渠道接入。
-
挑战:部署门槛较高、存在一定安全风险(需注意权限控制)。
更多推荐


所有评论(0)