2026版国密门禁一卡通配置清单是多奥(DAIC)的国产化国密门禁一卡通系统的标准配置方案。这套系统采用国密SM1/SM4算法,符合GM/T 0036-2014等国密标准,适用于央企、政府、军队等
2026版国密门禁一卡通系统配置清单详解:采用全栈国产化方案,包含人脸识别国密读卡器(支持2万人脸库)、国产智能服务器(飞腾CPU+麒麟系统)及安全管理平台。系统支持多模态认证(人脸/指纹/国密卡)、SM系列国密算法加密,具备0.5秒快速识别、三级权限管理等特性,可扩展梯控/考勤等11个子系统,满足政府、金融等高安全场景需求,符合等保2.0和国密标准。
2026版国密门禁一卡通系统配置清单详细解读,涵盖国产化硬件、软件平台及核心组件:
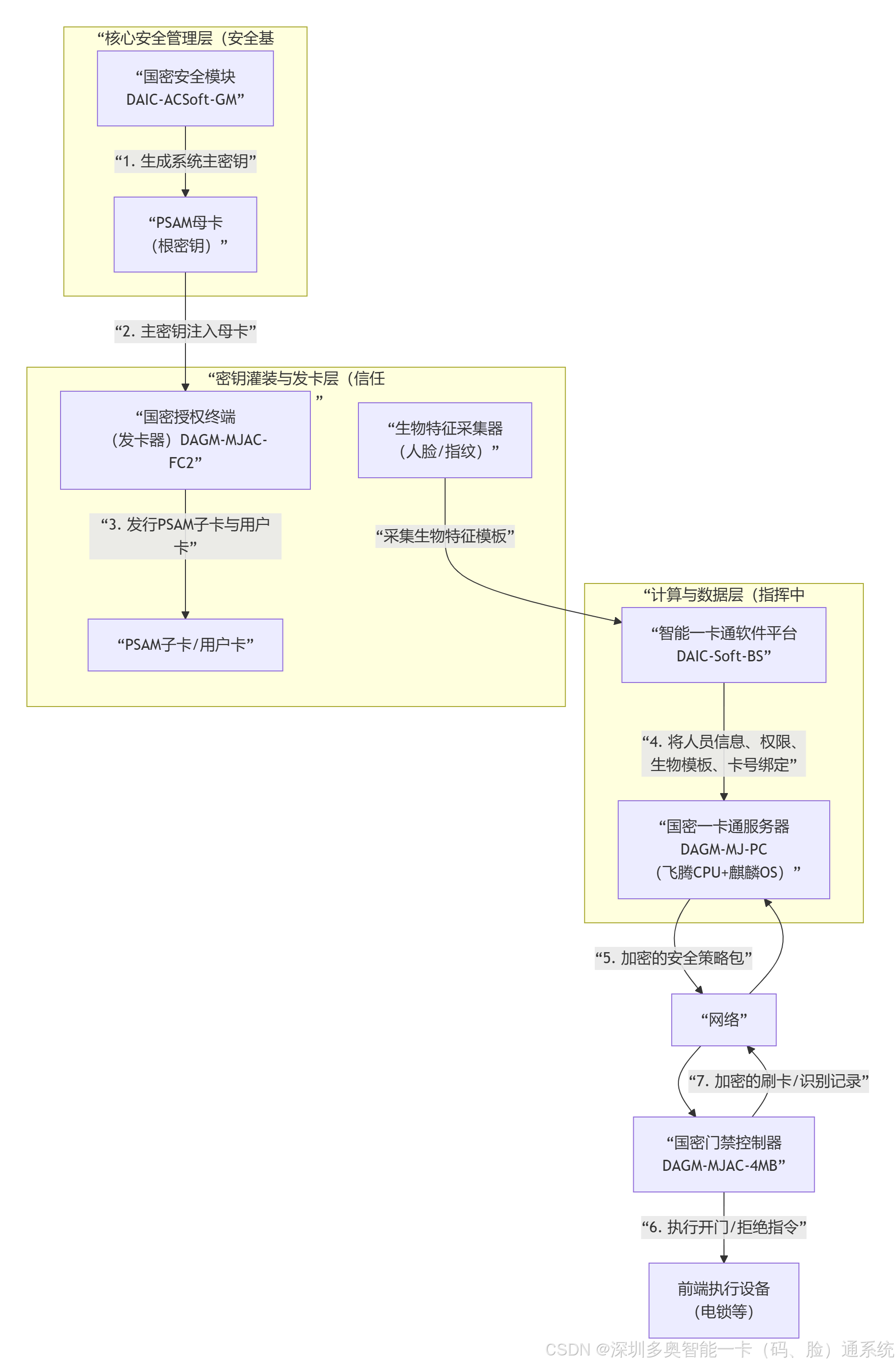
一、系统整体架构
| 层级 | 组件 | 国产化要求 | 功能说明 |
|---|---|---|---|
| 前端感知层 | 人脸识别国密读卡器 | 国产处理器/操作系统 | 多模态身份认证(人脸/指纹/国密卡) |
| 网络传输层 | 国密加密通信模块 | 支持SM1/SM2/SM4算法 | 数据传输端到端加密,符合《GM/T 0024-2014》标准 |
| 控制执行层 | 国产门禁控制器 | 国产MCU芯片 | 实时处理门禁指令,支持反潜回、多时段控制 |
| 平台管理层 | 国产智能一卡通服务器 | 麒麟/Loongnix系统 | 集中管理权限、数据审计、联动策略 |
二、核心硬件配置详解
1. 人脸识别国密读卡器(DAIC-GM-GRL)
markdown
* **处理器**:双核A7-1.5GHz(国产芯片,如瑞芯微RK3566) * **算力**:1.2TOPS NPU(支持本地活体检测) * **系统**:Linux(麒麟OS定制版) * **认证能力**: - 人脸库:20,000人(双目200W像素,支持口罩识别) - 国密卡:SM1/SM4/SM7算法卡(兼容CPU卡/身份证) - 指纹:选配国产FAP20认证模块 * **安全特性**: - 防拆报警/非法开门检测 - 活体检测防御照片/视频攻击 * **接口**:韦根26/34、门磁/电锁/消防信号(干接点)、TCP/IP+SM4加密传输
2. 国产智能一卡通服务器
markdown
* **硬件**: - CPU:飞腾FT-2000+/64(64核ARM架构) - 内存:64GB DDR4(国产长鑫颗粒) - 存储:2TB NVMe SSD(长江存储) * **软件平台**: - 操作系统:银河麒麟V10 - 数据库:达梦DM8(国密二级认证) - 中间件:支持SM2/SM3/SM9算法引擎 * **管理功能**: - 权限分级:三级管理员体系 - 审计日志:记录所有操作(符合等保2.0) - 联动扩展:梯控/考勤/消费系统集成
3. 人脸采集终端(选配)
markdown
* **摄像头**:4K超清双目镜头(国产思特威SC2335P) * **活体检测**:近红外+3D结构光 * **加密存储**:采集数据经SM4加密后上传
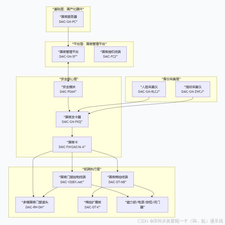
2026版国密门禁一卡通配置清单整理成了更清晰的表格格式,方便你查看统计~
| 设备分类 | 设备名称 | 型号 | 规格说明 | 单位 |
|---|---|---|---|---|
| 核心服务器 | 国产化智能一卡通服务器 | DAIC-GM-PC | 适配好平台软件 | 台 |
| 管理平台 | 国密管理平台 | DAIC-GM-SF | 本地化部署,可开通门禁,可选配梯控、车牌识别停车场、考勤、闸机、消费、在线巡更等功能 | 套 |
| 采集设备 | 人脸采集仪 | DAIC-GM-RLCJ | USB接口,可自购或直接采用满足要求照片 | 台 |
| 采集设备 | 指纹采集仪 | DAIC-GM-ZWCJ | USB接口 | 台 |
| 发卡设备 | 国密发卡器 | DAIC-GM-FKQ | USB接口,带PSAM | 台 |
| 安全模块 | 安全模块 | DAIC-PSAM | 国密授权密钥安全模块(门禁控制器及门禁读头均带有) | / |
| 身份凭证 | 国密卡 | DAIC-FM12AG16-A | / | / |
| 门禁终端 | 国密门禁控制终端 | DAIC-V2001.net | / | / |
| 门禁读头 | 国密门禁读头(多模) | DAIC-RW-DM | 支持指纹、人脸、国密卡、密码识别 | / |
| 授权设备 | 国密授权终端 | DAIC-FC2 | / | / |
| 梯控设备 | 国密梯控终端 | DAIC-DT-MB | / | / |
| 梯控设备 | 梯控扩展板 | DAIC-DT-K | 电梯门禁接电梯按键 | / |
| 调试凭证 | 调试卡 | FM12AG16-A | 电梯卡又称梯控卡,门禁卡分配每个门禁权限+所有权限1张,电梯通卡1张,其他单层按楼层计算 | / |
| 门禁配件 | 开门按键(金属) | DAIC-MJ-AN | / | / |
| 门禁配件 | 闭门器 | DAIC-MJ-BMQ | / | / |
| 门禁配件 | 双门磁力锁 | DAIC-P254 | / | / |
| 门禁配件 | 单门磁力锁 | DAIC-P154 | / | / |
| 门禁配件 | 机箱电源 | DAIC-P | / | / |
如果需要,多奥可以免费帮你梳理各类设备的选配建议与数量估算方法。
三、系统核心特性
graph LR
A[门禁事件] --> B(触发梯控授权)
A --> C(启动考勤记录)
A --> D(联动视频监控)
-
多模态融合认证
-
组合验证策略(如“人脸+国密卡”双因子)
-
0.5秒识别速度,误识率≤0.001%1
-
-
国产密码体系
-
门禁卡:SM7国密算法(金融级安全)
-
数据传输:SM4-CBC加密模式
-
数字证书:SM2非对称加密身份绑定
-
-
智慧联动扩展

四、典型部署场景
| 场景 | 特殊配置 | 参考案例 |
|---|---|---|
| 政府/央企 | 双机热备服务器+三因子认证 | 某省政务中心门禁改造 |
| 学校/医院 | 集成疫情测温+健康码核验 | 深圳某三甲医院 |
| 金融机构 | 防尾行策略+金库双人认证 | 国有银行省级数据中心 |
配套说明(可直接写进方案)
- 国密标准:全系统支持国密 SM1/SM2/SM3/SM4 算法,符合国产化、等保、涉密相关要求。
- 功能扩展:一套平台可统一管理门禁、梯控、停车场、考勤、消费、巡更、闸机。
- 部署方式:本地服务器部署,数据不对外,安全可控。
- 权限模式:支持门禁权限、梯控单层 / 多层 / 全通卡、时段权限、反潜回、多门互锁等。
五、服务支持
-
国产化适配:统信UOS/中标麒麟系统兼容
-
定制开发:支持与OA/HR系统数据对接
-
多模态:提供多合一识别介质

总结:这份2026版国密门禁一卡通配置清单,代表了当前国内最高安全等级的门禁梯控解决方案。它具有以下核心优势:
-
全栈国产化:从服务器芯片、操作系统到国密算法、国密芯片,实现完全自主可控。
-
芯片级安全:采用PSAM卡+国密卡双安全模块,杜绝卡片复制和网络窃听。
-
多模态认证:人脸、指纹、国密卡、密码多种方式可选,适应不同场景需求。
-
梯门联动:门禁与梯控无缝集成,实现“开门即呼梯、访客全自动通行”。
-
可扩展性强:平台支持梯控、停车场、考勤、消费等子系统扩展,保护初期投资。
更多推荐



所有评论(0)