AI大模型产业链全景梳理:从小白到程序员,收藏这份学习指南
本文全面梳理了AI大模型产业链的六大核心领域,包括AI服务器、智能算力、光模块、AI芯片、AI大模型和智算中心。文章详细分析了每个领域的产业链结构、市场规模、重点企业和发展趋势,旨在帮助读者了解AI大模型产业的发展现状和未来方向。对于想要入门AI大模型的学习者来说,这是一份不可多得的参考资料。
本文全面梳理了AI大模型产业链的六大核心领域,包括AI服务器、智能算力、光模块、AI芯片、AI大模型和智算中心。文章详细分析了每个领域的产业链结构、市场规模、重点企业和发展趋势,旨在帮助读者了解AI大模型产业的发展现状和未来方向。对于想要入门AI大模型的学习者来说,这是一份不可多得的参考资料。
一、AI服务器
AI服务器已从通用计算的附属支撑角色,裂变为驱动数字经济的核心引擎。在万亿级参数大模型的训练需求推动下,其技术架构正经历深刻变革:GPU主导的异构算力、HBM高带宽内存与先进散热技术协同突破,带动单机算力性能在两年内实现翻倍。
(一)产业链
AI服务器产业链上游为零部件,包括CPU、GPU、存储芯片、固态硬盘、PCB、被动元器件等;中游为AI服务器;下游为各类应用市场,包括互联网企业、云计算企业、数据中心服务商、政府部门、金融机构、医疗领域、电信运营商等。

(二)产业链上游分析
1.CPU
(1)市场规模
CPU的主要应用领域包括桌面和服务器,每台桌面通常只有一颗CPU,而每台服务器的CPU数量不定。2023年中国CPU行业市场规模约为2160.32亿元,同比增长7.8%,2024年约为2300亿元。据预测,2025年市场规模将增长至2484亿元,2026年市场规模有望超过2600亿元。

(2)重点企业分析
当前行业发展的核心动力源于政策驱动、技术突破与生态建设的协同并进。企业的竞争力愈发体现在对关键核心技术自主可控的掌握程度、对主流及新兴应用场景的精准卡位能力,以及构建开放且富有韧性的产业生态水平上。未来,在全球化竞争与地缘政治交织的背景下,能否在持续提升产品性能的同时,成功打通从芯片设计到大规模商业化应用的全链条,将是决定企业能否脱颖而出的关键。

2.GPU
(1)市场规模
作为通用型人工智能芯片,GPU在并行计算能力方面表现出色,特别适用于需要大量并行计算任务的场景,如机器学习和深度学习等。近年来,国内GPU市场正处于快速增长阶段。2023年中国GPU市场规模为807亿元,较上年增长32.78%,2024年约为1073亿元。据预测,2025年中国GPU市场规模将增至1200亿元,2026年有望接近1300亿元。

(2)重点企业分析
中国GPU重点企业发展迅速,凭借技术创新和市场拓展,在高性能计算、人工智能、军事等领域取得显著成果,逐步打破国外品牌的市场垄断。重点企业主要包括景嘉微、凌久电子、芯源微、燧原科技、航锦科技、天数智芯、登临科技、华为海思等。具体如图所示:

3.存储芯片
(1)市场规模
半导体存储器,也称为存储芯片,是以半导体电路作为存储媒介的存储器,用于保存二进制数据的记忆设备,是现代数字系统的重要组成部分。2023年中国半导体存储器市场规模约为3943亿元,2024年约为4267亿元。据预测,2025年中国半导体存储器市场规模将达4580亿元,2026年有望达4888亿元。

(2)重点企业分析
存储芯片是能存储大量二值信息的半导体器件,自1965年IBM公司引领DRAM技术研发后开启芯片存储器时代,随着技术不断进步和市场需求增长,存储芯片市场规模不断扩大,而存储芯片企业也在激烈的市场竞争中崛起,如三星、美光等凭借技术创新和大规模生产在全球存储芯片市场占据重要地位,中国的长江存储、长鑫存储等企业也在近年来快速发展,努力实现国产替代。

4.光模块
(1)市场规模
中国光模块市场在政策支持和本土技术突破的双重驱动下,已成为全球增长最快的区域。2022年中国光模块市场规模达489亿元,同比增长17.83%,2023年市场规模约为540亿元,2024年约为606亿元。据预测,随着光模块市场发展,2025年市场规模将达670亿元,2026年有望超过700亿元。

(2)重点企业分析
光模块行业呈现技术迭代加速与市场集中度提升双重特征:头部企业(如中际旭创、光迅科技)通过硅光、CPO技术绑定全球云计算巨头,第二梯队(如新易盛、天孚通信)以差异化方案(LPO、光引擎)切入细分领域。国产厂商在全球TOP10中占据7席,800G/1.6T产品成为竞争焦点,预计2025年1.6T模块需求达300-500万只。未来竞争将围绕3.2T预研、光芯片国产化率提升(25G以上芯片自给率目标超70%)及量子-光融合技术展开。

(三)产业链中游分析
受益于人工智能和算力市场发展的推动,中国AI服务器市场规模实现了逐年增长2022年末,国内市场总规模超过420亿元,同比增长约20%,2023年约为490亿元,2024年约为560亿元。市场增速逐步放缓,据预测,2025年市场规模将达630亿元,2026年有望增长至700亿元。

2.出货量
当前我国数字基础建设进程持续加快,算力规模不断增长,受市场需求影响,AI服务器作为算力基础设备,市场需求量实现上升。2022年AI服务器市场出货量约达28.4万台,同比增长约25.66%,2023年约为35.4万台,2024年超过40万台。据预测,2025年中国AI服务器出货量将达到48.8万台。

3.市场结构
根据应用场景不同,AI服务器可分为训练型服务器和推理型服务器。在AI大模型发展早期,AI服务器需求以模型训练为主,因而训练型服务器占据市场主体地位。目前,AI服务器市场中57.33%为训练型服务器,推理型服务器占比达42.67%。随着生成式AI应用的应用发展,预计未来推理型服务器将逐渐成为市场主流。

4.企业潜力排行
AI服务器行业正通过技术创新与产业链整合加速发展,高性能计算、边缘推理、国产化芯片成为核心驱动力。企业布局覆盖训练与推理全场景,结合5G、物联网等新兴领域需求,推动算力效率提升与成本优化。政策支持与市场需求双重拉动下,行业生态逐步完善,未来将深度赋能数字化转型与全球竞争力重塑。

5.相关上市企业分析
目前中国AI服务器相关A股上市企业数量较少,主要分布在广东省,共8家。北京市共3家,排名第二。

(四)产业链下游分析
1.互联网
互联网业务收入保持平稳增长。2025年前三季度,我国规模以上互联网和相关服务企业完成互联网业务收入14420亿元,同比增长2.8%,增速较1—8月份提高0.6个百分点。

2.数据中心
数据中心建设协调推进,三家基础电信企业持续优化算力基础设施布局,截至2024年底,向公众提供服务的互联网数据中心机架数量83万个,推动提升算网协同和调度能力,提供更加多元化算力服务。据预测,2025年中国数据中心机架数量将增长至94.8万个,2026年有望接近100万个。

3.通信业
2025年前10个月,通信业运行总体平稳,电信业务量收平稳增长。2025年前10个月,电信业务收入累计完成14670亿元,同比增长0.9%。按照上年不变价计算的电信业务总量同比增长9%。

二、智能算力
智能算力是AI时代的核心生产力,通过专用硬件、高效软件及跨行业应用,持续推动技术创新与产业升级。未来,随着算力需求激增及技术融合,智能算力将深度融入数字经济,成为“智能氧气”般的基础设施。
(一)产业链
智能算力是专门用于处理人工智能任务的高性能计算能力,它已经成为驱动数字经济发展的核心引擎。智能算力产业链上游为软硬件设备供应,主要包括加速芯片、服务器、存储设备、网络设备、温控设备等;中游为智能算力提供,主要万家包括智算服务供应商、IDC服务商、云服务商等;下游为应用领域。

(二)产业链上游分析
1.加速芯片
加速芯片是提供智能算力的核心硬件基础,它能以极高的效率处理海量数据,是支撑各类AI应用和大模型运行的算力核心。中国AI计算加速芯片市场规模从2020年的175.60亿元增长至2024年的1425.37亿元,年均复合增长率达68.8%。据预测,2025年中国AI计算加速芯片市场规模将达到2398亿元。

加速芯片主要类型包括GPU、ASIC、FPGA及NPU等。我国AI计算加速芯片市场中,GPU凭借成熟的并行计算能力和广泛生态占据主导地位,2024年市场占比达69.9%,非GPU芯片(如ASIC、FPGA)作为补充,在特定场景(如边缘计算、定制化推理)中,占比30.1%。

中国加速芯片行业重点公司包括海光信息、华为海思、寒武纪、壁仞科技、燧原科技等,这些公司覆盖了AI训练与推理、自动驾驶、云计算等关键领域,在国产化替代和AI算力需求爆发的双轮驱动下快速发展。

2.加速服务器
作为底层算力支柱,中国加速服务器行业进入高速发展期。2024年中国加速服务器市场规模达到约1577亿元,较上年增长134.38%。2025年上半年,中国加速服务器市场规模已达到约1142亿元。据预测,2025年全年中国加速服务器市场规模将超过2000亿元。

2025上半年,从销售额来看,浪潮、新华三、联想位居前三,合计占据近50%的市场份额。从出货量来看,浪潮、新华三、宁畅位列前三,共占有约43%的市场份额。


3.存储设备
存储产品是指为数据存储及临时或永久访问而设计的硬件组件。根据核心晶圆类型、性能特征及应用场景,存储产品可以系统地分为嵌入式存储、固态硬盘(SSD)、内存模块、LPDDR及可移动存储等多种形态。在数字经济各领域对存储技术需求不断扩大的推动下,全球存储市场持续增长,2024年达到1928亿美元。据预测,2025年全球存储产品市场规模将达到2633亿美元。

中国的存储行业公司主要分为两大阵营,分别是专注于底层存储芯片研发设计的企业,以及面向应用的大数据存储系统与解决方案提供商。下面表格汇总了这两个方向的重点公司及其核心业务:

(三)产业链中游分析
1.全球智能算力市场规模
随着技术进步和应用场景拓展,全球智能算力需求持续攀升,各国正加速布局算力基础设施,推动技术创新与产业融合。全球智能算力市场规模从2020年的429亿元增长至2024年的1296亿元,复合年增长率约为31.8%。据预测,2025年全球智能算力市场规模将达到1686亿元。

2.中国智能算力总规模
2024年中国智能算力规模达到725.3EFLOPS(FP16),同比增长74.06%。截至2025年6月底,我国在用算力中心机架总规模达1085万标准机架,智能算力规模达788EFLOPS(FP16)。据预测,2025年全年中国智能算力规模将超过1000EFLOPS(FP16)。

3.智能算力市场占比
我国智能算力占比快速上升,已成为算力市场增长核心动力。2024年,中国智能算力在算力总规模中占比提升至32%。未来智能算力将继续保持高速增长态势,预计到2025年智能算力占比将提升至35%。

4.智算中心市场规模
智算中心提供的算力服务是支撑人工智能应用的关键,它能够快速处理大规模的数据,进行复杂的模型训练和推理,无论是图像识别、语音处理还是自然语言理解等人工智能任务,都需要强大的算力支持。中国智能算力规模增长迅速,2023年中国智算中心市场规模达879亿,同比增长90%以上,2024年市场规模约1014亿元。据预测,2025年中国智算中心市场规模将达到1356亿元。

5.云计算服务市场规模
云计算通过网络为用户提供算力服务,分为公有云、私有云、混合云等。中国云计算市场保持高速增长,2024年中国云计算市场规模达到8288亿元,较上年增长34.44%。据预测,2025年中国云计算市场规模将达到10857亿元。

6.智能算力重点公司一览表
中国智能算力市场已形成由云计算巨头(阿里、腾讯、百度)、全栈式ICT厂商(华为)和电信运营商(中国移动、中国电信)主导的竞争态势。其中,云计算厂商凭借其庞大的算力集群和云服务生态占据市场主导;华为则以自研的昇腾芯片及软硬件全栈能力,成为国产算力的核心代表;而电信运营商正利用其网络资源与政策优势,通过构建全国性算力网络平台积极切入市场。整个行业在生成式AI的强劲驱动下,正朝着自研核心技术、规模化与绿色集约的方向快速发展。

(三)产业链下游分析
1.智能算力应用领域
智能算力作为人工智能发展的核心驱动力,已深度渗透至千行百业,推动产业升级与数字化转型。中国智能算力应用领域前五名分别互联网、服务、政府、电信、制造,分别占比52.34%、17.05%、8.61%、5.73%、4.04%。

2.生成式人工智能
随着人工智能大模型加速向行业应用和智能终端赋能,进一步助力智能算力产业的蓬勃发展。2024年中国生成式人工智能市场规模约为209亿元。据预测,2025年中国生成式人工智能市场规模将达到257亿元,2030年市场规模将超过万亿元。

3.智能制造
智能制造是一种先进的生产模式,将工业机器人、人工智能、物联网、大数据等自动化及数字化技术与制造系统融为一体。数字技术日益普及,政府举措促进产业升级,高质量制造产出的需求日益高涨,推动中国智能制造市场规模从2020年的21945亿元增至2024年的40589亿元,复合年增长率为16.6%。据预测,2025年中国智能制造市场规模将达到47912亿元。

三、光模块
受益于人工智能(AI)热潮带动,光模块领域整体浮光跃金。AI算法的不断迭代升级,对算力提出了更高的要求,也为光模块行业带来了新的增长动力。
(一)产业链
中国光模块产业链上游为光电子器件、集成电路芯片、光芯片、PCB、结构件等原材料和元器件;中游为不同类型的光模块,主要包括光接收模块、光发送模块、光收发体模块、光转发模块等;下游为应用领域,包括光通信设备、数据中心、云计算、电信行业、医疗设备等。

中国光模块产业链以上游光芯片与高端器件国产化(如华为海思、光迅科技突破25G/50G激光器)为技术攻坚重点,中游凭借规模化制造优势(如中际旭创、新易盛占据全球40%份额)主导高速光模块(800G)市场,下游受益于5G基站(国内年建60万座)、数据中心(2025年中国市场规模达500亿元)等需求爆发。当前产业链仍面临高端DSP芯片依赖进口(博通、Inphi垄断)、硅光技术工艺瓶颈等挑战,但国产替代加速(如源杰科技量产25GDFB芯片)与政策支持(“东数西算”工程)将推动产业升级。未来需聚焦CPO(共封装光学)技术、LPO(线性驱动可插拔光模块)等前沿方向,构建从“材料-芯片-模块-系统”的全自主生态,助力中国在全球光通信领域从“跟随”转向“引领”。

(二)产业链上游分析
1.光电子器件
(1)产量
近年来,中国光电子器件产量整体呈上升趋势。2024年中国光电子元器件产量达18479.7亿只,较上年增长28.51%。据预测,2025年中国光电子器件产量将超过20000亿只,2026年产量将达21847亿只。

(2)重点企业分析
近年来,中国光电子器件国产替代加速,光芯片国产化率逐年提升,三安光电、华工科技、中际旭创等企业推动核心器件自主可控。

2.集成电路芯片
(1)产量
电芯片是指基于半导体材料,通过控制电子的迁移和能带跃迁产生逻辑电路,完成信息处理的集成电路。2024年我国集成电路产量4514.2亿块,同比增长22.2%。2025年中国集成电路产量将超过5000亿块,2026年将增长至5256亿块。

(2)重点企业分析
电芯片行业重点企业发展现状呈现出技术创新加速、市场份额稳步扩大、国际化布局持续推进的特点。这些企业不仅在高速率、高性能电芯片的研发上取得突破,还通过优化封装技术、拓展应用领域等方式增强市场竞争力。

3.光芯片
(1)市场规模
随着国产替代的加速推进,中国光芯片市场规模持续增长,并展现出强劲的发展势头。2023年中国光芯片市场规模约为137.62亿元,较上年增长10.24%,2024年约为151.56亿元。据预测,2025年中国光芯片市场规模将增长至166亿元,2026年将进一步增长至181亿元。

(2)重点企业分析
当前光芯片行业重点企业通过全产业链整合、高速光芯片技术突破及国际化市场拓展,形成覆盖光通信、数据中心、AI算力等领域的竞争力。技术研发聚焦硅光、量子通信及混合封装等前沿方向,同时依托成本优势和生态协同加速国产替代,推动高端芯片自主化进程。

4.PCB
(1)市场规模
从国内来看,2023年中国PCB市场规模达3632.57亿元,较上年减少3.80%,2024年约为4121.1亿元。据预测,2025年中国PCB市场将回暖,市场规模将达到4333.21亿元,2026年中国PCB市场规模将达4480亿元。

(2)重点企业分析
在工业领域,PCB(印刷电路板)作为电子设备中不可或缺的关键部件,为各种电子元件提供电气连接和物理支撑,广泛应用于计算机、通信、汽车、航空航天等众多行业,随着工业现代化进程的加速以及电子设备的日益普及,对PCB的需求持续攀升,这促使了众多PCB企业如雨后春笋般兴起,它们不断创新技术、提升产能,以满足市场对高质量、高性能PCB的多样化需求。

(三)产业链中游分析
1.全球市场规模
光模块由光电子器件、功能电路和光接口等组成,光电子器件包括发射和接收两部分。2023年全球光模块的市场规模约99亿美元,同比增长3.1%,2024年约为108亿美元。据预测,2025年,全球光模块市场在数据中心、5G通信及云计算等领域的驱动下呈现强劲增长态势,市场规模将达121亿美元,2027年将突破150亿美元。

2.中国市场规模
中国光模块市场在政策支持和本土技术突破的双重驱动下,已成为全球增长最快的区域。2022年中国光模块市场规模达489亿元,同比增长17.83%,2023年市场规模约为540亿元,2024年约为606亿元。据预测,随着光模块市场发展,2025年市场规模将达670亿元,2026年有望超过700亿元。

3.国产化率
目前,我国10Gb/s以下的低端光模块国产化率已达90%,10Gb/s光模块的国产化率为60%。虽然当前我国在光模块领域处于全球领先地位,但在光模块核心零部件光芯片领域却依赖进口,25Gb/s及以上高端光模块及组件国产化率极低,仅为10%,光模块国产化进程任重而道远。

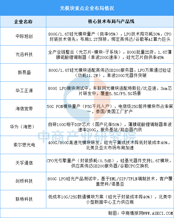
4.企业布局情况
光模块行业呈现技术迭代加速与市场集中度提升双重特征:头部企业(如中际旭创、光迅科技)通过硅光、CPO技术绑定全球云计算巨头,第二梯队(如新易盛、天孚通信)以差异化方案(LPO、光引擎)切入细分领域。国产厂商在全球TOP10中占据7席,800G/1.6T产品成为竞争焦点,预计2025年1.6T模块需求达300-500万只。未来竞争将围绕3.2T预研、光芯片国产化率提升(25G以上芯片自给率目标超70%)及量子-光融合技术展开。

5.重点企业分析
目前,光模块A股上市相关企业中,广东省分布最多,共13家。江苏省排名第二,共11家。湖北省共6家,排名第三。

(四)产业链下游分析
1.光通信设备
(1)路由器
路由器是连接两个或多个网络的硬件设备,在网络间起网关的作用,是读取每一个数据包中的地址然后决定如何传送的专用智能性的网络设备。2023年全球路由器市场规模同比下降0.42%,达到164.5亿美元,2024年市场规模约为168.4亿美元。据预测,2025年路由器市场规模将达170亿美元,2026年将进一步增长至172亿美元。

(2)交换机
云计算、大数据、5G、物联网等信息技术的应用为网络设备行业带来了新的发展机遇。同时,国家不断在产业政策层面鼓励与支持信息化建设,如“互联网+”、工业4.0和新基建等,我国的网络设备行业迎来发展机遇。交换机在中国网络设备市场占据了绝大部分市场份额,2024年市场规模达到约为749亿元,据预测,2025年中国交换机市场规模将增至839亿元,2026年有望超过900亿元。

2.数据中心
数据中心建设协调推进,三家基础电信企业持续优化算力基础设施布局,截至2024年底,向公众提供服务的互联网数据中心机架数量83万个,推动提升算网协同和调度能力,提供更加多元化算力服务。据预测,2025年中国数据中心机架数量将增长至94.8万个,2026年有望接近100万个。

四、AI芯片
AI芯片是专为人工智能计算任务设计的芯片,通过软硬件优化加速深度学习、机器学习等算法,广泛应用于视觉处理、语音识别、自然语言处理等领域。自从AI技术大爆发以来,全球科技巨头持续加码AI大模型,消费电子领域日益呈现人工智能的趋势,AI芯片的需求将与日俱增,AI芯片供应紧张状况一直延续。
(一)产业链梳理
AI芯片产业链上游为半导体材料和半导体设备,半导体材料包括硅片、光刻胶、溅射靶材、电子特气、封装材料等,半导体设备包括光刻机、刻蚀机、薄膜沉积设备、清洗设备、涂胶显影设备等;中游为AI芯片可分为CPU、GPU、FPGA、ASIC;下游为Al大模型、云计算、智能驾驶、智慧医疗、智能穿戴、智能机器人等应用领域。

AI芯片产业链以上游材料与设备为根基(如光刻胶、EUV光刻机),中游芯片技术(CPU/GPU/FPGA/ASIC)为核心驱动力,下游应用(大模型、自动驾驶、医疗等)为价值落地场景。产业链的竞争力取决于材料纯度、设备精度、芯片架构创新与场景需求的深度结合。未来,随着边缘计算与AI普及,高能效、低成本的定制化芯片(如存算一体、光子计算)或将成为突破方向。

(二)产业链上游分析
1**.硅片**
(1)市场规模
尽管目前主要半导体硅片企业均已启动扩产计划,但其预计产能长期来看仍无法完全满足芯片制造企业对半导体硅片的增量需求,叠加中长期供应安全保障考虑,国内半导体硅片行业仍将处于快速发展阶段。2019-2023年中国半导体硅片市场规模从77.10亿元增至123.30亿元,年均复合增长率达12.45%。据预测,2024年中国半导体硅片市场规模将达到131亿元。

(2)重点企业分析
与国际主要半导体硅片供应商相比,中国大陆半导体硅片厂商市场份额较小,技术工艺水平以及良品率控制等与国际先进水平相比仍具有显著差距。国内半导体硅片龙头企业沪硅产业、立昂微、TCL中环、中晶科技等,相关产能及业务布局情况如下图所示:

2.光刻胶
(1)市场规模
目前,全球光刻胶市场已达到百亿美元规模,市场空间广阔。我国光刻胶产业链逐步完善,且随着下游需求的逐渐扩大,光刻胶市场规模显著增长。2023年我国光刻胶市场规模约109.2亿元,2024年约增长至114.4亿元。据预测,2025年我国光刻胶市场规模可达123亿元。

(2)重点企业分析
光刻胶的应用领域主要为半导体产业、面板产业和PCB产业。从细分市场来看,在半导体光刻胶市场,由于技术含量最高,市场主要由JSR、东京应化、信越、杜邦、富士等国际巨头垄断。具体如图所示:

3.电子特气
(1)市场规模
中国电子特气市场规模同样呈现出稳步增长的趋势。2023年中国电子特气市场规模249亿元,2024年市场规模约262.5亿元,据预测,随着集成电路和显示面板等半导体产业的快速发展,电子特气的需求将持续增长,2025年中国电子特气市场规模将达279亿元。

(2)竞争格局
目前,中国电子特气行业以国外企业为主。空气化工市场份额占比最多,达25%。其次分别为德国林德、液化空气、太阳日酸,占比分别为23%、22%、16%。

4.封装材料
(1)封装基板
封装基板产品有别于传统PCB,高加工难度与高投资门槛是封装基板的两大核心壁垒。近年来,随着国产替代化的进行,中国封装基板的行业迎来机遇,2023年中国封装基板市场规模约为207亿元,同比增长2.99%。据预测,2024年中国封装基板市场规模将增至213亿元,2025年将达220亿元。

封装基板可为芯片提供电连接、保护、支撑、散热、组装等功效,以实现多引脚化、缩小封装产品体积、改善电性能及散热性、超高密度或多芯片模块化的目的。重点企业具体如图所示:

(2)键合丝
键合丝是芯片内电路输入输出连接点与引线框架的内接触点之间实现电气连接的微细金属丝,直径为十几微米到几十微米。根据材质不同,分为非合金丝和合金丝,非合金丝包括金丝、银丝、铜丝、铝丝;合金丝包括镀金银线、镀铜键合丝。我国键合丝市场重点企业包括贺利氏、日本田中贵金属集团、烟台一诺电子材料有限公司等。具体如图所示:

(3)引线框架
目前,国际上主要的引线框架制造企业主要集中在亚洲地区,其中一些企业占据了全球市场的显著份额。除了荷兰柏狮电子集团在欧洲外,其他都在亚洲。中国大陆也有一些企业在引线框架制造领域取得了显著成就,如宁波康强电子股份有限公司、宁波华龙电子股份有限公司等,具体如图所示:

5.刻蚀机
(1)市场规模
刻蚀机主要用来制造半导体器件、光伏电池及其他微机械等。近年来,全球刻蚀机市场规模呈增长趋势。2023年全球刻蚀机市场规模约为148.2亿美元,同比增长5.93%,2024年市场规模约为156.5亿美元。据预测,2025年全球刻蚀机市场规模将达164.8亿美元。

(2)重点企业分析
刻蚀机行业的竞争格局呈现出高度集中且竞争激烈的态势。全球范围内,以LAM Research、AMAT和TEL为代表的国际巨头占据了市场的主导地位,它们凭借先进的技术、丰富的产品线和广泛的客户群体,在全球刻蚀机市场中占据了大部分份额。中微公司和北方华创等本土企业凭借自主研发和创新能力,逐渐在刻蚀机领域崭露头角,成为国内刻蚀机行业的领军企业。具体如图所示:

(三)产业链中游分析
1.AI芯片市场规模
AI芯片作为专门为人工智能计算设计的集成电路,近年来受到广泛关注,中国AI芯片行业市场规模不断增长。2023年中国AI芯片市场规模达到1206亿元,同比增长41.9%。据预测,2025年中国AI芯片市场规模将增至1530亿元。

2.GPU市场规模
作为通用型人工智能芯片,GPU在并行计算能力方面表现出色,特别适用于需要大量并行计算任务的场景,如机器学习和深度学习等。近年来,国内GPU市场正处于快速增长阶段。2023年中国GPU市场规模为807亿元,较上年增长32.78%,2024年约为1073亿元。据预测,2025年中国GPU市场规模将增至1200亿元。

3.AI芯片投融资情况
随着生成式AI的崛起,AI芯片行业投融资热度升高。2024年中国AI芯片行业投融资事件达88件,总融资金额高达1383.31亿元。从投融资轮次来看,近几年中国AI芯片行业的投融资活动主要集中在B轮及前期阶段,中国AI芯片仍处于快速发展阶段。

4.AI芯片企业注册量
随着AI技术的不断发展和应用领域的扩大,AI芯片市场需求持续增长,企业注册量平稳增长。当前中国AI芯片相关企业共计9.98万余家。从企业注册情况来看,2021-2024年中国AI芯片相关企业注册量从1.47万家增长至2.06万家,年均复合增长率达11.93%。

5.AI芯片重点企业分析
目前,AI芯片相关的A股上市企业中,广东省共有13家,数量最多。北京市和江苏省均为8家,并列第二。

(四)产业链下游分析
1.AI大模型
基于人工智能领域的深度学习模型,AI大模型能够处理大规模数据并具有更加精准地预测和决策能力,是实现人工智能商业化的关键,应用前景广阔。2023年中国AI大模型市场规模为141.34亿元,较上年增长83.92%。据预测,2024年中国AI大模型市场规模将达到294.16亿元,2025年达到495.39亿元。

2.云计算
我国云计算市场保持较高活力。2023年我国云计算市场规模达6165亿元,同比增长35.5%,大幅高于全球增速,2024年约为8378亿元。据预测,随着AI原生带来的云计算技术革新以及大模型规模化应用落地,我国云计算产业发展将迎来新一轮增长曲线,预计到2027年我国云计算市场规模将超过2.1万亿元。

3.智能驾驶
目前,我国积极发展智能网联汽车,自动驾驶技术进一步推动BAT等企业进入市场、加大投入研发技术,自动驾驶市场正处于快速发展阶段。2023年我国自动驾驶市场规模达3301亿元,同比增长14.1%。据预测,2024年我国自动驾驶市场规模将达3993亿元,2025年将逼近4500亿元。

五、AI大模型
AI大模型是一种具有大规模参数的机器学习模型,参数量级可以达到数亿或成百上千亿。AI大模型具有强大的特征表达和推理能力,可以处理复杂的数据任务,是人工智能迈向通用智能的里程碑技术。当前,“DeepSeek”“ChatGPT”“文心一言”等大模型的爆火推动了新一轮人工智能技术发展热潮,AI大模型相关研究、产品不断涌现,行业前景十分广阔。
(一)产业链
AI大模型产业链包括基础层、技术层、模型层和应用层四个部分。基础层是AI大模型产业链的基石,主要涉及数据、算力等基础软硬件。技术层主要包括机器学习、计算机视觉、自然语言处理等算法理论及应用技术。模型层是AI大模型产业链的核心部分,包括通用大模型和行业大模型等。应用层是AI大模型产业链的终端环节,主要涉及AI大模型在各个领域的应用和落地。

图片来源:中商产业研究院
(二)基础层
1.数据总量
我国数据生产规模大、范围广,增长速度快。2023年全国数据生产总量达32.85泽字节(ZB),同比增长22.44%。数据规模的快速增长,主要得益于5G、AI、物联网等技术的创新发展以及智能设备的规模应用。据预测,2024年全国数据生产总量将达到40.22泽字节(ZB),2025年达到48.26泽字节(ZB)。

2.数据标注
数据标注是指对收集到的、未处理的原始数据或初级数据(包括语音、图片、文本、视频等类型)进行加工处理,并转换为机器可识别信息的过程。当前,我国人工智能技术的快速发展正推动数据标注市场规模增加。2023年中国数据标注市场规模达到约60.8亿元,较上年增长19.69%。据预测,2024年中国数据标注市场规模将达到77.3亿元,2025年达到102.1亿元。

数据标注是机器学习、深度学习等人工智能技术应用中不可或缺的重要环节,国内数据标注行业企业主要分为两类,分别是以百度、阿里、京东、腾讯等为代表的科技巨头和以海天瑞声、云测数据、星尘数据、⻰猫数据数据堂等为代表的专业型服务商。在竞争格局方面,百度智能云、海天瑞声、云测数据等大型企业和专业机构凭借先进的技术、丰富的经验和强大的资源,占据了市场的主导地位。

3.AI芯片
AI芯片作为专门为人工智能计算设计的集成电路,近年来我国AI芯片受到广泛关注,行业市场规模不断增长。2023年中国AI芯片市场规模达到1206亿元,同比增长41.9%。据预测,2024年中国AI芯片市场规模将增长至1412亿元,2025年市场规模增至1530亿元。

中国AI芯片行业起步晚,但发展迅速,主要代表性企业有华为海思、寒武纪、地平线等。具体如图所示:

4.AI服务器
受益于人工智能和算力市场发展的推动,中国AI服务器市场规模逐年增长。到2022年末,国内AI服务器市场总规模达420亿元,同比增长约20%,2023年约为490亿元。据预测,2024年中国AI服务器市场规模将达560亿元,2025年达到610亿元。

AI服务器市场的竞争格局呈现出高度集中和头部效应明显的特点。浪潮信息作为中国AI服务器市场的领导者,具有较强的技术研发、产品创新和市场营销实力,2022年浪潮市场份额占比约为47%。其次分别为,新华三、宁畅、安擎、坤前、华为,占比分别为11%、9%、7%、6%、6%。

(二)技术层
1.机器学习
机器学习是专门研究计算机怎样模拟或实现人类的学习行为,以获取新的知识或技能,重新组织已有的知识结构使之不断改善自身的性能。机器学习是人工智能的核心,是使计算机具有智能的根本途径。2023年机器学习开发平台市场规模达35.1亿元。据预测,2024年中国机器学习开发平台市场规模将达到35.5亿元,2025年达到35.8亿元。

机器学习平台呈现出明显的头部厂商规模化效应,前5名的厂商占据69.9%的市场份额,第四范式和华为云排名前二,占比分别为32.7%和21.6%,九章云极和创新奇智占比分别为7.6%和7.0%。

2.计算机视觉
计算机视觉是一门研究如何使机器“看”的科学,是指用摄影机和电脑代替人眼对目标进行识别、跟踪和测量等机器视觉,并进一步做图形处理,使电脑处理成为更适合人眼观察或传送给仪器检测的图像。2023年计算机视觉市场市场规模达101亿元。据预测,2024年中国计算机视觉市场市场规模将达到108亿元,2025年达到110亿元。

从竞争格局来看,商汤科技近年来一直位于榜首,2022年市场份额占比达23.1%,随后是海康威视、创新奇智、大华股份、智慧眼科技等,占比分别为8.3%、8.1%、8.0%、3.3%。

(三)模型层
1.AI大模型市场规模
基于人工智能领域的深度学习模型,AI大模型能够处理大规模数据并具有更加精准的预测和决策能力,是实现人工智能商业化的关键,应用前景广阔。2023年中国AI大模型市场规模为141.34亿元,较上年增长83.92%。据预测,2024年中国AI大模型市场规模将达到294.16亿元,2025年达到495.39亿元。

2.行业大模型市场规模
AI大模型依据不同的应用领域可划分为通用大模型、行业大模型与垂直大模型。行业大模型是针对特定行业或领域的大模型,使用行业相关的数据进行预训练或微调。2023年中国行业大模型市场规模为105亿元左右。据预测,2024年中国行业大模型市场规模将达到165亿元,2028年达到624亿元。

3.AI大模型服务完成备案情况
基于人工智能领域的深度学习模型,AI大模型能够处理大规模数据并具有更加精准的预测和决策能力,是实现人工智能商业化的关键,应用前景广阔。2023年中国AI大模型市场规模为141.34亿元,较上年增长83.92%。据预测,2024年中国AI大模型市场规模将达到294.16亿元,2025年达到495.39亿元。

4.人工智能行业投融资情况
2024年前三个季度,我国共发生504起与人工智能相关的投融资事件,合计金额约812亿元。通过对2024年1-9月人工智能投融资事件的细分领域进行整理可以发现,从投融资事件的数量来看,投资于人工智能自身应用、投资于其他传统行业应用的投融资事件数量相同,均为138笔,占比均为27.4%;投资于机器人相关领域的投融资事件数为119笔,占比为23.6%;投资于人工智能硬件与技术的投融资事件数为79笔,占比为15.7%。

5.AI大模型重点企业
截至2024年底,已有277家公司的AI大模型产品完成备案。其中,北京快手科技有限公司、深圳荣耀软件技术有限公司、中电信人工智能科技(北京)有限公司、北京比特易湃信息技术有限公司完成备案数量为3款,北京智谱华章科技有限公司、上海稀宇科技有限公司、科大讯飞股份有限公司、深圳市腾讯计算机系统有限公司、昆仑万维科技股份有限公司、广州视源电子科技股份有限公司、小米科技有限责任公司等17家公司完成备案数量为2款。

(四)应用层
1.AI大模型使用人数
截至2024年6月,我国生成式人工智能产品的用户规模达2.3亿人,占整体人口的16.4%。从各年龄段网民的使用情况来看,20-29岁网民使用生成式人工智能产品的比例最高,达到40.5%;其次为19岁及以下网民,比例为29.1%。40岁及以上网民使用生成式人工智能产品开始明显下降。

2.AI大模型产品使用率
针对网民具体使用的生成式人工智能产品在普通用户群体中的主要应用场景包括:回答问题、日常办公、休闲娱乐、创作内容(包括文字、图片、音频、视频、代码)等。首先,利用生成式人工智能产品回答问题的用户最为广泛。62.2%的用户会对生成式人工智能产品进行提问。其次,约三分之一用户会将生成式人工智能产品作为自己的办公助手。以微软、金山办公为代表的办公软件企业已经将生成式人工智能融入到各自产品中,并以此作为新的业绩增长点。

3.AI大模型产品使用目的
生成式人工智能产品在普通用户群体中的主要应用场景包括:回答问题、日常办公、休闲娱乐、创作内容(包括文字、图片、音频、视频、代码)等。首先,利用生成式人工智能产品回答问题的用户最为广泛。62.2%的用户会对生成式人工智能产品进行提问。其次,约三分之一用户会将生成式人工智能产品作为自己的办公助手。以微软、金山办公为代表的办公软件企业已经将生成式人工智能融入到各自产品中,并以此作为新的业绩增长点。

六、智算中心
智算中心,即人工智能计算中心,是基于人工智能理论,采用人工智能计算架构,提供人工智能应用所需算力服务、数据服务和算法服务的一类算力基础设施。作为一类重要的算力基础设施,智算中心将在人工智能的发展中扮演着越来越重要的角色。它将为各个行业的智能化转型提供有力支持,推动数字经济的快速发展。
(一)产业链
智算中心产业链可分为上游设施层、中游运营层和下游应用层。上游设施层包括IT基础设施(AI芯片、AI服务器、网络设备、存储设备等)和土建基础设施(土建及施工承包、制冷系统、供配电系统、电信运营等)。中游运营层主要由云厂商、IDC服务商和专业智算服务供应商组成,它们凭借资源和技术优势搭建智算中心,为下游企业提供大模型训练及平台服务,包括AI服务器托管、算力租赁、云计算、数据集、算法等。下游应用领域包括自动驾驶、机器人、元宇宙、智慧医疗、文娱创作、智慧科研等。

(二)产业链上游分析
1.AI芯片
AI芯片是智算中心的“大脑”,专为深度学习、机器学习等AI任务设计,通过并行计算架构加速矩阵运算,支撑大模型训练与推理。近年来中国AI芯片受到广泛关注,行业市场规模不断增长。2023年中国AI芯片市场规模达到1206亿元,同比增长41.9%,2024年市场规模约为1412亿元。据预测,2025年中国AI芯片市场规模将增至1530亿元。

2.AI服务器
AI服务器是智算中心的核心设备,通过CPU+GPU/FPGA/ASIC异构架构,满足大模型训练对高吞吐量并行计算的需求。受益于人工智能和算力市场发展的推动,中国AI服务器市场规模逐年增长。2023年中国AI服务器市场规模为490亿元,2024年市场规模约为560亿元,同比增长14.3%。据预测,2025年中国AI服务器市场规模将达到610亿元。

3.网络设备
网络设备是智算中心的“神经中枢”,通过低延迟、高带宽的交换机、光模块等,实现万卡集群内GPU间的高速数据传输。交换机是一种用于电(光)信号转发的网络设备,近年来中国交换机市场规模呈现出稳步增长的趋势。2024年中国交换机市场同比增长5.9%,达到约423.6亿元。据预测,2025年中国交换机市场规模将达到444.8亿元。

4.存储设备
存储设备是智算中心的“记忆库”,通过高性能SSD、分布式存储系统等,满足大模型训练对海量数据的快速读写需求。中国分布式存储市场规模从2021年的75.8亿元增长至2023年的137.9亿元,CAGR为34.88%,2024年市场规模约为184.8亿元。据预测,2025年中国分布式存储行业市场规模将达236.5亿元。

5.上游各领域重点企业分析
IT基础设施是智算中心算力的基础,包括AI芯片、AI服务器、网络设备(光模块、交换机等)、存储设备、数据中心管理系统等。其中,英伟达、华为、寒武纪等企业是重要的芯片供应商,浪潮信息、紫光股份、中科曙光等企业是AI服务器的主要供应商。此外,IT基础设施重点企业还包括中际旭创、锐捷网络、龙存科技、长江存储等。土建基础设施包括土建及施工承包、制冷系统、供配电系统、电信运营等。英维克、华为等公司在数据中心机房冷却市场占据一定份额,为智算中心提供制冷相关产品和服务。

(三)产业链中游分析
1.智算中心市场规模
近年来,国内头部互联网企业及科技公司加速AIGC布局,政府也牵头建设公共智能算力中心,赋能社会数字化转型需求,全国智算中心投资火热,中国智算中心市场规模大幅增长。2023年中国智算中心市场规模达879亿,同比增长90%以上,2024年市场规模约1014亿元。据预测,2025年中国智算中心市场规模将达到1356亿元。

2.智算中心项目主体分布
在人工智能快速发展的带动下,智算中心产业投资迅速增加。截至2024年11月,全国已投运的智算中心项目近150个,在建及规划建设的智算中心项目近400个。截至2024年8月,全国投运、在建及规划的智算中心中,地方政府和基础电信运营商主导建设的智算中心项目占比超过50%,互联网及云厂商项目数量占比约为17.7%,地方政府及基础电信运营商是智算中心主要参与方。

3.中国智能算力规模
智算中心提供的算力服务是支撑人工智能应用的关键,它能够快速处理大规模的数据,进行复杂的模型训练和推理,无论是图像识别、语音处理还是自然语言理解等人工智能任务,都需要强大的算力支持。中国智能算力规模增长迅速,2024年中国智能算力规模达725.3百亿亿次/秒(EFLOPS),同比增长74.1%。据预测,2025年中国智能算力规模将达到1037.3EFLOPS。

4.智算中心典型案例名单
根据中国信通院发布的“2025年智算中心典型案例”名单,2025年入选典型案例的8个智算中心包括中国联通上海临港智算中心、中国电信临港智算中心、上海仪电智算中心、尚航无锡(惠山云)国际智算中心、重庆人工智能创新中心、中国移动广东公司智算中心(广州)、武陵山(利川)人工智能计算中心、佛山蓝湾云计算产业园。

5.中国智算中心最具发展潜力企业
中国智算中心重点企业包括云厂商、IDC服务商和专业智算服务供应商等,它们凭借资源和技术优势搭建智算中心,为下游企业提供大模型训练及平台服务,包括AI服务器托管、算力租赁、云计算、数据集、算法等服务。以下是2025年中国智算中心领域最具发展潜力的企业及其核心竞争力分析,结合技术布局、市场份额、政策支持及最新动态综合评估:

(四)产业链下游分析
1.智慧城市
随着大数据、人工智能、物联网、云计算等新一代信息技术的广泛应用,中国智慧城市建设步伐不断加快。按投资价值计,中国智慧城市市场规模由2020年的15万亿元增长至2024年的36.8万亿元,复合年增长率为25.2%。据预测,2025年中国智慧城市市场规模将达到45.3万亿元。

2.智慧医疗
随着智慧医疗技术的不断发展以及政策层面的支持和推动,中国智慧医疗市场规模正在不断扩大,并呈现出高速增长的态势。2023年中国智慧医疗行业市场规模达到62.85亿元,2019-2023年的年均复合增长率达53.37%,2024年市场规模约为111.37亿元。据预测,2025年中国智慧医疗市场规模将增长至120亿元。

3.自动驾驶
目前,我国积极发展智能网联汽车,自动驾驶技术进一步推动BAT等企业进入市场、加大投入研发技术,自动驾驶市场正处于快速发展阶段。2023年我国自动驾驶市场规模达3301亿元,同比增长14.1%。据预测,2025年我国自动驾驶市场规模将逼近4500亿元。

如何学习大模型 AI ?
由于新岗位的生产效率,要优于被取代岗位的生产效率,所以实际上整个社会的生产效率是提升的。
但是具体到个人,只能说是:
“最先掌握AI的人,将会比较晚掌握AI的人有竞争优势”。
这句话,放在计算机、互联网、移动互联网的开局时期,都是一样的道理。
我在一线科技企业深耕十二载,见证过太多因技术卡位而跃迁的案例。那些率先拥抱 AI 的同事,早已在效率与薪资上形成代际优势,我意识到有很多经验和知识值得分享给大家,也可以通过我们的能力和经验解答大家在大模型的学习中的很多困惑。我们整理出这套 AI 大模型突围资料包:
- ✅ 从零到一的 AI 学习路径图
- ✅ 大模型调优实战手册(附医疗/金融等大厂真实案例)
- ✅ 百度/阿里专家闭门录播课
- ✅ 大模型当下最新行业报告
- ✅ 真实大厂面试真题
- ✅ 2026 最新岗位需求图谱
所有资料 ⚡️ ,朋友们如果有需要 《AI大模型入门+进阶学习资源包》,下方扫码获取~
① 全套AI大模型应用开发视频教程
(包含提示工程、RAG、LangChain、Agent、模型微调与部署、DeepSeek等技术点)
② 大模型系统化学习路线
作为学习AI大模型技术的新手,方向至关重要。 正确的学习路线可以为你节省时间,少走弯路;方向不对,努力白费。这里我给大家准备了一份最科学最系统的学习成长路线图和学习规划,带你从零基础入门到精通!
③ 大模型学习书籍&文档
学习AI大模型离不开书籍文档,我精选了一系列大模型技术的书籍和学习文档(电子版),它们由领域内的顶尖专家撰写,内容全面、深入、详尽,为你学习大模型提供坚实的理论基础。
④ AI大模型最新行业报告
2025最新行业报告,针对不同行业的现状、趋势、问题、机会等进行系统地调研和评估,以了解哪些行业更适合引入大模型的技术和应用,以及在哪些方面可以发挥大模型的优势。
⑤ 大模型项目实战&配套源码
学以致用,在项目实战中检验和巩固你所学到的知识,同时为你找工作就业和职业发展打下坚实的基础。
⑥ 大模型大厂面试真题
面试不仅是技术的较量,更需要充分的准备。在你已经掌握了大模型技术之后,就需要开始准备面试,我精心整理了一份大模型面试题库,涵盖当前面试中可能遇到的各种技术问题,让你在面试中游刃有余。

以上资料如何领取?

为什么大家都在学大模型?
最近科技巨头英特尔宣布裁员2万人,传统岗位不断缩减,但AI相关技术岗疯狂扩招,有3-5年经验,大厂薪资就能给到50K*20薪!

不出1年,“有AI项目经验”将成为投递简历的门槛。
风口之下,与其像“温水煮青蛙”一样坐等被行业淘汰,不如先人一步,掌握AI大模型原理+应用技术+项目实操经验,“顺风”翻盘!

这些资料真的有用吗?
这份资料由我和鲁为民博士(北京清华大学学士和美国加州理工学院博士)共同整理,现任上海殷泊信息科技CEO,其创立的MoPaaS云平台获Forrester全球’强劲表现者’认证,服务航天科工、国家电网等1000+企业,以第一作者在IEEE Transactions发表论文50+篇,获NASA JPL火星探测系统强化学习专利等35项中美专利。本套AI大模型课程由清华大学-加州理工双料博士、吴文俊人工智能奖得主鲁为民教授领衔研发。
资料内容涵盖了从入门到进阶的各类视频教程和实战项目,无论你是小白还是有些技术基础的技术人员,这份资料都绝对能帮助你提升薪资待遇,转行大模型岗位。

以上全套大模型资料如何领取?

更多推荐



所有评论(0)