springboot大学生心理健康智能咨询系统-计算机毕业设计源码63861
系统采用B/S架构,结合JAVA语言和MyBatis-Plus数据持久层技术实现多角色协同管理模式,包含学生用户、咨询师用户和管理员三大功能模块。学生端提供心理测评、AI智能问答、在线咨询、咨询师预约、新闻资讯交互等核心功能,支持点赞收藏、评论互动等社交行为,咨询师端集成预约审核、测评题库管理、在线咨询回复等专业服务功能,管理端通过实现权限控制,完成用户管理、资源维护、公告发布等系统级操作,构建了
目 录
摘 要
本系统基于SpringBoot框架设计开发,针对大学生心理健康需求构建智能化咨询服务平台。系统采用B/S架构,结合JAVA语言和MyBatis-Plus数据持久层技术实现多角色协同管理模式,包含学生用户、咨询师用户和管理员三大功能模块。学生端提供心理测评、AI智能问答、在线咨询、咨询师预约、新闻资讯交互等核心功能,支持点赞收藏、评论互动等社交行为,咨询师端集成预约审核、测评题库管理、在线咨询回复等专业服务功能,管理端通过实现权限控制,完成用户管理、资源维护、公告发布等系统级操作,构建了完整的心理健康服务生态链。
系统采用模块化设计思想,前端使用Vue.js框架实现响应式布局,后端通过RESTful API实现数据交互,结合Redis缓存技术提升并发处理能力。通过MySQL关系型数据库实现心理测评题库的动态管理和数据分析。测试表明系统具有良好的可扩展性和稳定性,能够有效提升高校心理健康服务效率,为大学生提供及时、便捷的心理支持,推动心理健康服务向数字化、智能化方向转型发展。
关键词:大学生心理健康智能咨询系统;SpringBoot框架;JAVA
This system is designed and developed based on the SpringBoot framework, and builds an intelligent consultation service platform according to the mental health needs of college students. The system adopts B / S architecture, combines JAVA language and MyBatis-Plus data persistence layer technology to realize multi-role collaborative management mode, including three functional modules: student user, consultant user and administrator. Student side provide psychological assessment, AI intelligent quiz, online consulting, consultant appointment, news and information interaction, such as core functions, support thumb up collection, comment interaction, consultant side integrated review, assessment appointment bank management, online consulting reply and other professional services, management through the authority control, complete the user management, resource maintenance, announcement, system level operation, build a complete mental health service ecosystem.
The system adopts the modular design idea, the front end uses the Vue.js framework to realize the responsive layout, the back end realizes the data interaction through RESTful API, combined with Redis cache technology to improve the concurrent processing ability. The dynamic management and data analysis of the psychological evaluation question bank are realized through the MySQL relational database. The test shows that the system has good scalability and stability, which can effectively improve the efficiency of mental health services in colleges and universities, provide timely and convenient psychological support for college students, and promote the transformation and development of mental health services to digital and intelligent direction.
Keywords: intelligent consultation system for mental health of college students; SpringBoot framework; JAVA
第一章 绪 论
1.1研究背景及意义
大学生群体面临学业压力、人际交往及就业竞争等多重挑战,心理健康问题日益凸显。据调查,高校学生心理问题检出率逐年上升,但传统心理咨询服务存在资源分布不均、师生沟通壁垒、线下服务效率不足等现实问题。传统模式依赖人工预约和面对面交流,难以满足学生即时咨询需求,部分学生因隐私顾虑或时间限制无法及时获取帮助。依托信息化手段构建线上心理健康服务平台,能够突破时空限制,整合心理测评、专业咨询和知识普及等功能,为学生提供匿名化、多渠道的支持途径,成为高校心理健康服务体系革新的重要方向。
开发大学生心理健康智能咨询系统,对于完善高校心理干预机制具有现实价值。系统将标准化心理测评工具与在线咨询服务相结合,为学生建立动态心理健康档案,帮助咨询师精准识别风险群体并制定干预策略。通过线上预约和咨询记录管理,优化资源配置,减少人工操作误差,提升服务透明度。系统构建的多角色协同平台,可加强学生、咨询师及管理者三方联动,形成心理健康问题预防、评估与干预的闭环管理。该平台的应用有助于缓解高校心理咨询人力不足的矛盾,降低学生求助门槛,为心理健康教育数字化改革提供实践参考,推动建立科学化、规范化的校园心理支持网络。
1.2国内外研究现状
国内高校心理健康服务系统研究多聚焦在线测评与基础咨询功能开发。部分学者构建了心理健康档案管理系统,采用问卷调查模块实现学生心理状态初步筛查,但存在测评工具标准化程度不足、数据更新滞后等问题。部分高校试点运行预约咨询平台,通过线上排班缓解咨询师工作压力,但功能设计局限于单向服务流程,缺乏多角色协同机制。现有系统多独立运行,未有效整合测评数据与咨询记录,难以形成动态监测体系。研究热点逐步转向服务流程优化,尝试构建包含预警机制的综合性平台,但在隐私保护、用户粘性提升等方面仍需突破。
国外心理健康服务系统研究较早形成多元化发展路径。欧美国家依托成熟的心理健康服务体系,开发了集成测评、咨询、教育资源的数字化平台,构建了包含危机干预、同伴支持的多层次服务架构。部分研究注重移动端应用开发,提供即时心理援助热线和自助训练工具,但存在文化适应性不足的局限。在技术应用方面,强调跨平台数据互通与长期追踪研究,建立了较为完善的心理健康数据库。隐私安全领域形成较严格的伦理规范,采用匿名化处理与分级权限管理保障用户权益。当前研究重点转向服务可及性提升,探索线上线下融合服务模式,为心理健康服务数字化转型提供理论支撑。
1.3论文组织结构
本论文共分为七个主要章节,具体结构如下:
1. 绪论:介绍研究背景与意义,回顾国内外研究现状,并概述论文的组织结构。
2. 相关技术介绍:详细介绍与本研究相关的技术,包括Java语言、B/S框架、SpringBoot框架、Vue技术和MySQL数据库。
3. 需求分析:对系统的功能需求和非功能需求进行分析,明确用户和管理员的需求,并进行可行性分析,包括技术、操作和经济可行性。
4. 系统设计:涵盖系统架构设计、系统模块设计,并进行数据库的概念设计与表设计。
5. 系统实现:具体描述各个功能模块的实现过程,展示系统如何根据需求进行开发。
6. 系统测试:阐述测试的目的,分析测试结果并得出结论,以验证系统的稳定性和功能完整性。
7. 总结:总结研究的主要成果和贡献,指出存在的不足及未来的研究方向。
第二章 关键技术
2.1Java语言
Java语言是一种广泛使用的高级编程语言,具有平台无关性、面向对象特性和丰富的标准库。Java通过Java虚拟机(JVM)实现跨平台运行,开发者可以编写一次代码,在任何支持JVM的环境中执行[1]。Java的面向对象特性使得代码复用和模块化变得更加容易,促进了软件的维护和扩展。Java支持多线程编程,允许开发者在同一程序中同时执行多个任务,提升了应用程序的性能。
Java语言的语法结构简洁且易于理解,吸引了大量开发者。Java的标准库包含数据结构、输入输出处理、网络编程等众多功能模块。这使得开发者在构建应用程序时能够高效利用已有工具,减少重复劳动。Java广泛应用于企业级应用、移动应用、Web开发和大数据处理等领域。
2.2 B/S框架
B/S(Browser/Server)架构是一种基于浏览器和服务器的系统架构模式,用户通过浏览器与服务器进行交互。B/S架构简化了客户端的部署和管理,用户无需在本地安装复杂的软件,只需使用标准浏览器即可访问应用程序。服务器端负责处理业务逻辑和数据存储,客户端则主要负责展示用户界面和数据交互[2]。B/S架构的设计使得系统更新和维护集中在服务器端,降低了维护成本。
B/S架构通常采用Web技术进行实现,包括HTML、CSS和JavaScript等。用户在浏览器中发起请求,服务器响应并返回数据。数据传输通常通过HTTP或HTTPS协议进行,B/S架构的灵活性使其适用于在线购物、信息管理系统和社交网络等各类应用场景[3]。由于其易于扩展性,B/S架构可以方便地支持大规模用户访问,适应不断变化的业务需求。
2.3 SpringBoot框架
SpringBoot框架是基于Spring框架的开源项目,简化Java应用程序的开发过程。SpringBoot通过约定优于配置的理念,减少了传统Spring应用的繁琐配置,开发者可以快速搭建和部署应用程序。框架提供了一系列默认配置,支持自动化配置,简化了应用启动的复杂性[4]。SpringBoot内置了嵌入式Web服务器,使得开发者能够独立运行Java应用,无需外部容器。
SpringBoot支持微服务架构,开发者可以轻松创建和管理多个微服务。框架集成了丰富的功能模块,包括安全、数据访问和消息中间件等,支持RESTful API和JSON数据格式的处理[5]。SpringBoot还提供了强大的监控和管理功能,允许开发者实时监控应用的健康状态和性能指标。借助SpringBoot,开发者能够高效构建和维护现代企业级应用,满足复杂业务需求。
2.4 Vue技术
Vue是一种渐进式JavaScript框架,专注于构建用户界面。Vue采用组件化的开发模式,允许开发者将应用程序拆分为独立的、可重用的组件,从而提高了开发效率和代码的可维护性[6]。框架的核心库专注于视图层,支持数据绑定和DOM操作,提供了简洁的API。Vue的虚拟DOM机制提升了应用的性能,减少了实际DOM操作的次数。
Vue支持双向数据绑定,能够自动更新视图与模型之间的变化。开发者可以通过Vue的指令系统,简化数据展示和事件处理。Vue还支持路由管理和状态管理,使得开发复杂单页面应用变得更加容易[7]。借助Vue的生态系统,开发者能够使用多种工具和库来扩展功能,满足不同的业务需求。Vue在前端开发中逐渐成为主流选择,受到广泛关注和应用。
2.5 MySQL数据库
MySQL是一种开源关系型数据库管理系统,广泛应用于Web应用和企业级数据存储。MySQL支持结构化查询语言,允许开发者通过标准语句进行数据的创建、读取、更新和删除操作[8]。数据库通过表格形式组织数据,支持数据完整性和约束条件的定义。MySQL的存储引擎机制使得用户可以根据具体需求选择不同的存储引擎,以优化性能和功能。
MySQL具有高性能和可扩展性,支持大规模数据存储和高并发访问。系统提供了丰富的用户权限管理和数据加密安全特性。
第三章 系统分析
3.1系统可行性分析
3.1.1技术可行性
现代软件开发技术已经相当成熟,提供了丰富的工具和框架,可以应对各种复杂的业务需求。采用Java等成熟、稳定的语言进行开发,利用其面向对象、跨平台等特性,实现系统的模块化、可扩展性和可维护性。利用SpringBoot等现代框架,简化开发过程,提高开发效率。对于数据库的选择,使用MySQL等关系型数据库,以满足数据存储和查询的需求。因此,从技术层面来看,开发大学生心理健康智能咨询系统是完全可行的。
3.1.2经济可行性
系统的开发成本相对较低,可以利用开源框架和工具,降低开发成本。其次,系统的运行和维护成本也相对较低,可以采用Java等技术,实现系统的自动化部署和维护。因此,从经济层面来看,开发大学生心理健康智能咨询系统也是可行的。
3.1.3社会可行性
大学生心理健康智能咨询系统的开发,不仅符合社会对大学生心理健康问题的关注,也符合高校对提升大学生心理健康水平的需求。系统的使用可以提高大学生对心理健康问题的认识,促进他们主动寻求帮助,从而有效预防和解决心理问题。系统的推广和使用,也有助于提升社会对大学生心理健康问题的重视程度,推动社会各界共同参与大学生心理健康教育工作。因此,从社会层面来看,开发大学生心理健康智能咨询系统具有广泛的社会意义和可行性。
3.1.4操作可行性
系统的操作界面设计简洁明了,易于用户理解和操作。系统提供了详尽的操作指南和帮助文档,使得用户能够快速上手并熟练使用系统。系统还具备良好的容错性和错误提示功能,当用户操作失误时,能够及时给出提示信息,引导用户进行正确的操作。因此,从操作层面来看,大学生心理健康智能咨询系统同样具备可行性。
3.2系统功能分析
3.2.1功能性分析
大学生心理健康智能咨询系统划分为了前端模块和后端模块两大部分。
前端学生用户模块:
- 注册登录:学生用户可通过手机号或邮箱完成注册,填写基本信息并设置密码后即可登录系统。登录后,用户可访问个人账户及所有功能模块,支持找回密码。
- 首页:首页展示最新心理相关新闻资讯及推荐咨询师信息,用户可浏览精选内容。左侧固定悬浮的智能机器人图标支持点击进入AI问答界面,提供实时心理疏导、常见问题解答及资源推荐服务。
- 心理测评:学生可参与系统内置的专业心理测评量表,通过答题获取个性化分析报告。测评涵盖情绪、压力、人际关系等主题,结果支持保存至个人中心并生成改善建议。
- 公告通知:该模块集中发布网站公告、平台介绍、联系方式及运营动态,帮助用户快速了解平台背景与服务范围。重要通知会以置顶或弹窗形式提醒用户查看。
- 新闻资讯:用户可浏览心理健康知识、热点文章及行业动态,支持对内容进行点赞、收藏或发表评论。收藏的文章会同步至个人中心,便于后续回顾。
- 在线咨询:学生可搜索并添加认证咨询师进行一对一私聊,或根据需求创建群组讨论特定话题。聊天界面支持文字、语音及文件传输,咨询记录可加密保存。
- 咨询师信息:展示咨询师的资质、擅长领域及用户评价,学生可查看详情并预约咨询服务。支持点赞、收藏或发表评论,收藏的咨询师信息可在个人中心统一管理。
- 我的账户:用户可修改登录密码、更新个人资料(如头像、昵称、联系方式),并查看账户安全状态。
- 个人中心:整合用户个人主页、预约记录、收藏内容及评论管理功能。可查看当前咨询预约状态、取消或修改预约,并对收藏的文章、咨询师或历史评论进行编辑或删除。
后端咨询师用户模块:
- 登录:咨询师用户由管理员添加,并且咨询师可以通过前台登录系统,以便进行在线咨询的回复。系统提供安全的认证机制,确保只有授权的咨询师可以访问其账户。
- 后台首页:在后台首页,咨询师可以通过点击自己的头像来访问个人信息页面,在这里可以查看和编辑个人资料,包括但不限于姓名、联系方式、工作时间等。同时,咨询师也可以在这里修改登录密码,以保证账户安全。
- 咨询师信息管理:此模块允许咨询师用户进行咨询师信息的添加、删除和查询操作。咨询师用户可以查看详细资料。还可以查看用户对咨询师的评论,以评估服务质量。
- 预约信息管理:在预约信息管理模块中,咨询师用户可以查询所有预约情况,并查看每个预约的详细信息。咨询师用户还可以对预约进行审核,以确保咨询师的时间表合理安排,并且服务预约符合规定。
- 资源管理:资源管理模块允许咨询师用户添加和删除心理测评工具,以及管理题库内容。用户可以使用这些资源进行在线测评,并对测评结果进行点评。系统还支持答题功能,可以在线为用户提供测评服务,并提供专业的点评和建议。
后端管理员模块:
- 登录:管理员通过账号密码进行身份验证登录系统,确保后台管理权限的安全性。登录时支持验证码校验,防止恶意登录,并记录登录日志以便追踪操作记录。
- 后台首页:后台首页管理员点击右上角头像可进入个人中心,查看或修改个人资料及登录密码,操作完成后自动同步更新信息。
- 系统用户:系统用户模块分类管理三类角色:管理员拥有最高权限,可分配其他角色;学生用户信息包含学号、联系方式等基础数据;咨询师用户则关联资质认证及服务领域。支持按角色筛选、导出用户列表,并设置账号状态(启用/禁用)。
- 咨询师信息管理:该模块支持管理员新增或删除咨询师账号,填写包括资质、简介、服务方向等详细信息。管理员可通过关键词查询咨询师,查看其资料详情及关联的预约记录,并可管理用户对咨询师的评价与评论内容。
- 预约信息管理:管理员可查看所有学生的预约申请,按时间、咨询师或状态筛选查询。支持删除无效预约,点击详情可查看预约时段、学生需求及备注,并对新提交的预约进行审核操作,通过后自动通知学生与咨询师。
- 系统管理:系统管理中的轮播图模块允许管理员上传、删除或调整首页轮播图的展示顺序,设置图片跳转链接。支持按标题或状态查询轮播图,编辑时需填写图片描述、有效期等详细信息,确保页面内容及时更新。
- 公告通知管理:管理员可发布、编辑或删除面向学生或咨询师的公告通知,内容支持富文本格式。通知可按发布时间、类型筛选查询,详情页展示完整内容及发布范围,确保信息精准触达目标用户。
- 资源管理:资源管理整合心理测试题库、新闻资讯及分类标签。管理员可上传心理测试题,发布或删除心理健康相关新闻,维护资讯分类。支持查看资源详情及用户评论,对不当内容进行删除或屏蔽处理。
3.2.2非功能性分析
大学生心理健康智能咨询系统的非功能性需求比如大学生心理健康智能咨询系统的安全性怎么样,可靠性怎么样,性能怎么样,可拓展性怎么样等,具体可以表示在如下3-1表格中:
表3-1大学生心理健康智能咨询系统非功能需求表
|
安全性 |
主要指大学生心理健康智能咨询系统数据库的安装,数据库的使用和密码的设定必须合乎规范。 |
|
可靠性 |
可靠性是指大学生心理健康智能咨询系统能够安装用户的指示进行操作,经过测试,可靠性90%以上。 |
|
性能 |
性能是影响大学生心理健康智能咨询系统占据市场的必要条件,所以性能最好要佳才好。 |
|
可扩展性 |
比如数据库预留多个属性,比如接口的使用等确保了系统的非功能性需求。 |
|
易用性 |
用户只要跟着大学生心理健康智能咨询系统的页面展示内容进行操作,就可以了。 |
|
可维护性 |
大学生心理健康智能咨询系统开发的可维护性是非常重要的,经过测试,可维护性没有问题 |
3.3系统用例分析
大学生心理健康智能咨询系统的完整UML用例图分别是图3-1、3-2、3-3。
学生用户角色用例如下图所示。

图3-1大学生心理健康智能咨询系统学生用户角色用例图
管理员角色用例如下图所示。

图3-2大学生心理健康智能咨询系统管理员角色用例图
咨询师用户角色用例如下图所示。

图3-3大学生心理健康智能咨询系统咨询师用户角色用例图
3.4系统总体流程设计
3.4.1数据开发流程
系统开发流程的主要步骤,从需求分析到系统完成的全过程。流程包括需求分析、总体设计(结构、功能、数据)、详细设计(模块、编码)、模块整合与调用,以及测试、扩展和完善,最终完成系统的开发。本系统的开发流程如下图所示

图3-4系统开发流程图
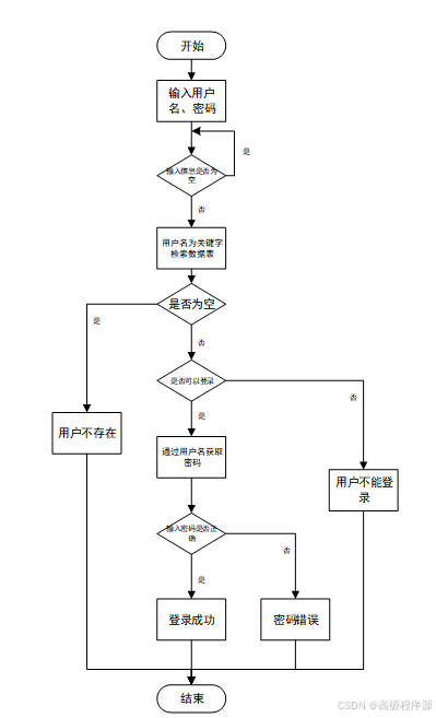
3.4.2用户登录流程
用户输入用户名和密码后,系统先检查输入是否为空,再验证用户名是否存在,若存在则通过用户名获取密码并校验。若密码正确则登录成功,否则提示密码错误。若用户名不存在或无法登录,提示用户操作无效。如下图所示。

图3-5登录流程图
3.4.3系统操作流程
用户首先进入系统登录界面,输入用户名和密码后,系统验证信息是否正确。若验证失败,返回登录界面重新输入,若验证成功,则进入功能界面,执行相应功能处理后结束操作流程。操作流程如下图所示。

图3-6系统操作流程图
3.4.4添加信息流程
管理员可以添加信息,用户添加可以自己权限内的信息,输入信息后,要想利用这个软件来进行系统的安全管理,首先需要登录到该软件中。添加信息流程如下图所示。

图3-7添加信息流程图
3.4.5修改信息流程
用户首先选择需要修改的记录,输入修改后的数据,系统判断输入数据是否合法。若数据不合法,提示重新输入,若数据合法,则将修改后的数据写入数据库,完成操作后流程结束。修改信息流程图如下图所示。

图3-8修改信息流程图
3.4.6删除信息流程
用户选择需要删除的记录后,系统判断是否确认删除。若未确认,返回选择环节,若确认删除,则更新数据库,删除对应记录,完成操作后流程结束。删除信息流程图如下图所示。

图3-9删除信息流程图
第四章 总体设计
本章主要讨论的内容包括大学生心理健康智能咨询系统的功能模块设计、数据库系统设计。
4.1系统架构设计
本大学生心理健康智能咨询系统从架构上分为三层:表现层(UI)、业务逻辑层(BLL)以及数据层(DL)。

图4-1大学生心理健康智能咨询系统架构设计图
表现层(UI):也称为用户界面层,它负责与用户进行直接的交互。一个优秀的UI设计能够显著提升用户的体验,确保用户在使用大学生心理健康智能咨询系统时感到舒适和便捷。为了确保良好的兼容性,UI界面设计需要适应不同版本的平台和各种屏幕尺寸的分辨率。此外,UI交互功能必须合理设计,确保用户的操作能够得到相应的反馈和结果,这要求表现层与业务逻辑层之间保持良好的通信和协同工作。
业务逻辑层(BLL):这一层主要处理大学生心理健康智能咨询系统的数据和业务逻辑。当用户通过表现层提交数据时,业务逻辑层会接收这些数据,进行处理,并将结果传递给数据层进行存储或查询。同时,当系统需要从数据层读取数据时,业务逻辑层会处理这些数据,并将其传递给表现层进行展示。
数据层(DL):虽然本大学生心理健康智能咨询系统的数据存储在服务端的MySQL数据库中,但数据层仍然作为一个独立的部分存在。它的主要功能是存储和管理大学生心理健康智能咨询系统的数据。数据层与MySQL数据库进行交互,执行数据的增、删、改、查等操作,确保数据的完整性和安全性。
这三个层次相互独立但又紧密协作,共同构成了大学生心理健康智能咨询系统的完整架构。通过合理的分层设计,可以提高系统的可维护性、可扩展性和可重用性,为用户提供更好的服务和体验。
4.2系统模块设计
在上一章节中主要对系统的功能性需求和非功能性需求进行分析,并且根据需求分析了本大学生心理健康智能咨询系统中的用例。那么接下来就要开始对本大学生心理健康智能咨询系统的架构、主要功能和数据库开始进行设计。大学生心理健康智能咨询系统根据前面章节的需求分析得出,大学生心理健康智能咨询系统的功能模块图如下图所示。

图4-2大学生心理健康智能咨询系统功能模块图
4.3数据库设计
数据库设计一般包括需求分析、概念模型设计、数据库表建立三大过程,其中需求分析前面章节已经阐述,概念模型设计有概念模型和逻辑结构设计两部分。
4.3.1数据库概念结构设计
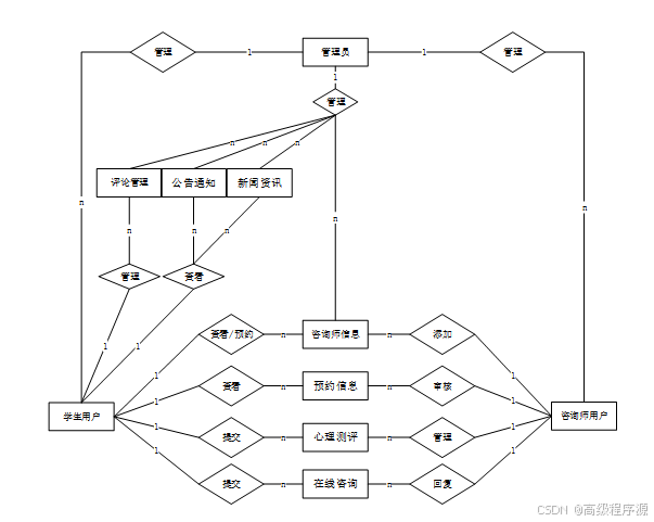
下面是整个大学生心理健康智能咨询系统中主要的数据库表总E-R实体关系图。

图4-3大学生心理健康智能咨询系统总E-R关系图
4.3.2数据库逻辑结构设计
通过上一小节中大学生心理健康智能咨询系统中总E-R关系图上得出一共需要创建多个数据表。在此主要罗列几个主要的数据库表结构设计。
|
编号 |
字段名 |
类型 |
长度 |
是否非空 |
是否主键 |
注释 |
|
1 |
token_id |
int |
是 |
是 |
临时访问牌ID |
|
|
2 |
token |
varchar |
64 |
否 |
否 |
临时访问牌 |
|
3 |
info |
text |
65535 |
否 |
否 |
信息 |
|
4 |
maxage |
int |
是 |
否 |
最大寿命:默认2小时 |
|
|
5 |
create_time |
timestamp |
是 |
否 |
创建时间 |
|
|
6 |
update_time |
timestamp |
是 |
否 |
更新时间 |
|
|
7 |
user_id |
int |
是 |
否 |
用户编号 |
表 4-2-article(文章)
|
编号 |
字段名 |
类型 |
长度 |
是否非空 |
是否主键 |
注释 |
|
1 |
article_id |
mediumint |
是 |
是 |
文章id |
|
|
2 |
title |
varchar |
125 |
是 |
是 |
标题 |
|
3 |
type |
varchar |
64 |
是 |
否 |
文章分类 |
|
4 |
hits |
int |
是 |
否 |
点击数 |
|
|
5 |
praise_len |
int |
是 |
否 |
点赞数 |
|
|
6 |
create_time |
timestamp |
是 |
否 |
创建时间 |
|
|
7 |
update_time |
timestamp |
是 |
否 |
更新时间 |
|
|
8 |
source |
varchar |
255 |
否 |
否 |
来源 |
|
9 |
url |
varchar |
255 |
否 |
否 |
来源地址 |
|
10 |
tag |
varchar |
255 |
否 |
否 |
标签 |
|
11 |
content |
longtext |
4294967295 |
否 |
否 |
正文 |
|
12 |
img |
varchar |
255 |
否 |
否 |
封面图 |
|
13 |
description |
text |
65535 |
否 |
否 |
文章描述 |
表 4-3-article_type(文章分类)
|
编号 |
字段名 |
类型 |
长度 |
是否非空 |
是否主键 |
注释 |
|
1 |
type_id |
smallint |
是 |
是 |
分类ID |
|
|
2 |
display |
smallint |
是 |
否 |
显示顺序 |
|
|
3 |
name |
varchar |
16 |
是 |
否 |
分类名称 |
|
4 |
father_id |
smallint |
是 |
否 |
上级分类ID |
|
|
5 |
description |
varchar |
255 |
否 |
否 |
描述 |
|
6 |
icon |
text |
65535 |
否 |
否 |
分类图标 |
|
7 |
url |
varchar |
255 |
否 |
否 |
外链地址 |
|
8 |
create_time |
timestamp |
是 |
否 |
创建时间 |
|
|
9 |
update_time |
timestamp |
是 |
否 |
更新时间 |
表 4-4-auth(用户权限管理)
|
编号 |
字段名 |
类型 |
长度 |
是否非空 |
是否主键 |
注释 |
|
1 |
auth_id |
int |
是 |
是 |
授权ID |
|
|
2 |
user_group |
varchar |
64 |
否 |
否 |
用户组 |
|
3 |
mod_name |
varchar |
64 |
否 |
否 |
模块名 |
|
4 |
table_name |
varchar |
64 |
否 |
否 |
表名 |
|
5 |
page_title |
varchar |
255 |
否 |
否 |
页面标题 |
|
6 |
path |
varchar |
255 |
否 |
否 |
路由路径 |
|
7 |
parent |
varchar |
64 |
否 |
否 |
父级菜单 |
|
8 |
parent_sort |
int |
是 |
否 |
父级菜单排序 |
|
|
9 |
position |
varchar |
32 |
否 |
否 |
位置 |
|
10 |
mode |
varchar |
32 |
是 |
否 |
跳转方式 |
|
11 |
add |
tinyint |
是 |
否 |
是否可增加 |
|
|
12 |
del |
tinyint |
是 |
否 |
是否可删除 |
|
|
13 |
set |
tinyint |
是 |
否 |
是否可修改 |
|
|
14 |
get |
tinyint |
是 |
否 |
是否可查看 |
|
|
15 |
field_add |
text |
65535 |
否 |
否 |
添加字段 |
|
16 |
field_set |
text |
65535 |
否 |
否 |
修改字段 |
|
17 |
field_get |
text |
65535 |
否 |
否 |
查询字段 |
|
18 |
table_nav_name |
varchar |
500 |
否 |
否 |
跨表导航名称 |
|
19 |
table_nav |
varchar |
500 |
否 |
否 |
跨表导航 |
|
20 |
option |
text |
65535 |
否 |
否 |
配置 |
|
21 |
create_time |
timestamp |
是 |
否 |
创建时间 |
|
|
22 |
update_time |
timestamp |
是 |
否 |
更新时间 |
表 4-5-code_token(验证码)
|
编号 |
字段名 |
类型 |
长度 |
是否非空 |
是否主键 |
注释 |
|
1 |
code_token_id |
int |
是 |
是 |
验证码ID |
|
|
2 |
token |
varchar |
255 |
否 |
否 |
令牌 |
|
3 |
code |
varchar |
255 |
否 |
否 |
验证码 |
|
4 |
expire_time |
timestamp |
是 |
否 |
失效时间 |
|
|
5 |
create_time |
timestamp |
是 |
否 |
创建时间 |
|
|
6 |
update_time |
timestamp |
是 |
否 |
更新时间 |
表 4-6-collect(收藏)
|
编号 |
字段名 |
类型 |
长度 |
是否非空 |
是否主键 |
注释 |
|
1 |
collect_id |
int |
是 |
是 |
收藏ID |
|
|
2 |
user_id |
int |
是 |
是 |
收藏人ID |
|
|
3 |
source_table |
varchar |
255 |
否 |
否 |
来源表 |
|
4 |
source_field |
varchar |
255 |
否 |
否 |
来源字段 |
|
5 |
source_id |
int |
是 |
否 |
来源ID |
|
|
6 |
title |
varchar |
255 |
否 |
否 |
标题 |
|
7 |
img |
varchar |
255 |
否 |
否 |
封面 |
|
8 |
create_time |
timestamp |
是 |
否 |
创建时间 |
|
|
9 |
update_time |
timestamp |
是 |
否 |
更新时间 |
表 4-7-comment(评论)
|
编号 |
字段名 |
类型 |
长度 |
是否非空 |
是否主键 |
注释 |
|
1 |
comment_id |
int |
是 |
是 |
评论ID |
|
|
2 |
user_id |
int |
是 |
是 |
评论人ID |
|
|
3 |
reply_to_id |
int |
是 |
否 |
回复评论ID |
|
|
4 |
content |
longtext |
4294967295 |
否 |
否 |
内容 |
|
5 |
nickname |
varchar |
255 |
否 |
否 |
昵称 |
|
6 |
avatar |
varchar |
255 |
否 |
否 |
头像地址 |
|
7 |
create_time |
timestamp |
是 |
否 |
创建时间 |
|
|
8 |
update_time |
timestamp |
是 |
否 |
更新时间 |
|
|
9 |
source_table |
varchar |
255 |
否 |
否 |
来源表 |
|
10 |
source_field |
varchar |
255 |
否 |
否 |
来源字段 |
|
11 |
source_id |
int |
是 |
否 |
来源ID |
表 4-8-consultant_information(咨询师信息)
|
编号 |
字段名 |
类型 |
长度 |
是否非空 |
是否主键 |
注释 |
|
1 |
consultant_information_id |
int |
是 |
是 |
咨询师信息ID |
|
|
2 |
consultant_user |
int |
否 |
否 |
咨询师用户 |
|
|
3 |
name_of_personnel |
varchar |
64 |
否 |
否 |
人员姓名 |
|
4 |
gender_of_staff |
varchar |
64 |
否 |
否 |
人员性别 |
|
5 |
consulting_mode |
varchar |
64 |
否 |
否 |
咨询方式 |
|
6 |
cover_image |
varchar |
255 |
否 |
否 |
封面图片 |
|
7 |
online_time |
varchar |
64 |
否 |
否 |
在线时间 |
|
8 |
areas_of_expertise |
varchar |
64 |
否 |
否 |
擅长领域 |
|
9 |
personnel_profile |
longtext |
4294967295 |
否 |
否 |
人员简介 |
|
10 |
hits |
int |
是 |
否 |
点击数 |
|
|
11 |
praise_len |
int |
是 |
否 |
点赞数 |
|
|
12 |
collect_len |
int |
是 |
否 |
收藏数 |
|
|
13 |
comment_len |
int |
是 |
否 |
评论数 |
|
|
14 |
reservation_information_limit_times |
int |
是 |
否 |
预约限制次数 |
|
|
15 |
create_time |
datetime |
是 |
否 |
创建时间 |
|
|
16 |
update_time |
timestamp |
是 |
否 |
更新时间 |
表 4-9-consultant_user(咨询师用户)
|
编号 |
字段名 |
类型 |
长度 |
是否非空 |
是否主键 |
注释 |
|
1 |
consultant_user_id |
int |
是 |
是 |
咨询师用户ID |
|
|
2 |
name_of_personnel |
varchar |
64 |
否 |
否 |
人员姓名 |
|
3 |
age_of_personnel |
varchar |
64 |
否 |
否 |
人员年龄 |
|
4 |
gender_of_staff |
varchar |
64 |
否 |
否 |
人员性别 |
|
5 |
examine_state |
varchar |
16 |
是 |
否 |
审核状态 |
|
6 |
user_id |
int |
是 |
否 |
用户ID |
|
|
7 |
create_time |
datetime |
是 |
否 |
创建时间 |
|
|
8 |
update_time |
timestamp |
是 |
否 |
更新时间 |
表 4-10-evaluation(测评问卷)
|
编号 |
字段名 |
类型 |
长度 |
是否非空 |
是否主键 |
注释 |
|
1 |
exam_id |
mediumint |
是 |
是 |
问卷id |
|
|
2 |
name |
varchar |
32 |
是 |
否 |
问卷名称 |
|
3 |
duration |
int |
否 |
否 |
答题时长 |
|
|
4 |
status |
varchar |
10 |
否 |
否 |
状态:启用、禁用 |
|
5 |
create_time |
timestamp |
是 |
否 |
创建时间 |
|
|
6 |
update_time |
timestamp |
是 |
否 |
更新时间 |
表 4-11-evaluation_question(题目)
|
编号 |
字段名 |
类型 |
长度 |
是否非空 |
是否主键 |
注释 |
|
1 |
exam_question_id |
mediumint |
是 |
是 |
题目ID |
|
|
2 |
type |
varchar |
20 |
否 |
否 |
类型 |
|
3 |
title |
varchar |
255 |
否 |
否 |
题目 |
|
4 |
question_item |
varchar |
500 |
否 |
否 |
选项 |
|
5 |
question_order |
int |
否 |
否 |
排序 |
|
|
6 |
exam_id |
mediumint |
是 |
是 |
所属问卷 |
|
|
7 |
create_time |
timestamp |
是 |
否 |
创建时间 |
|
|
8 |
update_time |
timestamp |
是 |
否 |
更新时间 |
表 4-12-evaluation_user_answer(用户答题)
|
编号 |
字段名 |
类型 |
长度 |
是否非空 |
是否主键 |
注释 |
|
1 |
user_answer_id |
mediumint |
是 |
是 |
用户答题ID |
|
|
2 |
user_id |
mediumint |
是 |
否 |
用户ID |
|
|
3 |
exam_id |
mediumint |
是 |
是 |
考试ID |
|
|
4 |
score |
double |
否 |
否 |
分数 |
|
|
5 |
answers |
text |
65535 |
否 |
否 |
答案 |
|
6 |
comment_state |
tinyint |
否 |
否 |
点评状态 |
|
|
7 |
nickname |
varchar |
255 |
否 |
否 |
提交人 |
|
8 |
create_time |
timestamp |
是 |
否 |
创建时间 |
|
|
9 |
update_time |
timestamp |
是 |
否 |
更新时间 |
|
|
10 |
comment_desc |
varchar |
255 |
否 |
否 |
评语 |
表 4-13-hits(用户点击)
|
编号 |
字段名 |
类型 |
长度 |
是否非空 |
是否主键 |
注释 |
|
1 |
hits_id |
int |
是 |
是 |
点赞ID |
|
|
2 |
user_id |
int |
是 |
否 |
点赞人 |
|
|
3 |
create_time |
timestamp |
是 |
否 |
创建时间 |
|
|
4 |
update_time |
timestamp |
是 |
否 |
更新时间 |
|
|
5 |
source_table |
varchar |
255 |
否 |
否 |
来源表 |
|
6 |
source_field |
varchar |
255 |
否 |
否 |
来源字段 |
|
7 |
source_id |
int |
是 |
否 |
来源ID |
表 4-14-notice(公告)
|
编号 |
字段名 |
类型 |
长度 |
是否非空 |
是否主键 |
注释 |
|
1 |
notice_id |
mediumint |
是 |
是 |
公告ID |
|
|
2 |
title |
varchar |
125 |
是 |
否 |
标题 |
|
3 |
content |
longtext |
4294967295 |
否 |
否 |
正文 |
|
4 |
create_time |
timestamp |
是 |
否 |
创建时间 |
|
|
5 |
update_time |
timestamp |
是 |
否 |
更新时间 |
表 4-15-praise(点赞)
|
编号 |
字段名 |
类型 |
长度 |
是否非空 |
是否主键 |
注释 |
|
1 |
praise_id |
int |
是 |
是 |
点赞ID |
|
|
2 |
user_id |
int |
是 |
是 |
点赞人 |
|
|
3 |
create_time |
timestamp |
是 |
否 |
创建时间 |
|
|
4 |
update_time |
timestamp |
是 |
否 |
更新时间 |
|
|
5 |
source_table |
varchar |
255 |
否 |
否 |
来源表 |
|
6 |
source_field |
varchar |
255 |
否 |
否 |
来源字段 |
|
7 |
source_id |
int |
是 |
否 |
来源ID |
|
|
8 |
status |
tinyint |
是 |
否 |
点赞状态:1为点赞,0已取消 |
表 4-16-reservation_information(预约信息)
|
编号 |
字段名 |
类型 |
长度 |
是否非空 |
是否主键 |
注释 |
|
1 |
reservation_information_id |
int |
是 |
是 |
预约信息ID |
|
|
2 |
consultant_user |
int |
否 |
否 |
咨询师用户 |
|
|
3 |
name_of_personnel |
varchar |
64 |
否 |
否 |
人员姓名 |
|
4 |
consulting_mode |
varchar |
64 |
否 |
否 |
咨询方式 |
|
5 |
student_users |
int |
否 |
否 |
学生用户 |
|
|
6 |
student_name |
varchar |
64 |
否 |
否 |
学生姓名 |
|
7 |
appointment_time |
datetime |
否 |
否 |
预约时间 |
|
|
8 |
appointment_remarks |
text |
65535 |
否 |
否 |
预约备注 |
|
9 |
examine_state |
varchar |
16 |
是 |
否 |
审核状态 |
|
10 |
examine_reply |
varchar |
16 |
否 |
否 |
审核回复 |
|
11 |
create_time |
datetime |
是 |
否 |
创建时间 |
|
|
12 |
update_time |
timestamp |
是 |
否 |
更新时间 |
|
|
13 |
source_table |
varchar |
255 |
否 |
否 |
来源表 |
|
14 |
source_id |
int |
否 |
否 |
来源ID |
|
|
15 |
source_user_id |
int |
否 |
否 |
来源用户 |
表 4-17-score(评分)
|
编号 |
字段名 |
类型 |
长度 |
是否非空 |
是否主键 |
注释 |
|
1 |
score_id |
int |
是 |
是 |
评分ID |
|
|
2 |
user_id |
int |
是 |
否 |
评分人 |
|
|
3 |
nickname |
varchar |
64 |
否 |
否 |
昵称 |
|
4 |
score_num |
double |
是 |
否 |
评分 |
|
|
5 |
create_time |
timestamp |
是 |
否 |
创建时间 |
|
|
6 |
update_time |
timestamp |
是 |
否 |
更新时间 |
|
|
7 |
source_table |
varchar |
255 |
否 |
否 |
来源表 |
|
8 |
source_field |
varchar |
255 |
否 |
否 |
来源字段 |
|
9 |
source_id |
int |
是 |
否 |
来源ID |
表 4-18-slides(轮播图)
|
编号 |
字段名 |
类型 |
长度 |
是否非空 |
是否主键 |
注释 |
|
1 |
slides_id |
int |
是 |
是 |
轮播图ID |
|
|
2 |
title |
varchar |
64 |
否 |
否 |
标题 |
|
3 |
content |
varchar |
255 |
否 |
否 |
内容 |
|
4 |
url |
varchar |
255 |
否 |
否 |
链接 |
|
5 |
img |
varchar |
255 |
否 |
否 |
轮播图 |
|
6 |
hits |
int |
是 |
否 |
点击量 |
|
|
7 |
create_time |
timestamp |
是 |
否 |
创建时间 |
|
|
8 |
update_time |
timestamp |
是 |
否 |
更新时间 |
表 4-19-student_users(学生用户)
|
编号 |
字段名 |
类型 |
长度 |
是否非空 |
是否主键 |
注释 |
|
1 |
student_users_id |
int |
是 |
是 |
学生用户ID |
|
|
2 |
student_name |
varchar |
64 |
否 |
否 |
学生姓名 |
|
3 |
student_age |
varchar |
64 |
否 |
否 |
学生年龄 |
|
4 |
student_gender |
varchar |
64 |
否 |
否 |
学生性别 |
|
5 |
examine_state |
varchar |
16 |
是 |
否 |
审核状态 |
|
6 |
user_id |
int |
是 |
否 |
用户ID |
|
|
7 |
create_time |
datetime |
是 |
否 |
创建时间 |
|
|
8 |
update_time |
timestamp |
是 |
否 |
更新时间 |
表 4-20-upload(文件上传)
|
编号 |
字段名 |
类型 |
长度 |
是否非空 |
是否主键 |
注释 |
|
1 |
upload_id |
int |
是 |
是 |
上传ID |
|
|
2 |
name |
varchar |
64 |
否 |
否 |
文件名 |
|
3 |
path |
varchar |
255 |
否 |
否 |
访问路径 |
|
4 |
file |
varchar |
255 |
否 |
否 |
文件路径 |
|
5 |
display |
varchar |
255 |
否 |
否 |
显示顺序 |
|
6 |
father_id |
int |
否 |
否 |
父级ID |
|
|
7 |
dir |
varchar |
255 |
否 |
否 |
文件夹 |
|
8 |
type |
varchar |
32 |
否 |
否 |
文件类型 |
表 4-21-user(用户账户)
|
编号 |
字段名 |
类型 |
长度 |
是否非空 |
是否主键 |
注释 |
|
1 |
user_id |
int |
是 |
是 |
用户ID |
|
|
2 |
state |
smallint |
是 |
否 |
账户状态:(1可用|2异常|3已冻结|4已注销) |
|
|
3 |
user_group |
varchar |
32 |
否 |
否 |
所在用户组 |
|
4 |
login_time |
timestamp |
是 |
否 |
上次登录时间 |
|
|
5 |
phone |
varchar |
11 |
否 |
否 |
手机号码 |
|
6 |
phone_state |
smallint |
是 |
否 |
手机认证:(0未认证|1审核中|2已认证) |
|
|
7 |
username |
varchar |
16 |
是 |
否 |
用户名 |
|
8 |
nickname |
varchar |
16 |
否 |
否 |
昵称 |
|
9 |
password |
varchar |
64 |
是 |
否 |
密码 |
|
10 |
|
varchar |
64 |
否 |
否 |
邮箱 |
|
11 |
email_state |
smallint |
是 |
否 |
邮箱认证:(0未认证|1审核中|2已认证) |
|
|
12 |
avatar |
varchar |
255 |
否 |
否 |
头像地址 |
|
13 |
open_id |
varchar |
255 |
否 |
否 |
针对获取用户信息字段 |
|
14 |
create_time |
timestamp |
是 |
否 |
创建时间 |
表 4-22-user_chat_friend(聊天用户好友)
|
编号 |
字段名 |
类型 |
长度 |
是否非空 |
是否主键 |
注释 |
|
1 |
user_chat_friend_id |
int |
是 |
是 |
ID |
|
|
2 |
user_id |
int |
是 |
否 |
用户ID |
|
|
3 |
friend_user_id |
int |
是 |
否 |
用户好友ID |
|
|
4 |
friend_user_name |
varchar |
255 |
否 |
否 |
好友名称 |
|
5 |
create_time |
timestamp |
是 |
否 |
创建时间 |
|
|
6 |
update_time |
timestamp |
是 |
否 |
更新时间 |
表 4-23-user_chat_group(聊天用户群聊)
|
编号 |
字段名 |
类型 |
长度 |
是否非空 |
是否主键 |
注释 |
|
1 |
user_chat_group_id |
int |
是 |
是 |
ID |
|
|
2 |
group_id |
int |
否 |
否 |
群聊ID |
|
|
3 |
group_name |
varchar |
255 |
否 |
否 |
群聊名称 |
|
4 |
user_id |
int |
否 |
否 |
用户ID |
|
|
5 |
create_time |
timestamp |
是 |
否 |
创建时间 |
|
|
6 |
update_time |
timestamp |
是 |
否 |
更新时间 |
表 4-24-user_chat_read(聊天用户消息)
|
编号 |
字段名 |
类型 |
长度 |
是否非空 |
是否主键 |
注释 |
|
1 |
user_chat_read_id |
varchar |
255 |
是 |
是 |
ID |
|
2 |
user_id |
int |
否 |
否 |
接收人ID |
|
|
3 |
send_user_id |
int |
否 |
否 |
发送人ID |
|
|
4 |
group_id |
int |
否 |
否 |
群聊ID |
|
|
5 |
type |
int |
否 |
否 |
类型1-点对点消息,2-群聊消息 |
|
|
6 |
create_time |
timestamp |
否 |
否 |
时间 |
|
|
7 |
message |
text |
65535 |
否 |
否 |
消息 |
表 4-25-user_group(用户组)
|
编号 |
字段名 |
类型 |
长度 |
是否非空 |
是否主键 |
注释 |
|
1 |
group_id |
mediumint |
是 |
是 |
用户组ID |
|
|
2 |
display |
smallint |
是 |
否 |
显示顺序 |
|
|
3 |
name |
varchar |
16 |
是 |
否 |
名称 |
|
4 |
description |
varchar |
255 |
否 |
否 |
描述 |
|
5 |
source_table |
varchar |
255 |
否 |
否 |
来源表 |
|
6 |
source_field |
varchar |
255 |
否 |
否 |
来源字段 |
|
7 |
source_id |
int |
是 |
否 |
来源ID |
|
|
8 |
register |
smallint |
否 |
否 |
注册位置 |
|
|
9 |
create_time |
timestamp |
是 |
否 |
创建时间 |
|
|
10 |
update_time |
timestamp |
是 |
否 |
更新时间 |
第五章 详细设计与实现
5.1前端首页模块
首页展示最新心理相关新闻资讯及推荐咨询师信息,用户可浏览精选内容。左侧固定悬浮的智能机器人图标支持点击进入AI问答界面,提供实时心理疏导、常见问题解答及资源推荐服务。前台首页模块展示如下图所示。

图5-1前台首页模块图
5.2用户注册模块
不是大学生心理健康智能咨询系统中正式用户的是可以在线进行注册的,当填写上自己的账号+设置密码+确认密码+昵称+邮箱+手机号+身份+用户姓名+用户性别等信息后再点击“注册”按钮后将会先验证输入的有没有空数据,再次验证密码和确认密码是否是一样的,最后验证输入的账户名和数据库表中已经注册的账户名是否重复,只有都验证没问题后即可用户注册成功。其用户注册模块展示如下图所示。

图5-2注册模块图
5.3登录模块
大学生心理健康智能咨询系统中的前台上注册后的用户是可以通过自己的用户名+密码进行登录的,当用户输入完整的自己的用户名+密码信息并点击“登录”按钮后,将会首先验证输入的有没有空数据,再次验证输入的用户名+密码和数据库中当前保存的用户信息是否一致,只有在一致后将会登录成功并自动跳转到大学生心理健康智能咨询系统的首页中,否则将会提示相应错误信息,登录模块如下图所示。

图5-3登录模块图
5.4前端学生用户功能模块
5.4.1心理测评模块
学生可参与系统内置的专业心理测评量表,通过答题获取个性化分析报告。测评涵盖情绪、压力、人际关系等主题,结果支持保存至个人中心并生成改善建议。模块如下图所示:

图5-4心理测评模块图
5.4.2新闻资讯模块
用户可浏览心理健康知识、热点文章及行业动态,支持对内容进行点赞、收藏或发表评论。收藏的文章会同步至个人中心,便于后续回顾。模块如下图所示。

图5-5新闻资讯模块图
5.4.3在线咨询模块
学生可搜索并添加认证咨询师进行一对一私聊,或根据需求创建群组讨论特定话题。聊天界面支持文字、语音及文件传输,咨询记录可加密保存。模块如下图所示。

图5-6在线咨询模块图
5.4.4咨询师信息模块
展示咨询师的资质、擅长领域及用户评价,学生可查看详情并预约咨询服务。支持点赞、收藏或发表评论,收藏的咨询师信息可在个人中心统一管理。模块如下图所示。

图5-7咨询师信息详情模块图

图5-8咨询师信息预约模块图
5.4.5个人中心模块
整合用户个人主页、预约记录、收藏内容及评论管理功能。可查看当前咨询预约状态、取消或修改预约,并对收藏的文章、咨询师或历史评论进行编辑或删除。模块如下图所示。

图5-9个人中心模块图
5.5后端咨询师用户功能模块
5.5.1咨询师信息管理模块
此模块允许咨询师用户进行咨询师信息的添加、删除和查询操作。咨询师用户可以查看详细资料。还可以查看用户对咨询师的评论,以评估服务质量。模块如下图所示。

图5-10咨询师信息管理模块图
5.5.2预约信息管理模块
在预约信息管理模块中,咨询师用户可以查询所有预约情况,并查看每个预约的详细信息。咨询师用户还可以对预约进行审核,以确保咨询师的时间表合理安排,并且服务预约符合规定。模块如下图所示。

图5-11预约信息管理模块图
5.5.3资源管理模块
资源管理模块允许咨询师用户添加和删除心理测评工具,以及管理题库内容。用户可以使用这些资源进行在线测评,并对测评结果进行点评。系统还支持答题功能,可以在线为用户提供测评服务,并提供专业的点评和建议。模块如下图所示。

图5-12心理测评模块图
5.6后端管理员功能模块
5.6.1系统管理模块
系统管理中的轮播图模块允许管理员上传、删除或调整首页轮播图的展示顺序,设置图片跳转链接。支持按标题或状态查询轮播图,编辑时需填写图片描述、有效期等详细信息,确保页面内容及时更新。模块如下图所示。

图5-13轮播图管理模块图
5.6.2系统用户模块
系统用户管理功能允许管理员对系统中的用户进行全面管理。管理员可以添加用户、修改用户信息、设定用户角色以及处理用户账号的停用或删除。这一功能确保了系统用户信息的准确性和安全性,也方便管理员根据实际需要调整用户权限。流程图如下所示。

图5-14系统用户模块图
系统用户模块如下图所示。

图5-15系统用户模块图
5.6.3公告通知管理模块
管理员可发布、编辑或删除面向学生或咨询师的公告通知,内容支持富文本格式。通知可按发布时间、类型筛选查询,详情页展示完整内容及发布范围,确保信息精准触达目标用户。模块如下图所示。

图5-16公告通知管理模块图
5.6.4资源管理模块
资源管理整合心理测试题库、新闻资讯及分类标签。管理员可上传心理测试题,发布或删除心理健康相关新闻,维护资讯分类。支持查看资源详情及用户评论,对不当内容进行删除或屏蔽处理。模块如下图所示。

图5-17新闻资讯管理模块图
第六章 系统测试
6.1系统测试的目的
测试的主要目的是确保系统的功能和性能满足预期的需求,同时识别和修复潜在的缺陷。通过系统测试,可以验证各个功能模块的正确性和稳定性,确保系统在不同使用场景下的表现符合设计要求。测试目的包括确认系统功能的完整性、验证数据处理的准确性、评估系统的性能和安全性[10]。测试还可以提高用户满意度,保证用户在使用系统时获得流畅和可靠的体验。通过全面的测试,可以降低后期维护成本,减少系统上线后出现故障的风险,从而保障系统的长期稳定运行。
6.2测试方法
在本系统中,测试方法主要依赖于测试用例的设计与执行。测试用例是根据系统需求文档编写的,覆盖所有功能模块及其边界情况。每个测试用例包含输入数据、预期结果和实际结果的对比,以验证系统的功能是否按预期工作。
常见的测试用例包括功能测试用例、边界测试用例和异常测试用例。功能测试用例针对系统的各项功能进行验证;边界测试用例则侧重于输入数据的边界条件,验证系统在极端情况下是否能够稳定运行;异常测试用例则用于验证系统在处理错误输入或异常情况时的反应。本文选择功能测试用例进行系统测试。
在测试执行过程中,记录每个用例的执行结果,并根据实际结果与预期结果的对比,判断系统是否存在缺陷。通过系统化的测试用例执行,可以有效提高测试的覆盖率和效率,为系统的最终上线提供保障。
6.3测试用例
6.3.1用户登录功能测试
表6-1 用户登录功能测试表
|
用例名称 |
用户登录系统 |
|
目的 |
测试用户通过正确的用户名和密码可否登录功能 |
|
前提 |
未登录的情况下 |
|
测试流程 |
1) 进入登录页面 2) 输入正确的用户名和密码 |
|
预期结果 |
用户名和密码正确的时候,跳转到登录成功界面,反之则显示错误信息,提示重新输入 |
|
实际结果 |
实际结果与预期结果一致 |
6.3.2创建数据测试
在系统中,创建功能也是基础功能之一,因此创建功能的测试很有代表性。在此章节主要列举在创建时各种情况下系统结果的测试。由于系统涉及创建功能操作过多,因此将多处统称创建功能。
创建数据用例如表6-2 所示。
表6-2 创建数据测试用例
|
测试用例编号 |
YL_05 |
|
|
测试用例名称 |
系统使用者进行创建数据 |
|
|
测试用例描述 |
使用者输入要创建的数据 |
|
|
系统入口 |
浏览器 |
|
|
步骤 |
预期结果 |
实际结果 |
|
输入完整并且格式正确的数据 |
提示“创建成功”,并显示所有数据 |
预期结果 |
|
核心位置数据但非必要位置不输入数据 |
提示“创建成功”,并显示所有数据 |
预期结果 |
|
核心数据位置不输入数据 |
提示“创建失败” |
预期结果 |
6.3.3修改数据测试
在系统中,修改功能是系统主要实现功能,因此修改功能的测试很有代表性。在此章节主要列举在修改时各种情况下系统结果的测试。由于系统涉及修改功能操作过多,因此将多处数据表记录修改和状态修改统称修改功能。
修改数据用例如表6-3所示。
表6-3 修改数据测试用例
|
测试用例编号 |
YL_06 |
|
|
测试用例名称 |
系统使用者进行修改数据 |
|
|
测试用例描述 |
使用者对可修改的数据项进行修改 |
|
|
系统入口 |
浏览器 |
|
|
步骤 |
预期结果 |
实际结果 |
|
将现有数据修改成正确的数据 |
提示“修改成功”,并显示所有数据 |
预期结果 |
|
将现有数据修改成错误的数据 |
提示“修改失败” |
预期结果 |
6.3.4查询数据测试
在系统中,查询功能是使用系统使用最多也是最基础的功能,因此查询功能的测试很有代表性。在此章节主要列举在查询时各种情况下系统结果的测试。
查询数据用例如表6-4所示。
表6-4 查询数据测试用例
|
测试用例编号 |
YL_05 |
|
|
测试用例名称 |
系统使用者进行查询数据 |
|
|
测试用例描述 |
全部查询以及输入关键词查询 |
|
|
系统入口 |
浏览器 |
|
|
步骤 |
预期结果 |
实际结果 |
|
界面自动查询全部 |
显示对应所有记录 |
预期结果 |
|
输入已存在且能匹配成功的关键字 |
显示所查询到的数据 |
预期结果 |
|
输入不存在的关键字 |
显示数据界面为空 |
预期结果 |
6.4测试结果
在本次测试的过程主要针对所有功能下的添加操作,修改操作和删除操作,并以真实数据一一进行相关功能项目的输入,最终能够保证每个项目涉及的功能都能够正常运行,因此能够保证本次设计的,已实现的功能能够正常运行并且相关数据库的信息也同样保证正确。
本研究基于Spring Boot框架构建大学生心理健康智能咨询系统,整合MyBatis-Plus、Vue.js及Redis等技术,实现多角色协同服务模式。系统采用模块化设计,后端通过RESTful API提供数据接口,前端实现用户交互界面,MySQL数据库完成心理测评题库、咨询记录等结构化数据存储。学生端开发心理测评动态加载、智能问答交互及在线预约功能;咨询师端集成预约审核、测评反馈及咨询记录管理模块;管理员端通过Spring Security权限控制实现用户管理、资源维护及数据统计分析。开发过程验证了B/S架构在心理健康服务领域的适用性,形成标准化服务流程设计与高并发场景优化方案。
系统开发过程中,深入理解分层架构在复杂业务逻辑中的优势,掌握前后端分离模式下数据一致性保障策略。实践表明,模块化设计显著提升系统可维护性,缓存技术有效改善多用户访问性能。未来可拓展移动端适配功能,增强测评数据分析深度,引入可视化图表辅助决策支持。建议探索跨平台数据互通机制,完善危机预警模型,强化隐私保护体系,为构建智能化、个性化心理健康服务平台提供技术储备。
- 尹应荆.JAVA编程语言在计算机软件开发中的应用[J].石河子科技,2023,(05):45-47.
- 刘江涛,王亮亮,吴庆茹,等.基于B/S模式的铁路勘测设计案例信息化管理系统设计与实现[J].铁路计算机应用,2021,30(03):32-35.
- 张丹丹,李弘.基于B/S架构的办公管理系统设计与开发[J].铁路通信信号工程技术,2024,21(09):44-48+106.
- 王志亮,纪松波.基于SpringBoot的Web前端与数据库的接口设计[J].工业控制计算机,2023,36(03):51-53.
- 熊永平.基于SpringBoot框架应用开发技术的分析与研究[J].电脑知识与技术,2021,15(36):76-77.
- 赵媛.基于Vue的Web系统前端性能优化分析[J].电脑编程技巧与维护,2024,(09):44-46.
- 秦冬.浅析Vue框架在前端开发中的应用[J].信息与电脑(理论版),2024,36(13):61-63.
- 李艳杰.MySQL数据库下存储过程的综合运用研究[J].现代信息科技,2023,7(11):80-82+88.
- 周晓玉,崔文超.基于Web技术的数据库应用系统设计[J].信息与电脑(理论版),2023,35(09):189-191.
- 李俊萌.计算机软件测试技术与开发应用策略分析[J].信息记录材料,2023,24(03):50-52.
- Java Sunrise Coffee: Better Beans, and Better Coffee [J]. M2 Presswire, 2025,
- Salunke V S ,Ouda A . A Performance Benchmark for the PostgreSQL and MySQL Databases [J]. Future Internet, 2024, 16 (10): 382-382.
- Shao W ,Liu K . Design and Implementation of Online Ordering System Based on SpringBoot [J]. Journal of Big Data and Computing, 2024, 2 (3):
- 李明.高校生心理健康文献综述[J].高等教育研究,2022,(03):12-15.
- 王强.基于灰色聚类算法的大学生心理健康智能测评方法[J].心理科学进展,2021,(04):45-48.
- 张华.关于高校生心理健康教化的文献综述[J].教育理论与实践,2020,(06):34-37.
- 刘伟.校园贷,“贷”来便捷还是麻烦[J].社会学研究,2019,(02):78-81.
- 陈晨.互联网信贷对大学生消费行为的影响[J].消费经济,2023,(01):55-58.
- 赵刚.体育专业大学生心理健康的思想政治教育途径[J].体育与科学,2022,(05):22-25.
- 周敏.社会工作介入大学生心理健康教育的策略[J].社会工作者,2021,(03):66-69.
大学生心理健康智能咨询系统设计与实现工作已结束,虽然过程中充满挑战,但内心充满自豪和满足。感谢大学四年间教导我的所有老师,他们的专业知识与人生智慧让我成长为能独立完成系统的学生。特别感谢指导老师,他耐心解答疑惑,引导我解决问题,提升自主解决能力。室友和同学们的宝贵建议和支持也让我取得长足进步。未来,我将继续努力追求卓越,不辜负所学所悟和老师期望。坚信坚定信念和不懈努力,未来定能取得更辉煌成就。期待更美好未来!
此外,大学生心理健康智能咨询系统设计与实现不仅是技术挑战,挫折和困难是成长的垫脚石,让我更深入理解问题,精确找到解决方案。每次解决问题,都感到满足和自豪。
对于未来,我充满期待和信心。无论道路多崎岖,只要保持坚定信念,持续努力,定能取得更大成就。期待将知识和技能运用到实际中,为社会做出更大贡献。
最后,感谢所有帮助和支持我的人。你们的教诲、鼓励和支持让我有今天的成就。我会继续努力,不辜负期望,为实现更美好的未来而奋斗。
代码:
连接数据库的文件在Resources 文件夹下的application.yml文件,代码如下:
server:
port: 5000
servlet:
context-path: /api
spring:
mvc:
static-path-pattern: /upload/**
resources:
static-locations: file:此处填写地址/project93355/server/src/main/resources/static
datasource:
jdbc:mysql://127.0.0.1:3306/projectxxxxx?serverTimezone=GMT%2B8&useSSL=false&characterEncoding=utf-8
username: root
password: root
driver-class-name: com.mysql.cj.jdbc.Driver
type: com.alibaba.druid.pool.DruidDataSource
jackson:
property-naming-strategy: CAMEL_CASE_TO_LOWER_CASE_WITH_UNDERSCORES
default-property-inclusion: ALWAYS
time-zone: GMT+8
date-format: yyyy-MM-dd HH:mm:ss
servlet:
项目启动文件Application.java,代码如下:
@SpringBootApplication(exclude = {DataSourceAutoConfiguration.class})
@EnableJpaRepositories
@MapperScan("com.project.demo.dao")
public class Application {
public static void main(String[] args) {
SpringApplication.run(Application.class,args);
}
}
修改数据代码如下:
@PostMapping("/set")
@Transactional
public Map<String, Object> set(HttpServletRequest request) throws IOException {
service.update(service.readQuery(request), service.readConfig(request), service.readBody(request.getReader()));
return success(1);
}
删除一条数据代码如下:
@RequestMapping(value = "/del")
@Transactional
public Map<String, Object> del(HttpServletRequest request) {
service.delete(service.readQuery(request), service.readConfig(request));
return success(1);
}
public void delete(Map<String,String> query,Map<String,String> config){
QueryWrapper wrapper = new QueryWrapper<E>();
toWhereWrapper(query, "0".equals(config.get(FindConfig.GROUP_BY)),wrapper);
baseMapper.delete(wrapper);
log.info("[{}] - 删除操作:{}",wrapper.getSqlSelect());
}
通过请求的参数获取列表数据,代码如下:
@RequestMapping("/get_list")
public Map<String, Object> getList(HttpServletRequest request) {
Map<String, Object> map = service.selectToPage(service.readQuery(request), service.readConfig(request));
return success(map);
}
获取某个组下面的数量,代码如下:
@RequestMapping(value = {"/count_group", "/count"})
public Map<String, Object> count(HttpServletRequest request) {
Integer value= service.selectSqlToInteger(service.groupCount(service.readQuery(request), service.readConfig(request)));
return success(value);
}
注册页登录代码如下:
/**
* 注册
* @param user
* @return
*/
@PostMapping("register")
public Map<String, Object> signUp(@RequestBody User user) {
// 查询用户
Map<String, String> query = new HashMap<>();
Map<String,Object> map = JSON.parseObject(JSON.toJSONString(user));
query.put("username",user.getUsername());
List list = service.selectBaseList(service.select(query, new HashMap<>()));
if (list.size()>0){
return error(30000, "用户已存在");
}
map.put("password",service.encryption(String.valueOf(map.get("password"))));
service.insert(map);
return success(1);
}
MD5加密,代码如下:
public String encryption(String plainText) {
String re_md5 = new String();
try {
MessageDigest md = MessageDigest.getInstance("MD5");
md.update(plainText.getBytes());
byte b[] = md.digest();
int i;
StringBuffer buf = new StringBuffer("");
for (int offset = 0; offset < b.length; offset++) {
i = b[offset];
if (i < 0)
i += 256;
if (i < 16)
buf.append("0");
buf.append(Integer.toHexString(i));
}
re_md5 = buf.toString();
} catch (Exception e) {
e.printStackTrace();
}
return re_md5;
}
登录页代码如下:
/**
* 登录
* @param data
* @param httpServletRequest
* @return
*/
@PostMapping("login")
public Map<String, Object> login(@RequestBody Map<String, String> data, HttpServletRequest httpServletRequest) {
log.info("[执行登录接口]");
String username = data.get("username");
String email = data.get("email");
String phone = data.get("phone");
String password = data.get("password");
List resultList = null;
Map<String, String> map = new HashMap<>();
if(username != null && "".equals(username) == false){
map.put("username", username);
resultList = service.selectBaseList(service.select(map, new HashMap<>()));
}
else if(email != null && "".equals(email) == false){
map.put("email", email);
resultList = service.selectBaseList(service.select(map, new HashMap<>()));
}
找回密码,接收用户输入的用户名、密码、验证码,并进行条件判断,代码如下:
/**
* 找回密码
* @param form
* @return
*/
@PostMapping("forget_password")
public Map<String, Object> forgetPassword(@RequestBody User form,HttpServletRequest request) {
JSONObject ret = new JSONObject();
String username = form.getUsername();
String code = form.getCode();
String password = form.getPassword();
// 判断条件
if(code == null || code.length() == 0){
return error(30000, "验证码不能为空");
}
if(username == null || username.length() == 0){
return error(30000, "用户名不能为空");
}
if(password == null || password.length() == 0){
return error(30000, "密码不能为空");
}
点赞+收藏+关注 → 私信领取本源代码、数据库
更多推荐



所有评论(0)