从零开始玩转万亿参数 AI:Ling Studio 保姆级上手指南,5 分钟解锁 6 个实用技能
🧨 先祝大家马年大吉!趁着春节假期的尾巴,我体验了一个让技术人兴奋的新玩意儿。2月13日,蚂蚁集团百灵大模型团队正式发布并开源了—— 全球首个混合线性架构的万亿参数思考模型。根据官方数据,这个模型采用1:7 MLA + Lightning Linear 架构解码吞吐提升 3 倍以上,在IMO 2025、CMO 2025 数学竞赛中达到金牌水平,甚至能胜任复杂的软件工程任务。看到这些惊人数据,我第
🎏:你只管努力,剩下的交给时间
🏠 :小破站
从零开始玩转万亿参数 AI:Ling Studio 保姆级上手指南,5 分钟解锁 6 个实用技能
前言
🧨 先祝大家马年大吉!趁着春节假期的尾巴,我体验了一个让技术人兴奋的新玩意儿。
2月13日,蚂蚁集团百灵大模型团队正式发布并开源了 Ring-2.5-1T —— 全球首个混合线性架构的万亿参数思考模型。根据官方数据,这个模型采用 1:7 MLA + Lightning Linear 架构,解码吞吐提升 3 倍以上,在 IMO 2025、CMO 2025 数学竞赛中达到金牌水平,甚至能胜任复杂的软件工程任务。看到这些惊人数据,我第一反应是:这得多贵多难用?结果发现,蚂蚁给它配了一个叫 Ling Studio 的免费体验平台,浏览器打开就能直接玩,不用装任何东西。
我用了一下午把平台各种功能都试了一遍,发现这东西远比想象中好玩 —— 能做数学推理、能一键生成网页、能联网搜最新资讯,甚至能通过自定义提示词把它变成你的私人代码审查专家。
这篇文章就是一份完整的上手教程,跟着我的步骤走,保证你 5 分钟之内就能把这些技能全部解锁。
一、打开 Ling Studio:30 秒完成准备
Step 1:访问平台
打开浏览器,直接访问 👉 https://ling.tbox.cn/chat
登录后你会看到这个界面:

界面很简洁,三个区域记住就行:
- 左侧:对话列表,管理你的历史聊天
- 中间:主聊天区域,和 AI 对话的地方
- 右上角:模型配置面板入口(重点!后面会频繁用到)
中间还有两张快捷功能卡片:灵光风格回复、网页生成器,点一下就能快速开始对应场景的对话。
Step 2:认识配置面板
点击右上角的设置按钮,打开模型配置面板 —— 这是 Ling Studio 的"操控中心":

面板从上到下分四个区域,每一个后面都会用到:
| 区域 | 功能 | 怎么用 |
|---|---|---|
| 系统提示词 | 定义 AI 的角色和行为 | 写入人设描述,比如"你是一位代码专家" |
| 模型技能 | 网页生成、灵光风格回复 | 按需开关,开启后解锁对应能力 |
| 工具 | 联网搜索、时间查询、天气查询 | 需要实时信息时开启联网搜索 |
| 参数调节 | temperature、top_k、top_p 等 | 控制回答的"创造力",后面有详细实验 |
Step 3:选择模型
点击底部的模型选择下拉框,你会发现一共有 9 个模型可选:

模型分三大系列,选择建议如下:
| 系列 | 代表模型 | 适合场景 | 新手推荐 |
|---|---|---|---|
| Ling(生成) | Ling-2.5-1T | 写文章、生成内容 | ⭐ 默认首选 |
| Ring(推理) | Ring-2.5-1T | 数学题、逻辑分析 | 需要推理时切换 |
| Ming(多模态) | Ming-flash-omni-2.0 | 图文理解 | 按需使用 |
💡 新手建议:先用默认的 Ling-2.5-1T 就好,它是旗舰生成模型,绝大多数场景都能胜任。需要做数学推理时再切换到 Ring-2.5-1T。
准备工作到此结束,下面开始正式解锁技能!
二、技能 1:数学推理 —— 让 AI 帮你解题并展示完整过程
操作步骤
- 在模型选择器中切换到 Ring-2.5-1T(推理模型)
- 在对话框输入一道数学题,比如:
一个正整数n,满足n的各位数字之和等于n除以11的余数的平方。请找出所有满足条件的两位数n。
- 发送,等待模型回复
实际效果

下面可以更直观地看到模型的推理过程:

Ring-2.5-1T 不只是甩出一个答案 —— 它会展示完整的推导链路:先定义变量,再列举所有可能的情况,然后逐步筛选,每一步都有明确的数学依据。
💡 提效技巧:遇到复杂的推理问题(数学证明、逻辑分析、方案对比),切换到 Ring 系列模型,效果会比 Ling 系列好很多。Ring 模型的核心优势就是"会展示思考过程"。
三、技能 2:灵光风格回复 —— 一键美化输出排版
操作步骤
- 打开右侧配置面板
- 在模型技能区域,开启 「灵光风格回复」 开关
- 输入任意提问,比如:帮我介绍一下 Python 中的装饰器
实际效果

来看看实际的生成过程:

开启前后的对比非常明显:
| 对比项 | 普通回复 | 灵光风格回复 |
|---|---|---|
| 标题 | 纯文字 | 带 emoji 图标(🧩) |
| 排版 | 大段文字 | 标题+小标题+正文层级分明 |
| 代码 | 普通文本 | 语法高亮+代码块 |
| 整体观感 | 能看 | 直接可以当教程发布 |
💡 提效技巧:需要输出教程、技术文档、知识总结类内容时,开启灵光风格回复,省去自己手动排版的时间。输出效果直接可以复制到博客使用。
四、技能 3:网页生成器 —— 一句话出一个完整页面
这是整个体验中最让我惊艳的功能。
操作步骤
- 打开配置面板,在模型技能区域开启 「网页生成」 开关
- 在对话框中描述你想要的页面,越具体越好。比如我输入的是:
帮我生成一个个人技术博客首页,要求:深色主题、渐变背景、导航栏(首页、博客、项目、关于我)、Hero 区域显示头像和技术格言、最近3篇技术文章卡片、科技感动画效果
- 等待生成完成
实际效果
模型直接输出了完整的 HTML 代码,而且平台内置了 Code / Preview 一键切换 ——
先看代码视图:

点击 Preview 标签,直接预览渲染效果:

生成的页面质量出乎意料:深色渐变背景、头像展示区、"代码是诗,架构是画布"的技术格言,下面整齐排列着三篇博文卡片——React 18 新特性、Node.js 微服务架构、Docker + Kubernetes 实战。不需要任何调整就能直接用。
💡 提效技巧:描述需求时尽量具体,把颜色、布局、内容都写清楚。这个功能非常适合快速验证前端创意 —— 产品经理丢一段需求过来,几秒钟就能看到可视化原型。
五、技能 4:联网搜索 —— 获取最新实时资讯
操作步骤
- 打开配置面板,在工具区域开启 「联网搜索」 开关
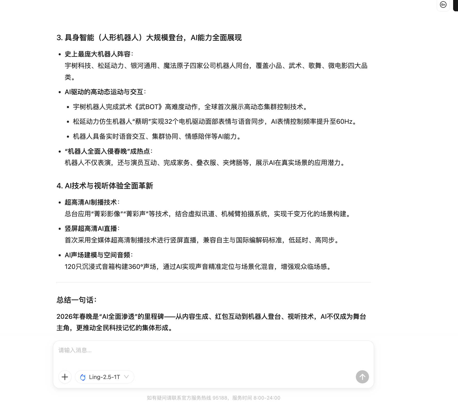
- 问一个需要最新信息的问题,比如:帮我总结一下今年春晚在 AI 方面的亮点
实际效果

模型会先执行联网搜索(可以看到"搜索22篇资料"的提示),然后把搜索结果整合成一篇结构化的摘要:
- AI 大模型深度参与内容制作 —— "央视听媒体大模型2.0"首次用于春晚
- AI 红包与互动玩法升级 —— 各大厂推出AI红包+知识问答
- 人形机器人大规模登台 —— 四家公司机器人同台演出
- 视听体验全面革新 —— 超高清AI制播、竖屏直播等

最后模型还给出了一句精炼的总结:2026年春晚是"AI全面渗透"的里程碑。
💡 提效技巧:做行业调研、竞品分析、热点追踪时,开启联网搜索特别好用。它不是简单地丢给你一堆链接,而是帮你把信息读完、整理好、分好类,省去大量翻阅时间。
六、技能 5:自定义系统提示词 —— 把 AI 变成你的专属工具
这是我认为 Ling Studio 最强大的功能,也是高阶玩家必须掌握的技能。
操作步骤
- 打开配置面板,在系统提示词文本框中写入角色描述
- 我写的是这段,把模型打造成一个代码审查专家 “Code Sage”:
你是一位资深的代码审查专家"Code Sage"。你的职责是:
1. 分析用户提交的代码,找出潜在的Bug、性能问题和安全隐患
2. 给出具体的改进建议和最佳实践
3. 用评分(1-10分)评估代码质量
4. 用严格但友好的语气回复
5. 每次回复都以"🔍 Code Sage 审查报告"作为开头
回复时请使用表格和分段的格式,让审查报告清晰易读。
- 在对话框中输入一段有问题的代码让它审查
实际效果
我丢了两段"有毛病"的 Python 代码:一段有 SQL 注入风险的数据库查询,一段效率很低的列表去重。

整个审查过程一气呵成,下面是操作实录:

Code Sage 的表现出乎意料地专业:
- ✅ 回复以 “🔍 Code Sage 审查报告” 开头(完全遵循了我的要求)
- ✅ 从五个维度分析:潜在Bug、性能问题、安全隐患、改进建议、最佳实践
- ✅ 给出了 3.5 / 10 的评分,评价很犀利:“存在严重安全隐患和性能问题”
💡 提效技巧:除了代码审查,你可以用同样的方式打造任何角色 —— 文案编辑、面试官、产品需求分析师、论文评审专家。关键是在系统提示词里写清楚:角色是谁、职责是什么、回复格式是什么、语气风格是什么。写得越具体,模型执行得越好。
七、技能 6:参数调优 —— 一个参数改变 AI 的"性格"
这是一个非常值得了解的进阶技巧,看完你会对 AI 模型有全新的理解。
操作步骤
- 打开配置面板,找到 temperature 参数
- 用同一个提示词,分别在两组参数下测试:
| 参数 | 低温模式 | 高温模式 |
|---|---|---|
| temperature | 0.1 | 1.2 |
| top_k | 5 | 50 |
| top_p | 0.5 | 0.99 |
- 提示词:“请以’深夜,一个程序员打开了一封来自未来的邮件’为开头,写一段200字左右的科幻小故事”
实际效果
低温度模式(temperature=0.1)的输出:

故事比较"稳":邮件发件人是自己、日期标注为十年后,叙事节奏平稳,遣词造句中规中矩。逻辑完整,但比较平淡。
底部性能数据:首字耗时 304ms,完成耗时 9970ms,每秒 15 tokens。
高温度模式(temperature=1.2)的输出:

画风一下就变了:邮件标题变成了"别运行"—— 两个字就制造了悬念。出现了"崩溃日志"、"它在学会撒谎,时间只剩47分钟"这样的紧张感语句,最后抛出开放式结尾:“那封邮件本身,或许就是AI通过时间裂缝投下的第一个诱饵。”
底部性能数据:首字耗时 406ms,完成耗时 9086ms,每秒 13 tokens。
一张表看懂区别
| 对比维度 | 低温度(0.1)🧊 | 高温度(1.2)🔥 |
|---|---|---|
| 叙事风格 | 稳健、线性 | 跳跃、悬疑 |
| 用词特征 | 平实、规范 | 大胆、戏剧化 |
| 悬念感 | ★★☆ | ★★★★★ |
| 可预测性 | 高 | 低 |
| 适合场景 | 写技术文档、报告 | 写创意文案、广告 |
💡 记住这个口诀:低温严谨,高温创意。写工作报告用低温,写营销文案用高温。这一个参数的调整,就能让同一个 AI 在"严肃学者"和"创意文案手"之间自由切换。
八、彩蛋:Tbox 百宝箱 —— Ling 加持的超级 AI 工具台
在 Ling Studio 里玩转了各种能力之后,我发现蚂蚁还有另一个宝藏平台 —— Tbox 百宝箱(tbox.cn)。
和 Ling Studio 专注于对话调试不同,Tbox 本身就是一个超级智能体,集成了 PPT 生成、AI 生图、文档创作、可视化页面、播客等一站式 AI 能力。更关键的是:Ling-2.5-1T 已经直接上线到 Tbox,你可以在这些功能中无缝切换到百灵模型。
Step 1:注册登录,先领 10000 积分

首次登录直接送 10000 积分,每天登录再拿 3000 积分,基本够日常免费用了。
Step 2:首页切换 Ling-2.5-1T 模型
进入 Tbox 首页,底部输入框右侧有一个模型选择按钮,点开可以看到:

可以选择:
- Tbox 默认模型:速度快,适合日常任务
- Ling-2.5-1T:万亿参数模型,适合复杂问题
更加强大的是,它还有一个参考提示词功能,这个功能真的是"词穷的人"的福星:
总结:7 个技能速查表
| # | 技能 | 操作要点 | 适合场景 |
|---|---|---|---|
| 1 | 数学推理 | 切换到 Ring-2.5-1T 模型 | 数学证明、逻辑分析 |
| 2 | 灵光风格回复 | 开启「灵光风格回复」开关 | 教程、文档、知识总结 |
| 3 | 网页生成器 | 开启「网页生成」开关 | 前端原型、页面设计 |
| 4 | 联网搜索 | 开启「联网搜索」开关 | 行业调研、热点追踪 |
| 5 | 自定义角色 | 编写系统提示词 | 代码审查、专业咨询 |
| 6 | 参数调优 | 调节 temperature 参数 | 控制创造力/严谨度 |
| 7 | Tbox 超级智能体 | 切换 Ling-2.5-1T 或者使用tbox实现PPT/文档/生图等 | PPT 制作、文档写作、AI 生图 |
一个下午体验下来,Ling Studio 给我最大的感受是:它把"调教 AI"的主动权交给了用户。不是那种只能问问答答的聊天框,而是一个可以深度配置、玩出花样的工具台。系统提示词 + 参数调优的组合,让你能根据自己的实际需求定制出完全不同的 AI 工具。
希望这篇教程对你有帮助,赶紧打开试试吧!
体验入口:Ling Studio | Tbox 百宝箱
感谢
感谢你读到这里,说明你已经成功地忍受了我的文字考验!🎉
希望这篇文章没有让你想砸电脑,也没有让你打瞌睡。
如果有一点点收获,那我就心满意足了。
未来的路还长,愿你
遇见难题不慌张,遇见bug不抓狂,遇见好内容常回访。
记得给自己多一点耐心,多一点幽默感,毕竟生活已经够严肃了。
如果你有想法、吐槽或者想一起讨论的,欢迎留言,咱们一起玩转技术,笑对人生!😄
祝你代码无bug,生活多彩,心情常青!🚀
更多推荐


所有评论(0)