小白程序员轻松上手OpenClaw+DeepSeek+Slack打造全天候智能办公助手
本文介绍了如何将开源个人AI助理OpenClaw与高性价比的DeepSeek模型结合,通过Slack实现团队协作,打造一个全天候在线的智能办公助手。文章详细阐述了OpenClaw的核心优势、环境准备与部署、DeepSeek模型的配置以及Slack的集成过程。通过本文的步骤,读者可以成功搭建一个结合OpenClaw、DeepSeek和Slack的智能办公助手,实现高效的自动化工作流。此外,文章还展望
本文介绍了如何将开源个人AI助理OpenClaw与高性价比的DeepSeek模型结合,通过Slack实现团队协作,打造一个全天候在线的智能办公助手。文章详细阐述了OpenClaw的核心优势、环境准备与部署、DeepSeek模型的配置以及Slack的集成过程。通过本文的步骤,读者可以成功搭建一个结合OpenClaw、DeepSeek和Slack的智能办公助手,实现高效的自动化工作流。此外,文章还展望了进一步探索的方向,如技能扩展、多模型切换、自动化工作流和自定义技能开发,为读者提供了更广阔的应用前景。
将前沿的OpenClaw个人AI代理与高性价比的DeepSeek模型结合,再打通团队协作利器Slack(为啥用Slack,之前参加MongoDB Global Community时,跟全球的技术大佬沟通时用的App),打造一个全天候在线的智能办公助手。
一、OpenClaw 简介与核心优势
OpenClaw(曾用名ClawdBot或Moltbot)是一个开源的个人AI助理项目,不同于运行在云端的SaaS服务,它完全部署在用户自己的计算机上,让你能够完全掌控自己的数据与工作流。

通过日常聊天工具如WhatsApp、Slack、飞书、钉钉等,你就可以与它交互,让它处理邮件、管理日历、编写代码,甚至控制智能家居,本次我用 Slack 来进行展示。
这款工具的核心价值在于,它不仅仅是一个能对话的聊天机器人,更是一个能实际执行任务的“行动者”。它拥有持久的记忆,可以访问你的文件系统和网络,并通过不断学习和扩展“技能”来变得更强大。
由于其开源和可本地部署的特性,OpenClaw吸引了大量开发者和技术爱好者,社区中涌现出许多富有创造力的用法,从自动化公司运营到管理个人生活,展现了个人AI助理的巨大潜力。
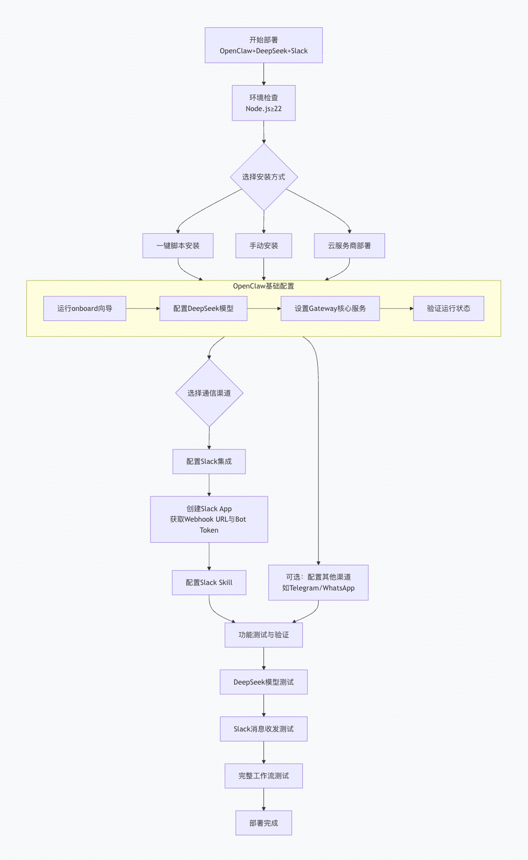
二、环境准备与OpenClaw部署
系统要求与环境检查
在开始安装之前,需要确保你的系统满足以下基本要求。OpenClaw主要为类Unix环境设计,但有一定的风险,一定不要在公司电脑和服务器上部署操作,本次的环境是我花了 几百/年 在国内云厂商买的 2C8G 的云服务器。
系统要求:
- Node.js:版本需要大于或等于22(OpenClaw的运行环境)
- 操作系统:macOS, Linux, 或 Windows (通过WSL2)
- 包管理器:如果选择从源码编译,需要安装pnpm。对于大多数用户,推荐使用npm,它会随Node.js一起安装
安装方式选择
OpenClaw提供了多种安装方式,以适应不同用户的需求。本次我使用的是安装了Ubuntu系统的Linux服务器,所以直接用下面的命令安装。

三、配置DeepSeek模型作为AI大脑
DeepSeek API 的优势
DeepSeek API 采用完全兼容 OpenAI SDK 的接口格式,这意味着 OpenClaw 可以直接通过其内置的 OpenAI 模型提供程序,将 DeepSeek 纳为其底层的“推理大脑”。
DeepSeek 的推理成本通常仅为 Claude 4 或 GPT-4o 的 1/10 甚至更低,非常适合作为 OpenClaw 执行 24/7 自动化任务(如心跳监控、自动回复)的首选模型。
获取DeepSeek API凭证
- 访问DeepSeek官方网站并登录账户
- 进入API Keys栏目,创建一个新的API Key
在OpenClaw中配置DeepSeek
root@instance-nqlm95vq:~# openclaw pairing list slack
🦞 OpenClaw 2026.2.3-1 (d84eb46) — Meta wishes they shipped this fast.
No pending slack pairing requests.
root@instance-nqlm95vq:~# openclaw config set 'models.providers.deepseek' --json '{
"baseUrl": "https://api.deepseek.com/v1",
"apiKey": "sk-xxxxa", #这里输入你自己的DeepSeek API-key
"api": "openai-completions",
"models": [
{ "id": "deepseek-chat", "name": "DeepSeek Chat" },
{ "id": "deepseek-reasoner", "name": "DeepSeek Reasoner" }
]
}'
Updated models.providers.deepseek. Restart the gateway to apply.
root@instance-nqlm95vq:~# openclaw config set models.mode merge
🦞 OpenClaw 2026.2.3-1 (d84eb46) — I run on caffeine, JSON5, and the audacity of "it worked on my machine."
Updated models.mode. Restart the gateway to apply.
root@instance-nqlm95vq:~# openclaw models set deepseek/deepseek-chat
🦞 OpenClaw 2026.2.3-1 (d84eb46) — Say "stop" and I'll stop—say "ship" and we'll both learn a lesson.
Updated ~/.openclaw/openclaw.json
Default model: deepseek/deepseek-chat
root@instance-nqlm95vq:~# openclaw gateway restart
🦞 OpenClaw 2026.2.3-1 (d84eb46)
If you're lost, run doctor; if you're brave, run prod; if you're wise, run tests.
Restarted systemd service: openclaw-gateway.service
模型验证与测试
安装配置并且重启OpenClaw-GateWay后,执行openclaw tui这个命令行工具验证,我问了一个“你是谁?”,OpenClaw给我的回复:

详细的部署和DeepSeek模型配置流程入下:

四、打通Slack通信渠道
Slack集成的重要性
Slack作为团队协作的重要工具,将OpenClaw与其集成可以实现:
- 在团队频道中直接与AI助手交互
- 将AI处理结果自动推送到指定频道
- 通过Slack命令触发AI任务执行
- 实现团队级别的自动化工作流
创建Slack App并获取凭证
- 访问Slack API门户:前往 https://api.slack.com/apps
- 创建新应用:点击“Create New App”按钮,选择“From scratch”,生成App Token(xapp-1-xxxx)
- 激活配置:
- Enable Socket Mode
- OAuth & Permissions配置“Bot Token Socpes”里的各种权限,并且install,最后生成一个Bot Token(xoxb-xxxx)
- 点击“Add New Webhook to Workspace”
- 选择要发送消息的频道并授权
- 复制Webhook URL:复制生成的Webhook URL(以
https://hooks.slack.com/services/开头)
配置Slack Skill
OpenClaw通过Skills系统扩展功能,要集成Slack,需要配置相应的Skill。一种方式是通过配置文件配置,另一种方式就是先把Slack这些Token搞定后,在初始化时配置(openclaw onboard)。
对了我是搭建好OpenClaw这个助手,便问他,边搞定的:

测试验证成功:

并且我在Slack页面也可以跟这个Ai助手沟通了:

八、总结与展望
通过本文的步骤,你应该已经成功搭建了一个基于OpenClaw、DeepSeek和Slack的智能办公助手。这个系统结合了:
- OpenClaw的强大执行力:作为本地的AI代理,能够执行各种实际任务
- DeepSeek的高性价比智能:提供优质且成本低廉的AI推理能力
- Slack的团队协作能力:在团队环境中无缝集成AI助手
进一步探索方向:
- 技能扩展:探索OpenClaw社区中的其他技能,如Git操作、数据库管理、API调用等
- 多模型切换:配置多个AI模型,根据任务类型自动选择最合适的模型
- 自动化工作流:创建复杂的工作流,实现端到端的自动化处理
- 自定义技能开发:基于OpenClaw的SDK开发适合自己业务需求的自定义技能
随着AI技术的快速发展,个人AI助理正变得越来越强大和实用。OpenClaw的开源特性意味着你可以完全掌控自己的AI助手,根据需求定制和扩展其功能。对了,别忘了查看账单。哈哈!

最后
我在一线科技企业深耕十二载,见证过太多因技术更迭而跃迁的案例。那些率先拥抱 AI 的同事,早已在效率与薪资上形成代际优势,我意识到有很多经验和知识值得分享给大家,也可以通过我们的能力和经验解答大家在大模型的学习中的很多困惑。
我整理出这套 AI 大模型突围资料包:
- ✅AI大模型学习路线图
- ✅Agent行业报告
- ✅100集大模型视频教程
- ✅大模型书籍PDF
- ✅DeepSeek教程
- ✅AI产品经理入门资料
完整的大模型学习和面试资料已经上传带到CSDN的官方了,有需要的朋友可以扫描下方二维码免费领取【保证100%免费】👇👇

为什么说现在普通人就业/升职加薪的首选是AI大模型?
人工智能技术的爆发式增长,正以不可逆转之势重塑就业市场版图。从DeepSeek等国产大模型引发的科技圈热议,到全国两会关于AI产业发展的政策聚焦,再到招聘会上排起的长队,AI的热度已从技术领域渗透到就业市场的每一个角落。

智联招聘的最新数据给出了最直观的印证:2025年2月,AI领域求职人数同比增幅突破200% ,远超其他行业平均水平;整个人工智能行业的求职增速达到33.4%,位居各行业榜首,其中人工智能工程师岗位的求职热度更是飙升69.6%。
AI产业的快速扩张,也让人才供需矛盾愈发突出。麦肯锡报告明确预测,到2030年中国AI专业人才需求将达600万人,人才缺口可能高达400万人,这一缺口不仅存在于核心技术领域,更蔓延至产业应用的各个环节。


资料包有什么?
①从入门到精通的全套视频教程⑤⑥
包含提示词工程、RAG、Agent等技术点
② AI大模型学习路线图(还有视频解说)
全过程AI大模型学习路线

③学习电子书籍和技术文档
市面上的大模型书籍确实太多了,这些是我精选出来的

④各大厂大模型面试题目详解

⑤ 这些资料真的有用吗?
这份资料由我和鲁为民博士共同整理,鲁为民博士先后获得了北京清华大学学士和美国加州理工学院博士学位,在包括IEEE Transactions等学术期刊和诸多国际会议上发表了超过50篇学术论文、取得了多项美国和中国发明专利,同时还斩获了吴文俊人工智能科学技术奖。目前我正在和鲁博士共同进行人工智能的研究。
所有的视频教程由智泊AI老师录制,且资料与智泊AI共享,相互补充。这份学习大礼包应该算是现在最全面的大模型学习资料了。
资料内容涵盖了从入门到进阶的各类视频教程和实战项目,无论你是小白还是有些技术基础的,这份资料都绝对能帮助你提升薪资待遇,转行大模型岗位。


智泊AI始终秉持着“让每个人平等享受到优质教育资源”的育人理念,通过动态追踪大模型开发、数据标注伦理等前沿技术趋势,构建起"前沿课程+智能实训+精准就业"的高效培养体系。
课堂上不光教理论,还带着学员做了十多个真实项目。学员要亲自上手搞数据清洗、模型调优这些硬核操作,把课本知识变成真本事!


如果说你是以下人群中的其中一类,都可以来智泊AI学习人工智能,找到高薪工作,一次小小的“投资”换来的是终身受益!
应届毕业生:无工作经验但想要系统学习AI大模型技术,期待通过实战项目掌握核心技术。
零基础转型:非技术背景但关注AI应用场景,计划通过低代码工具实现“AI+行业”跨界。
业务赋能 突破瓶颈:传统开发者(Java/前端等)学习Transformer架构与LangChain框架,向AI全栈工程师转型。
👉获取方式:
😝有需要的小伙伴,可以保存图片到wx扫描二v码免费领取【保证100%免费】🆓**

更多推荐



所有评论(0)