(免费领源码)基于Java 的智能化手术室管理系统的设计与实现54688-计算机毕设JAVA、PHP、python、爬虫、APP、小程序、C# 、C++、数据可视化、大数据、全套文案
本文设计并实现了一个基于Java和SpringBoot框架的智能化手术室管理系统。系统采用B/S架构,MySQL数据库,主要包含普通用户、医生用户和管理员三大角色功能模块。通过系统可实现手术介绍管理、手术登记审核、术前准备安排、术后登记管理及药品设备管理等全流程数字化操作。系统测试表明,该方案能有效提升手术室管理效率,优化资源配置,保障医疗安全。未来可进一步引入AI辅助决策和大数据分析功能,为医疗
一、系统设计概述
(一)项目背景
手术室作为医院最重要的部门之一,直接关系到患者的手术安全和医疗效果。然而,传统的手术室管理方式存在着一系列的问题,这些问题包括信息传递不畅、流程不透明、资源管理不当、操作繁琐、人为因素干扰等。由于这些问题的存在,手术室管理效率低下,易出现手术时间冲突、手术材料缺乏、术前准备不充分等情况,严重影响了手术室工作的效率和质量,甚至可能给患者的生命带来风险。随着医疗技术的不断发展,手术室管理对于提高手术效率、改善患者医疗体验、确保手术安全性十分重要。因此,设计并实现一套智能化手术室管理系统势在必行,以加强手术室管理的准确性、高效性和安全性,实现手术室的自动化、信息化和智能化管理,对于提高手术效率、保障医疗安全具有重要意义。
随着信息技术的飞速发展,智能化手术室管理系统应运而生,为改善手术室管理提供了新的解决方案。该系统能够通过数字化、智能化的手段,实现对手术信息的实时管理和监控,帮助医护人员更好地安排手术时间、调度资源,并减少操作过程中的人为失误。此外,智能化手术室管理系统还可以通过数据分析和智能算法实现手术室资源的优化配置,提高利用率,降低成本,为医院提供更优质的医疗服务。
因此,设计并实现一套基于Java的智能化手术室管理系统具有重要的实用意义。这不仅有助于提升医院手术室管理的效率和质量,还能改善患者就医体验,提高医疗行业的整体水平,为社会健康事业的发展做出贡献。
(二)设计目标
本文研究的智能化手术室管理系统旨在实现一个高效、安全、便捷的管理平台,以提高手术室的运作效率和管理水平,为普通用户、医生用户和管理员提供全面的管理功能,方便用户预约登记手术,并及时获取手术相关信息;让医生和管理人员能够便捷地进行手术室相关的操作和决策。因此,本系统的设计目标主要包括以下几方面:
提供用户友好的界面,及便捷全面的操作功能,使各类用户能够轻松地进行操作;
实现用户登录、手术登记管理、医疗设备及药品的数据管理、药品和设备使用情况、医疗设备及药品的入库管理、手术日志管理、术后康复管理、出院登记管理等多元全面功能模块,实现完善手术室管理;
保障医疗设备和药品的安全管理,确保其合理使用和库存管理;
提供完善的日志管理功能,方便查看操作记录、审计系统使用情况;
支持医疗公告、医疗资讯的发布和管理,方便医护人员获取最新的医疗信息;
提供管理员对系统进行维护和管理的功能,确保系统的稳定性和安全性。
总体来说,系统设计目标是通过智能化的设计和实现,简化和规范手术室管理流程,提高手术室管理效率,降低手术室管理成本,为医院提供优质的手术室管理服务,提升医疗服务水平。
(三)设计意义
智能化手术室管理系统的设计意义在于通过集成先进的信息技术、自动化设备和智能算法,来优化手术室的运营流程、提高医疗质量、确保患者安全,并提升医疗机构的综合管理水平,能够优化手术流程,减少不必要的操作步骤和等待时间,提高手术室管理效率,确保手术室运作的安全性和流畅性,确保手术室运作的安全性和流畅性。同时提升医护人员从事医疗工作的便捷性和舒适度。
通过智能化手术室管理系统的设计和实现可以对手术室的各项信息进行全面管理和记录,简化手术室管理过程,减少人工操作,提高管理工作效率。同时借助系统能够对医疗设备、药品等进行系统化和信息化管理,实现有效管理,确保医疗安全,有效监控库存和使用情况,降低误用、过期等风险。同时,本系统提供了一个使用便捷和用户友好的操作界面,让用户能够及时获取相关手术信息,了解自身手术情况,使医护人员能够方便快捷地对手术室进行管理,提高工作效率。此外,系统能够对手术的各个环节进行记录和管理,以便医护人员随时查看必要的手术信息,提高医疗质量,降低疏漏风险。并且可以提供数据分析和报告生成功能,为医生和管理者提供必要数据和报告,以支持更好的决策和规划。
综上,智能化手术室管理系统的设计意义在于提高手术室管理效率、确保医疗安全、提升医疗质量以及提供决策支持,为医护人员提供更好的工作环境和更安全的医疗服务。
二、系统项目规划
(一)项目开发环境
开发工具方面,我们使用了Eclipse作为集成开发环境(IDE);开发语言方面,选择Java;开发框架方面,采用Spring Boot框架;数据库管理系统方面,使用MySQL;整体运行于Windows系统。
(二)项目开发技术简述
首先,在编程语言方面,我们选择了Java作为主要开发语言。Java以其跨平台性、丰富的类库和强大的社区支持,为系统的开发提供了坚实的基础。同时,Java的面向对象特性也有助于我们更好地组织和管理代码,提高开发效率。
其次,在开发框架方面,我们采用了Spring Boot框架。Spring Boot简化了Spring应用的初始搭建以及开发过程,提供了大量的开箱即用功能,如自动配置、快速开发和测试工具等。这大大减少了我们的配置工作,使我们能够更专注于业务逻辑的实现。
在数据库技术方面,我们使用了MySQL作为系统的数据库管理系统。MySQL具有稳定、可靠、易用和可扩展的特点,能够满足我们对数据存储、访问和管理的需求。同时,我们还使用了ORM(对象关系映射)技术,如Hibernate,来简化数据库操作,提高开发效率。
此外,我们还使用了一些前端技术来提升用户体验,如HTML5、CSS3和JavaScript等。这些技术使我们能够创建动态、交互式的网页,提供更好的用户界面。
在开发工具方面,我们使用了Eclipse作为集成开发环境(IDE),它提供了代码编辑、调试、测试等一系列功能,有助于我们更高效地进行开发工作。同时,我们还使用了Git作为版本控制工具,以确保多人协作开发时的代码一致性和可追踪性。
(三)项目可行性分析
1、技术可行性
当前的信息技术、物联网技术、自动化技术以及大数据分析等已经相对成熟,这些技术为智能化手术室管理系统的开发提供了坚实的基础。Spring Boot作为一个成熟的开发框架,具有丰富的功能和广泛的社区支持。它提供了快速开发和部署应用程序的能力,适合构建所需的功能和性能要求。Java作为一种流行的编程语言,具有广泛的库和工具生态系统,可以满足项目的需求。MySQL是一种可靠的关系型数据库管理系统,具备良好的性能和稳定性。使用Java开发技术、通过基于spring boot框架和MySQL结合起来研发一个智能化手术室管理系统,一定是合理而且有效的。因此,在技术层面上,该项目是可行的。
2、操作可行性
智能化手术室管理系统的注册与登陆页面设计简洁容易应用,可以通过最常见的页面窗口来登陆页面,并利用过计算机实现登陆功能,因此使用者只要平时利用过计算机都可以实现登陆应用。此操作系统的研发工作环境运用了Java技术,并运用了Spring boot架构,这些研发工作环境都使得此系统功能更为完整,使整个设计更为个性化,使用者功能也更为简洁方便。本管理系统具备了易于运行、容易管理、交互性较好的优点,在实际操作上也是非常简单的。因此,本管理系统也可进行商业设计。
3、社会可行性
社会可行性主要包括法律和用户两个方面,下面将从这两方面进行分析。
(1)法律可行性
本系统是学习开发所制作的程序,并不用作商业用途,是在根据实际调研的结果结合现有的智能化手术室管理系统后得出的,而且系统制作的全部过程都是在个人的工作电脑中完成的,使用的都是开源和免费的开发环境、分析软件和数据库,不存在侵权问题。
(2)用户可行性
操作人员或者客户只需要具备一定的Java操作常识,不需要精通计算机技能。此外系统管理人员,只需要在再熟悉下使用Tomcat服务器的操作流程,只要掌握一定的计算机知识即可,在正式上线运营之前,仅需要对操作人员进行简单的熟悉流程培训即可。所以从用户可行性上也是可行的。
综上所述,该设备的研发符合技术要求,因此其研发具有高度的可实现性和操作性。
三、系统需求分析
(一)系统需求描述
智能化手术室是现代医疗技术的结晶,可显著提升手术室工作效率,优化患者治疗体验。在开发研究之前,对系统的需求进行认真分析是至关重要的。市场调研可以帮助确定实际场景中使用者的功能需求,并明确整个系统开发的目标和定位。本节将对智能化手术室管理系统的性能、业务流程和数据等进行分析。
1、性能分析:针对SpringBoot技术,需要对系统的性能进行评估和分析。这包括系统的响应时间、并发处理能力、稳定性和扩展性等方面的考虑。通过对系统的性能进行分析,可以确保系统能够高效运行,并满足用户的需求。
2、业务流程分析:通过分析智能化手术室管理系统的业务流程,可以清晰地了解系统的操作流程和各个模块之间的关系。这有助于确定系统的功能模块划分和设计,并确保用户和管理员能够顺利完成各项操作。同时,业务流程分析还可以帮助优化系统的流程和提升用户体验。
3、数据分析:系统的数据分析是对系统所涉及的数据进行全面的理解和分析。这包括数据的来源、存储方式、处理方式以及数据的安全性和隐私保护等方面。通过对数据进行分析,可以确保系统能够有效管理和利用数据,同时保护用户的隐私和数据安全。
在分析了性能、业务流程和数据等方面后,可以更准确地确定基于Java 的智能化手术室管理系统的功能需求。系统设计应以用户和管理员的实际需求为出发点,了解他们所需的功能和管理工作,并确保系统能够满足这些需求。
(二)系统角色分析
系统角色分析是对参与系统操作的各类用户进行详细剖析的过程。在这一过程中,需要识别系统中的主要角色,通过对本系统的使用者进行分析,可以得出本系统的角色主要可以划分为管理员角色、医生用户角色和普通用户角色,并针对每个角色分析其权限、责任及其在系统中的操作行为。通过对不同角色的细致划分,可以确保系统设计的用户友好性、安全性以及功能的合理分配,从而满足各类用户的需求,提升系统的整体使用体验和运行效率。
游客可注册成为普通用户,普通用户登录后可搜索和浏览医疗公告、医疗资讯、手术介绍等信息,可对修改密码和修改资料,同时可以对个人中心(个人首页、手术登记、术前准备、设备使用登记、药品使用登记、手术日志、术后登记、康复情况、出院登记、收藏)进行查阅和管控。本智能化手术室管理系统的普通用户角色用例图如下图3-1所示。

图3-1 普通用户角色用例图
医生用户主要负责手术介绍管理、手术登记管理、医疗设备管理、术前准备管理、设备使用登记管理、药品信息管理、药品使用登记管理、手术日志管理、术后登记管理、康复情况管理、出院登记管理等功能的管理,同时可以查看医疗设备、药品信息等统计信息数据分析图表,并可对自己的个人信息和密码进行管控。本智能化手术室管理系统的医生用户角色用例图如下图3-2所示。

图3-2 医生用户角色用例图
管理员,是系统最高权限拥有者,负责维护系统信息的更新和保证系统运行的正常。可以使用所有系统功能,包括手术介绍管理、手术登记管理、医疗设备管理、术前准备管理、设备使用登记管理、药品信息管理、药品使用登记管理、手术日志管理、术后登记管理、康复情况管理、出院登记管理等功能模块,进行增改删查操作,并获取数据分析信息,方便实时了解药品和设备的使用及库存情况,以及时补充库存。本智能化手术室管理系统的管理员角色用例图如下图3-3 所示。

图3-3 管理员角色用例图
(三)系统功能分析
在系统开发设计前,应该对功能做初步设想,清楚这个管理系统有什么板块,每个板块有什么功能,整体的设计是否满足使用者的需求,接着对所开发的系统功能进行的详细分析总结,从而设计出完整的系统并将其实现。用户和开发人员的交流分析,使其达到最佳理解程度,使系统功能达到最佳。根据用户对系统的需求,要求系统简单操作,能够准确,完整的对信息进行管理。对智能化手术室管理系统做需求做解析后,可以划分为了普通用户、医生用户和管理员这三大功能模块。
1、普通用户功能分析
注册登录:游客可以通过注册成为系统用户,使用账号密码可进行登录,使用系统功能。
首页:普通用户登录系统,首先进入首页界面,界面成上下布局,上方为系统导航栏,下面。
医疗公告:普通用户可查看包括关于我们、联系方式、网站介绍等管理员发布的所有医疗公告,点击可查看详情。
医疗资讯:普通用户可查看管理员发布的所有医疗资讯信息,支持局部搜索和下拉(筛选、排序)搜索,点击可查看详情,可对医疗资讯进行点赞、收藏和评论。
手术介绍:普通用户可查看发布的所有手术介绍信息,支持关键字(手术名称、科室、医生姓名)搜索和下拉(排序)搜索,点击可查看详情,可对手术介绍进行收藏和评论,并可点击预约登记操作。
我的账户:普通用户可对自己的个人资料进行管理,包括修改密码和修改资料。
个人中心:普通用户可对自己的个人首页、手术登记、术前准备、设备使用登记、药品使用登记、手术日志、术后登记、康复情况、出院登记、收藏等信息进行管控。
2、医生用户
登录:医生用户账号密码由管理员添加,使用添加的账号密码可以登录系统后台,使用系统功能进行管理,并可以管控和修改自己的个人信息和密码。
后台首页:医生用户登录系统后首先进入后台首页界面,可查看医疗设备、药品信息等统计信息数据分析图表。
手术介绍管理:医生用户可查看自己的手术介绍信息,进行查询操作,支持手术名称、科室、医生姓名搜索,点击可查看详情,和查看评论。
手术登记管理:医生用户可查看自己的术前准备信息,进行查询和删除操作,支登记编号、手术名称、预约日期、审核状态搜索,点击可查看详情,进行审核,并可点击确认操作,点击确认后,可进行术前准备。
医疗设备管理:医生用户可查看自己的医疗设备信息,进行查询操作,支持设备名称、设备类型搜索,点击可查看详情,和查看评论。
术前准备管理:医生用户可查看自己的术前准备信息,进行查询操作,支持登记编号、手术名称、预约日期搜索,点击可查看详情,并可点击设备登记、药品登记、手术日志、完成手术等操作。
设备使用登记管理:医生用户可查看自己的设备使用登记信息,进行查询操作,支持登记编号、手术名称、登记日期搜索,点击可查看详情。
药品信息管理:医生用户可查看自己的药品信息,进行查询操作,支持药品名称搜索,点击可查看详情。
药品使用登记管理:医生用户可查看自己的药品使用信息,进行查询操作,支持登记编号、手术名称、登记时间搜索,点击可查看详情。
手术日志管理:医生用户可查看自己的手术日志信息,进行查询操作,支持登记编号、手术名称、记录时间搜索,点击可查看详情。
术后登记管理:医生用户可查看自己的药品信息,进行查询操作,支持登记编号、手术名称、登记时间搜索,点击可查看详情,并可点击出院、康复登记、药品登记等操作。
康复情况管理:医生用户可查看自己的康复情况信息,进行查询操作,支持登记编号、手术名称、登记日期搜索,点击可查看详情。
出院登记管理:医生用户可查看自己的出院登记信息,进行查询操作,支持登记编号、手术名称、登记时间搜索,点击可查看详情.
3、管理员
登录:管理员账号密码由系统生成,可使用账号密码登录系统后台,使用系统功能进行管理,管理员是系统最高权限拥有者,并可以管控和修改自己的个人信息和密码。
后台首页:管理员登录系统后首先进入后台首页界面,可查看医疗设备、药品信息等统计信息数据分析图表。
系统用户:管理员可对包括普通用户、医生用户和管理员等系统用户进行管控,包括进行增删改查操作,可点击查看详情,医生由管理员直接添加。
手术介绍管理:管理员可查看所有的手术介绍信息,进行增改删查操作,支持手术名称、科室、医生姓名搜索,点击可查看详情,和查看评论。
科室管理:管理员可查看所有的科室信息,进行增改删查操作,支持科室搜索,点击可查看详情。
手术登记管理:管理员可查看所有的术前准备信息,进行查询和删除操作,支登记编号、手术名称、预约日期、审核状态搜索,点击可查看详情,进行审核,并可点击确认操作,点击确认后,可进行术前准备。
医疗设备管理:管理员可查看所有的医疗设备信息,进行增改删查操作,支持设备名称、设备类型搜索,点击可查看详情,和查看评论。
设备类型管理:管理员可查看所有的设备类型信息,进行增改删查操作,支持设备类型搜索,点击可查看详情。
术前准备管理:管理员可查看所有的术前准备信息,进行查询和删除操作,支持登记编号、手术名称、预约日期搜索,点击可查看详情,并可点击设备登记、药品登记、手术日志、完成手术等操作。
设备使用登记管理:管理员可查看所有的设备使用登记信息,进行查询和删除操作,支持登记编号、手术名称、登记日期搜索,点击可查看详情。
药品信息管理:管理员可查看所有的药品信息,进行增改删查操作,支持药品名称搜索,点击可查看详情。
药品使用登记管理:管理员可查看所有的药品使用信息,进行查询和删除操作,支持登记编号、手术名称、登记时间搜索,点击可查看详情。
手术日志管理:管理员可查看所有的手术日志信息,进行查询和删除操作,支持登记编号、手术名称、记录时间搜索,点击可查看详情。
术后登记管理:管理员可查看所有的药品信息,进行查询和删除操作,支持登记编号、手术名称、登记时间搜索,点击可查看详情,并可点击出院、康复登记、药品登记等操作。
康复情况管理:管理员可查看所有的康复情况信息,进行查询和删除操作,支持登记编号、手术名称、登记日期搜索,点击可查看详情。
出院登记管理:管理员可查看所有的出院登记信息,进行查询和删除操作,支持登记编号、手术名称、登记时间搜索,点击可查看详情。
设备入库管理:管理员可查看所有的设备入库信息,进行增改删查操作,支持入库时间、设备名称、入库日期搜索,点击可查看详情。
药品入库管理:管理员可查看所有的药品入库信息,进行增改删查操作,支持入库时间、药品名称、入库日期搜索,点击可查看详情。
系统管理:管理员可对首页的轮播图进行管理,进行增删改查操作,支持标题搜索,可点击查看详情。
医疗公告管理:管理员可对医疗公告进行管理,进行增删改查操作,支持标题搜索,可点击查看详情。
资源管理:管理员可对医疗资讯和资讯分类进行管理,进行增删改查操作;其中医疗资讯支持标题、标签、分类搜索,可点击查看详情和查看评论;资讯分类支持类型名称搜索,可点击查看详情。
四、系统结构设计
(一)总体设计
1、系统架构设计
本系统的采用的是B/S体系结构,MySQL数据库进行开发。开发的过程中使用了springboot框架。目前B/S体系的系统主要的数据访问方式是:通过浏览器页面用户可以进入系统,系统可以自动对用户向服务器发送的请求进行处理,处理请求是在系统后台中进行的,用户在浏览器页面上进行相应操作,就能够看到服务端传递的处理结果。智能化手术室管理系统主要分为视图-模型-控制三层架构设计。在视图层中,主要是操作在服务器端向客户端反馈并显示的数据,在模型层中,主要处理相关的业务逻辑、数据整合等,最后的控制层它介于视图和模型之间,主要是调整两层之间的关系,最终落实数据的传递。
系统架构图如下图所示。

图4-1 系统体系架构图
2、功能结构设计
整个系统是由多个功能模块组合而成的,要将所有的功能模块都一一列举出来,然后进行逐个的功能设计,使得每一个模块都有相对应的功能设计,然后进行系统整体的设计。系统设计的目的是分析系统包括的所有功能结构,为开发人员设计开发和实现系统做好准备工作。经过前期的需求调查、分析和整理之后,确定的总体需求主要包括多个模块,系统整体角色分为三个部分,一是普通用户、二是医生用户、三是管理员。其中管理员是最高权限拥有者。系统功能结构如下图所示:

图4-2 系统功能结构图
(二)数据库设计
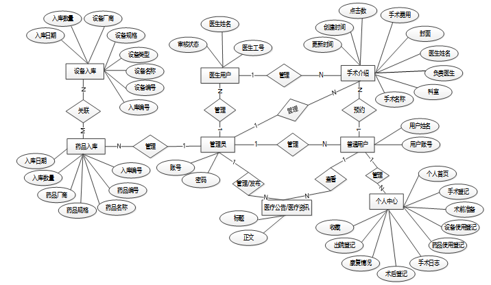
根据我们之前的分析结果,运用数据库建模技术,这里我们使用广泛流行的 Vision 建模工具,绘制了数据库实体ER图,其中矩形表示系统中的实体、菱形表示两个实体的关系,矩形周围的椭圆则代表实体的属性,通过这样一张数据ER图,我们可以清晰的看到系统中各个实体之间的关系,这样就可以建立一个对数据库的基本认识,接下来就可以在这个基础上完成对数据库的设计工作。
数据库实体总ER图如下所示。

图4-3 系统总ER图
本系统数据库管理采用MySQL,通过对功能的分析,对本系统的数据库表进行了设计,可以得出一共需要创建很多个数据表。在此主要罗列几个主要的数据库表结构设计,对表的结构进行了详细的阐述,主要内容是对的字段、主外键进行了详细的描述。根据逻辑数据模型构建的物理数据模型,具体表格设计如下:
|
编号 |
名称 |
数据类型 |
长度 |
小数位 |
允许空值 |
主键 |
默认值 |
说明 |
|
1 |
regular_users_id |
int |
10 |
0 |
N |
Y |
普通用户ID |
|
|
2 |
name |
varchar |
64 |
0 |
N |
N |
姓名 |
|
|
3 |
age |
varchar |
64 |
0 |
N |
N |
年龄 |
|
|
4 |
gender |
varchar |
64 |
0 |
N |
N |
性别 |
|
|
5 |
address |
varchar |
64 |
0 |
N |
N |
住址 |
|
|
6 |
mobile_phone_number |
varchar |
16 |
0 |
N |
N |
手机号码 |
|
|
7 |
examine_state |
varchar |
16 |
0 |
N |
N |
已通过 |
审核状态 |
|
8 |
user_id |
int |
10 |
0 |
N |
N |
0 |
用户ID |
|
9 |
create_time |
datetime |
19 |
0 |
N |
N |
CURRENT_TIMESTAMP |
创建时间 |
|
10 |
update_time |
timestamp |
19 |
0 |
N |
N |
CURRENT_TIMESTAMP |
更新时间 |
表doctor_users (医生用户)
|
编号 |
名称 |
数据类型 |
长度 |
小数位 |
允许空值 |
主键 |
默认值 |
说明 |
|
1 |
doctor_users_id |
int |
10 |
0 |
N |
Y |
医生用户ID |
|
|
2 |
doctors_id |
varchar |
64 |
0 |
N |
N |
医生工号 |
|
|
3 |
doctors_name |
varchar |
64 |
0 |
Y |
N |
医生姓名 |
|
|
4 |
examine_state |
varchar |
16 |
0 |
N |
N |
已通过 |
审核状态 |
|
5 |
user_id |
int |
10 |
0 |
N |
N |
0 |
用户ID |
|
6 |
create_time |
datetime |
19 |
0 |
N |
N |
CURRENT_TIMESTAMP |
创建时间 |
|
7 |
update_time |
timestamp |
19 |
0 |
N |
N |
CURRENT_TIMESTAMP |
更新时间 |
表article (文章:用于内容管理系统的文章)
|
编号 |
名称 |
数据类型 |
长度 |
小数位 |
允许空值 |
主键 |
默认值 |
说明 |
|
1 |
article_id |
mediumint |
8 |
0 |
N |
Y |
文章id:[0,8388607] |
|
|
2 |
title |
varchar |
125 |
0 |
N |
Y |
标题:[0,125]用于文章和html的title标签中 |
|
|
3 |
type |
varchar |
64 |
0 |
N |
N |
0 |
文章分类:[0,1000]用来搜索指定类型的文章 |
|
4 |
hits |
int |
10 |
0 |
N |
N |
0 |
点击数:[0,1000000000]访问这篇文章的人次 |
|
5 |
praise_len |
int |
10 |
0 |
N |
N |
0 |
点赞数 |
|
6 |
create_time |
timestamp |
19 |
0 |
N |
N |
CURRENT_TIMESTAMP |
创建时间: |
|
7 |
update_time |
timestamp |
19 |
0 |
N |
N |
CURRENT_TIMESTAMP |
更新时间: |
|
8 |
source |
varchar |
255 |
0 |
Y |
N |
来源:[0,255]文章的出处 |
|
|
9 |
url |
varchar |
255 |
0 |
Y |
N |
来源地址:[0,255]用于跳转到发布该文章的网站 |
|
|
10 |
tag |
varchar |
255 |
0 |
Y |
N |
标签:[0,255]用于标注文章所属相关内容,多个标签用空格隔开 |
|
|
11 |
content |
longtext |
2147483647 |
0 |
Y |
N |
正文:文章的主体内容 |
|
|
12 |
img |
varchar |
255 |
0 |
Y |
N |
封面图 |
|
|
13 |
description |
text |
65535 |
0 |
Y |
N |
文章描述 |
表article_type (文章分类)
|
编号 |
名称 |
数据类型 |
长度 |
小数位 |
允许空值 |
主键 |
默认值 |
说明 |
|
1 |
type_id |
smallint |
5 |
0 |
N |
Y |
分类ID:[0,10000] |
|
|
2 |
display |
smallint |
5 |
0 |
N |
N |
100 |
显示顺序:[0,1000]决定分类显示的先后顺序 |
|
3 |
name |
varchar |
16 |
0 |
N |
N |
分类名称:[2,16] |
|
|
4 |
father_id |
smallint |
5 |
0 |
N |
N |
0 |
上级分类ID:[0,32767] |
|
5 |
description |
varchar |
255 |
0 |
Y |
N |
描述:[0,255]描述该分类的作用 |
|
|
6 |
icon |
text |
65535 |
0 |
Y |
N |
分类图标: |
|
|
7 |
url |
varchar |
255 |
0 |
Y |
N |
外链地址:[0,255]如果该分类是跳转到其他网站的情况下,就在该URL上设置 |
|
|
8 |
create_time |
timestamp |
19 |
0 |
N |
N |
CURRENT_TIMESTAMP |
创建时间: |
|
9 |
update_time |
timestamp |
19 |
0 |
N |
N |
CURRENT_TIMESTAMP |
更新时间: |
表collect (收藏)
|
编号 |
名称 |
数据类型 |
长度 |
小数位 |
允许空值 |
主键 |
默认值 |
说明 |
|
1 |
collect_id |
int |
10 |
0 |
N |
Y |
收藏ID: |
|
|
2 |
user_id |
int |
10 |
0 |
N |
N |
0 |
收藏人ID: |
|
3 |
source_table |
varchar |
255 |
0 |
Y |
N |
来源表: |
|
|
4 |
source_field |
varchar |
255 |
0 |
Y |
N |
来源字段: |
|
|
5 |
source_id |
int |
10 |
0 |
N |
N |
0 |
来源ID: |
|
6 |
title |
varchar |
255 |
0 |
Y |
N |
标题: |
|
|
7 |
img |
varchar |
255 |
0 |
Y |
N |
封面: |
|
|
8 |
create_time |
timestamp |
19 |
0 |
N |
N |
CURRENT_TIMESTAMP |
创建时间: |
|
9 |
update_time |
timestamp |
19 |
0 |
N |
N |
CURRENT_TIMESTAMP |
更新时间: |
表comment (评论)
|
编号 |
名称 |
数据类型 |
长度 |
小数位 |
允许空值 |
主键 |
默认值 |
说明 |
|
1 |
comment_id |
int |
10 |
0 |
N |
Y |
评论ID: |
|
|
2 |
user_id |
int |
10 |
0 |
N |
N |
0 |
评论人ID: |
|
3 |
reply_to_id |
int |
10 |
0 |
N |
N |
0 |
回复评论ID:空为0 |
|
4 |
content |
longtext |
2147483647 |
0 |
Y |
N |
内容: |
|
|
5 |
nickname |
varchar |
255 |
0 |
Y |
N |
昵称: |
|
|
6 |
avatar |
varchar |
255 |
0 |
Y |
N |
头像地址:[0,255] |
|
|
7 |
create_time |
timestamp |
19 |
0 |
N |
N |
CURRENT_TIMESTAMP |
创建时间: |
|
8 |
update_time |
timestamp |
19 |
0 |
N |
N |
CURRENT_TIMESTAMP |
更新时间: |
|
9 |
source_table |
varchar |
255 |
0 |
Y |
N |
来源表: |
|
|
10 |
source_field |
varchar |
255 |
0 |
Y |
N |
来源字段: |
|
|
11 |
source_id |
int |
10 |
0 |
N |
N |
0 |
来源ID: |
表department (科室)
|
编号 |
名称 |
数据类型 |
长度 |
小数位 |
允许空值 |
主键 |
默认值 |
说明 |
|
1 |
department_id |
int |
10 |
0 |
N |
Y |
科室ID |
|
|
2 |
department |
varchar |
64 |
0 |
Y |
N |
科室 |
|
|
3 |
create_time |
datetime |
19 |
0 |
N |
N |
CURRENT_TIMESTAMP |
创建时间 |
|
4 |
update_time |
timestamp |
19 |
0 |
N |
N |
CURRENT_TIMESTAMP |
更新时间 |
表discharge_registration (出院登记)
|
编号 |
名称 |
数据类型 |
长度 |
小数位 |
允许空值 |
主键 |
默认值 |
说明 |
|
1 |
discharge_registration_id |
int |
10 |
0 |
N |
Y |
出院登记ID |
|
|
2 |
registration_number |
varchar |
64 |
0 |
N |
N |
登记编号 |
|
|
3 |
surgical_name |
varchar |
64 |
0 |
Y |
N |
手术名称 |
|
|
4 |
department |
varchar |
64 |
0 |
Y |
N |
科室 |
|
|
5 |
responsible_doctor |
int |
10 |
0 |
Y |
N |
0 |
负责医生 |
|
6 |
doctors_name |
varchar |
64 |
0 |
Y |
N |
医生姓名 |
|
|
7 |
regular_users |
int |
10 |
0 |
Y |
N |
0 |
普通用户 |
|
8 |
name |
varchar |
64 |
0 |
Y |
N |
姓名 |
|
|
9 |
age |
varchar |
64 |
0 |
Y |
N |
年龄 |
|
|
10 |
gender |
varchar |
64 |
0 |
Y |
N |
性别 |
|
|
11 |
address |
varchar |
64 |
0 |
Y |
N |
住址 |
|
|
12 |
mobile_phone_number |
varchar |
16 |
0 |
Y |
N |
手机号码 |
|
|
13 |
registration_date |
date |
10 |
0 |
Y |
N |
登记日期 |
|
|
14 |
medical_record_documents |
varchar |
255 |
0 |
Y |
N |
病历文档 |
|
|
15 |
matters_needing_attention |
longtext |
2147483647 |
0 |
Y |
N |
注意事项 |
|
|
16 |
create_time |
datetime |
19 |
0 |
N |
N |
CURRENT_TIMESTAMP |
创建时间 |
|
17 |
update_time |
timestamp |
19 |
0 |
N |
N |
CURRENT_TIMESTAMP |
更新时间 |
|
编号 |
名称 |
数据类型 |
长度 |
小数位 |
允许空值 |
主键 |
默认值 |
说明 |
|
1 |
drugs_warehousing_id |
int |
10 |
0 |
N |
Y |
药品入库ID |
|
|
2 |
warehouse_entry_number |
varchar |
64 |
0 |
Y |
N |
入库编号 |
|
|
3 |
drug_number |
varchar |
64 |
0 |
N |
N |
药品编号 |
|
|
4 |
drug_name |
varchar |
64 |
0 |
Y |
N |
药品名称 |
|
|
5 |
drug_specifications |
varchar |
64 |
0 |
Y |
N |
药品规格 |
|
|
6 |
drug_manufacturers |
varchar |
64 |
0 |
Y |
N |
药品厂商 |
|
|
7 |
inventory_quantity |
int |
10 |
0 |
Y |
N |
0 |
入库数量 |
|
8 |
storage_date |
date |
10 |
0 |
Y |
N |
入库日期 |
|
|
9 |
create_time |
datetime |
19 |
0 |
N |
N |
CURRENT_TIMESTAMP |
创建时间 |
|
10 |
update_time |
timestamp |
19 |
0 |
N |
N |
CURRENT_TIMESTAMP |
更新时间 |
表drug_information (药品信息)
|
编号 |
名称 |
数据类型 |
长度 |
小数位 |
允许空值 |
主键 |
默认值 |
说明 |
|
1 |
drug_information_id |
int |
10 |
0 |
N |
Y |
药品信息ID |
|
|
2 |
drug_number |
varchar |
64 |
0 |
N |
N |
药品编号 |
|
|
3 |
drug_name |
varchar |
64 |
0 |
Y |
N |
药品名称 |
|
|
4 |
drug_specifications |
varchar |
64 |
0 |
Y |
N |
药品规格 |
|
|
5 |
drug_manufacturers |
varchar |
64 |
0 |
Y |
N |
药品厂商 |
|
|
6 |
inventory_quantity |
int |
10 |
0 |
Y |
N |
0 |
库存数量 |
|
7 |
taboos_for_use |
varchar |
64 |
0 |
Y |
N |
使用禁忌 |
|
|
8 |
instructions_for_use |
longtext |
2147483647 |
0 |
Y |
N |
使用说明 |
|
|
9 |
create_time |
datetime |
19 |
0 |
N |
N |
CURRENT_TIMESTAMP |
创建时间 |
|
10 |
update_time |
timestamp |
19 |
0 |
N |
N |
CURRENT_TIMESTAMP |
更新时间 |
表drug_use_registration (药品使用登记)
|
编号 |
名称 |
数据类型 |
长度 |
小数位 |
允许空值 |
主键 |
默认值 |
说明 |
|
1 |
drug_use_registration_id |
int |
10 |
0 |
N |
Y |
药品使用登记ID |
|
|
2 |
registration_number |
varchar |
64 |
0 |
Y |
N |
登记编号 |
|
|
3 |
surgical_name |
varchar |
64 |
0 |
Y |
N |
手术名称 |
|
|
4 |
department |
varchar |
64 |
0 |
Y |
N |
科室 |
|
|
5 |
responsible_doctor |
int |
10 |
0 |
Y |
N |
0 |
负责医生 |
|
6 |
doctors_name |
varchar |
64 |
0 |
Y |
N |
医生姓名 |
|
|
7 |
regular_users |
int |
10 |
0 |
Y |
N |
0 |
普通用户 |
|
8 |
name |
varchar |
64 |
0 |
Y |
N |
姓名 |
|
|
9 |
age |
varchar |
64 |
0 |
Y |
N |
年龄 |
|
|
10 |
gender |
varchar |
64 |
0 |
Y |
N |
性别 |
|
|
11 |
address |
varchar |
64 |
0 |
Y |
N |
住址 |
|
|
12 |
mobile_phone_number |
varchar |
16 |
0 |
Y |
N |
手机号码 |
|
|
13 |
registration_date |
date |
10 |
0 |
Y |
N |
登记日期 |
|
|
14 |
drug_number |
varchar |
64 |
0 |
N |
N |
药品编号 |
|
|
15 |
drug_name |
varchar |
64 |
0 |
Y |
N |
药品名称 |
|
|
16 |
drug_specifications |
varchar |
64 |
0 |
Y |
N |
药品规格 |
|
|
17 |
drug_manufacturers |
varchar |
64 |
0 |
Y |
N |
药品厂商 |
|
|
18 |
usage_quantity |
int |
10 |
0 |
Y |
N |
0 |
使用数量 |
|
19 |
remarks |
text |
65535 |
0 |
Y |
N |
备注 |
|
|
20 |
create_time |
datetime |
19 |
0 |
N |
N |
CURRENT_TIMESTAMP |
创建时间 |
|
21 |
update_time |
timestamp |
19 |
0 |
N |
N |
CURRENT_TIMESTAMP |
更新时间 |
表equipment_storage (设备入库)
|
编号 |
名称 |
数据类型 |
长度 |
小数位 |
允许空值 |
主键 |
默认值 |
说明 |
|
1 |
equipment_storage_id |
int |
10 |
0 |
N |
Y |
设备入库ID |
|
|
2 |
warehouse_entry_number |
varchar |
64 |
0 |
Y |
N |
入库编号 |
|
|
3 |
equipment_number |
varchar |
64 |
0 |
N |
N |
设备编号 |
|
|
4 |
device_name |
varchar |
64 |
0 |
Y |
N |
设备名称 |
|
|
5 |
equipment_type |
varchar |
64 |
0 |
Y |
N |
设备类型 |
|
|
6 |
equipment_specifications |
varchar |
64 |
0 |
Y |
N |
设备规格 |
|
|
7 |
equipment_manufacturer |
varchar |
64 |
0 |
Y |
N |
设备厂商 |
|
|
8 |
inventory_quantity |
int |
10 |
0 |
Y |
N |
0 |
入库数量 |
|
9 |
storage_date |
date |
10 |
0 |
Y |
N |
入库日期 |
|
|
10 |
create_time |
datetime |
19 |
0 |
N |
N |
CURRENT_TIMESTAMP |
创建时间 |
|
11 |
update_time |
timestamp |
19 |
0 |
N |
N |
CURRENT_TIMESTAMP |
更新时间 |
表equipment_type (设备类型)
|
编号 |
名称 |
数据类型 |
长度 |
小数位 |
允许空值 |
主键 |
默认值 |
说明 |
|
1 |
equipment_type_id |
int |
10 |
0 |
N |
Y |
设备类型ID |
|
|
2 |
equipment_type |
varchar |
64 |
0 |
Y |
N |
设备类型 |
|
|
3 |
create_time |
datetime |
19 |
0 |
N |
N |
CURRENT_TIMESTAMP |
创建时间 |
|
4 |
update_time |
timestamp |
19 |
0 |
N |
N |
CURRENT_TIMESTAMP |
更新时间 |
表equipment_usage_registration (设备使用登记)
|
编号 |
名称 |
数据类型 |
长度 |
小数位 |
允许空值 |
主键 |
默认值 |
说明 |
|
1 |
equipment_usage_registration_id |
int |
10 |
0 |
N |
Y |
设备使用登记ID |
|
|
2 |
registration_number |
varchar |
64 |
0 |
Y |
N |
登记编号 |
|
|
3 |
surgical_name |
varchar |
64 |
0 |
Y |
N |
手术名称 |
|
|
4 |
department |
varchar |
64 |
0 |
Y |
N |
科室 |
|
|
5 |
responsible_doctor |
int |
10 |
0 |
Y |
N |
0 |
负责医生 |
|
6 |
doctors_name |
varchar |
64 |
0 |
Y |
N |
医生姓名 |
|
|
7 |
regular_users |
int |
10 |
0 |
Y |
N |
0 |
普通用户 |
|
8 |
name |
varchar |
64 |
0 |
Y |
N |
姓名 |
|
|
9 |
age |
varchar |
64 |
0 |
Y |
N |
年龄 |
|
|
10 |
gender |
varchar |
64 |
0 |
Y |
N |
性别 |
|
|
11 |
address |
varchar |
64 |
0 |
Y |
N |
住址 |
|
|
12 |
mobile_phone_number |
varchar |
16 |
0 |
Y |
N |
手机号码 |
|
|
13 |
registration_date |
date |
10 |
0 |
Y |
N |
登记日期 |
|
|
14 |
equipment_number |
varchar |
64 |
0 |
N |
N |
设备编号 |
|
|
15 |
device_name |
varchar |
64 |
0 |
Y |
N |
设备名称 |
|
|
16 |
equipment_type |
varchar |
64 |
0 |
Y |
N |
设备类型 |
|
|
17 |
equipment_specifications |
varchar |
64 |
0 |
Y |
N |
设备规格 |
|
|
18 |
equipment_manufacturer |
varchar |
64 |
0 |
Y |
N |
设备厂商 |
|
|
19 |
usage_quantity |
int |
10 |
0 |
Y |
N |
0 |
使用数量 |
|
20 |
remarks |
text |
65535 |
0 |
Y |
N |
备注 |
|
|
21 |
create_time |
datetime |
19 |
0 |
N |
N |
CURRENT_TIMESTAMP |
创建时间 |
|
22 |
update_time |
timestamp |
19 |
0 |
N |
N |
CURRENT_TIMESTAMP |
更新时间 |
表medical_equipment (医疗设备)
|
编号 |
名称 |
数据类型 |
长度 |
小数位 |
允许空值 |
主键 |
默认值 |
说明 |
|
1 |
medical_equipment_id |
int |
10 |
0 |
N |
Y |
医疗设备ID |
|
|
2 |
equipment_number |
varchar |
64 |
0 |
N |
N |
设备编号 |
|
|
3 |
device_name |
varchar |
64 |
0 |
Y |
N |
设备名称 |
|
|
4 |
equipment_type |
varchar |
64 |
0 |
Y |
N |
设备类型 |
|
|
5 |
number_of_devices |
int |
10 |
0 |
Y |
N |
0 |
设备数量 |
|
6 |
equipment_specifications |
varchar |
64 |
0 |
Y |
N |
设备规格 |
|
|
7 |
equipment_manufacturer |
varchar |
64 |
0 |
Y |
N |
设备厂商 |
|
|
8 |
equipment_usage |
longtext |
2147483647 |
0 |
Y |
N |
设备用途 |
|
|
9 |
create_time |
datetime |
19 |
0 |
N |
N |
CURRENT_TIMESTAMP |
创建时间 |
|
10 |
update_time |
timestamp |
19 |
0 |
N |
N |
CURRENT_TIMESTAMP |
更新时间 |
表notice (公告)
|
编号 |
名称 |
数据类型 |
长度 |
小数位 |
允许空值 |
主键 |
默认值 |
说明 |
|
1 |
notice_id |
mediumint |
8 |
0 |
N |
Y |
公告id: |
|
|
2 |
title |
varchar |
125 |
0 |
N |
N |
标题: |
|
|
3 |
content |
longtext |
2147483647 |
0 |
Y |
N |
正文: |
|
|
4 |
create_time |
timestamp |
19 |
0 |
N |
N |
CURRENT_TIMESTAMP |
创建时间: |
|
5 |
update_time |
timestamp |
19 |
0 |
N |
N |
CURRENT_TIMESTAMP |
更新时间: |
表postoperative_registration (术后登记)
|
编号 |
名称 |
数据类型 |
长度 |
小数位 |
允许空值 |
主键 |
默认值 |
说明 |
|
1 |
postoperative_registration_id |
int |
10 |
0 |
N |
Y |
术后登记ID |
|
|
2 |
registration_number |
varchar |
64 |
0 |
N |
N |
登记编号 |
|
|
3 |
surgical_name |
varchar |
64 |
0 |
Y |
N |
手术名称 |
|
|
4 |
department |
varchar |
64 |
0 |
Y |
N |
科室 |
|
|
5 |
responsible_doctor |
int |
10 |
0 |
Y |
N |
0 |
负责医生 |
|
6 |
doctors_name |
varchar |
64 |
0 |
Y |
N |
医生姓名 |
|
|
7 |
regular_users |
int |
10 |
0 |
Y |
N |
0 |
普通用户 |
|
8 |
name |
varchar |
64 |
0 |
Y |
N |
姓名 |
|
|
9 |
age |
varchar |
64 |
0 |
Y |
N |
年龄 |
|
|
10 |
gender |
varchar |
64 |
0 |
Y |
N |
性别 |
|
|
11 |
address |
varchar |
64 |
0 |
Y |
N |
住址 |
|
|
12 |
mobile_phone_number |
varchar |
16 |
0 |
Y |
N |
手机号码 |
|
|
13 |
registration_time |
datetime |
19 |
0 |
Y |
N |
登记时间 |
|
|
14 |
medical_record_documents |
varchar |
255 |
0 |
Y |
N |
病历文档 |
|
|
15 |
nursing_matters |
longtext |
2147483647 |
0 |
Y |
N |
护理事项 |
|
|
16 |
create_time |
datetime |
19 |
0 |
N |
N |
CURRENT_TIMESTAMP |
创建时间 |
|
17 |
update_time |
timestamp |
19 |
0 |
N |
N |
CURRENT_TIMESTAMP |
更新时间 |
表praise (点赞)
|
编号 |
名称 |
数据类型 |
长度 |
小数位 |
允许空值 |
主键 |
默认值 |
说明 |
|
1 |
praise_id |
int |
10 |
0 |
N |
Y |
点赞ID: |
|
|
2 |
user_id |
int |
10 |
0 |
N |
N |
0 |
点赞人: |
|
3 |
create_time |
timestamp |
19 |
0 |
N |
N |
CURRENT_TIMESTAMP |
创建时间: |
|
4 |
update_time |
timestamp |
19 |
0 |
N |
N |
CURRENT_TIMESTAMP |
更新时间: |
|
5 |
source_table |
varchar |
255 |
0 |
Y |
N |
来源表: |
|
|
6 |
source_field |
varchar |
255 |
0 |
Y |
N |
来源字段: |
|
|
7 |
source_id |
int |
10 |
0 |
N |
N |
0 |
来源ID: |
|
8 |
status |
bit |
1 |
0 |
N |
N |
1 |
点赞状态:1为点赞,0已取消 |
表preoperative_preparation (术前准备)
|
编号 |
名称 |
数据类型 |
长度 |
小数位 |
允许空值 |
主键 |
默认值 |
说明 |
|
1 |
preoperative_preparation_id |
int |
10 |
0 |
N |
Y |
术前准备ID |
|
|
2 |
registration_number |
varchar |
64 |
0 |
N |
N |
登记编号 |
|
|
3 |
surgical_name |
varchar |
64 |
0 |
Y |
N |
手术名称 |
|
|
4 |
department |
varchar |
64 |
0 |
Y |
N |
科室 |
|
|
5 |
responsible_doctor |
int |
10 |
0 |
Y |
N |
0 |
负责医生 |
|
6 |
doctors_name |
varchar |
64 |
0 |
Y |
N |
医生姓名 |
|
|
7 |
regular_users |
int |
10 |
0 |
Y |
N |
0 |
普通用户 |
|
8 |
name |
varchar |
64 |
0 |
Y |
N |
姓名 |
|
|
9 |
age |
varchar |
64 |
0 |
Y |
N |
年龄 |
|
|
10 |
gender |
varchar |
64 |
0 |
Y |
N |
性别 |
|
|
11 |
address |
varchar |
64 |
0 |
Y |
N |
住址 |
|
|
12 |
mobile_phone_number |
varchar |
16 |
0 |
Y |
N |
手机号码 |
|
|
13 |
appointment_date |
date |
10 |
0 |
Y |
N |
预约日期 |
|
|
14 |
preparation_content |
longtext |
2147483647 |
0 |
Y |
N |
准备内容 |
|
|
15 |
create_time |
datetime |
19 |
0 |
N |
N |
CURRENT_TIMESTAMP |
创建时间 |
|
16 |
update_time |
timestamp |
19 |
0 |
N |
N |
CURRENT_TIMESTAMP |
更新时间 |
表rehabilitation_situation (康复情况)
|
编号 |
名称 |
数据类型 |
长度 |
小数位 |
允许空值 |
主键 |
默认值 |
说明 |
|
1 |
rehabilitation_situation_id |
int |
10 |
0 |
N |
Y |
康复情况ID |
|
|
2 |
registration_number |
varchar |
64 |
0 |
Y |
N |
登记编号 |
|
|
3 |
surgical_name |
varchar |
64 |
0 |
Y |
N |
手术名称 |
|
|
4 |
department |
varchar |
64 |
0 |
Y |
N |
科室 |
|
|
5 |
responsible_doctor |
int |
10 |
0 |
Y |
N |
0 |
负责医生 |
|
6 |
doctors_name |
varchar |
64 |
0 |
Y |
N |
医生姓名 |
|
|
7 |
regular_users |
int |
10 |
0 |
Y |
N |
0 |
普通用户 |
|
8 |
name |
varchar |
64 |
0 |
Y |
N |
姓名 |
|
|
9 |
age |
varchar |
64 |
0 |
Y |
N |
年龄 |
|
|
10 |
gender |
varchar |
64 |
0 |
Y |
N |
性别 |
|
|
11 |
address |
varchar |
64 |
0 |
Y |
N |
住址 |
|
|
12 |
mobile_phone_number |
varchar |
16 |
0 |
Y |
N |
手机号码 |
|
|
13 |
registration_date |
date |
10 |
0 |
Y |
N |
登记日期 |
|
|
14 |
registration_status |
text |
65535 |
0 |
Y |
N |
登记情况 |
|
|
15 |
create_time |
datetime |
19 |
0 |
N |
N |
CURRENT_TIMESTAMP |
创建时间 |
|
16 |
update_time |
timestamp |
19 |
0 |
N |
N |
CURRENT_TIMESTAMP |
更新时间 |
表slides (轮播图)
|
编号 |
名称 |
数据类型 |
长度 |
小数位 |
允许空值 |
主键 |
默认值 |
说明 |
|
1 |
slides_id |
int |
10 |
0 |
N |
Y |
轮播图ID: |
|
|
2 |
title |
varchar |
64 |
0 |
Y |
N |
标题: |
|
|
3 |
content |
varchar |
255 |
0 |
Y |
N |
内容: |
|
|
4 |
url |
varchar |
255 |
0 |
Y |
N |
链接: |
|
|
5 |
img |
varchar |
255 |
0 |
Y |
N |
轮播图: |
|
|
6 |
hits |
int |
10 |
0 |
N |
N |
0 |
点击量: |
|
7 |
create_time |
timestamp |
19 |
0 |
N |
N |
CURRENT_TIMESTAMP |
创建时间: |
|
8 |
update_time |
timestamp |
19 |
0 |
N |
N |
CURRENT_TIMESTAMP |
更新时间: |
表surgical_introduction (手术介绍)
|
编号 |
名称 |
数据类型 |
长度 |
小数位 |
允许空值 |
主键 |
默认值 |
说明 |
|
1 |
surgical_introduction_id |
int |
10 |
0 |
N |
Y |
手术介绍ID |
|
|
2 |
surgical_name |
varchar |
64 |
0 |
Y |
N |
手术名称 |
|
|
3 |
department |
varchar |
64 |
0 |
Y |
N |
科室 |
|
|
4 |
responsible_doctor |
int |
10 |
0 |
Y |
N |
0 |
负责医生 |
|
5 |
doctors_name |
varchar |
64 |
0 |
Y |
N |
医生姓名 |
|
|
6 |
cover |
varchar |
255 |
0 |
Y |
N |
封面 |
|
|
7 |
surgical_expenses |
varchar |
64 |
0 |
Y |
N |
手术费用 |
|
|
8 |
surgical_introduction |
longtext |
2147483647 |
0 |
Y |
N |
手术介绍 |
|
|
9 |
hits |
int |
10 |
0 |
N |
N |
0 |
点击数 |
|
10 |
create_time |
datetime |
19 |
0 |
N |
N |
CURRENT_TIMESTAMP |
创建时间 |
|
11 |
update_time |
timestamp |
19 |
0 |
N |
N |
CURRENT_TIMESTAMP |
更新时间 |
表surgical_log (手术日志)
|
编号 |
名称 |
数据类型 |
长度 |
小数位 |
允许空值 |
主键 |
默认值 |
说明 |
|
1 |
surgical_log_id |
int |
10 |
0 |
N |
Y |
手术日志ID |
|
|
2 |
registration_number |
varchar |
64 |
0 |
Y |
N |
登记编号 |
|
|
3 |
surgical_name |
varchar |
64 |
0 |
Y |
N |
手术名称 |
|
|
4 |
department |
varchar |
64 |
0 |
Y |
N |
科室 |
|
|
5 |
responsible_doctor |
int |
10 |
0 |
Y |
N |
0 |
负责医生 |
|
6 |
doctors_name |
varchar |
64 |
0 |
Y |
N |
医生姓名 |
|
|
7 |
regular_users |
int |
10 |
0 |
Y |
N |
0 |
普通用户 |
|
8 |
name |
varchar |
64 |
0 |
Y |
N |
姓名 |
|
|
9 |
age |
varchar |
64 |
0 |
Y |
N |
年龄 |
|
|
10 |
gender |
varchar |
64 |
0 |
Y |
N |
性别 |
|
|
11 |
address |
varchar |
64 |
0 |
Y |
N |
住址 |
|
|
12 |
mobile_phone_number |
varchar |
16 |
0 |
Y |
N |
手机号码 |
|
|
13 |
record_time |
datetime |
19 |
0 |
Y |
N |
记录时间 |
|
|
14 |
log_content |
longtext |
2147483647 |
0 |
Y |
N |
日志内容 |
|
|
15 |
create_time |
datetime |
19 |
0 |
N |
N |
CURRENT_TIMESTAMP |
创建时间 |
|
16 |
update_time |
timestamp |
19 |
0 |
N |
N |
CURRENT_TIMESTAMP |
更新时间 |
表surgical_registration (手术登记)
|
编号 |
名称 |
数据类型 |
长度 |
小数位 |
允许空值 |
主键 |
默认值 |
说明 |
|
1 |
surgical_registration_id |
int |
10 |
0 |
N |
Y |
手术登记ID |
|
|
2 |
registration_number |
varchar |
64 |
0 |
Y |
N |
登记编号 |
|
|
3 |
surgical_name |
varchar |
64 |
0 |
Y |
N |
手术名称 |
|
|
4 |
department |
varchar |
64 |
0 |
Y |
N |
科室 |
|
|
5 |
responsible_doctor |
int |
10 |
0 |
Y |
N |
0 |
负责医生 |
|
6 |
doctors_name |
varchar |
64 |
0 |
Y |
N |
医生姓名 |
|
|
7 |
appointment_date |
date |
10 |
0 |
Y |
N |
预约日期 |
|
|
8 |
regular_users |
int |
10 |
0 |
Y |
N |
0 |
普通用户 |
|
9 |
name |
varchar |
64 |
0 |
Y |
N |
姓名 |
|
|
10 |
age |
varchar |
64 |
0 |
Y |
N |
年龄 |
|
|
11 |
gender |
varchar |
64 |
0 |
Y |
N |
性别 |
|
|
12 |
address |
varchar |
64 |
0 |
Y |
N |
住址 |
|
|
13 |
mobile_phone_number |
varchar |
16 |
0 |
Y |
N |
手机号码 |
|
|
14 |
appointment_remarks |
text |
65535 |
0 |
Y |
N |
预约备注 |
|
|
15 |
examine_state |
varchar |
16 |
0 |
N |
N |
未审核 |
审核状态 |
|
16 |
examine_reply |
varchar |
16 |
0 |
Y |
N |
审核回复 |
|
|
17 |
create_time |
datetime |
19 |
0 |
N |
N |
CURRENT_TIMESTAMP |
创建时间 |
|
18 |
update_time |
timestamp |
19 |
0 |
N |
N |
CURRENT_TIMESTAMP |
更新时间 |
(三)系统界面设计
如下图所示,这是系统的登录页面,页面结构并不复杂,我们在这里以HTML表单的方式构建了一个用户信息登录窗口,任何身份的用户想要进入到系统中,则必须在这里输入自己正确的用户名和密码才可以,如果输入的信息存在错误,那么系统也会提示相应的异常信息。

图4-4 登录界面设计
系统通过采用直观简洁的界面、易懂的操作流程和符合用户习惯的交互方式来改善用户体验设计。采用响应式设计,确保在不同设备上都能够提供良好的用户体验,通过JavaScript或其他前端技术实现,实现交互性强、数据动态更新的功能。整体页面设计采用绿色为基调,布局合理且体现医疗感,系统以上中下的布局进行展示,首先映入眼帘的是系统的导航栏,下面是轮播图,再往下是医疗资讯,方便用户快速上手。

图4-5 用户首页界面设计
同时在后台首页通过使用专业的数据可视化工具如HighCharts、D3.js等来实现数据分析图表,这些工具能够生成各种类型的图表,包括折线图、柱状图、饼图以及热力图等,帮助用户更直观地理解和分析数据,为管理员和医生用户提供数据支撑。系统还可以支持数据导出功能,让管理者和医生可以将数据以图表的形式导出到Excel或PDF,以便后续的数据分析和报告编制。

图4-6 后台首页界面设计
(四)系统开发技术描述
在智能化手术室管理系统的设计与实现过程中,我们采用了多种先进的开发技术和工具,以确保系统的稳定性、高效性和可扩展性。
我的系统开发技术涵盖了编程语言、开发框架、数据库技术、前端技术和开发工具等多个方面,这些技术的选择和应用都是为了确保系统的稳定性、高效性和可扩展性,以满足用户对智能化手术室管理系统的需求。
五、系统实现
(一)登录功能实现
登录功能是系统的入口,用于验证用户身份并分配相应的权限。实现登录功能时,需要设计用户登录界面,并编写后端逻辑来处理用户的登录请求。具体实现步骤如下,设计登录界面,包括用户名、密码等输入字段以及登录按钮。编写后端代码,处理登录请求,验证用户名和密码的正确性。如果用户名和密码正确,根据用户角色分配相应的权限,并跳转到系统主界面;如果用户名或密码错误,提示错误信息,并允许用户重新输入。
在基于Java的智能化手术室管理系统中,登录模块可以使用Spring Security来实现用户认证和授权功能。首先,在Spring Boot项目中引入Spring Security依赖,并配置相关的安全设置,如定义登录页面、处理登录请求的接口等。可以创建一个名为LoginController的控制器类,其中包含处理用户登录请求的方法。在该方法中,可以接收用户提交的用户名和密码参数,并调用相关服务类来验证用户身份信息是否正确。在登录模块中,需要对用户输入的密码进行相同的加密处理,再与数据库中已加密的密码进行比对,以确保用户身份验证的准确性和安全性。通过上述技术手段,可以实现一个安全可靠的登录模块,为智能化手术室管理系统提供用户认证和权限控制功能。

图5-1 后台登录界面
核心代码如下:

(二)后台手术介绍管理
手术介绍后台管理功能允许管理员对手术介绍信息进行增删改查操作。普通用户可以在系统前台搜索和浏览管理员发布的手术介绍信息,医生用户则可以登记后台查询手术介绍信息
为实现基于Java的智能化手术室管理系统的手术介绍管理模块,可以利用Spring Boot框架和MySQL数据库进行开发。首先设计MySQL数据库表结构,包括手术介绍的相关信息。使用Spring Data JPA实现数据访问层,定义CRUD操作接口。在业务逻辑层使用Spring的@Service注解定义手术介绍管理的业务逻辑,并实现对手术介绍的逻辑校验与处理。通过Spring MVC框架定义RESTful风格的Controller接口来处理前端的手术介绍管理请求,使用DTO对象进行数据传输。通过全局异常处理类统一封装异常信息并返回给前端。例如,为添加手术介绍功能设计后台接口,可以在DAO层定义插入手术介绍信息的方法,在Service层处理业务逻辑,在Controller层定义一个接受前端传来的手术介绍信息的POST请求接口。
(1)手术介绍管理后台界面
设计手术介绍后台界面,展示手术介绍信息列表,包括手术名称、手术时间、手术医生等关键信息。提供添加、编辑、删除、查询等操作的按钮或链接。

图5-2 手术介绍管理界面
核心代码如下:

(2)添加手术介绍信息
实现添加手术介绍信息的功能,需要设计添加手术介绍信息的表单界面,并编写后端代码来处理表单提交请求。表单界面应包含手术名称、手术时间、手术医生等必填字段。提交表单后,后端代码应将表单数据保存到数据库中,并返回相应的操作结果。在此界面中,您可以找到“添加”按钮进行添加操作。

图5-3 手术介绍添加界面
核心代码如下:

(三)后台手术登记管理
手术登记管理是智能化手术室管理系统的重要组成部分,它涉及到用户手术预约登记审核和确认,确认手术后,便可进行术前安排。
为实现基于Java的智能化手术登记管理系统的手术介绍管理模块,我们可以利用Spring Boot框架和MySQL数据库进行开发。首先,设计MySQL数据库表结构,包括手术介绍的相关信息,例如手术名称、科室、医生姓名等。然后,使用Spring Data JPA来实现数据访问层,定义对手术介绍信息的增删改查操作接口。在业务逻辑层,我们可以使用Spring的@Service注解来定义手术介绍管理的业务逻辑,确保手术介绍信息的有效性和一致性。在这一层,可以实现对手术介绍信息的逻辑校验、处理和业务逻辑的组装。接着,通过Spring MVC框架定义RESTful风格的Controller接口来处理前端的手术介绍管理请求,使用DTO(Data Transfer Object)对象进行数据传输。例如,我们可以设计一个用于接收前端请求的POST接口来添加手术介绍信息,在Controller层中定义对应的方法,并通过参数绑定来接收前端传来的手术介绍信息。最后,可以使用全局异常处理类来统一封装异常信息并返回给前端,确保系统的健壮性和用户体验。通过以上技术手段和框架,可以很好地实现基于Java的智能化手术登记管理系统的手术介绍管理模块。
(1)手术登记管理后台界面
设计一个直观且用户友好的手术登记管理后台界面,该界面应展示手术登记管理信息的列表,包括等登记编号、手术名称、预约日期、负责医生等关键字段。此外,界面应提供排序、筛选和搜索功能,以便管理员和医生用户快速定位和管理信息。

图5-4 手术登记管理界面
核心代码如下:

(2)审核手术登记管理信息
为管理员和医生用户提供审核用户提交的手术登记信息的功能。需要设计一个包含必要字段的表单,如登记编号、手术名称、预约日期、负责医生、审核状态、审核回复等。表单提交后,系统应验证数据的完整性和准确性,然后将新信息保存到数据库中。在此界面中,您可以找到“详情”按钮进入详情页,进行审核手术登记信息,编辑手术登记审核状态和回复操作。

图5-5 手术登记管理审核界面
核心代码如下:

(四)后台术前准备管理
术前准备管理是手术室管理系统中不可或缺的一部分,它涉及到用户确认手术之后,进行术前准备,和安排手术,同时对包括设备登记、药品登记、手术日志、完成手术等手术准备、操作和完成情况进行登记记录操作。
为实现基于Java的智能化手术登记管理系统的术前准备管理模块,可以利用Spring Boot框架和MySQL数据库进行开发。首先,设计MySQL数据库表结构,包括术前准备管理所需的相关信息,例如术前负责医生、用户基本信息、设备使用情况等。然后,利用Spring Data JPA来实现数据访问层,定义对术前准备信息的增删改查操作接口。在业务逻辑层,使用Spring的@Service注解来定义术前准备管理的业务逻辑,确保术前准备信息的有效性和一致性。在这一层,可以实现对术前准备信息的逻辑校验、处理和业务逻辑的组装。接着,通过Spring MVC框架定义RESTful风格的Controller接口来处理前端的术前准备管理请求,使用DTO(Data Transfer Object)对象进行数据传输。例如,可以设计一个用于接收前端请求的POST接口来提交术前准备信息,在Controller层中定义对应的方法,并通过参数绑定来接收前端传来的术前准备信息。此外,可以使用全局异常处理类来统一封装异常信息并返回给前端,以确保系统的健壮性和用户体验。通过以上技术手段和框架,可以很好地实现基于Java的智能化手术登记管理系统的术前准备管理模块。
(1)术前准备管理后台界面
设计一个清晰易用的术前准备管理后台界面,展示术前准备列表,包括登记编号、手术名称、预约日期、负责医生等关键信息。界面应提供搜索和查看功能,以方便管理员和医生用户快速查找和管理术前准备,包括可进行设备登记、药品登记、手术日志、完成手术等操作。

图5-6 术前准备管理界面
核心代码如下:

(五)后台术后登记管理
术后登记管理涉及到用户完成手术后情况和信息的记录,同时可以根据术后登记情况,进行出院、康复、药品登记。
基于Java的智能化手术登记管理系统的术后登记管理模块可以利用Spring Boot框架和MySQL数据库进行开发。首先,设计MySQL数据库表结构,包括术后登记管理所需的相关信息,如手术完成情况、用户病例文档、术后护理事项等。利用Spring Data JPA实现数据访问层,定义对术后登记信息的增删改查操作接口。在业务逻辑层,使用Spring的@Service注解定义术后登记管理的业务逻辑,确保术后登记信息的有效性和一致性。在这一层,可以实现对术后登记信息的逻辑校验、处理和业务逻辑的组装。通过Spring MVC框架定义RESTful风格的Controller接口来处理前端术后登记管理请求,使用DTO对象进行数据传输。例如,可以设计一个用于接收术后登记信息的POST接口,在Controller层定义对应的方法,并通过参数绑定接收前端传来的术后登记信息。利用全局异常处理类统一封装异常信息并返回给前端,以确保系统的健壮性和用户体验。通过整合这些技术手段和框架,可以实现基于Java的智能化手术登记管理系统的术后登记管理模块。
(1)术后登记管理后台界面
设计一个清晰易用的术后登记管理后台界面,展示术后登记列表,包括守护信息,病例文档、术后护理事项等关键信息。界面应提供查询功能,以方便管理员和医生用户快速查找和管理术后登记信息,同时管理员和医生用户可以根据术后情况,安排用户出院,进行康复和药品登记。

图5-7 术后登记管理界面
核心代码如下:

(六)后台药品入库管理
药品入库后台管理功能允许管理员对药品入库信息进行增删改查操作,方便对药品库存进行管理,同时让管理员能够快速了解药品库存数据信息,以便及时补充药品。后台首页界面的药品入库信息会根据添加及使用的药品信息进行自动更新数据。
基于Java的智能化手术登记管理系统的药品入库管理模块可以使用Spring Boot框架和MySQL数据库进行实现。在技术细节上,可以首先设计MySQL数据库表结构,包括药品信息、药品编号、药品名称、药品厂商、入库数量、入库日期等相关字段。利用Spring Data JPA来定义药品信息的数据访问接口,包括药品入库信息的增删改查操作。在业务逻辑层,可以使用Spring的@Service注解定义药品入库管理的业务逻辑,包括对药品入库信息的校验、处理和业务逻辑的组装。在Controller层,通过Spring MVC框架定义RESTful风格的接口来处理后端药品入库管理请求,例如可以设计一个用于接收药品入库信息的POST接口,在Controller层定义对应的方法,并通过参数绑定接收后端传来的药品入库信息。此外,可以使用DTO对象进行数据传输,确保数据的安全性和准确性。最后,通过全局异常处理类来统一封装异常信息并返回给后端,以保证系统的健壮性和用户体验。通过细化这些技术细节并整合相关框架和技术,可以实现基于Java的智能化手术登记管理系统的药品入库管理模块。
(1)药品入库管理后台界面
设计药品入库后台界面,展示药品入库信息列表,包括入库时间、药品名称、入库日期等关键信息。提供添加、编辑、删除、查询等操作的按钮或链接。方便管理员快速搜索和浏览相关药品入库信息

图5-8 药品入库管理界面
核心代码如下:

(2)添加药品入库信息
实现添加药品入库信息的功能,需要设计添加药品入库信息的表单界面,并编写后端代码来处理表单提交请求。表单界面应包含药品名称、药品编号、药品厂商、入库数量、入库日期等必填字段。提交表单后,后端代码应将表单数据保存到数据库中,并返回相应的操作结果。在此界面中,可以找到“添加”按钮进行添加操作。

图5-9 药品入库添加界面
核心代码如下:

六、系统测试
系统测试是软件开发过程中至关重要的环节,旨在确保系统按照预定的需求正确运行,并且具有所需的性能、安全性和可靠性。在本章节中,我们将重点讨论系统性能测试和系统测试分析。
(一)系统性能测试
系统性能测试主要关注系统在特定条件下的响应速度、吞吐量、资源利用率以及稳定性等关键指标。在智能化手术室管理系统的性能测试中,我们设计了一系列测试场景,模拟了不同用户量、并发操作和数据量下的系统负载情况。通过压力测试、负载测试和稳定性测试等手段,我们验证了系统在高负载条件下的性能表现,并根据测试结果对系统进行了相应的优化调整,以确保系统在实际使用中能够满足性能需求。
(二)系统测试分析
系统测试分析是对测试过程中收集到的数据进行深入剖析和理解的过程。在这一阶段,我们对性能测试的结果进行了详细分析,包括响应时间、错误率、资源消耗等方面的数据。通过分析这些数据,我们发现了系统可能存在的瓶颈和问题,并制定了相应的解决方案。同时,测试分析还帮助我们评估了系统的稳定性和可靠性,为系统的上线运行提供了有力保障。
七、总结和展望
在本次毕业设计中,我深入研究了智能化手术室管理系统的构建与应用。通过了系统的需求分析、设计、实现与测试。基于需求分析的结果,我设计了系统的整体架构,明确了各个模块的功能和相互之间的关系。同时,我选择了合适的技术栈和开发工具,如Java作为后端开发语言,MySQL作为数据库管理系统等。在实际完成设计过程中,遇到了诸如医疗领域知识难以理解,算法逻辑出现bug等问题,但是在请教老师和上网查询后都一一解决了,这使我我不仅对医疗信息化领域有了更深刻的理解,也在实践中锻炼了自己的软件开发和系统分析能力。
展望未来,智能化手术室管理系统可以进一步扩展其功能,如引入人工智能技术实现手术过程的智能辅助、引入大数据分析技术实现医疗资源的优化配置等。这些功能的扩展将进一步提高系统的智能化水平和医疗服务质量。总之,未来智能化手术室管理系统将在医疗信息化领域中发挥更加重要的作用,为医疗服务质量和效率的提升做出更大的贡献。
免费领取项目源码,请关注❥点赞收藏并私信博主,谢谢!
更多推荐



所有评论(0)