小白程序员也能看懂的大模型Transformer架构深度解析
本文深入解析了Transformer架构的核心组件,包括Input Embedding、Positional Encoding及Encoder-Decoder机制。重点阐述了Self-Attention和Cross-Attention的工作原理,通过信息检索类比解释了Query、Key、Value的交互逻辑。文章详细介绍了多头注意力、前馈神经网络等关键技术,以及残差连接、层归一化等优化手段。同时探
本文详细解析了Transformer大模型架构,从Input Embedding、Positional Encoding到Encoder和Decoder的运作机制,以及Multi-Head Attention、Feed Forward Neural Network等核心组件。文章深入浅出地解释了Self-Attention、Cross-Attention等概念,并通过实例说明Transformer如何处理序列数据,以及如何通过多头注意力机制捕捉多维度特征。此外,还介绍了Residual Connection、Layer Normalization等关键技术,以及Attention的优化方向,如Sparse Attention、Local Self Attention等。最后,文章总结了Transformer在大模型中的重要性,并鼓励读者深入学习大模型技术。
Transformer 架构
Transformer 架构的重点可以总结为 3 句话:
- Transformer 延续了 Encoder-Decoder 架构,所以它可以轻松处理长度不一致的输入序列和输出序列;
- Transformer 的 Encoder-Decoder 完全由 Attention 机制构成,所以它没有 RNN 的长距离依赖问题以及串行计算问题,可以轻松处理超长文本和使用多机多卡并行计算;
- Transformer 的 Encoder 采用了 Self-Attention 机制,Decoder 采用了 Self-Attention 和 Cross-Attention,所以它既实现了输入序列的自关联特征捕捉(Self-Attention),又实现了两个序列之间的联合对齐(Cross-Attention),是一个通用 Seq2Seq 框架,不仅仅适配 MT 任务场景。
下面我们逐一展开 Transformer 架构的细节。
Input Embedding
在 NLP 任务中,往往需要将自然语言的输入转化为机器可以处理的向量。在深度学习中,承担这个任务的组件就是 Embedding 层。Encoder 的 Inputs 是一个文本序列,首先需要进行 Embedding(词嵌入)操作,根据词汇表,将本文中的每个词转化为词向量表示。
以下是 Embedding 阶段的关键概念:
- document:训练场景中,可以将数据集文件(例如 jsonl 或 bin)中的一行/一句理解为一个 document,包含多个 token,每个 document 的长度可能不一样,有长有短。
- token:文本的最小单位,可以是字、词、子词,比如 “开源软件” 可能被切分为 [“开”, “源”, “软”, “件”]。
- tokenize:token 化,将文本转换为一个个 token。
- token ID:token ID 化,将每个 token 转化为一个数字 ID,称为 token ID。
- embedding:词嵌入/词向量化,根据词汇表,将每个 token ID 转化为词向量。
- vocab_size(Vocabulary Size):词汇表的大小,往往高达数万/数十万。模型能识别的 “最小语义单元” 的总数(如中文汉字、英文单词、符号的集合)。128000 的词表大小已经覆盖主流国际语言和专业领域术语(如代码、医学词汇)。
- embedding_dim:词向量的维度/大小/长度。
- hidden_size:是词向量的大小/长度,和 embedding_dim 相同,代码中惯用 hidden_size 变量名。这也是 Self-Attention 和 FFN 的输入输出维度。代表模型的 “宽度”,值越大表示每个 token 能编码的语义信息越丰富,如区分 “苹果(水果)” 和 “苹果(公司)”。
- batch_size:一次性读取的 document 的数量(比如多少句话),用于同一个 Step 的训练。
- seq_len:表示 document 的合法输入长度,进行向量化之前模型会对输入的文本进行裁剪,将段落等裁剪成短文本。以此来约束输入的长度。
- head_size:多头注意力的头数,在 MHA 中每个 head 计算的 d_k 等于 hidden_size / head_size。
- sample:训练场景中,表示一个数据样本。在采样过程中,每条 document 的长短各不相同,为了按照 seq_len 大小来取出出相同大小的 sample,可以将各个 document 拼在一起,形成一条很长的 token 序列,然后按照 seq_len 截取得到长度一致的 sample。这样可以避免数据空间浪费。
在 Input Embedding 阶段,会执行以下关键步骤:
-
对输入的文本进行裁剪:将长文本裁剪成长度为 seq_len 的短文本。
-
对文本进行分词(tokenize):采用 BPE 等 tokenizer(分词器)将连续的文本转换成一个个 token。包括:
-
规范化(Normalization):对文本进行必要的清理工作,例如清理特殊符号、格式转换、过滤停用词、Unicode 标准化等。
-
预分词(Pre-tokenization):将输入拆分为 token。
-
后处理(Post-processing):添加分词器的特殊 token、生成注意力掩码等等。
-
Token Index 索引化:通过词汇表将 token 转换成计算机更容易处理的数字信息。每个 token 都会去词会表中查询,得到该 token 在词汇表中的 ID 序号和输入矩阵,形状为 [seq_len, batch_size, token_index]。
-
Word Embedding:输入矩阵经过 Embedding 权重矩阵,形状为 [vocab_size, hidden_size]。然后通过 index 的匹配,最终得到 Input Tensor,形状为 [seq_len, batch_size, hidden_size],再进入到后续张量计算的环节。如下图所示。

Positional Encoding
序列模型处理序列数据的前提是 “时序(位置)”,在 RNN 中,输入序列会沿着语句本身的顺序被依次递归处理,因此输入序列的顺序提供了极其重要的信息,这也和自然语言的本身特性非常吻合。
但正如前文提到过,Transformer 没有 RNN 结构,Self-Attention 又本身不感知词的时序顺序,所以需要结合 Positional Encoding(位置编码)来提供时序能力,即:捕捉序列中词汇的位置信息,使得模型能够理解单词之间的相对顺序。
Positional Encoding,即:根据序列中 token 的相对位置对其进行编码,再将位置编码加入词向量编码中。具体而言,Positional Encoding 会为 Input Sequence 中不同位置的词分配一个唯一的位置向量,并将这个位置向量与词的嵌入向量相加,使得词向量的特征既包含语义信息,又包含了位置信息。
位置编码的方式有很多,
- 绝对位置编码:思路是为序列中每个位置生成一个唯一的编码,代表该位置在整个序列中的固定 “绝对” 位置。
- 相对位置编码:没有完整建模每个输入的位置信息,而是在算 Attention 的时候考虑当前位置与被 Attention 的位置的相对距离,由于自然语言一般更依赖于相对位置,所以相对位置编码通常也有着优秀的表现。
- 旋转位置编码(RoPE):是目前 LLM 的主流编码,RoPE 的目标是让 Transformer 模型在计算 Query 和 Key 的内积时,自然地包含相对位置信息,而无需引入额外的相对位置偏置。它通过对 Query 和 Key 向量进行位置相关的旋转操作,使得不同位置的向量在进行点积时,其结果能够反映出 token 之间的相对距离。通过三角函数计算位置信息,支持任意长度的上下文窗口,优于传统固定长度的位置编码。θ=500,000 是控制位置编码周期的超参数,值越大,模型对 “长距离位置差异” 的区分能力越强(适合超长文本处理)。
Transformer 采用的是正余弦函数(sin/cos)绝对位置编码,公式如下:
pos 为 token 在句子中的位置,2i 和 2i+1 则指示了词向量 index 是奇数位置还是偶数位置,从上式中可以看出对于奇数 index 和偶数 index 的元素,Transformer 采用了不同的函数(sin/cos)进行编码。如下图所示,用 X_d*n 表示,d 为 token 数量,n 为词向量的维度。
得到位置编码矩阵之后,再和输入矩阵进行相加,就最终得到了包含位置信息的 Input Tensor 了。
Encoder
软对齐注意力的思想

公式可知,Attention 的 3 个核心参数是 Query(查询)、Key(键)、Value(值),它们的命名借鉴了 IT 信息检索系统的设计思想。因为 Attention 计算得出了每个词和其他词的上下文语义关系之后,再反过来查找某个词的关联关系时,本质上就是一次 “信息检索” 过程 —— 用 Q 发起检索,用 K 匹配关联对象,用 V 获取关联的实际语义信息。
一个通俗的例子来说明,假设你在淘宝上进搜索 “李宁鞋” 时:
- Query:在搜索栏输入的查询内容 “李宁鞋”。
- Key:模糊搜索后展示出来的商品条目,只包括标题、图片等简略信息。
- Value:点击某个商品进入查看详细的信息。
软对齐注意力机制的本质就是这个 “信息检索” 过程:
- Q 和 K 计算相似度。
- 得到 QK 相似度/权重列表。
- 根据相似度列表,得到商品 ID。
- 根据商品 ID 来获取实际的 V。

再举一个字典查询的例子,假设一个字典,Key 是词条,Value 是数值。
{
"apple": 10,
"banana": 5,
"chair": 2
......
}
此时我通过字典查询 apple 的含义,会经历 3 个步骤:
- 发起 Query(查):输入 apple 作为一个 Query。
- 匹配 Key(键):字典里有很多 Keys(apple、banana、chair 等等)词条,此时用 apple 和 Keys 进行匹配。
- 获取 Value(值):匹配到 apple 的 Key 后,得到对应的 Value 数值 10。这是最终我想要获取的实际信息。
不过,上述是一个简单的一对一精确匹配的理解,说明 Q、K、V 的命名含义。但实际上,MT 场景中常见的是一对多的场景,例如:多义词、纲目类属等等,这时 Query 要匹配多个 Keys,例如:我想要查询 fruit,那么此时应该 apple 和 banana 都能够匹配到,但不能匹配到 chair。
因此,我们需要引入 Soft Attention(软注意力)机制,其具有注意力权重的特性。当 Query 为 fruit 时,三个 Key 的注意力权重分别为:
{
"apple": 0.6,
"banana": 0.4,
"chair": 0
}
然后,Query 为 fruit 的 Value 计算公式为 “加权求和” 计算公式:
Value = 10*0.6 + 5*0.4 + 2*0 = 8
上面通过简单的例子帮助我们理解了 QKV 的含义和工作流程,下面我们再具体解释 NLP 领域中 Attention 计算的实际情况。

在 NLP 领域,Attention 机制就做 3 件事情:
- QK^T,计算相似度:对 2 个文本序列的元素之间依次进行相似度计算,寻找出一个序列的每个元素对另一个序列的每个元素的相关度。

- Softmax(QK^T),计算注意力权重:根据相似度的大小计算词与词之间的注意力权重数值,即:分配注意力。
- Softmax(QK^T)V,计算加权的特征融合:如下图,特征矩阵 A 包含了词与词之间的注意力权重,和 V 相乘后,得到最终的 “搜索” 结果(通过加权求和的方式计算)。

注:特征是一个数学概念,不能使用物理世界概念来进行理解。特征使用数学数字和方法来抽象的表示了某种状态或关系。这里的特征矩阵表示了词与词之间的关注度大小。
词向量相似度的计算方法
在 NLP 领域中,注意力权重的计算是由 “文本向量化表示法” 中的向量空间距离决定的。例如 Word2Vec 通过合理的训练拟合,词向量能够表征语义信息,从而让语义相近的词在向量空间中距离更近,语义较远的词在向量空间中距离更远。
通常的,可以用向量点积法(Dot-Product)来衡量词向量之间的相似性,根据词向量的定义,语义相似的两个词对应的词向量的点积应该大于0,而语义不相似的词向量点积应该小于0。如下为 2 个向量的点积计算公式。
注:点积(Dot Product)运算表征一个向量在另一个向量上的投影。投影值越大,说明两个向量的相关性越高,如果两个向量的夹角为 90 度,则这两个向量线性无关,完全没有相关性。

基于效率和建模能力的考虑,Transformer 选择了点积的方式来计算词向量之间的相似度。
Scaled Dot-Product Attention
Self-Attention、Cross-Attention 和 Masked-Attention 都是一种 Attention 思想,而 Scaled Dot-Product Attention(缩放点积注意力)则是 Attention 的具体算法,其数学公式如下图所示。
- Cross-Attention:用于 MT 场景,Q 往往来自于一个源语言序列,K 与 V 来自于另一个目标语言序列,通过学习来拟合这 2 个序列之间的关系。
- Self-Attention:用于更通用的场景,Q、K、V 都来自同一个文本序列,通过学习来拟合词与词之间的相似度。
- Masked-Attention:Q、K、V 都来自同一个文本序列,但是使用掩码掩盖部分信息时。

假设序列的长度都为 seq_len、词向量的维度为 d_k,那么经过 Embedding 之后 Q、K、V 矩阵的形状如下:
- Q:[seq_len, d_k]
- K:[seq_len, d_k]
- V:[seq_len, d_k]
它们之间的 Attention 计算的步骤入如下:
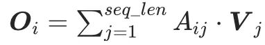
- 求 Q 和 K 的语义相似度: Q 矩阵和 K 矩阵的转置相乘,即多个词向量和键向量之间的向量点积计算,结果得到 “相似度矩阵 X”,形状为 [seq_len, seq_len],其中元素 X_ij 表示 Q 中第 i 个词和 K 中第 j 个词的相似程度。值越大,关联度越高。

- 缩放防止梯度消失:还需要注意的是,在上一个公式中,如果 Q 和 K 对应的 d_k 维度比较大,那么 QK^T 的数值会被拉得很大。因为向量点积结果与 d_k 维度成正比,维度越大,乘积累加的数值就越大(+)或越小(-)。这会导致下一步的 softmax 归一化后的权重值会极端化(少数正相关接近 1,大部分负相关接近 0),此时 softmax 的梯度会趋近于 0(梯度消失),导致模型训练无法收敛低 Loss。因此,我们还需要对 Q 和 K 乘积的结果做一次缩放,Q、K 点积后再除以根号 d_k,使得 softmax 结果的方差稳定在 1 附近,避免数值极端化,保证 Softmax 有正常的梯度。这样也就得到了最终的 Attention 计算公式。

- 将相似度转为注意力权重:相似度矩阵 X 再通过 Softmax(归一化)得到注意力权重矩阵 A,形状为 [seq_len, seq_len],其中元素 A_ij 表示 Q 中第 i 个词和 K 中第 j 个词的注意力权重,取值范围在 0~1 之间。且对于 Q 中第 i 个词而言,每一行的权重和为 1,相似度越高,占比权重也越大。

- 加权融合计算 Attention 输出:注意力权重矩阵 A 和 V 矩阵相乘,得到最终 Attention 输出矩阵 O,形状为 [seq_len, d_k],其中向量 O_i 表示 Q 中第 i 个词 “加权融合” 了全序列上下文的动态特征,是 Query 检索中获取匹配到的 Key 的实际 Value 信息。

根据上述过程,就得到了完整的注意力计算公式了,下面再给出具体的代码实现:
def attention(query, key, value, dropout=None):
'''
query: 查询矩阵
key: 匹配键矩阵
value: 真值矩阵
'''
# d_k=hidden_size/head_size
d_k = query.size(-1)
# key.transpose(-2, -1) 将 K 进行转置
# torch.matmul(query, key.transpose(-2, -1)) 求 Q、K 的点积
# math.sqrt(d_k) 根号 d_k
# scores 是 Q、K 的点积除以根号 d_k 的结果
scores = torch.matmul(query, key.transpose(-2, -1)) / math.sqrt(d_k)
# Softmax 归一化
p_attn = scores.softmax(dim=-1)
# 采样
if dropout is not None:
p_attn = dropout(p_attn)
# 加权融合,得到最终的语义单元
return torch.matmul(p_attn, value), p_attn
Self-Attention
Self-Attention 是 Transformer Encoder 的核心,负责处理 Input Sequence(输入序列),目的是要理解序列中每个词的时序和语义。所谓 “语义” 就是找对词与词之间的上下文关系,并通过权重值来表示关系的深浅。下面以句子 “我吃了苹果,它很甜” 为例。
- 找关系:Self-Attention 并行扫描每个词和其他词之间的关系,比如 “苹果” 和 “它” 语义最相关,和 “甜” 次之,和 “很” 几乎没有关系。这些 “关系” 的远近是由词汇表中的高维词向量空间模型距离计算公式得到的。
- 加权重:为每个词和其他词之间的关系远近分配一个 “注意力权重”,比如 “苹果” 和 “它” 语义最相关,权重值最大(比如 0.8),和 “很” 几乎没关系,权重值最小(比如 0.00001)。注意力权重是软注意力的特性之一。
- 融信息:把每个词和其他词的信息进行 “加权融合”,比如把 “苹果” 的原始信息和 “它” 的信息进行融合(其他词权重太低,几乎不融信息),最终得到一个 “语义单元”。
如此的,Self-Attention 令每句话中的每个词都成为了带着全句上下文信息的语义单元。后续,将这些 “语义单元” 传递到 Decoder 之后,Decoder 就可以根据每个 “语义单元” 进行对齐翻译输出序列了。例如:句子 The animal didn’t cross the street because it was tired,其中 it 和 animal 的关联必然最大,其权重也最大,it 的语音单元必然包含 animal 的信息,如此的 Decoder 就知道了代词 it 指代的是名称 animal 而不是其他词,翻译为 “动物”。
并且,因为 Self-Attention 处理的 Input Tensor 中已经包含了 Positional Encoding,不再依赖 RNN,所以 Self-Attention 没有 RNN 的缺陷:
- 不依赖定长向量 C 来传递上下文语义,所以不管序列有多长,Self-Attention 都能建立序列中所有词相互之间的关系。
- 由于 Self-Attention 计算序列中每一个词的过程都是相互独立的,所以可以应用多机多卡并行计算。
值得注意的是,经典的 Attention 机制中,如 Cross-Attention,Q 往往来自于一个序列,K 与 V 来自于另一个序列。例如在 Transformer Decoder 中,Q 来自于 Decoder 的输入,K 与 V 来自于 Encoder 的输出,从而拟合了编码信息与历史信息之间的关系,便于综合这两种信息实现未来的预测。
但是 Transformer Encoder 中的 Self-Attention 即是计算本身序列中每个元素对其他元素的注意力分布。也就是说,Self-Attention 的 Q、K、V 都由同一个输入序列通过不同的参数矩阵计算得到。从而拟合输入语句中每一个词对其他所有词的关系。
具体而言,经过 Embedding 和 Positional Encoding 之后的 Input Tensor 进入 Encoder 时,首先会通过 3 个独立的 Linear 线性层,它们分别对应将 Input Tensor 映射到 Q、K、V 空间的权重矩阵 Wk、Wq、Wv(在训练的初始化阶段随机产生)。
此处 Linear(线性层)的作用是对 Input Tensor 做纯线性变换(输入矩阵 × 权重矩阵 + 可选偏置)。如下公式是 Self-Attention 中 Linear 进行的线性变换计算公式。


假设 Input Sequence 的长度为 seq_len,那么:
- Input Tensor 形如 [batch_size, seq_len, d_k],其中 batch_size=1(一句话),d_k=hidden_size/head_size(词向量维度除以多头注意力的头数)。
- 这句话的 Q 就是一个形如 [seq_len, d_k] 的矩阵,每行表示一个 q 词向量
- 这句话的 K 也是一个形如 [seq_len, d_k] 的矩阵,每行表示一个 k 键向量。
- 这句话的 V 还是一个形如 [seq_len, d_k] 的矩阵,每行表示一个 v 值向量。(注意,QK 匹配后找到的 V 同样来自于输入本身。)

通过 Self-Attention 计算之后,最终输出矩阵 O(Hidden States)。其中,O_i 表示第 i 个词的输出 = Q 中第 i 个词对 K 中所有词的注意力权重 x V_j 值向量,然后再求和。例如:Q_它 = 0.9×V_苹果 + 0.05×V_我 + 0.05×V_甜,让 “它” 的特征里 90% 都是 “苹果” 的语义,这样 Encoder 就知道 “它” 指代 “苹果” 了。
可见,O_i 蕴含着该元素与序列中所有元素之间的关系,即:把上下文的信息融入当前元素之中,借助 “上下文” 来理解这个元素,从而捕捉序列内部的依赖关系。所以被称之为 “加权融合” 计算。
通过 Self-Attention 机制,我们可以找到一段文本中每一个词与其他所有词的相关度大小,从而建模文本之间的依赖关系。在代码中的实现,self-attention 机制其实是通过给 Q、K、V 的输入传入同一个参数实现的:
attention(x, x, x)
值得一提是的 Self-Attention 的并行计算特性,如下图并行化处理序列数据,避免了诸如 RNN 的时序依赖。
Multi-Head Attention(Self-Attention)
Self-Attention 也称为 “单头自注意力”,其存在一个局限性 —— 一次只能拟合一种相关关系,例如:只能捕捉语法层面的关联,或只能捕捉语义层面的关联,但却无法一次拟合序列中可能存在的多种相关关系。
因此,Transformer 中使用的其实是 Multi-Head Attention(MHA,多头自注意力),Self-Attention 的一种变体。MHA 通过将 Q/K/V 矩阵切分为多个 Head 来解决了单头自注意力的局限性。例如:在 NLP 任务中,不同的 Attention Head(注意力头)能够拟合不同的相关关系:
- 有的头关注语法依赖:比如 I love China 中,love 与 I(主语)、China(宾语)的语法关联;
- 有的头关注语义指代:比如前面的 it 与 animal 的指代关联;
- 有的头关注词序 / 标点:比如逗号、连词前后的词关联。
在 Transformer 论文中,作者也通过实验证实了 MHA 每个不同的注意力头能够拟合语句中的不同信息。如下图所示,自注意力(红色)和多头自注意(绿色)相比较,显然后者更加关注全局信息。通过多个注意力头的同时计算,能够更全面地拟合语句关系。
不同 Head 对关注点不同。
简而言之,MHA 让模型能同时捕捉序列的多维度特征,比单头自注意力的特征表达能力强得多。目前主流 LLM 的多头数量通常为 12/16/32(如 GPT-3 是 96 头),是大模型能力的重要指标。
在具体的算法实现上,MHA 的处理流程如下,假设采用 h 个 Attention Head:
- 将原始的 Q/K/V 矩阵通过 3 个 Linear(特征投影 + 拆分)之后,被拆分为 h 组独立的 Sub-Q/K/V。所以,Sub-Q/K/V 的 d_k 维度等于 hidden_size / h。
- h 组 Sub-Q/K/V 分别做独立的 Self-Attention 计算(缩放点积注意力),得到 h 个独立的自注意力特征输出;
- 将 h 组的特征输出 Concat 拼接起来。
- 最后再通过一个 Linear(多头信息融合 + 维度还原)做融合,得到最终的多头注意力特征输出。这个 Linear 可以学习如何最好地组合来自不同 Head 的信息。


Feed Forward Neural Network
Transformer 由 2 大组件构成,一块是 MHA,另一块就是 FNN(Feed Forward Neural Network,前馈神经网络),它们之间是互为补充的关系。MHA 关注 “全局元素关联建模”,而 FFN 关注 “单一元素特征精修”。如果将 Transformer 比喻成拼图,MHA 就是要找到许多快拼图之间的关系进行拼接,但也只能做到简单的关联拼接。而 FFN 则是对单一块拼图进行 “放大、修图、加细节”,让图片变得更清晰、更丰富,让人们可以理解拼接起来之后的图画的实际含义。
具体来说,前面提到的 MHA(多头自注意力)、Layer Norm(层归一化)、Add(残差连接)都是纯线性变换。但是,线性变换的任意组合依然是线性的,而语言的语义是高度非线性的,例如:一词多义、复合概念、句法逻辑等等,这些语义无法用简单的线性叠加来表示。所以 Transformer 架构中需要引入一种 “非线性变换”,这就是 FFN 的意义 —— FFN 是整个 Transformer 架构中唯一提供非线性特征变换的核心组件。
注:语义,是语言(字、词、句)所表达的内在含义,是语言背后对应的客观事物、概念、逻辑关系等,也是人们使用语言时想要传递的核心信息。语义关注的是 “想表达的是什么”,而非单纯的文字形式或语言结构规则。简单说,语义就是语言的 “实际内容”,是脱离表面文字后,能被人理解的核心信息。例如:“苹果” 的语义,在 “我吃了苹果” 中是一种可食用的水果,在 “苹果手机” 中是一个数码品牌。词的语义(真实含义)由上下文决定。
线性变换的数学本质是 y=ax+b,特点是可加性,例如 1+1=2。但这个现实世界的复杂规律是非线性的,在语言领域,这种非线性体现为以下几点:
- 复合概念:“苹果 + 手机”,MHA 能够线性的拼接为 “苹果手机”,而 FFN 能够非线性的理解语义为 “一个品牌的手机”。
- 句法逻辑:“我 + 吃 + 苹果”,MHA 能够线性的拼接为 “我吃苹果”,而 FFN 能够非线性的理解语义为 “主谓宾的动作逻辑”。
- 一词多义:MHA 能够线性的拼接为 “吃苹果” 和 “苹果手机”,而 FFN 能够非线性的理解 “苹果” 的语义为 “食物” 和 “手机品牌”。
可见,语言的语义是非线性的,词的语义由上下文决定,不同上下文的线性叠加,会使得词出现非线性的变化。线性模型的表达能力远不足以描述真实的语义、物理等规律,而 FFN 非线性变换就是 Transformer 能建模现实世界复杂规律的唯一方法,突破了 MHA 纯线性表达的根本瓶颈,能够适配语言的非线性语义本质。

深度学习之所以能超越传统机器学习,关键不是因为层数多,而是因为 “多层线性变换 + 非线性激活” 的组合,非线性变换是让多层网络变得有意义的唯一前提。反之,如果没有非线性函数,无论多少层全连接层,本质上都可以化简成一层 MLP。
- 1986 年,Hinton 第一次在 MLP(多层感知机)中采用 Sigmoid 非线性激活函数,并且结合 BP 算法进行多层网络反向传播。开启了深度学习的序幕。
- 1989 年,乔治·西本科提出万能近似定理(Universal Approximation Theorem),从理论证明了,一个包含足够多隐含层神经元的、具有非线性变换激活函数的多层 FFN(前馈网络)能以任意精度逼近任意复杂度的函数。简而言之,理论上神经网络可以解决世界上任何问题,其表达力与图灵机等价。万能近似定理,从根本上消除了对神经网络表达力的质疑。奠定了深度学习成功的理论基础。

如上图所示,Transformer 中的 FFN 由下列 3 部分组成。MHA 输入到 FFN 的 Input Tensor 形状为 [batch_size, seq_len, hidden_size] 且记 hidden_size = d_model。如果 Linear 的升维系数 d_ffn 为 4(Transformer 论文的经验值),那么:
- 升维线性变换层(Linear):FFN W1 矩阵形状为 [hidden_size , 4*hidden_size],将每个 token 的 hidden_size 特征维度进行升维。在高维空间做更精细的非线性特征变换,高维空间能表达更复杂的语义。
- 非线性变换激活函数(ReLU):输入、输出矩阵均为 [batch_size, seq_len, 4*hidden_size],对每个 token 的特征向量进行非线性运算。
- 降维线性变化层(Linear):W2 矩阵形状为 [4*hidden_size , hidden_size],将每个 token 的 hidden_size 特征维度进行降维,浓缩特征。为了适配 Transformer 的残差连接,必须保证输入输出维度一致。
注:d_ffn(FFN Dimension)是 FFN 中间层的维度,通常是 Model Dimension / Hidden Dimension 的 2~4 倍。FFN 负责对 Self-Attention 输出的 “上下文向量” 进行非线性变换,维度越大,表示模型的非线性表达能力越强。
此外,还可选的加入了一个 Dropout 层来防止过拟合。具体的代码实现如下:
class MLP(nn.Module):
'''前馈神经网络'''
def __init__(self, dim: int, hidden_dim: int, dropout: float):
super().__init__()
# 定义第一层线性变换,从输入维度到隐藏维度
self.w1 = nn.Linear(dim, hidden_dim, bias=False)
# 定义第二层线性变换,从隐藏维度到输入维度
self.w2 = nn.Linear(hidden_dim, dim, bias=False)
# 定义 dropout 层,用于防止过拟合
self.dropout = nn.Dropout(dropout)
def forward(self, x):
# 前向传播函数
# 首先,输入 x 通过第一层线性变换和 RELU 激活函数
# 最后,通过第二层线性变换和 dropout 层
return self.dropout(self.w2(F.relu(self.w1(x))))
假设 Input Tensor 为 [3, 4, 8],那么:
- W1 升维运算 [3, 4, 8] * [8, 84] = [3, 4, 84]
- W2 降维运算 [3, 4, 84] * [84, 8] = [3, 4, 8]

W1 升维运算后,每个 token 的特征向量被映射到更高的维度。最理想的情况当然是在无限维空间去展开所有的特征,在无限维空间中,任何复杂的非线性关系都可以被完美地展开、整理和分离。升维之后,特征之间的关系可以被更充分地展开和重组,让更加不可分的细微的特征结构也能暴露在 ReLU 面前。

然后 token 向量中的每个元素都会经过 ReLU 激活函数的非线性变换,比如负数置 0。ReLU 函数会将一部分元素置 0,相当于做了一次筛选,去掉不相关的信息。经过 ReLU 的筛选,再次通过一个全连接网络降维回到之前的特征维度,相当于把之前过滤的重要特征组合通过重组,压缩回原来的维度。经过升维、非线性计算、降维之后,token 向量的特征空间的局部表达能力就得到了很大的提升。

ReLU 是 2017 年深度学习领域最主流的激活函数,在效果、效率、工程实现上达到了最优平衡。后续 BERT、GPT 等 Transformer 变体将 ReLU 替换为 GELU,它针对 NLP 任务的效果进行了优化。
ReLU 的数学公式如下,本质就是 “负数置 0”,极其简单的计算使得其具有 3 个关键优势:
- 低损耗:仅做了一次 “比较 + 取值”,没有任何复杂的指数、对数、三角函数计算,GPU 硬件可极致优化,计算耗时几乎可以忽略。相较于 sigmoid、tanh 等需要 e^z 指数运算,它们的计算量是 ReLU 的数倍,且指数运算易产生数值精度问题,如浮点数下溢 / 上溢。
- 适用高维场景:高维特征下,ReLU 的低计算量优势会被放大,若用 sigmoid、tanh,高维逐元素的指数运算会让 FFN 计算效率大幅下降。
- 缓解梯度消失:ReLU 相比 sigmoid、tanh,从激活函数层面大幅缓解了梯度消失问题,配合 Transformer 的残差连接 + 层归一化,让深层 Transformer 可以稳定训练。



Residual Connection
由于 Transformer 模型结构较复杂、层数较深,为了避免模型退化,Transformer 采用了 Residual Connection(残差连接)的思想来连接每一个 Layer —— 下一层的输入不仅是上一层的输出,还包括上一层的输入。每个 Layer 的输出与输入相加,形成残差连接,这有助于解决深层网络中的梯度消失问题。
例如,在 Encoder 的第一个子层 MHA 中,残差连接层即接受 MHA 的输出,还接受 MHA 的原输入,然后将 MHA 的输出和原输入相加,再进行标准化。所以在 Transformer 架构中使用 “Add 和 2 条连线” 表示残差连接。

Layer Normalization
归一化核心是为了让不同层输入的取值范围或者分布能够比较一致。由于深度神经网络中每一层的输入都是上一层的输出,因此多层传递下,对网络中较高的层,之前的所有神经层的参数变化会导致其输入的分布发生较大的改变。也就是说,随着神经网络参数的更新,各层的输出分布是不相同的,且差异会随着网络深度的增大而增大。但是,需要预测的条件分布始终是相同的,从而也就造成了预测的误差。
因此,在深度神经网络中,往往需要归一化操作,将每一层的输入都归一化成标准正态分布。神经网络主流的归一化一般有两种:
- 批归一化(Batch Norm)
- 层归一化(Layer Norm)
Transformer 架构采用的是效果更好的 Layer Norm,相较于 Batch Norm 在每一层统计所有样本的均值和方差,Layer Norm 在每个样本上计算其所有层的均值和方差,从而使每个样本的分布达到稳定。
Transformer 在每个 Layer(Self-Attention + FFN)之后,都会进行层归一化操作,这有助于模型的训练稳定性。
class LayerNorm(nn.Module):
''' Layer Norm 层'''
def __init__(self, features, eps=1e-6):
super().__init__()
# 线性矩阵做映射
self.a_2 = nn.Parameter(torch.ones(features))
self.b_2 = nn.Parameter(torch.zeros(features))
self.eps = eps
def forward(self, x):
# 在统计每个样本所有维度的值,求均值和方差
mean = x.mean(-1, keepdim=True) # mean: [bsz, max_len, 1]
std = x.std(-1, keepdim=True) # std: [bsz, max_len, 1]
# 注意这里也在最后一个维度发生了广播
return self.a_2 * (x - mean) / (std + self.eps) + self.b_2
Decoder
自回归生成模型
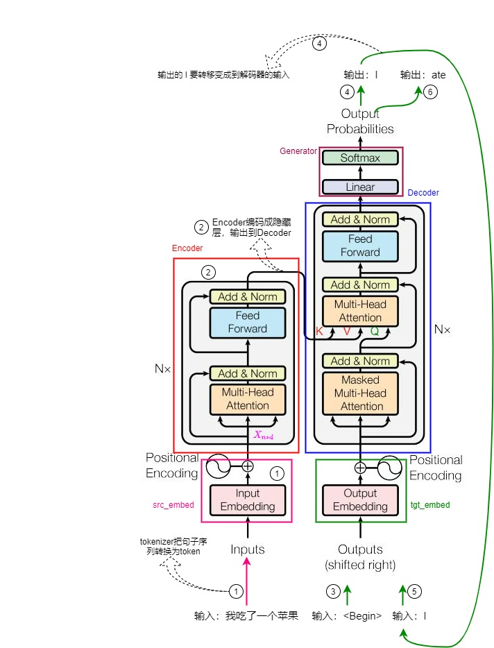
Decoder 采用自回归(Autoregressive)的方式逐一生成任意长度输出序列的元素,每一步的生成结果,都送给下一步作为输入,如下图所示。
- 通过输入开始标识符
<Begin>来启动 Decoder 输出。 - 进入 MMHA 模块,进行 Self-Attention(自注意力)计算,输入序列为 Output Sequence。
- 进入 MHA 模块,进行 Cross-Attention(交叉注意力)计算,把 Decoder 的输入序列(Q)和 Encoder 的输出结果(KV)进行融合转换。
- 输出一个概率分布(Output Probabilities),表示词汇表中每个单词作为下一个输出单词的概率,并依据某种策略输出一个最可能的单词。假设生成第一个单词为 I
- 进入自回归,把生成的第一个单词 “I” 作为 Decoder 的输入(Outputs),再次进入 Decoder 解码生成出第二个单词 ate。
- 重复上述步骤,直到遇见停止符
<End>。


Multi-Head Attention(Cross-Attention)
Decoder 作为序列的生成器,继承了 Bahdanau Attention 的 “源-目标词语义对齐” 思想。使得 Decoder 生成每个目标词时,都可以精准对齐源语言的相关词。
- MHA 使用 Encoder 的输出作为 Key 和 Value,接受源语言特征。
- MHA 使用 MMHA 的输出作为 Query,接受目标语言特征。
Masked Multi-Head Attention(Self-Attention)
Decoder 使用 Masked Multi-Head Attention(MMHA,掩码多头自注意力)的目的是为了符合语言生成的时序性(只能从左到右生成,不能提前看到后面的词)。因为 Transformer 采用的是 CLM 预训练任务,根据上文生成下一个词,所以 Decoder MMHA 对目标语言序列的自注意力做掩码处理,屏蔽当前词之后的所有词,让模型只能基于前面的词生成下一个词。

掩码(Mask)的作用是遮蔽一些特定位置的词。具体而言,掩码会被应用到点积的结果上,通常是将某些位置的值设置为一个非常大的负数(如负无穷),这样在应用 Softmax 时,这些位置的权重会接近于零,从而忽略对某些位置的学习。


例如:待学习的文本序列是 the cake was sour,进行 Masked 处理之后,在每一行输入中,Decoder 仍然是只看到前面的词,并预测下一个词。
观察上述的例子,可以发现 Masked Attention 其实就是一个和输入序列等长的上三角矩阵。可以通过创建一个与输入序列等长的上三角矩阵作为注意力掩码,再使用掩码来遮蔽掉输入序列的矩阵即可。也就是说,当 Input Tensor 维度为 [batch_size, seq_len, hidden_size] 时,Mask 矩阵的维度一般为 [1, seq_len, seq_len]。

多层注意力的运算效果:随着 layer 层数叠加,可以看到注意力运算愈发集中都某几个词:
- 黄色表示注意力得分高,相似度高。
- 这是一个 Mask 的注意力得分,因此上三角为得分为 0。
- 一个词对自己的关注度是最高的,因此注意力得分的黄色集中在对角线上。
- 一个词和周围上下文的关注度也很大,因此多层运算中会慢慢出现 Localized Attention 的三角格式。
- 经过多层的 Attention 运算之后,注意力得分集中在相似度最高的词之间。
Linear & Softmax
最终输出 token 之前还需要进行一次概率分布,从词汇表中选出最终真正输出的 token。步骤如下:
- 线性层(Linear):将 Output token embedding 向量乘以词汇表矩阵,得到一个长度为词汇表大小的概率分布向量。表示每一个 token 作为真正输出的概率大小。例如:[1, embed_size] * [embed_size,vocab_size ] => [1, vocab_size])。
- Softmax:将概率分布向量进行归一化计算,得到最终的 % 概率值(Output Probabilities)。
Layer
Transformer 由 Encoder 和 Decoder 组成,而 Encoder 和 Decoder 都会由多个相同的 Layer 堆叠而成。Input Sequence 进入 Encoder 进行编码,到 Encoder Layer 的最顶层再将编码结果(K、V)输出给 Decoder Layer 的每一层,通过 Decoder 解码后就可以得到 Output Sequence。
Layer 结构,使得每层 MHA 计算得到的中间结果还可以在下一层继续做 MHA,这样一层层做下去,每前进一层,实质都是在更大的范围内交融序列中的各个元素、解析其间的关系,这样的结构使得 Transformer 能够捕获多种不同的相关关系。最终就能够得到表示着整个序列的总体特征的向量了。
Layers(层数)是 Self-Attention 和 FFN 的 Nx 堆叠数量。代表模型的 “深度”,层数越多,模型能学习的逻辑推理链越长,例如:复杂数学题、多步骤任务等。405B 126 层远高于 70B 80 层,说明 405B 在深度推理上有更强潜力,但也更难训练,例如:易过拟合、梯度消失。

Attention 的优化方向
当前 LLM 基本上都是 Decoder-Only 的 Transformer 模型,只不过都会进行一些修改。比如对 Attention 的修改衍生出来 Softmax Attention 系列和 Linear Attention 系列;对 FFN 的修改衍生出了 Dense 模型和 MoE 模型。
模型算法层面,针对 Attention 的优化主要有 2 个方向:
- 一方面利用注意力得分矩阵的稀疏性,选择部分 token 进行注意力运算,从而减少运算次数;
- 另一方面从压缩 KV 矩阵的方向出发,共享 KV 矩阵或者压缩 KV 矩阵的维度。
工程层面,主要是面对训练和推理的场景:
- 一方面为了根据 GPU 的存储架构做的软件适配,比如 FlashAttention、Paged Attention。
- 另一方面是根据模型结构做的框架层的优化,比如 KV Cache、Radix Attention。
Sparse Attention(稀疏注意力)
假设 seq_len 是 n,那么 Self-Attention 的 QK 计算就会产生一个 形状为 [n, n] 的注意力得分矩阵(相似度矩阵)。所以从理论上来讲,Self Attention 的计算时间和显存占用量都是 O(n^2)。也就是说,围绕该矩阵的计算量和显存占用量(Scaled、Masked、Softmax、乘 V 加权融合计算等等),会随 n 呈平方级增长,例如:如果 seq_len 变成原来的 2 倍,显存占用量就是原来的 4 倍,计算时间也是原来的 4 倍。
但实际上,Child 等人(2019)的研究发现,在训练好的 Transformer 模型中,注意力矩阵往往是稀疏的,这意味着并不是每个 token 都需要关注其他所有 token,每个 token 只关注非常有限个其他 token。有些 token 之间的相互作用可能对最终的输出贡献不大,可以被忽略。
稀疏注意力机制的核心思想是在自注意力计算中引入稀疏性,即:不是让序列中的每个位置都与其他所有位置进行注意力计算,而是仅选择部分位置进行计算。所以稀疏注意力具有以下优势:
- 减少计算量:通过减少参与注意力计算的位置数,稀疏注意力显著降低了计算复杂度,使得模型能够处理更长的序列。
- 减少显存占用量:稀疏操作减少了需要存储的注意力权重的数量,从而降低了模型的内存需求。
- 提高长距离依赖学习能力:某些稀疏模式(如分层或跳跃连接)可以帮助模型更有效地学习序列中的长距离依赖关系。
下图是 Self-Attention 的一个注意力矩阵。左边显示了注意力矩阵,右边显示了关联性,这表明每个元素都跟序列内所有元素有关联。
Atrous Self Attention(空洞注意力)启发于 “膨胀卷积(Atrous Convolution)”,它对相关性进行了约束,强行要求每个元素只跟它相对距离为 k, 2k, 3k 的元素关联,其中 k>1 是超参数。如此的,运行效率和显存占用都变成了 O(n^2/k) ,也就是说能直接降低到原来的 1/k。
Local Self Attention(局部自注意力)约束每个元素只与前后 k 个元素以及自身有关联。保留了一个 2k+1 大小的窗口,每个元素只跟 2k+1 个元素算相关性,这样一来理想情况下运行效率和显存占用都变成了 O(kn),也就是说随着 n 而线性增长(非指数增长)。这是一个很理想的性质,当然也直接牺牲了长程关联性。
Sparse Self Attention(稀疏自注意力),将 Atrous Self Attention 和 Local Self Attention 合并为一个,除了相对距离不超过 k 的、相对距离为 k,2k,3k,… 的注意力都设为 0,这样一来 Attention 就具有了 “局部紧密相关和远程稀疏相关” 的特性。
多头注意力优化
对于 Softmax Attention 系列,目前主要的是 MHA、MQA、GQA 和 MLA:
- MHA(Multi-Head):Transformer 模型的标准实现,每个 Attention Head 都有独立的 Q、K、V。现在很少使用,Inference 阶段的问题较多,最主要是 KV Cache 占比最大,并且在 Continuous Batching 阶段 Attention 核心计算无法只用 Tensor Core,存在一定的局限性。
- MQA(Multi-Query):所有 Attention Head 共享相同的 K 和 V。计算量和 KV Cache 都是最小的,也是对 Inference 阶段最友好的。但是因为对模型效果影响较大,所以很少使用。
- GQA(Grouped Multi-Query,分组查询注意力):对 Attention Head 进行分组,一组 Attention Head 共享相同的 K 和 V。是 MHA 和 GQA 的折衷方案,KV Cache 大小处于 MHA 和 GQA 之间,计算效率也处于两者之间。是当前模型中最常见的的 Attention 方式。
- Key/Value Heads(键/值头数):仅在 GQA 中有效,将 Query Heads 与 Key/Value Heads 分离,减少了参数量,比例为 128/8。传统 MHA(多头注意力)中,Q、K、V 头数相同,而 GQA 中,Q 头数和 Attention Heads 头数相同,而 K/V 头数不定,所有 Q 头共享 K/V 头的输出。例如 70B 有 64 个 Q 头,但只有 8 个 K/V 头。可以在保持性能的同时减少 30%-50% 注意力层参数,降低训练难度。
- MLA(Multi-Head Latent):DeepSeek 2024 年 5 月在 DeepSeek V2 中提出,并在 DeepSeek V3 中沿用。核心思路是每个 Head 都有独立的 K 和 V,但它们可以投影和反投影到同样的、共享的 Latent KV。KV Cache 和 MQA 相当,明显少于 MHA 和 GQA,但效果还不错,和 MHA 相当。但是也会额外的增加一些计算量。

Flash Attention
Stanford DAWN Lab 实验室提出(https://arxiv.org/pdf/2205.14135)。将部分内容存储到 SRAM 中,以减少访问全局内存 HBM 的频率。
Page Attention
Paged Attention,vLLM 提出(https://arxiv.org/pdf/2309.06180)。利用分页技术减少显存碎片化问题。
Radix Attention
Radix Attention,SGLang 提出(https://arxiv.org/pdf/2312.07104)。提高缓存命中率。

最后
我在一线科技企业深耕十二载,见证过太多因技术更迭而跃迁的案例。那些率先拥抱 AI 的同事,早已在效率与薪资上形成代际优势,我意识到有很多经验和知识值得分享给大家,也可以通过我们的能力和经验解答大家在大模型的学习中的很多困惑。
我整理出这套 AI 大模型突围资料包:
- ✅AI大模型学习路线图
- ✅Agent行业报告
- ✅100集大模型视频教程
- ✅大模型书籍PDF
- ✅DeepSeek教程
- ✅AI产品经理入门资料
完整的大模型学习和面试资料已经上传带到CSDN的官方了,有需要的朋友可以扫描下方二维码免费领取【保证100%免费】👇👇

为什么说现在普通人就业/升职加薪的首选是AI大模型?
人工智能技术的爆发式增长,正以不可逆转之势重塑就业市场版图。从DeepSeek等国产大模型引发的科技圈热议,到全国两会关于AI产业发展的政策聚焦,再到招聘会上排起的长队,AI的热度已从技术领域渗透到就业市场的每一个角落。

智联招聘的最新数据给出了最直观的印证:2025年2月,AI领域求职人数同比增幅突破200% ,远超其他行业平均水平;整个人工智能行业的求职增速达到33.4%,位居各行业榜首,其中人工智能工程师岗位的求职热度更是飙升69.6%。
AI产业的快速扩张,也让人才供需矛盾愈发突出。麦肯锡报告明确预测,到2030年中国AI专业人才需求将达600万人,人才缺口可能高达400万人,这一缺口不仅存在于核心技术领域,更蔓延至产业应用的各个环节。


资料包有什么?
①从入门到精通的全套视频教程⑤⑥
包含提示词工程、RAG、Agent等技术点
② AI大模型学习路线图(还有视频解说)
全过程AI大模型学习路线

③学习电子书籍和技术文档
市面上的大模型书籍确实太多了,这些是我精选出来的

④各大厂大模型面试题目详解

⑤ 这些资料真的有用吗?
这份资料由我和鲁为民博士共同整理,鲁为民博士先后获得了北京清华大学学士和美国加州理工学院博士学位,在包括IEEE Transactions等学术期刊和诸多国际会议上发表了超过50篇学术论文、取得了多项美国和中国发明专利,同时还斩获了吴文俊人工智能科学技术奖。目前我正在和鲁博士共同进行人工智能的研究。
所有的视频教程由智泊AI老师录制,且资料与智泊AI共享,相互补充。这份学习大礼包应该算是现在最全面的大模型学习资料了。
资料内容涵盖了从入门到进阶的各类视频教程和实战项目,无论你是小白还是有些技术基础的,这份资料都绝对能帮助你提升薪资待遇,转行大模型岗位。


智泊AI始终秉持着“让每个人平等享受到优质教育资源”的育人理念,通过动态追踪大模型开发、数据标注伦理等前沿技术趋势,构建起"前沿课程+智能实训+精准就业"的高效培养体系。
课堂上不光教理论,还带着学员做了十多个真实项目。学员要亲自上手搞数据清洗、模型调优这些硬核操作,把课本知识变成真本事!


如果说你是以下人群中的其中一类,都可以来智泊AI学习人工智能,找到高薪工作,一次小小的“投资”换来的是终身受益!
应届毕业生:无工作经验但想要系统学习AI大模型技术,期待通过实战项目掌握核心技术。
零基础转型:非技术背景但关注AI应用场景,计划通过低代码工具实现“AI+行业”跨界。
业务赋能 突破瓶颈:传统开发者(Java/前端等)学习Transformer架构与LangChain框架,向AI全栈工程师转型。
👉获取方式:
😝有需要的小伙伴,可以保存图片到wx扫描二v码免费领取【保证100%免费】🆓**

更多推荐

所有评论(0)