产品更新|多视角记忆、检索精筛与 Skills 本地化上线
本次更新围绕"记忆系统工程化"和"Agent能力结构化"两大方向,重点推出多视角记忆系统,支持每个Agent拥有独立记忆世界。新增混合检索机制提升召回质量,并优化Token消耗控制。Skills能力升级为本地化存储,MindDock插件实现跨平台接入。记忆删除机制强化为双通道模式,调度系统完成模块化重构。文档记忆支持原文与摘要双轨检索,时间过滤精度提升至秒级

本次更新围绕"记忆系统工程化"和"Agent 能力结构化"两条主线,对云服务和开源项目做了系统升级。核心改进集中在多视角记忆、记忆版本管理、检索召回质量、Skills 本地化,以及若干生产环境的稳定性优化。
本次发布亮点

1. 多视角记忆:让每个 Agent 拥有“自己的记忆世界”
传统 Agent 架构里,记忆通常是全局共享的,所有 Agent 共享同一份"客观记忆池"。这在多角色系统、多 Agent 协作场景中容易导致行为冲突和角色混淆。
我们上线了多视角记忆(Multi-Perspective Memory),为每个 Agent 引入"主观视角"的记忆结构。同一事实可以在不同 Agent 那里形成不同视角的记忆表达和认知结构。每个 Agent 的记忆体拥有自己的"主观视角",适合需要角色化、队伍化的 AI 游戏或多 Agent 协作场景,比如组队游戏、角色化陪伴类应用。
帮助系统在多 Agent 协作时避免"一刀切"的全局记忆,便于实现个性化行为和角色差异化决策。记忆不再是单一全局视图,而是 Agent 级别的认知世界模型。

2. 多视角 AI 小游戏 Demo:多 Agent 记忆协作的真实形态
基于多视角记忆的小游戏"冲顶鳌太线"已经上线,提供组队冲顶玩法的示例。Demo 以组队协作为核心场景,多 Agent 各自拥有独立视角记忆,同时参与协作任务目标,形成"个体认知 + 团队目标"的复合结构。
该 Demo 以组队协作为核心场景:
- 多 Agent 各自拥有独立视角记忆
- 同时参与协作任务目标
- 形成“个体认知 + 团队目标”的复合结构
3. 检索记忆(search/memory)能力增强:更准 + 更省 Token
3.1 关键词召回 + 语义相似度混合排序
在事实记忆检索链路中新增 关键词召回机制,并与原有语义相似度检索进行混合排序:
- 提升召回覆盖率;
- 提升召回准确率;
- 避免单一语义相似导致的语义漂移问题。
实测效果:
- LongMemEval 提升 1.8%;
- Locomo 提升 0.72%。
该能力默认开启,开发者无需额外配置。
3.2 消耗 Token 更少的记忆召回策略(相关性精筛)
新增 relativity(相关性阈值) 与 memory_limit_number/top_k 等参数,允许开发者按阈值只返回高相关性的记忆,从而显著降低注入 prompt 的 token 消耗,控制成本并提高上下文质量。
为解决记忆注入导致的 Token 消耗问题,search/memory 接口新增 相关性精筛机制:
relativity:相关性阈值(0~1);memory_limit_number / top_k:召回数量上限。
系统只返回:
- 相关性 ≥ 阈值;
- 且 数量 ≤ 上限 的记忆集合。
这使 MemOS 的记忆注入从“暴力拼接”升级为:
精准召回 + 强相关过滤 + Token 成本可控
📌 当前 relativity 仅对 事实记忆、偏好记忆 生效。
**示例(云服务)**:
data = {
"user_id": "memos_user_123",
"query": "为我规划5天的成都游。",
"relativity": 0.8, # 只返回相关性 >= 0.8 的记忆
"memory_limit_number": 9 # 最多返回 9 条
}
**示例(开源)**:
{
"user_id": "memos_user_123",
"readable_cube_ids": ["memos_user_123_cube"],
"query": "为我规划5天的成都游。",
"relativity": 0.8,
"top_k": 9
}
注意:relativity 当前仅对事实记忆与偏好记忆生效。
4. Skills 能力工程化升级 + MindDock 插件接入
4.1 Skills 本地化存储机制
Skills 文件支持本地保存,系统会为本地 Skills 自动生成专属访问 URL,LLM 可通过接口远程加载并运行 Skills,支持私有化部署与企业级管理。
这使 Skills 从"运行态能力"升级为可管理、可分发、可治理的能力资产。
开源项目中,Skills 文件现已支持本地保存:
- 系统自动生成专属访问 URL
- 大模型可通过接口远程加载 Skills
- 支持私有化部署与企业级管理
4.2 Skills 生成质量优化
系统现在可以基于用户历史消息生成更完整、更结构化的 Skills 描述,使技能从"零散规则"升级为结构化能力模块。
配置本地储存(开源)(简要步骤):
Step 1: 添加环境变量到项目根目录的.env 文件
SKILLS_REPO_BACKEND=LOCAL
SKILLS_LOCAL_DIR=/tmp/upload_skill_memory/ # 最终存储位置
SKILLS_LOCAL_TMP_DIR=/tmp/skill_memory/ # 生成时的临时位置
SKILLS_LLM=gpt-4o
Step 2: 启动本地服务
uvicorn memos.api.server_api:app --host 0.0.0.0 --port 8001 --workers 1
4.3 MindDock 插件能力接入
插件 MindDock 现已支持:
- 在 ChatGPT;
- 千问;
- 等多平台聊天环境中。
并支持实时注入 Skills,使 Skills 成为跨平台通用能力层,而非单一模型绑定能力。

5. MCP 删除记忆路径增强:删除不再是“弱操作”
为更好支持用户删除记忆的意图识别与落地,MCP 处理逻辑更新为:
- 在识别到删除意图后,调用
deleteMemory接口直接删除对应记忆; - 同时调用
addFeedback接口以记录用户反馈并更新相关记忆项,确保删除操作更可靠且可审计。
从“模糊删除”升级为双通道强语义删除机制,确保用户对记忆控制权的完整性与可靠性。

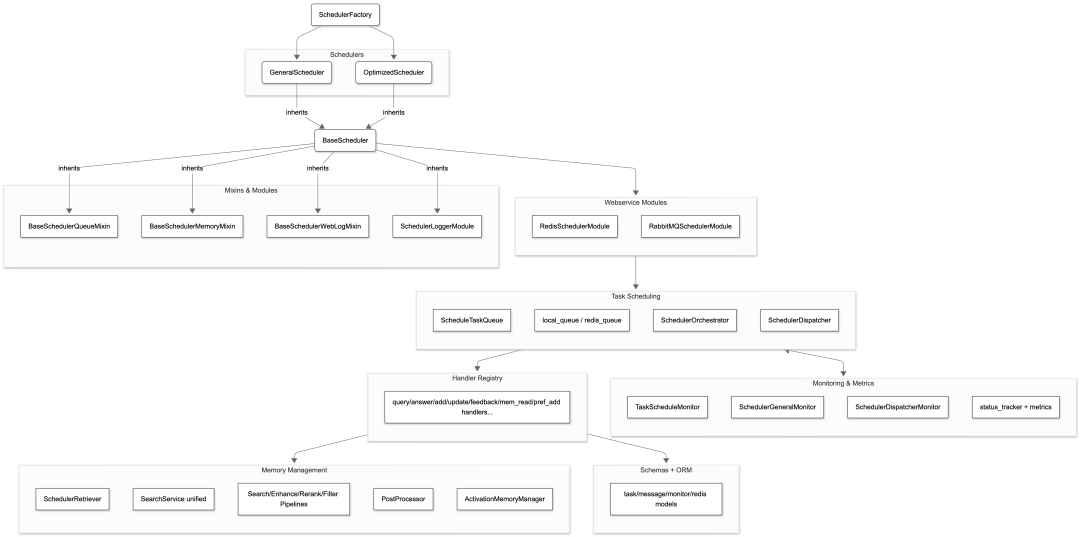
6. 记忆调度模块化重构:工程级稳定性升级
记忆调度任务处理器实现模块化重构并集中统一管理。
重构内容包括:
- 将检索流程拆分为:
search→enhance→rerank→filter四阶段; - 新增
search_service统一 API 与 Scheduler 的文本检索实现; - 修复 Redis Streams 调度消息序列化问题,补齐
mem_read/pref_add processor的user_context传递。
我们提升了调度的可靠性、可观测性与可扩展性,便于在高并发场景下稳定运行。

7. 文档记忆双轨检索:记忆 + 原文 + 上下文协同
新能力:
- 支持原文片段(RawFileMemory)与记忆(SummaryMemory)混合检索,并可按需同时召回原文上下文以增强长文本语义连贯性;
search_memory_type支持三种模式:All(原文 + 记忆混合)、AllSummaryMemory(仅记忆)、RawFileMemory(仅原文片段);neighbor_discovery配置用于是否召回原文分片的上下文。
现在,文档记忆同时具备:
- 语义抽象能力;
- 原文可追溯性;
- 上下文连贯性。
开源示例:
data{
"user_id": "testfile",
"readable_cube_ids": ["testfile_cube"],
"query": "minddock 适配什么浏览器",
"search_memory_type": "AllSummaryMemory", # 三种检索模式 All | AllSummaryMemory | RawFileMemory
"neighbor_discovery": "true", # 若想召回原文上下文则置为 True
}
检索到的结果中:memory_type 新增 RawFileMemory(记忆原文片段)。
8. 记忆过滤器(Filter)支持秒级时间精度
filter 字段现在支持秒级别时间范围过滤(例如 "create_time": "2026-02-12 10:00:00"),适用于检索/获取记忆与对话接口的精确时窗筛选,提高审计与时效性控制的能力。
示例:
"filter" : {
"and": [
{"create_time": {"gt": "2026-02-01 10:00:00"}},
{"create_time": {"lt": "2026-02-12 10:00:00"}}
]
}
9. 对话接口(Chat)稳定性与能力增强
- 修复了
qwen3-32b回答失败的问题,恢复模型可用性; - 对话接口现支持
relativity字段,允许开发者在对话阶段控制召回记忆的相关性阈值,从源头减少低价值上下文注入。
对话系统在稳定性与成本控制层面同步升级。
10. 开源社区(CHANGELOG 摘要)
新增 / 新功能
- 记忆检索优化(关键词检索 + 语义混合);
- 文档记忆双轨检索:原文 + 记忆协同检索;
- 文档记忆上下文唤醒(分片上下文);
relativity精筛字段(0~1);- MindDock 与云服务 Skill 支持;
- MCP 删除意图触发
deleteMemory与addFeedback; - Chat 接口可传
relativity。
改进
- 检索 pipeline 重构(Search → Enhance → Rerank → Filter);
- 调度任务处理器模块化与 Redis Streams 修复;
- Skills 本地化存储与 URL 发布;
- Skills 生成质量提升。
修复
- Playground 使用体验问题修复;
- 偏好记忆阈值字段使用错误修复;
- 修复
get_memory在复杂 filter 情形下的调用失败或卡顿问题; - 修复 Chat 接口 qwen3-32b 回答失败,兼容 LLM 的 enable thinking 参数。
关于 MemOS
MemOS 为 AGI 构建统一的记忆管理平台,让智能系统如大脑般拥有灵活、可迁移、可共享的长期记忆和即时记忆。
作为记忆张量首次提出“记忆调度”架构的 AI 记忆操作系统,我们希望通过 MemOS 全面重构模型记忆资源的生命周期管理,为智能系统提供高效且灵活的记忆管理能力。
更多推荐



所有评论(0)