国家战略AI赛道起航!掌握三大核心,这份AI大模型学习路线图助你抢占2026年新岗位!
更大的浪潮正在涌来。脉脉高聘报告揭示,2025年以来,AI新发岗位量呈现爆发式增长,**7月同比增长超过10倍**,简历投递量增长11倍。而综合多方信息预测,未来由AI大模型直接或间接创造的新增岗位,将以百万计。对于每一位程序员和希望入局的转型者而言,这不再只是一项新技术,而是开启未来职业空间的**战略级钥匙**。
当海淀区发布人工智能领域急需的39个岗位,其中算法工程师类需求占比高达46%时,一场由国家战略驱动的职业变革已然拉开序幕。
北京市海淀区,中国人工智能产业的核心区,近期发布了一份极具信号意义的报告。《海淀区重点产业(人工智能)领域急需紧缺岗位目录》 中赫然显示,人工智能领域整体平均年薪已达 48.14万元,其中顶级岗位年薪超百万。这不仅是市场需求的写照,更是国家发展 “新质生产力” 战略下的一个缩影。
更大的浪潮正在涌来。脉脉高聘报告揭示,2025年以来,AI新发岗位量呈现爆发式增长,7月同比增长超过10倍,简历投递量增长11倍。而综合多方信息预测,未来由AI大模型直接或间接创造的新增岗位,将以百万计。对于每一位程序员和希望入局的转型者而言,这不再只是一项新技术,而是开启未来职业空间的战略级钥匙。
一、战略升维:从技术工具到国家议程
理解这场变革的深度,首先要超越技术视角。大模型已被置于国家科技竞争和产业升级的核心位置。
国家层面,国务院国资委已召开中央企业 “AI+”专项行动深化部署会,推动AI从单点应用向全产业链渗透,并将其纳入企业未来规划的核心目标。产业层面,清华大学等顶尖学府正牵头培养 “通原理、懂技术、会应用、建生态” 的大模型战略应用人才,直接呼应国家战略需求。科研领域,中国科学院也面向广大科研人员推出系统的AI素养提升培训,以应对科研范式的革命性转型。
这意味着,AI大模型能力正从“加分项”迅速变为“基础项”,其影响力贯穿从基础科研到产业应用的各个环节。在这场由国家力量助推的浪潮中提前布局,就是为个人的职业发展铺设一条与国家发展同频的“快车道”。
二、黄金机遇:解码800万新岗位的分布图
巨大的战略投入,必然催生海量的人才需求。根据海淀区发布的紧缺岗位目录,我们可以清晰洞察未来机遇的分布图谱。
岗位需求的金字塔结构已然显现:
- 塔尖(年薪80万+):芯片算法与设计优化工程师(年薪可达104万)、大模型用户产品经理(年薪92万)等,这类岗位要求极深的专业壁垒或技术与商业的复合能力。
- 中高层(年薪50-70万):集中在大模型算法、GPU优化、系统架构等核心技术领域,是技术骨干的核心战场。
- 广阔基础层(年薪20-40万):大量AI应用开发、数据工程、行业解决方案等岗位,为初学者和转型者提供了广阔的入门和发展空间。
从岗位类别看,算法研发和垂直行业应用(如智慧医疗、金融、教育)是需求最旺盛的两大方向。一个更振奋人心的趋势是,非技术岗位的需求也在激增。2025年,AI领域新发产品、运营、设计等非技术岗位量同比增长了 7.74倍。这表明,大模型生态的繁荣需要多元化人才的共同构建。
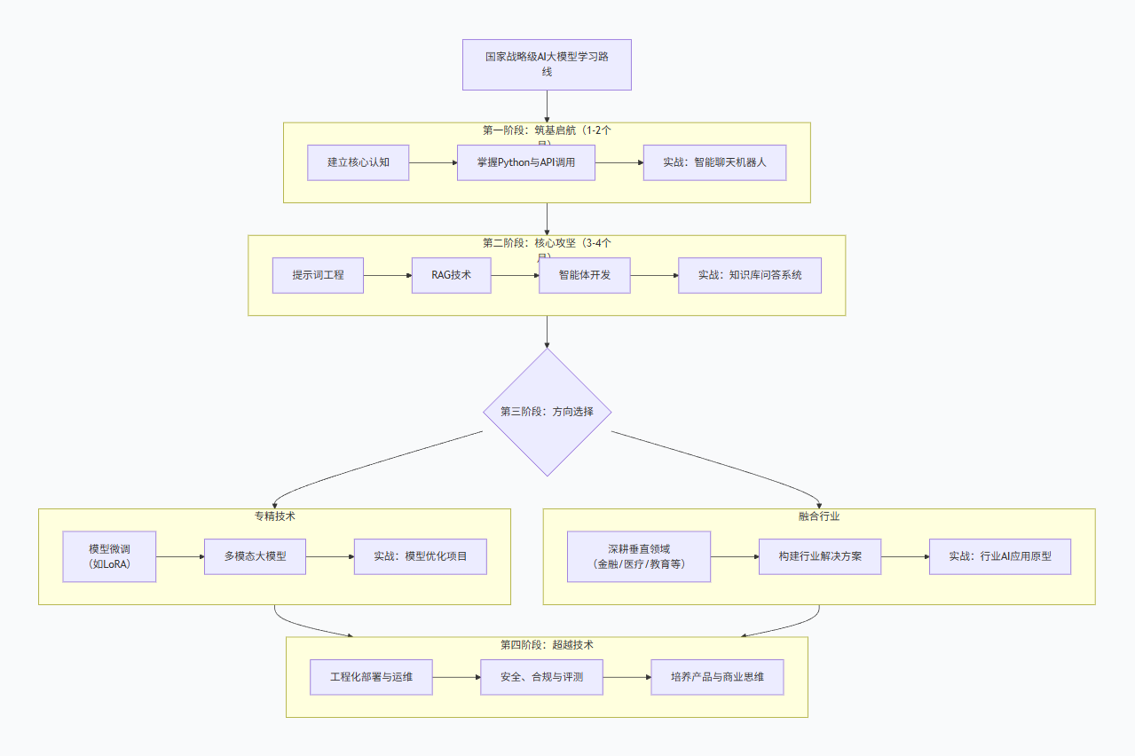
三、2025制胜路线图:四阶段从入门到专精
面对如此庞杂的领域,如何规划学习路径?我们整合了权威课程体系与行业实战指南,为你绘制出一条清晰的进阶路线。
第一阶段:认知破局与基础筑基(1-2个月)
目标:建立正确认知,完成从0到1的实践突破。
- 核心学习:
- 建立认知:理解大模型是什么、与以往AI技术的区别、其核心能力与局限。破除“必须从头训练模型”的误解,明确应用开发是主流路径。
- 掌握工具:熟练使用一种主流大模型API(如国内的通义千问、文心一言、ChatGLM)进行调用。同时,必须夯实Python基础,它是通往AI世界的通用语言。
- 实战产出:搭建你的第一个智能聊天机器人。
第二阶段:核心技术攻坚(3-4个月)
目标:掌握让大模型“听话”和“有知识”的核心技能。
- 核心学习:
- 提示词工程:学习角色设定、思维链、结构化输出等技巧,这是精准控制模型输出的“魔法”。
- RAG(检索增强生成):攻克让大模型接入私有知识、解决“幻觉”问题的关键技术。学习文档处理、向量数据库和LangChain等框架的应用。
- AI智能体开发:学习智能体(Agent)的核心原理与开发,让AI能够自动规划、使用工具、执行复杂任务,这是当前最前沿的应用形态。
- 实战产出:开发一个企业内部知识库问答系统或垂直领域智能客服助手。
第三阶段:能力深化与领域融合(2-3个月)
目标:根据个人志趣,向深度或广度拓展,构建差异化优势。
- 路径选择:
- 技术深度路线:学习大模型微调技术(如LoRA),掌握用专有数据定制化优化模型的能力。进一步可探索多模态大模型(文本、图像、视频)。
- 应用广度路线:深入研究某个垂直行业(如金融、医疗、法律),将AI技术与行业知识深度融合,目标是成为“AI+行业”的解决方案专家。
- 实战产出:完成一个微调项目或设计一套垂直行业的AI解决方案原型。
第四阶段:工程化与战略视野
目标:从开发走向部署,从技术走向商业。
- 核心学习:学习大模型应用的部署、运维、评测与安全合规。同时,培养产品思维与商业嗅觉,理解AI项目的落地闭环。
- 终极目标:能够独立负责一个AI应用从构思、开发到上线运维的全流程,并理解其商业价值。
为了让你对这条路径有更直观的把握,下图整合了上述各阶段的核心任务与目标:

四、行动指南:你的第一步与关键资源
对于不同背景的起步者:
- 程序员:你的工程能力是巨大优势。直接从调用API和用Python集成开始,重点攻克RAG和智能体开发,目标定位“大模型应用开发工程师”。
- 零基础小白:将Python编程作为绝对首要任务,同时大量体验各类AI产品,建立感性认知。紧随其后学习提示词工程,这是低门槛高回报的技能。
- 行业从业者:不要试图成为算法专家。你的领域知识是最宝贵的财富。快速学习如何使用AI工具解决你所在行业的具体问题,目标是成为“AI+行业”的桥梁。
关键学习资源与心态:
- 善用开源:Hugging Face 社区、LangChain 框架、各类开源模型(如ChatGLM、Qwen)是你最好的学习场和工具箱。
- 项目驱动:学习永远围绕“做项目”进行。从第一个聊天机器人到复杂的行业应用,每一行代码都在构建你的竞争力。
- 保持敏锐:这个领域日新月异。关注arXiv论文、头部科技公司的动态以及像“清华大学基础模型研究中心”这样的前沿机构研究。
国家战略已经锚定,产业蓝图全面铺开,800万量级的新岗位正在从规划走向现实。这场由AI大模型驱动的职业革命,其本质是一场大规模的技能迁移和认知升级。它不要求所有人成为科学家,但要求我们成为AI能力的驾驭者和协同者。
现在,选择你的起点,参照这份路线图,迈出第一步。当你亲手部署第一个智能体,或用自己的行业知识训练出一个专用模型时,你握住的将不止是一份高薪offer,更是在智能时代重塑自身价值的核心密钥。
最后唠两句
为什么AI大模型成为越来越多程序员转行就业、升职加薪的首选
很简单,这些岗位缺人且高薪
智联招聘的最新数据给出了最直观的印证:2025年2月,AI领域求职人数同比增幅突破200% ,远超其他行业平均水平;整个人工智能行业的求职增速达到33.4%,位居各行业榜首,其中人工智能工程师岗位的求职热度更是飙升69.6%。

AI产业的快速扩张,也让人才供需矛盾愈发突出。麦肯锡报告明确预测,到2030年中国AI专业人才需求将达600万人,人才缺口可能高达400万人,这一缺口不仅存在于核心技术领域,更蔓延至产业应用的各个环节。
那0基础普通人如何学习大模型 ?
深耕科技一线十二载,亲历技术浪潮变迁。我见证那些率先拥抱AI的同行,如何建立起效率与薪资的代际优势。如今,我将积累的大模型面试真题、独家资料、技术报告与实战路线系统整理,分享于此,为你扫清学习困惑,共赴AI时代新程。
我整理出这套 AI 大模型突围资料包【允许白嫖】:
-
✅从入门到精通的全套视频教程
-
✅AI大模型学习路线图(0基础到项目实战仅需90天)
-
✅大模型书籍与技术文档PDF
-
✅各大厂大模型面试题目详解
-
✅640套AI大模型报告合集
-
✅大模型入门实战训练
这份完整版的大模型 AI 学习和面试资料已经上传CSDN,朋友们如果需要可以微信扫描下方CSDN官方认证二维码免费领取【保证100%免费】

①从入门到精通的全套视频教程
包含提示词工程、RAG、Agent等技术点

② AI大模型学习路线图(0基础到项目实战仅需90天)
全过程AI大模型学习路线

③学习电子书籍和技术文档
市面上的大模型书籍确实太多了,这些是我精选出来的

④各大厂大模型面试题目详解

⑤640套AI大模型报告合集

⑥大模型入门实战训练

如果说你是以下人群中的其中一类,都可以来智泊AI学习人工智能,找到高薪工作,一次小小的“投资”换来的是终身受益!
应届毕业生:无工作经验但想要系统学习AI大模型技术,期待通过实战项目掌握核心技术。
零基础转型:非技术背景但关注AI应用场景,计划通过低代码工具实现“AI+行业”跨界。
业务赋能 突破瓶颈:传统开发者(Java/前端等)学习Transformer架构与LangChain框架,向AI全栈工程师转型。
👉获取方式:
有需要的小伙伴,可以保存图片到wx扫描二v码免费领取【保证100%免费】🆓

更多推荐



所有评论(0)