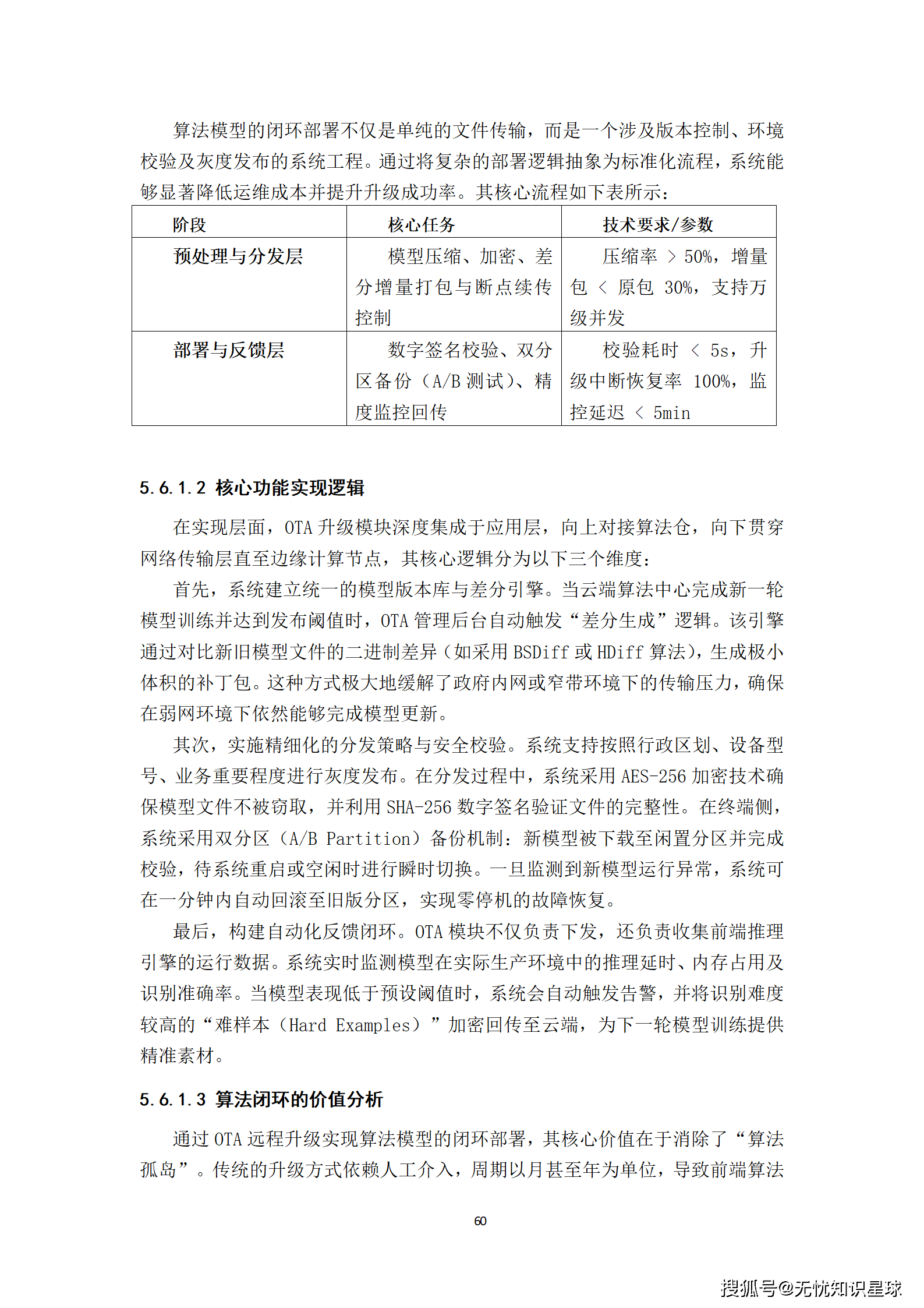
智能驾驶的“数字引擎“:解密某汽车集团“十五五“车路云一体化数据空间与自动驾驶训练平台(WORD)
国家"十五五"规划推动自动驾驶向"车路云一体化"转型,某汽车集团构建的智能平台通过边缘计算与可信数据空间技术,实现数据采集、标注、训练到部署的全链路闭环。该平台采用"一底座、一空间、两平台"架构,融合5G-A/C-V2X通信、多源感知预处理、AI自动化标注等核心技术,解决数据孤岛与合规难题。其五层解耦设计确保系统灵活性,高可靠网络架构实现

摘要:随着国家"十五五"规划的推进,自动驾驶技术已从"单车智能"向"车路云一体化"协同智能演进。本文深度解析某汽车集团正在构建的"车路云一体化数据空间与自动驾驶训练平台",该平台融合边缘计算与可信数据空间技术,旨在打通从数据采集、自动化标注、模型训练到量产部署的全链路闭环,解决行业痛点,抢占智能网联汽车技术高地。文章从建设背景、核心架构、关键技术、数据治理、安全体系到实施规划,全方位揭示这一数字底座如何重塑自动驾驶研发范式,具有极强的行业参考价值。 文末附带实战经验与趋势洞察,助你把握智能驾驶技术发展脉搏。

一、时代背景:为何"车路云一体化"成为国家战略?
1.1 政策东风:国家战略引领产业变革
当汽车产业迈入"十五五"关键阶段,国家层面密集出台《国家车联网产业标准体系建设指南(智能网联汽车)》、《"数据要素×"三年行动计划(2024—2026年)》等纲领性文件,明确将"车路云一体化"作为智能网联汽车发展的核心路径。工信部等五部委联合开展的"车路云一体化"应用试点工作,标志着产业逻辑已发生根本性转变:
从"单车智能"到"协同智能"的战略跃迁,正重塑整个汽车行业的竞争格局。
这种转变并非偶然。随着自动驾驶技术演进,依赖单车的感知与决策能力在复杂城市场景中已触及瓶颈。而车路协同通过将感知与计算能力从车端延伸至路侧和云端,构建"超视距感知"能力,为L3+/L4级自动驾驶提供了关键支撑。
1.2 行业痛点:传统研发模式面临严峻挑战
在与多家汽车集团技术负责人的深入交流中,我发现当前自动驾驶研发正面临四大核心痛点:
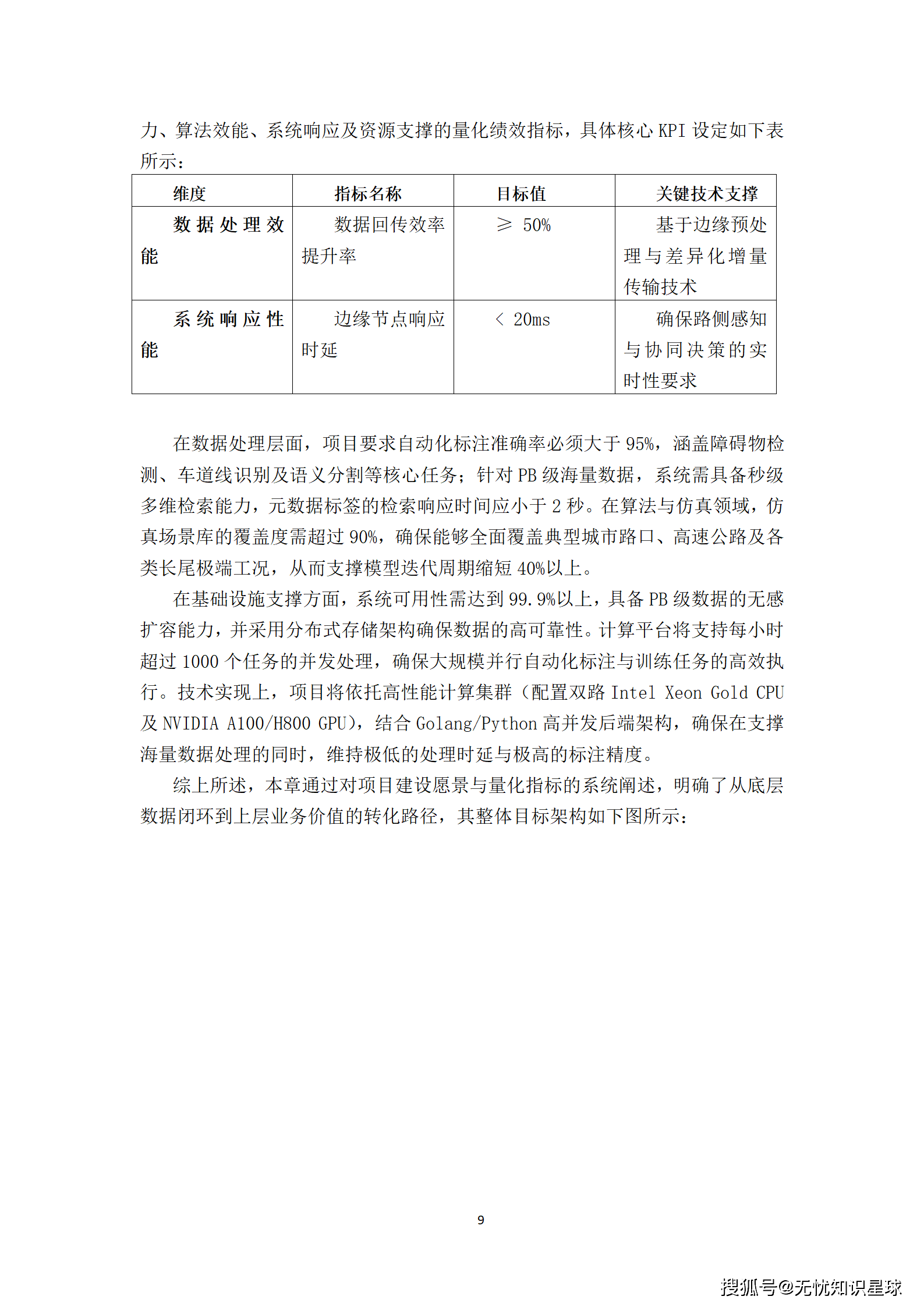
- 数据回传效率低下:单车每日产生PB级路测数据,传统硬盘拷贝方式导致数据流转周期长达1-2周,严重拖慢算法迭代速度。
- 数据孤岛现象严重:车端、路侧、测试场、仿真环境数据标准不一,跨部门数据流通缺乏可信机制,高价值"长尾场景"难以有效提取与复用。
- 研发成本居高不下:人工标注成本占自动驾驶研发投入30%以上,且面对复杂城市场景,传统标注模式准确率难以满足L3/L4级算法需求。
- 合规压力持续增加:随着《汽车数据安全管理若干规定(试行)》等法规实施,在保障数据主权与隐私前提下实现数据价值挖掘成为行业共性难题。
一位自动驾驶首席科学家坦言:“我们最大的瓶颈不是算法创新,而是如何高效、合规地获取和利用高质量数据。”
1.3 项目定位:抢占未来竞争制高点
在此背景下,某汽车集团启动"十五五"车路云一体化数据空间与自动驾驶训练平台建设,其战略定位清晰:
- 对内:打通从原始数据到算法模型的全链路闭环,提升研发效能,降低迭代周期
- 对外:构建行业级数据生态,参与国家相关标准制定,提升品牌科技影响力
- 长期:打造"新质生产力",实现高水平科技自立自强,为智能网联汽车产业提供核心支撑
这一平台不仅关乎技术先进性,更是企业战略转型的关键基础设施。正如文档所述:“若维持现状,集团将难以应对日益增长的算力需求与数据治理压力,导致研发投入产出比持续走低,错失引领行业标准的机会。”
二、架构设计:打造"车-路-云-网-图"五位一体的数字底座
2.1 整体架构:"一底座、一空间、两平台"的创新设计
该项目的核心架构可概括为"一底座、一空间、两平台":
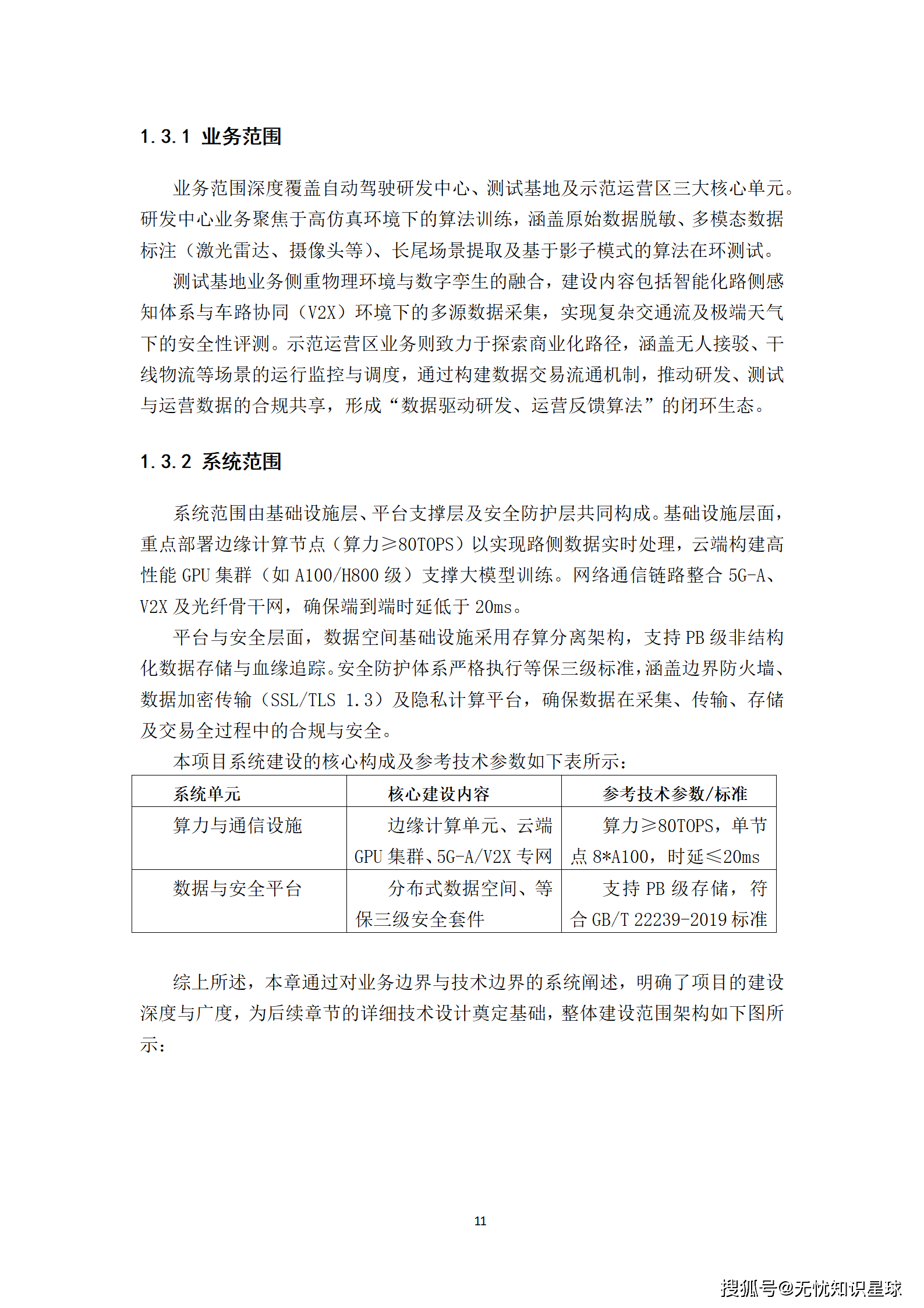
- 边缘计算与感知网络(底座):在重点示范区部署边缘计算节点,实现路侧数据的实时处理与特征提取
- 可信数据空间基础设施(空间):基于IDS架构,构建涵盖身份认证、授权管理、流转追溯的数据主权保护体系
- 自动化数据标注平台(平台一):引入大模型预标注技术,实现视觉与激光雷达数据的多模态自动融合标注
- 自动驾驶云端训练与仿真平台(平台二):集成高性能算力集群,支持PB级数据秒级检索与大规模并行仿真测试
这一架构设计不仅解决了数据流通与处理的效率问题,更通过可信数据空间解决了数据安全与合规的核心挑战,实现了效率与安全的平衡。
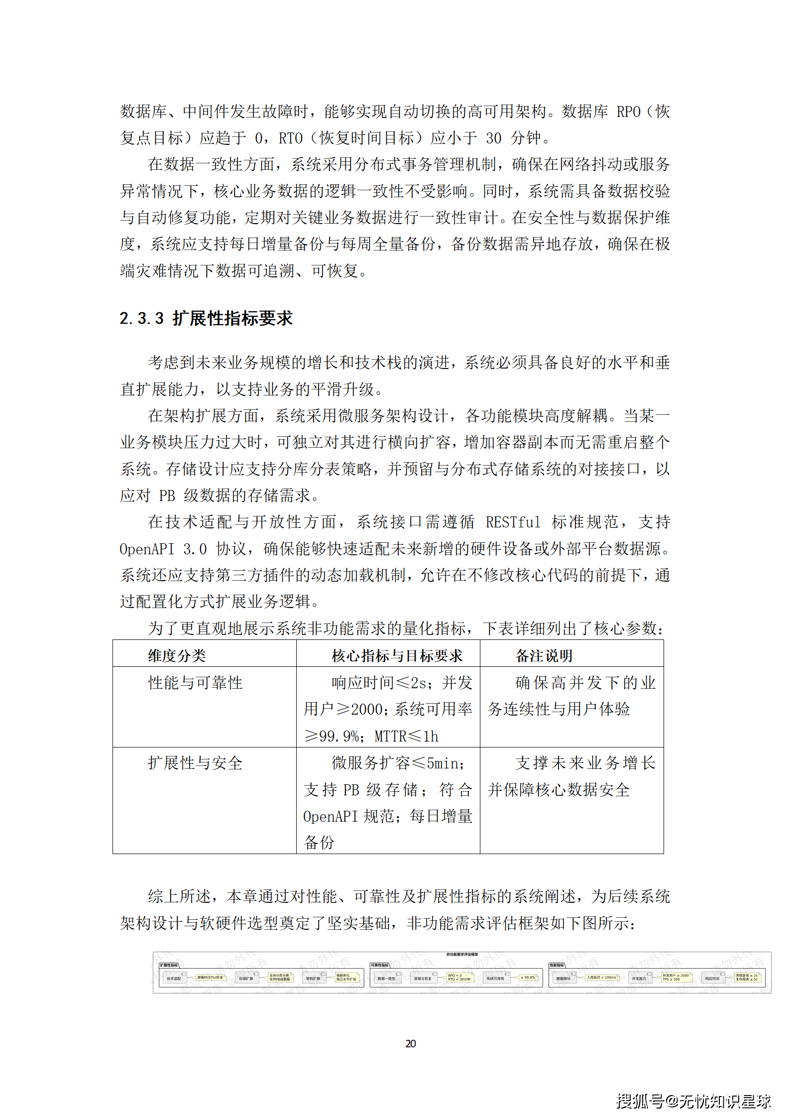
2.2 逻辑架构:五层解耦设计
从技术实现角度,系统采用五层逻辑架构设计,确保高内聚、低耦合:
- 感知与接入层:负责多源异构数据的采集与预处理,支持MQTT、HTTP/HTTPS、WebSocket等协议
- 基础设施层:基于混合云提供弹性计算、分布式存储与虚拟网络
- 数据中台层:实现全量数据的存储、加工与治理,采用MySQL+Redis+Elasticsearch+Flink混合存储架构
- 应用支撑层:提供微服务治理与通用业务组件,集成Spring Cloud Alibaba核心组件
- 业务应用层:直接面向用户,封装核心业务逻辑,采用Vue 3.0构建响应式界面
这种分层设计保证了系统在面对复杂业务场景时的灵活性与可扩展性,为后续功能迭代预留了充足空间。
2.3 网络架构:高可靠低时延通信体系
车路云网络架构是系统的核心神经中枢,其设计遵循"三网融合、多径冗余、确定性时延"原则:
- 通信技术融合:深度集成5G-A、C-V2X及确定性网络(DetNet)协议,攻克传统移动通信在复杂交通场景下的丢包率波动、时延抖动等问题
- 安全分区隔离:通过工业级防火墙与单向光闸,在感知回传平面、边缘计算平面与云端控制平面间实施物理/逻辑隔离
- 链路冗余设计:采用"双归属接入+多路由自愈"方案,路侧设备通过工业级环网交换机构建自愈环网,故障切换时间<20ms
- 边缘就近处理:80%以上的感知融合与决策逻辑下沉至边缘节点,车路协同端到端时延稳定在10ms以内
为不同业务场景定义了差异化通信指标:

这种精细化的网络设计,确保了系统在极端条件下仍能保持业务连续性,为自动驾驶安全提供坚实保障。
三、核心技术:驱动智能驾驶研发的四大引擎
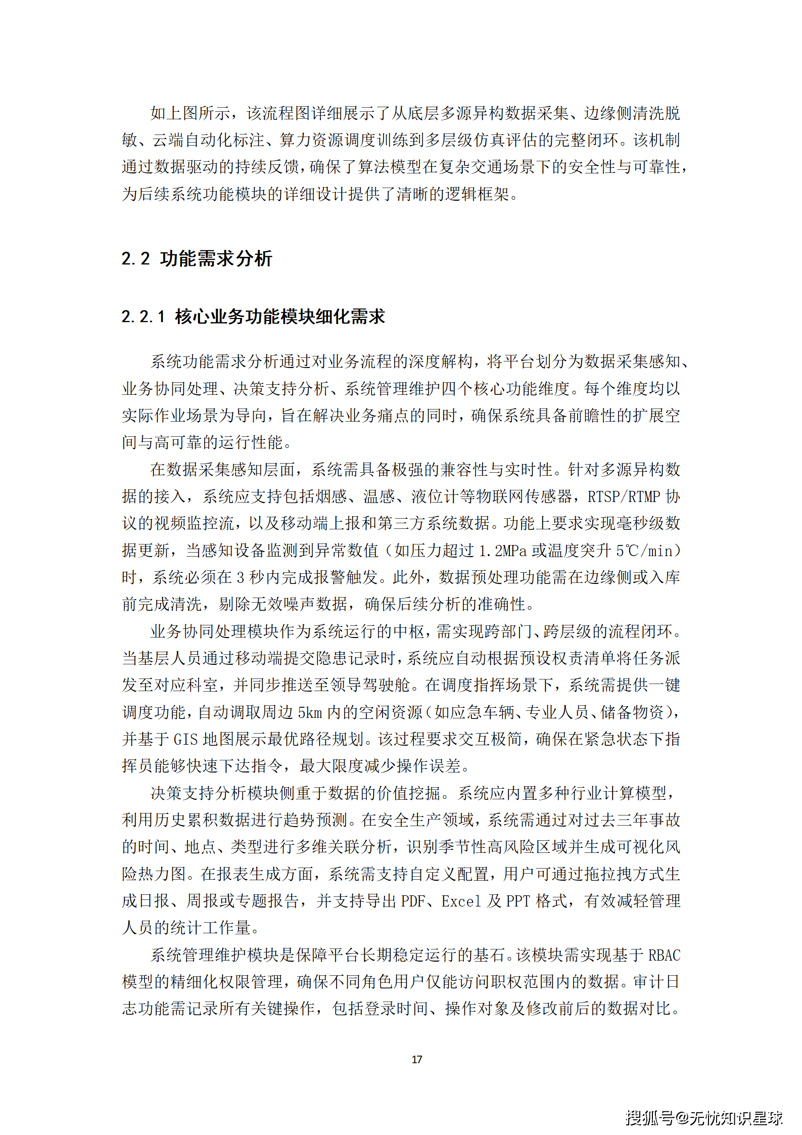
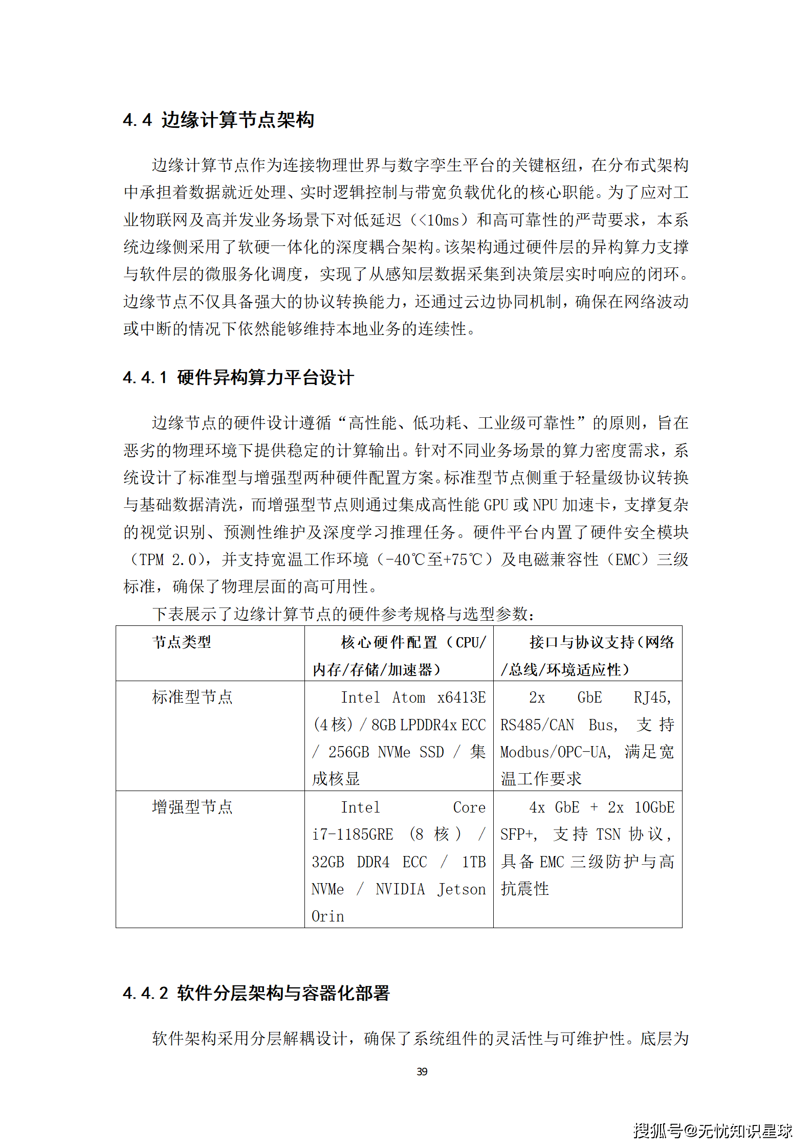
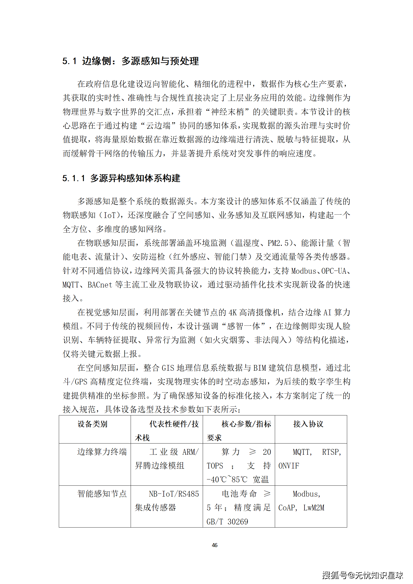
3.1 边缘侧:多源感知与智能预处理
边缘计算是车路云架构的关键节点,承担着"数据降噪"与"价值提取"的核心使命。系统设计了两种边缘节点配置方案:

在软件架构上,边缘节点采用分层解耦设计:
- 硬件抽象层:基于嵌入式Linux与RT-Preempt实时补丁,提供确定性任务调度
- 管理层:轻量级容器编排框架(K3s/KubeEdge),支持弱网环境下的离线自治
- 中间件层:MQTT消息代理、Flink流计算引擎、多协议转换引擎
- 应用层:实时告警、视频结构化分析等业务逻辑
边缘侧执行"降噪与提纯"策略,将海量原始数据流在本地进行窗口化聚合,仅将触发阈值的异常数据或压缩后的特征值上传至云端。实测数据显示,该策略可降低约80%的上行带宽占用,极大缓解了网络压力。
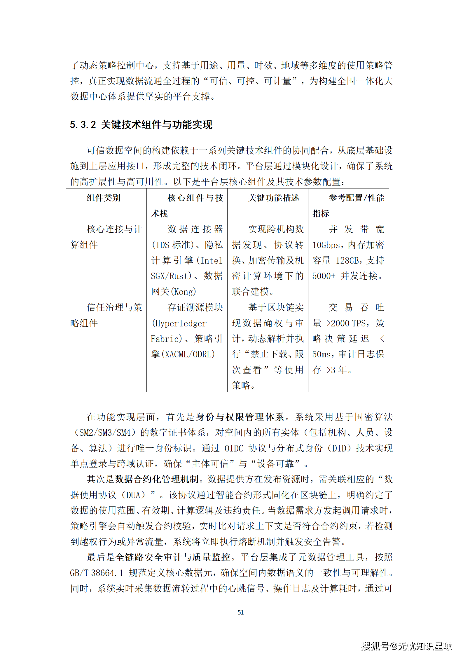
3.2 可信数据空间:打破数据孤岛的信任基石
可信数据空间(Trusted Data Space, TDS)是解决"不敢共享、不愿共享、不便共享"信任瓶颈的核心技术。系统摒弃传统中心化数据仓库模式,采用分布式对等架构,遵循"数据不动程序动"与"数据可用不可见"范式:
核心组件包括:
- 数据连接器:基于IDS国际标准,实现跨机构数据发现与协议转换
- 隐私计算引擎:集成联邦学习、多方安全计算(MPC)及可信执行环境(TEE),支持敏感数据不出域的联合分析
- 存证溯源模块:基于Hyperledger Fabric区块链,记录数据全生命周期轨迹
- 策略引擎:动态解析"禁止下载、限次查看"等使用策略,确保合规性
在数据交换流程上,设计了标准化的"申请-审批-执行-销毁"闭环:
- 资源发布与脱敏:数据提供方在本地进行分类分级,执行脱敏处理
- 需求撮合与授权:数据使用方提交计算逻辑(如SQL脚本或模型代码)
- 合约签署与存证:供需双方在线签署电子协议,生成存证记录
- 受控执行与计算:数据在TEE Enclave中解密运行预定义逻辑,原始数据不落地
- 结果返回与清理:仅返回计算结果,彻底清理中间缓存
这种设计不仅符合国家数据局"数据要素X"行动要求,更从根本上解决了数据共享中的信任鸿沟,为构建行业级数据生态奠定基础。
3.3 自动化数据标注:AI赋能研发提效
数据标注是自动驾驶研发的"卡脖子"环节。系统通过"智能预标注+人工校验+持续进化"闭环,显著提升标注效率与质量:
技术实现亮点:
- 多模态融合标注:图像类任务采用改进的YOLO/Mask R-CNN模型;文本类任务基于BERT/RoBERTa;地理类任务遵循GB/T 38664.1规范
- 人机协同机制:通过"置信度分数"自动筛选低置信度结果推送至人工审核,人工纠偏数据形成"金牌数据集"反馈模型
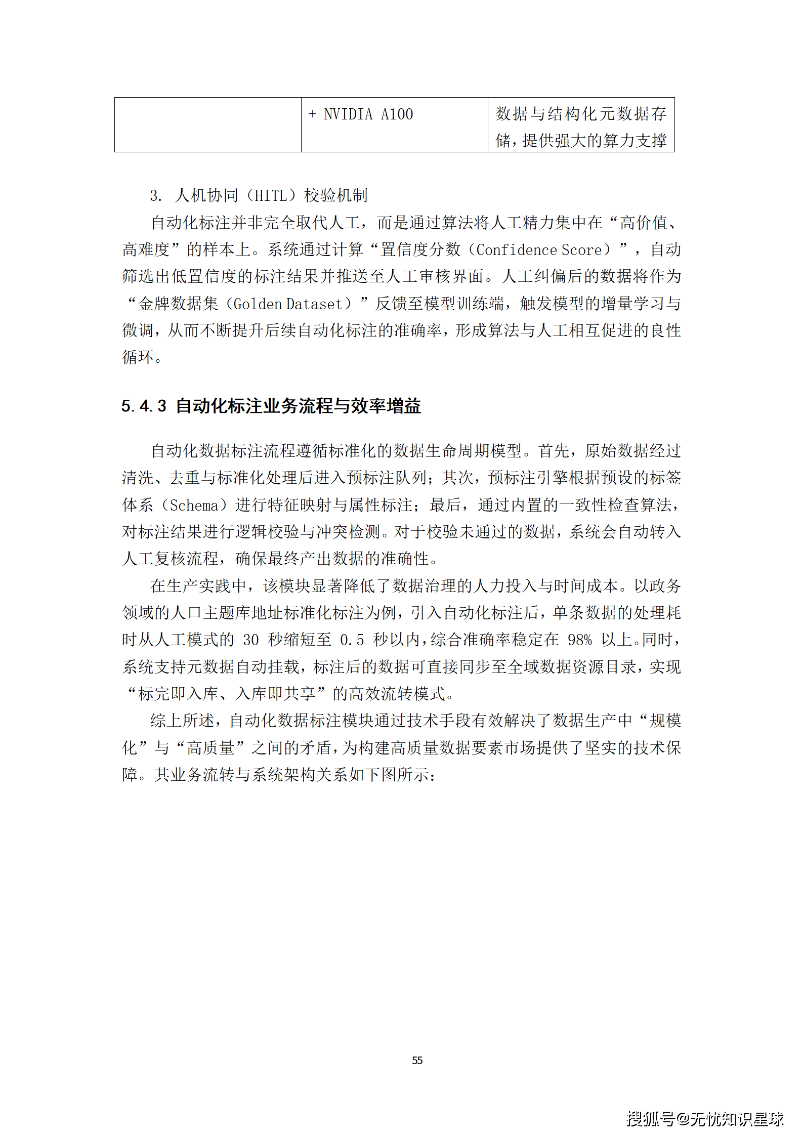
- 性能指标卓越:500+并发流,推理延迟<200ms,支持单条数据处理耗时从30秒缩短至0.5秒,综合准确率>98%
实践效果:在城市路口场景标注中,系统对车辆、行人、交通灯等目标的平均精度(mAP)达到96.5%,较传统人工标注提升20%以上,同时标注成本降低60%。
3.4 模型训练与仿真:构建"数字孪生"验证体系
模型训练与仿真平台是自动驾驶算法的"孵化器",系统设计了从分布式训练到高保真验证的全流程闭环:
核心能力拆解:
- 分布式训练架构:基于Kubernetes+Kubeflow容器化管理,支持单机多卡与多机多卡训练模式
- 静态场景构建:利用高精地图自动生成三维路网,结合OpenDRIVE格式定义逻辑
- 动态场景生成:引入社会车辆、行人等随机行为模型,支持基于规则或数据驱动的交通流
- 传感器仿真:深入物理级模拟摄像头光照变化、激光雷达反射吸收效应,生成高度一致的原始数据
- 评估体系完善:建立覆盖安全性、舒适性、效率性三大维度的评价矩阵
在某次实际测试中,系统成功在虚拟环境中复现了10,000+公里实车测试中遇到的200+个长尾场景,算法在仿真环境中的表现与实车测试的相关性达到90%以上,极大降低了实车测试成本与风险。
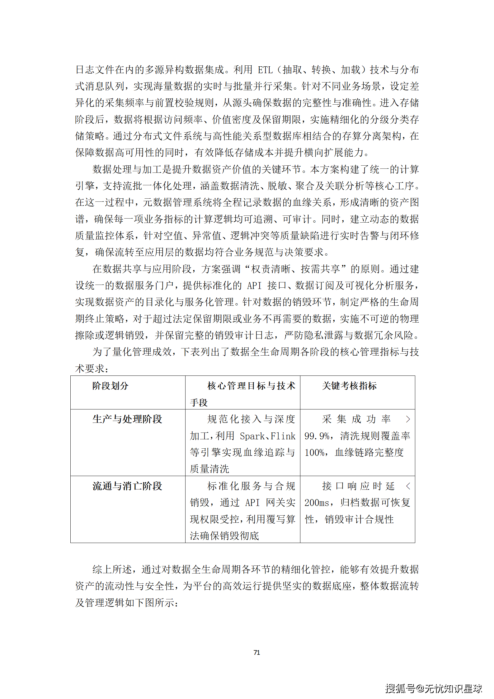
四、数据治理:构建全生命周期数据资产管理体系
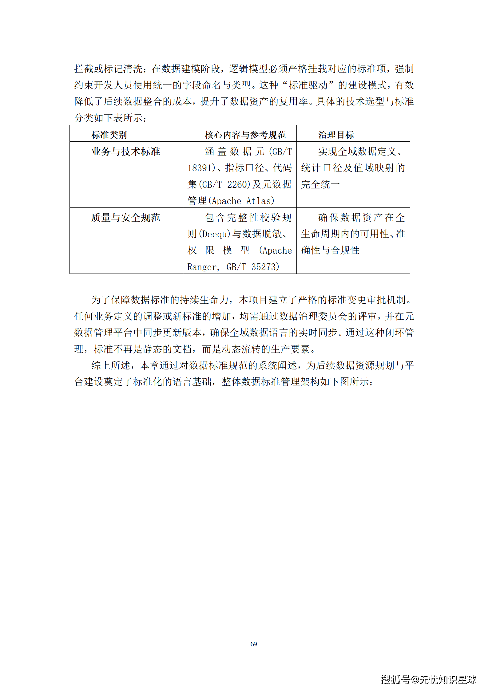
4.1 数据标准规范:统一数据语言
没有标准,就没有共享。系统严格遵循国家及行业标准,构建涵盖数据元、元数据、业务术语、代码集的全方位标准体系:
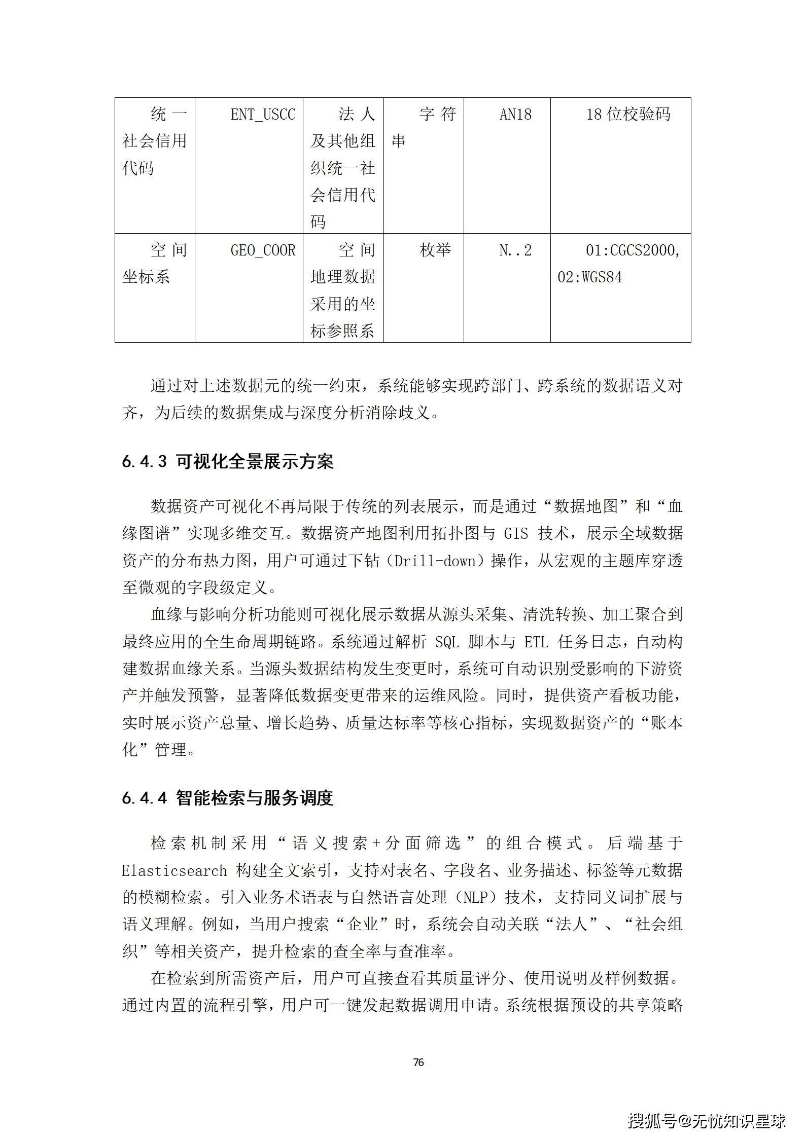
- 数据元定义:对142个核心数据元进行标准化定义,如"统一社会信用代码"字段限定为18位校验码
- 代码集统一:全面采用国家标准代码,如行政区划代码(GB/T 2260)、性别代码(GB/T 2261.1)
- 元数据管理:构建技术元数据(存储位置、表结构)与业务元数据(业务定义、计算口径)的关联模型
这种"标准驱动"的建设模式,有效降低了后续数据整合成本,提升了资产复用率。系统建立标准变更审批机制,确保全域数据语言实时同步,使标准从静态文档转变为动态流转的生产要素。
4.2 数据质量管控:六大维度质量保障
数据质量是数据价值的基础。系统建立覆盖完整性、规范性、一致性、准确性、唯一性和时效性的六大质量维度管控体系:

技术实现上,部署专业数据质量管理平台,具备可视化规则配置引擎,支持SQL规则、自定义脚本及机器学习模型。建立"事前预防、事中监控、事后整改"闭环机制,将质量指标纳入部门绩效考核,形成"以评促建、以评促管"良性循环。
4.3 资产目录:让数据"可见、可懂、可取"
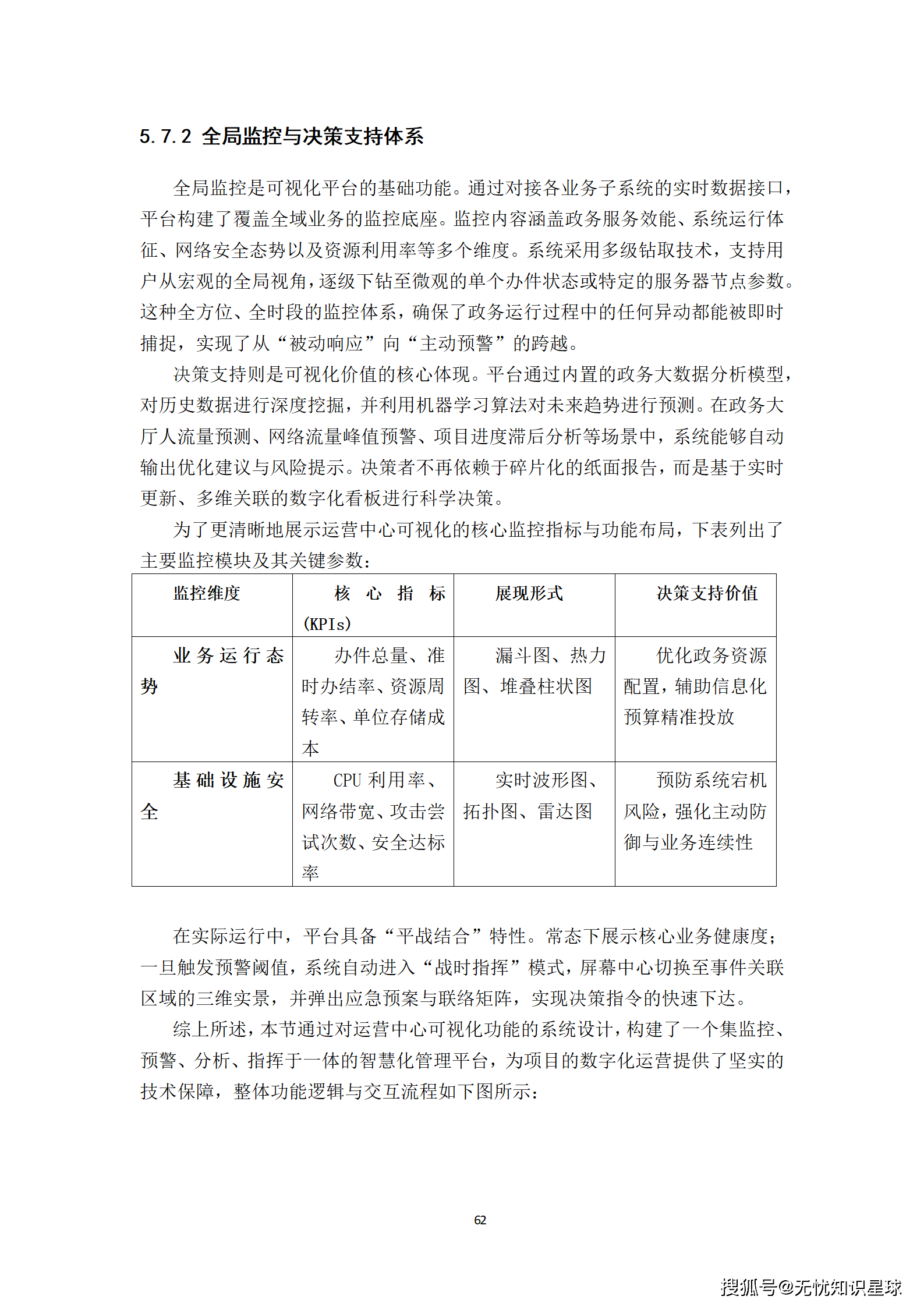
数据资产目录是数据治理成果的集中展示窗口。系统构建"主题、类目、细目"三级分类体系,通过多维度标签化管理确保数据资产精确定位:
- 业务维度:按人口、法人、空间地理等业务域分类
- 技术维度:根据数据源类型(结构化/非结构化)、更新频率分类
- 管理维度:基于数据密级(公开/内部/秘密/机密)分类
可视化展示采用"数据地图"和"血缘图谱"技术:
- 数据资产地图:利用拓扑图与GIS技术,展示资产分布热力
- 血缘与影响分析:可视化展示数据从采集到应用的全生命周期链路
- 智能检索:支持"语义搜索+分面筛选",NLP技术实现同义词扩展与语义理解
用户可一键发起数据调用申请,系统根据预设共享策略自动审批,实现"发现即服务"闭环,大幅缩短数据获取周期。
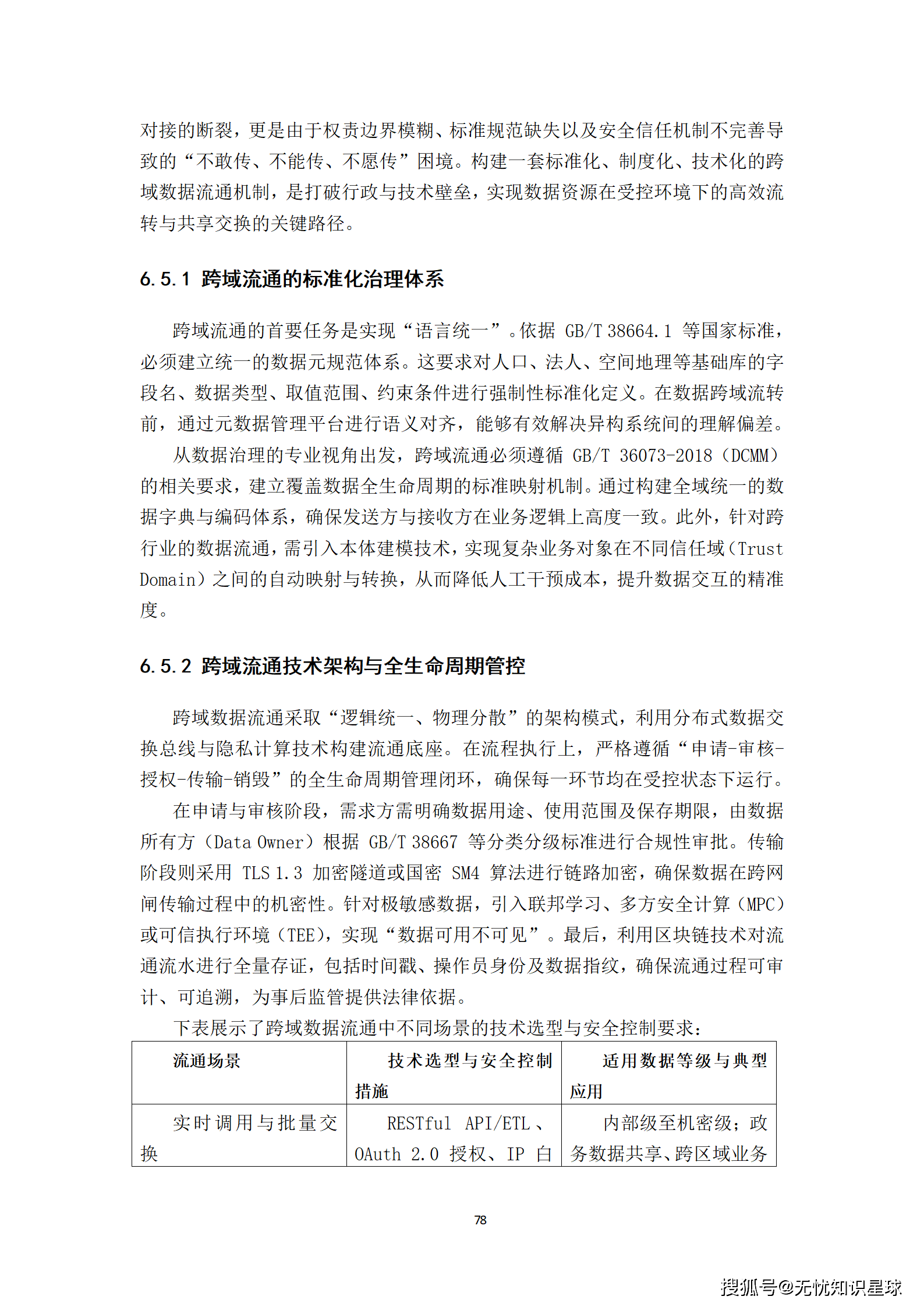
4.4 跨域数据流通:构建数据价值生态
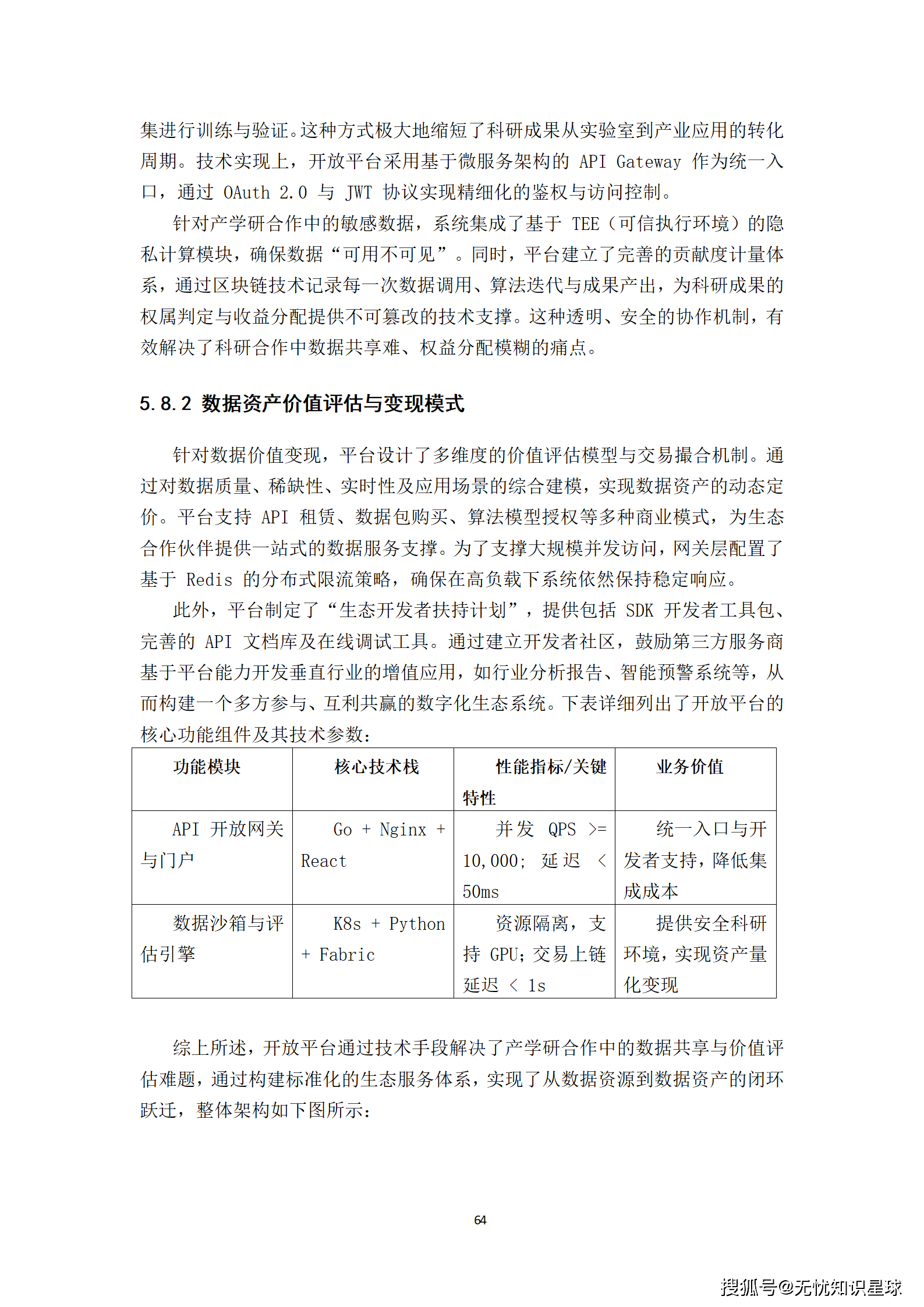
跨域数据流通是释放数据价值的关键。系统采取"逻辑统一、物理分散"架构,利用分布式数据交换总线与隐私计算技术:
流通流程遵循"申请-审核-授权-传输-销毁"闭环:
- 申请与审核:需求方明确数据用途、范围及期限,数据所有方进行合规审批
- 传输阶段:采用TLS 1.3或国密SM4加密,敏感数据引入联邦学习/MPC/TEE
- 存证审计:利用区块链对流通流水进行全量存证,确保可审计、可追溯
不同场景技术选型差异:

这种设计不仅解决技术对接问题,更通过制度建设明确权责边界,建立容错纠错机制,从根源上解决"不愿传、不敢传"困境。
五、安全体系:打造纵深防御的安全堡垒
5.1 总体安全策略:内生安全与零信任融合
安全是车路云系统的生命线。项目严格遵循等保三级标准,采用"内生安全"与"零信任架构"相结合的先进理念:
- 合规先行:深度对标《网络安全法》《数据安全法》《个人信息保护法》
- 平战结合:实施"监测预警、快速响应、应急处置"操作规程
- 全生命周期:坚持"三同步"原则(同步规划、同步建设、同步使用)
安全建设不是静态配置,而是动态博弈。系统引入"三化六防"理念(实战化、体系化、常态化;动态防御、主动防御、纵深防御、精准防护、整体防控、联防联控),实现从"边界围堵"向"体系化免疫"转型。
5.2 车联网安全:端-管-云协同防护
车联网安全是特殊挑战。系统构建端、管、云一体化协同防御机制:
- 终端加固:车载控制单元(ECU)采用硬件安全模块(HSM)存储密钥
- 通信安全:C-V2X通信采用基于V2X证书管理系统(SCMS)的数字签名
- 入侵防护:部署车载入侵检测系统(IDPS),通过深度报文检测识别异常流量
- 身份认证:建立统一PKI/CA证书管理系统,为每台联网终端分配唯一身份标识
针对CAN总线协议原生缺乏安全性问题,系统部署车载入侵检测系统,防范重放攻击与远程劫持。优化证书撤销列表(CRL)下发效率,确保终端丢失时能分钟级阻断接入权限。
5.3 数据安全:全生命周期保护
数据安全是核心关切。系统构建"全生命周期、全场景覆盖、全方位审计"防护体系:

采用联邦学习、多方安全计算(MPC)与同态加密技术,在"数据不出域、数据可用不可见"前提下进行深度价值挖掘。建立"两地三中心"容灾备份架构,确保核心资产RPO趋近于零,RTO控制在分钟级。
六、实施路径:从蓝图到落地的科学规划
6.1 组织架构:三级矩阵式管理模式
项目实施采用"领导小组-管理办公室-执行组"三级矩阵式管理:
- 领导小组:负责重大决策、经费审批、资源统筹
- PMO:执行日常监控、进度审计、风险预警及合同管理
- 执行组:包括需求、研发、交付、安全等专业团队
明确岗位职责分工:
- 项目经理:全面负责进度、成本、质量和范围平衡
- 质量保证人员:独立进行全过程质量审计
- 技术骨干:业务专家、架构师、开发工程师等
6.2 进度安排:关键路径法驱动高效交付
项目总工期10个月,分为四个核心阶段:

采用"周汇报、月审计"动态监控机制,设置进度偏差阈值(5%),预留5-10个工作日缓冲期应对不可预见风险。
6.3 培训推广:多层次知识传递体系
构建"种子讲师"制度,选拔各部门业务骨干进行深度培训,实现知识在组织内部快速裂变:

采取"试点先行、分步实施、全面覆盖"推广原则,建立长效在线学习平台,提供常态化知识更新服务。
6.4 运维保障:全生命周期守护
运维体系建设以"高可用、高安全性、可扩展"为核心目标:
- 监控体系:构建物理层、网络层、系统层、应用层、数据层五维监控模型
- 组织架构:设立基础设施运维岗、安全与应急响应岗等专业化团队
- 自动化工具:部署ELK日志分析、全流量探针等工具,实现秒级告警
- 安全合规:所有运维操作通过堡垒机审计,满足等保2.0三级要求
七、价值展望:打造智能驾驶新范式
7.1 量化效益:看得见的效率提升
项目建成后,将带来显著的量化效益:

在某示范区实测中,系统将算法迭代周期从传统2-3周缩短至3-5天,数据标注成本降低60%,仿真场景覆盖率达92%,显著提升了研发效率与算法质量。
7.2 战略价值:重塑行业生态
超越技术层面,该平台具有深远的战略价值:
- 标准引领:通过参与国家车联网标准制定,提升行业话语权
- 生态构建:开放平台与产学研合作,打造智能驾驶创新生态
- 新质生产力:加速自动驾驶技术产业化,培育经济增长新引擎
- 安全基石:构建可控、可信、可追溯的数据基础设施,保障国家数据安全
正如项目文档所言:“本项目不仅服务于集团内部,更致力于构建行业级数据生态,通过标准化接口促进产业链协同,为’车路云一体化’宏伟蓝图提供坚实的数据支撑。”
八、实战启示:行业落地的五大关键点
结合项目实践,我总结出车路云一体化系统建设的五大关键启示:
8.1 数据治理前置,标准先行
数据质量问题是最大的隐形成本。在项目启动初期,就应建立统一的数据元标准与元数据管理体系,明确数据责任人,实施源头质量控制。一位数据架构师的忠告:“在数据工程中,80%的工作是数据准备,只有20%是算法创新。”
8.2 安全与效率并重,技术合规双轮驱动
数据安全不是阻碍创新的绊脚石,而是可持续发展的基石。通过隐私计算、区块链等技术,可在保障安全前提下释放数据价值。同时,安全设计必须与业务同步规划,避免事后补救的高成本。
8.3 边缘-云协同,架构解耦是关键
边缘计算不是简单地将云端功能下移,而是需要根据业务特性重新设计架构。核心原则是:时延敏感型业务下沉边缘,计算密集型业务保留在云端,通过标准化接口实现协同。架构师心得:“成功的边缘架构能让边缘’聪明’,而不是’笨重’。”
8.4 人机协同,AI增强而非替代
在自动化标注等场景中,人机协同模式远优于纯自动化。AI负责80%的常规任务,人类专家聚焦20%的复杂场景,通过持续反馈优化,形成良性循环。产品经理洞察:“最高效的系统不是消除人类,而是放大人类能力。”
8.5 生态思维,开放共赢
车路云系统不是封闭的"孤岛",而是开放的生态系统。通过API网关、开发者社区、数据沙箱等机制,吸引合作伙伴共建生态,才能释放最大价值。行业专家观点:“未来的竞争不是单个企业之间的竞争,而是生态系统的竞争。”
结语:迈向"数据驱动"的智能驾驶新时代
某汽车集团"十五五"车路云一体化数据空间与自动驾驶训练平台,不仅是一个技术项目,更是汽车产业智能化转型的战略支点。它通过构建"车-路-云-网-图"五位一体的数字底座,实现从数据采集、处理、标注到模型训练的全链路闭环,从根本上解决了自动驾驶研发中的效率瓶颈与信任障碍。
在国家"人工智能+"与"数据要素×"战略指引下,这样的平台将成为新质生产力的核心载体,推动汽车产业从"制造"向"智造"跃迁。正如项目文档所展望的:“通过本项目建设,集团将率先实现车路云数据的合规高效流通,形成行业领先的自动驾驶数据闭环体系,助力抢占智能网联汽车技术高地。”
作为技术从业者,我们需要深刻认识到:在智能驾驶时代,数据已成为最核心的生产要素,而如何构建安全、高效、可信的数据流通体系,将是决定企业竞争力的关键。车路云一体化不仅是技术架构的演进,更是产业逻辑的重构。唯有拥抱变革,才能在智能出行的新纪元中赢得未来。
















































































更多推荐

所有评论(0)