拯救大模型“幻觉”?Python_RAG九大架构全解析!
想象一下,你新招了一位天才员工,他博闻强识(预训练模型),但记忆力极差,且知识停留在去年(训练数据截止)。公司最新的产品手册、客户协议,他一概不知。RAG就像是给这位天才配了一个随身文件柜(知识库)和一个高效秘书(检索系统)。每当员工需要回答问题时,秘书会迅速从文件柜中找出相关文件,员工结合这些最新资料,给出准确答复。技术定义:RAG通过让大模型在生成答案前,检索并参考外部知识源,来优化其输出。它
文章主要讲解RAG(检索增强生成)技术,解决大模型"幻觉"问题。详细介绍了9种RAG架构:标准RAG、对话RAG、校正型RAG、自适应RAG、融合RAG、假设性文档嵌入、自省RAG、智能体RAG和图RAG,涵盖从基础到高级的实现方法、适用场景及代码示例,并提供了架构选择的决策地图,帮助读者根据业务需求选择最适合的RAG方案。
别让你的AI助手,从“得力员工”变成“职场骗子”
你是否也曾被大模型的“一本正经胡说八道”气到无语?
你精心部署的客服机器人,自信地告诉客户:“我们的退货政策是90天!”——而实际上,公司的规定是30天。
或者,它热情洋溢地介绍了一款“旗舰产品”的“革命性功能”,但问题是——你的公司根本就没这款产品。
这,就是那个令所有AI开发者头疼的“幻觉”问题。大模型明明在胡说八道,语气却无比坚定。在技术演示里,这或许是个小尴尬;但在生产环境中,这可能意味着流失客户、损失金钱,甚至承担法律风险。
今天,我们要聊的 RAG(检索增强生成),就是解决这个问题的“金钥匙”。但很多人不知道的是,RAG不是单一技术,而是一整个架构家族。选错了,你的项目可能从一开始就走在弯路上。
本文将以Python技术视角,为你深入解析9种必须掌握的RAG架构,并提供可直接运行的代码示例,带你从“会用”到“懂选”,构建真正可靠的AI系统。
一、RAG究竟是什么?给模型配个“档案管理员”
想象一下,你公司新来了一位极其聪明的员工,他博闻强记,口才一流。但有个致命缺点:他的知识停留在入职培训那天,对公司最新的项目、数据、政策一无所知。
RAG 就是给这位“聪明员工”配了一位专业的“档案管理员”。
当员工(大模型)需要回答问题时,他不再凭空回忆,而是先转头问档案管理员(检索系统):“嘿,关于XX政策,我们的文件里是怎么说的?” 管理员迅速从档案柜(知识库)中找出相关文件递给他。员工基于这些真实、最新的文件,组织语言给出回答。
技术定义: RAG通过让大模型在生成答案前,先从外部知识库(如文档、数据库、知识图谱)中检索相关信息,从而将生成过程锚定在可验证的事实上。
一、RAG是什么?为什么是刚需?
想象一下,你新招了一位天才员工,他博闻强识(预训练模型),但记忆力极差,且知识停留在去年(训练数据截止)。公司最新的产品手册、客户协议,他一概不知。
RAG就像是给这位天才配了一个随身文件柜(知识库)和一个高效秘书(检索系统)。每当员工需要回答问题时,秘书会迅速从文件柜中找出相关文件,员工结合这些最新资料,给出准确答复。
技术定义:RAG通过让大模型在生成答案前,检索并参考外部知识源,来优化其输出。它让模型不再仅仅依赖训练时学到的“旧知识”,而是能结合你提供的文档、数据库进行回答。
标准流程:
- 检索:将用户问题转化为向量,在你的知识库中寻找最相关的文档片段。
- 增强:将这些片段作为“上下文”与原始问题一起提交给大模型。
- 生成:模型基于给定的上下文,生成一个信息 grounded 的回答。

下面,我们从最简单、也是你必须掌握的“Hello World”版本开始。
二、基础篇:从“标准款”到“记忆增强款”
我们将用 langchain 和 chromadb 等主流库来演示核心思想。请先安装基础环境:pip install langchain langchain-openai chromadb tiktoken

img
架构1:标准RAG(Standard RAG)- 你的起点
定位:所有RAG的起点。简单、快速、开箱即用。假设你的检索系统是完美的,适合对速度要求高、容错率相对宽松的场景。

工作原理:
- **分块:**将文档拆解为可处理的文本片段。
- **嵌入:**每个片段转换为向量并存储于数据库(如Pinecone或Weaviate)。
- **检索:**用户查询经向量化处理,通过余弦相似度提取“Top-K”最匹配片段。
- **生成:**将这些片段作为“上下文”输入大型语言模型,生成符合语境的回应。
适用场景:问答机器人、内部知识库查询等简单、明确的单轮问答。
核心代码:让我们实现一个最简单的标准RAG流程。
# 安装必要库:pip install langchain langchain-community chromadb langchain-openai tiktokenfrom langchain_community.document_loaders import TextLoaderfrom langchain_text_splitters import RecursiveCharacterTextSplitterfrom langchain_openai import OpenAIEmbeddings, ChatOpenAIfrom langchain_chroma import Chromafrom langchain_core.prompts import ChatPromptTemplatefrom langchain.chains import RetrievalQA# 1. 加载与分块文档(模拟员工手册)loader = TextLoader("employee_handbook.txt") # 假设有此文件documents = loader.load()text_splitter = RecursiveCharacterTextSplitter(chunk_size=500, chunk_overlap=50)chunks = text_splitter.split_documents(documents)print(f"文档被切分为 {len(chunks)} 个片段")# 2. 向量化并存入数据库embeddings = OpenAIEmbeddings(model="text-embedding-3-small") # 或使用开源embeddingvectorstore = Chroma.from_documents(documents=chunks, embedding=embeddings, persist_directory="./chroma_db")# 3. 构建RAG链llm = ChatOpenAI(model="gpt-3.5-turbo")retriever = vectorstore.as_retriever(search_kwargs={"k": 3}) # 检索Top-3相关片段prompt = ChatPromptTemplate.from_template("""请根据以下上下文信息回答问题。如果上下文没有提供相关信息,请直接说“根据现有资料,我无法回答这个问题”。上下文:{context}问题:{question}答案:""")rag_chain = RetrievalQA.from_chain_type( llm=llm, chain_type="stuff", # 最简单的一种链,将所有上下文塞入prompt retriever=retriever, chain_type_kwargs={"prompt": prompt})# 4. 提问测试query = "公司规定的年假有多少天?"result = rag_chain.invoke({"query": query})print(f"问题:{query}")print(f"答案:{result['result']}")
优点:
- 低于一秒的延迟。
- 计算成本极低。
- 调试和监控简单。
缺点:
- 极易受“噪声”影响(检索无关数据块)。
- 无法处理复杂的多部分问题。
- 检索数据错误时缺乏自我纠错能力。
重要原则:永远从这里开始。如果标准RAG效果不好,增加复杂度往往无济于事。
架构2:对话RAG(Conversational RAG)- 给AI加上“记忆”
定位:为标准RAG添加记忆(Memory)。解决用户连续提问时(如“它多少钱?”),AI不知道“它”指代什么的问题。

适用场景:客服聊天、多轮诊断、持续探索性对话。
核心:在检索前,用一个LLM先对当前查询进行重写,融入对话历史,使其成为一个独立、完整的查询。
from langchain.memory import ConversationBufferMemoryfrom langchain.chains import ConversationalRetrievalChain# 1. 在标准RAG的基础上,添加记忆模块memory = ConversationBufferMemory(memory_key="chat_history", return_messages=True)# 2. 构建对话式RAG链conversational_rag_chain = ConversationalRetrievalChain.from_llm( llm=llm, retriever=retriever, memory=memory, combine_docs_chain_kwargs={"prompt": prompt} # 可使用更复杂的prompt)# 3. 模拟多轮对话print("--- 第一轮对话 ---")result1 = conversational_rag_chain.invoke({"question": "我们公司有哪些福利?"})print(f"用户:我们公司有哪些福利?")print(f"AI:{result1['answer']}")print("\n--- 第二轮对话(依赖上下文) ---")result2 = conversational_rag_chain.invoke({"question": "其中,医疗保险覆盖家人吗?"})print(f"用户:其中,医疗保险覆盖家人吗?")# AI此时能理解“其中”指的是“福利”,并能从上下文中找到医疗保险的具体条款。print(f"AI:{result2['answer']}")
优点:对话体验自然,用户无需重复信息。
缺点:增加了Token消耗;历史信息可能干扰当前检索(“记忆漂移”)。
三、进阶篇:为了“更准”与“更高效”
架构3. 校正型RAG(Corrective RAG, CRAG)- 引入“质检员”
定位:为高准确性要求的场景设计(如金融、医疗)。它在检索后增加了一个**“质检门”,评估检索到的文档质量。如果质量太差,它会触发备用方案(如联网搜索)**。

CRAG是一种专为高风险环境设计的架构。它引入了**“决策门”机制**,在检索到的文档进入生成器前对其质量进行评估。若内部检索质量不佳,则触发回退至实时网络的机制。
在部署CRAG式评估器的团队内部基准测试中,幻觉现象较原始基线显著降低。
工作原理:
- 检索阶段: 从内部向量存储库获取文档。
- 评估阶段: 轻量级“评分器”模型为每个文档片段赋予评分(正确/模糊/错误)。
- 决策门控:
- 正确: 直接进入生成器阶段
- 错误: 丢弃数据并触发外部API(如谷歌搜索或Tavily)
- 合成: 基于验证过的内部数据或新获取的外部数据生成答案
适用场景:对准确性要求极高的领域,如金融、医疗、法律咨询。
核心流程:检索 → 评估(打分)→ 决策(使用/丢弃/补充)→ 生成。
# 概念性代码,展示CRAG的决策逻辑def corrective_rag_workflow(query, vectorstore, web_search_tool): # 1. 初步检索 retrieved_docs = vectorstore.similarity_search(query, k=5) # 2. 评估检索结果(模拟一个轻量级评估器) # 在实际中,这可能是一个专门训练的微型模型或基于规则的评分器 graded_docs = [] for doc in retrieved_docs: # 简单模拟:通过检查与查询的相关性关键词来评分 relevance_score = naive_relevance_scorer(query, doc.page_content) if relevance_score > 0.7: graded_docs.append(("correct", doc)) elif relevance_score > 0.3: graded_docs.append(("ambiguous", doc)) else: graded_docs.append(("incorrect", doc)) # 3. 决策门 if any(grade == "correct"for grade, _ in graded_docs): # 有合格文档,使用它们 context = "\n".join([d.page_content for g, d in graded_docs if g == "correct"]) print("[CRAG决策]:使用内部知识库。") else: # 内部文档质量不佳,触发备用检索 print("[CRAG决策]:内部知识不足,启动备用检索。") context = web_search_tool.search(query) # 4. 生成 final_prompt = f"基于以下信息回答问题:\n{context}\n\n问题:{query}\n答案:" return llm.invoke(final_prompt)# 模拟一个简陋的相关性打分器def naive_relevance_scorer(query, doc_content): query_words = set(query.lower().split()) doc_words = set(doc_content.lower().split()) overlap = len(query_words & doc_words) return overlap / max(len(query_words), 1)# 假设我们有一个联网搜索的工具(例如 Tavily Search API 的封装)# web_search_tool = TavilySearch()
优点:大幅降低“幻觉”,实现内外知识结合。
缺点:延迟显著增加(通常2-4秒),且需管理外部API成本。
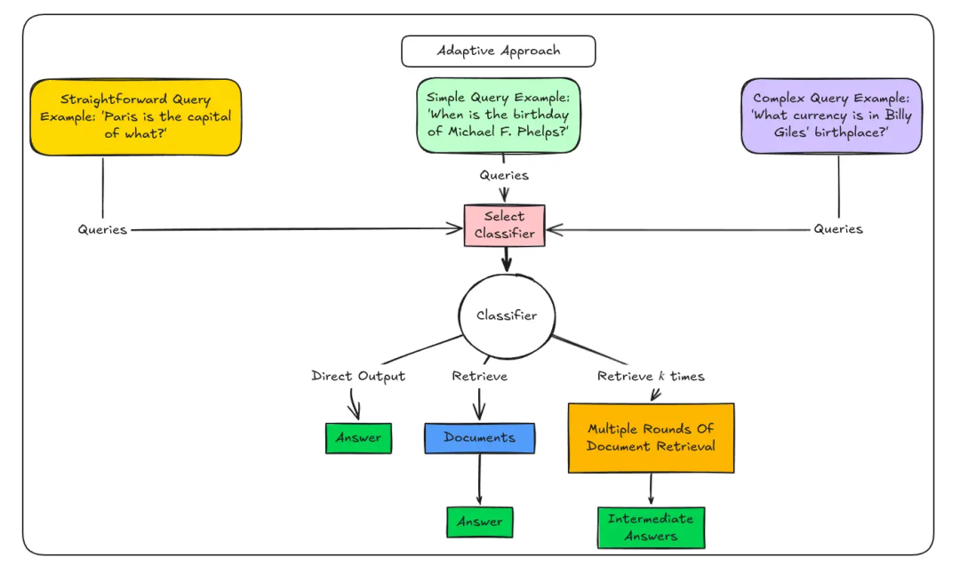
架构4:自适应RAG(Adaptive RAG)- 聪明的“资源调配者”
定位:“效率大师”。它用一个路由(Router) 判断问题复杂度,然后选择最经济高效的路径:简单问题LLM直接答,中等问题用标准RAG,复杂问题才启动多步检索。

工作原理:
- **复杂度分析:**小型分类器模型对查询进行路由分发。
- 路径A(无需检索): 适用于问候语或大型语言模型已掌握的常识性问题。
- 路径B(标准RAG): 用于简单的事实查证。
- 路径C(多步智能体): 处理需跨多源检索的复杂分析型问题。
适用场景:用户问题复杂度差异大,需要兼顾响应速度与成本。
路径示例:
- 路径A(LLM直接答): “你好”、“谢谢” → 无需检索。
- 路径B(标准RAG): “图书馆开放时间?” → 简单检索。
- 路径C(复杂RAG/Agent): “对比过去五年计算机和金融专业的就业率与起薪” → 启动多步检索与推理。
from langchain_core.runnables import RunnableBranch# 1. 定义路由判断函数(实践中可用一个小型分类器LLM)def route_question(query): simple_keywords = ["你好", "嗨", "你是谁"] complex_keywords = ["比较", "分析", "趋势", "总结过去五年"] if any(kw in query for kw in simple_keywords): return"simple" elif any(kw in query for kw in complex_keywords): return"complex" else: return"standard"# 2. 定义不同处理分支def simple_chain(query): """直接回答,无需检索""" return llm.invoke(f"友好、简洁地回答用户问候或简单问题。问题:{query}")def standard_chain(query): """标准RAG流程(复用之前的retriever)""" docs = retriever.invoke(query) context = "\n".join([d.page_content for d in docs]) return llm.invoke(f"根据上下文:{context}\n回答问题:{query}")def complex_chain(query): """复杂流程,例如多步检索或调用Agent(这里简化为更深的检索)""" print("[自适应RAG]:检测到复杂问题,启用深度检索。") docs = retriever.invoke(query, search_kwargs={"k": 10}) # 检索更多片段 # 这里可以加入更复杂的处理逻辑,如重排序、多查询等 context = "\n---\n".join([d.page_content for d in docs]) return llm.invoke(f"请综合分析以下信息:\n{context}\n\n问题:{query}")# 3. 构建自适应路由链branch = RunnableBranch( (lambda x: route_question(x["query"]) == "simple", lambda x: {"result": simple_chain(x["query"])}), (lambda x: route_question(x["query"]) == "complex", lambda x: {"result": complex_chain(x["query"])}), lambda x: {"result": standard_chain(x["query"])} # 默认分支)# 4. 测试test_queries = ["你好", "年假有多少天?", "分析公司过去三年员工福利政策的变化趋势"]for q in test_queries: response = branch.invoke({"query": q}) print(f"问题:{q}") print(f"路由决策:{route_question(q)}") print(f"答案:{response['result'].content[:100]}...\n")
优点:极致的成本与速度优化,用户体验佳。
缺点:路由模型若误判,会导致回答失败。
四、高阶篇:让检索“更聪明”
架构5:融合RAG(Fusion RAG)- 多角度“会诊”,避免遗漏
定位:解决用户提问方式不佳导致的检索失败。它自动生成同一问题的多个变体,并行检索,然后融合结果,确保高召回率。

融合式RAG解决了**“模糊性问题”**。多数用户不擅长搜索。融合式RAG通过多角度解析单一查询,确保高召回率。
工作原理:
- **查询扩展:**生成用户问题的3-5种变体。
- **并行检索:**在向量数据库中搜索所有变体。
- **互补排序融合(RRF):**运用数学公式重新排序结果:
- **最终排序:**在多次检索中排名靠前的文档将被提升至顶部。
适用场景:用户提问模糊、口语化,或问题本身涉及多角度时。
核心:查询扩展 + 倒数排序融合 (RRF)。
from langchain.retrievers import ContextualCompressionRetrieverfrom langchain.retrievers.document_compressors import LLMChainExtractorfrom langchain.retrievers.ensemble import EnsembleRetrieverfrom langchain_community.retrievers import BM25Retrieverimport numpy as np# 1. 创建不同类型的检索器进行“融合”# a. 稠密向量检索器 (我们已有的)dense_retriever = vectorstore.as_retriever(search_kwargs={"k": 5})# b. 稀疏检索器 (BM25) - 需要将文档转为文本列表from langchain.retrievers import BM25Retrievertexts = [chunk.page_content for chunk in chunks]bm25_retriever = BM25Retriever.from_texts(texts)bm25_retriever.k = 5# 2. 构建集成检索器ensemble_retriever = EnsembleRetriever( retrievers=[dense_retriever, bm25_retriever], weights=[0.5, 0.5] # 可以调整权重)# 3. (可选)对检索结果进行重压缩/精炼llm_for_compression = ChatOpenAI(temperature=0)compressor = LLMChainExtractor.from_llm(llm_for_compression)compression_retriever = ContextualCompressionRetriever( base_compressor=compressor, base_retriever=ensemble_retriever)# 4. 使用融合后的检索器rag_chain_fusion = RetrievalQA.from_chain_type( llm=llm, retriever=compression_retriever, # 使用融合+精炼的检索器 chain_type="stuff")# 测试:一个模糊的查询query = "那个关于远程办公的规则"result = rag_chain_fusion.invoke({"query": query})print(f"模糊查询:'{query}'")print(f"融合RAG答案:{result['result'][:200]}...")
优点:检索召回率极高,对用户措辞不敏感。
缺点:检索成本成倍增加(3-5倍),延迟更高。
架构6:假设性文档嵌入(HyDE):先“脑补”答案,再按图索骥
定位:一种非常巧妙的反向思维。它发现“问题”和“答案”在语义上并不相似。于是,它先让LLM根据问题“脑补”一段假设性答案,然后用这段“答案”的向量去检索真实文档。

HyDE是一种反直觉却精妙的模式。它认识到“问题”与“答案”在语义上存在差异。通过先生成一个“虚假”答案,它在二者之间架起了一座桥梁。
工作原理:
- **假设生成:**大型语言模型为查询编写虚构(假设性)答案。
- **向量化:**将虚构答案转化为向量。
- **检索匹配:**利用该向量查找与虚构答案风格相似的真实文档。
- **生成最终答案:**基于真实文档撰写最终回复。
适用场景:问题非常抽象、开放,或与知识库文档表述差异大时。
工作流:问题 → 生成假设答案 → 向量化假设答案 → 用该向量检索 → 生成最终答案。
def hyde_retrieval(query, vectorstore, llm): # 1. 假设性文档生成 (Hypothetical Document Generation) hypothetical_prompt = f""" 请针对以下问题,生成一个假设性的、理想的答案段落。 这个段落应该包含回答问题所需的关键事实和表述方式。 问题:{query} 假设性答案: """ hypothetical_answer = llm.invoke(hypothetical_prompt).content print(f"[HyDE] 生成的假设性答案:{hypothetical_answer[:100]}...") # 2. 使用假设性答案的向量进行检索 # 关键:使用与构建索引时相同的embedding模型 embeddings = OpenAIEmbeddings() hypothetical_embedding = embeddings.embed_query(hypothetical_answer) # 在向量库中搜索与假设答案最相似的文档 # 注意:这里演示逻辑,实际需使用支持直接向量查询的接口 relevant_docs = vectorstore.similarity_search_by_vector(hypothetical_embedding, k=3) # 3. 基于真实文档生成最终答案 context = "\n".join([doc.page_content for doc in relevant_docs]) final_prompt = f"基于以下真实文档信息回答问题:\n{context}\n\n问题:{query}\n答案:" final_answer = llm.invoke(final_prompt) return final_answer.content# 测试一个概念性较强的问题query = "如何建立一个积极的企业文化?"result = hyde_retrieval(query, vectorstore, llm)print(f"\n最终答案:{result[:300]}...")
优点:对抽象、概念性问题的检索效果极佳。
缺点:若“脑补”方向完全错误,会带偏整个检索;不适用于简单事实查询。
架构7:自省RAG(Self-RAG)- 拥有“元认知”的AI
定位:让AI在生成过程中自我批判、自我检查。模型被训练在输出中加入特殊的反思标记(如[是否相关?]、[是否有支持?]),当标记为“否”时,模型会暂停,重新检索或改写。
自我RAG是一种精密架构,模型经过训练可对自身推理过程进行批判。它不仅能检索信息,更能生成“反思令牌”,实时审核自身输出结果。
工作原理:
- **检索:**由模型自身触发的标准搜索。
- token生成: 模型在生成文本时同步生成特殊标记,如
[IsRel](是否相关?)、[IsSup](该论点是否得到支持?)和[IsUse](是否具有实用性?)。 - **自我修正:**若模型输出
[NoSup]标记,则暂停操作,重新检索信息并重写句子。
核心:需要专门微调的模型(如Self-RAG-Llama),在生成流中动态决策是否需要检索以及当前输出的可信度。其流程可以理解为:生成 -> 反思 -> (必要时)检索/重写 -> 继续生成。
# 注意:完整Self-RAG需要微调模型。此处展示其“反思”逻辑的思想。def self_rag_style_generation(query, retriever, llm): max_steps = 3 context = "" for step in range(max_steps): # 生成阶段,同时进行“反思” prompt = f""" 问题:{query} 已知上下文:{context} 请生成答案的下一部分,并在每个关键主张后评估其是否需要支持。 例如:“公司的核心价值观是创新[需要支持?是]。...” """ generation_output = llm.invoke(prompt) # 模拟解析输出中的反思标记 if"[需要支持?是]"in generation_output: print(f"[Self-RAG 第{step+1}步]:检测到需要证据的主张,触发检索。") # 提取需要验证的主张,将其作为新查询 claim_to_verify = extract_claim(generation_output) new_docs = retriever.invoke(claim_to_verify) context += "\n" + "\n".join([d.page_content for d in new_docs]) # 继续循环,基于新上下文重新生成或修正 else: print(f"[Self-RAG 第{step+1}步]:生成内容可信,完成回答。") return generation_output return"经过多次检索与验证,答案如下:..." + generation_output# 这是一个高度简化的概念演示,真实Self-RAG在模型内部完成。
优点:事实准确性最高,推理过程透明。
缺点:需要定制模型,计算开销巨大。
五、顶级架构:当RAG成为“智能体”与“关系大师”
架构8:智能体RAG(Agentic RAG)- “调度专家”团队
定位:将RAG从“检索-生成”的被动流程,转变为由智能体(Agent)主动规划、执行、迭代的复杂任务求解过程。智能体可以决定调用哪些工具(数据库、搜索、API)、是否进行多轮交互。

与其盲目抓取文档,它引入了一个自主智能体,在生成答案前会规划、推理并决定如何及何处检索信息。
它将信息检索视为研究而非简单查询。
工作原理:
- 分析阶段:
智能体首先解析用户查询,判定其属于简单查询、多步骤查询、模糊查询或实时数据需求。 - 规划阶段:
将查询分解为子任务并制定策略。
例如:应优先进行向量搜索?网页搜索?调用API?还是提出后续问题? - 执行:
智能体调用向量数据库、网页搜索、内部API或计算器等工具执行步骤。 - 迭代:
基于中间结果,智能体可优化查询、获取更多数据或验证来源。 - 生成:
收集充分证据后,大型语言模型生成基于事实、感知上下文的最终响应。
适用场景:极度复杂、多步骤、需要逻辑推理或实时数据的问题。
Python实现:“根据公司财报、近期新闻和行业报告,分析我们下一季度的主要风险并给出应对建议。”
from langchain.agents import AgentExecutor, create_tool_calling_agentfrom langchain_core.prompts import ChatPromptTemplatefrom langchain.tools.retriever.tool import create_retriever_tool# 1. 将检索器包装成智能体可用的“工具”retriever_tool = create_retriever_tool( retriever, "company_knowledge_search", "搜索公司的内部知识库,如员工手册、政策文件、产品文档等。")# 2. 可以定义更多工具(模拟)# web_search_tool = TavilySearchResults()# calculator_tool = ...# 3. 创建智能体tools = [retriever_tool] # 可以加入更多工具prompt = ChatPromptTemplate.from_messages([ ("system", "你是一个专业的商业分析助手。利用你手头的工具,全面、准确地回答用户问题。"), ("human", "{input}"),])agent = create_tool_calling_llm(llm, tools, prompt)agent_executor = AgentExecutor(agent=agent, tools=tools, verbose=True)# 4. 执行一个需要规划的任务complex_query = """我们计划推出全员居家办公政策。请先找出公司现有的远程办公指导原则,然后分析可能面临的人力资源和IT支持挑战。"""result = agent_executor.invoke({"input": complex_query})print(result["output"])
LangGraph实现示意(这是更高级的框架,用于构建有状态的智能体工作流):
# 高级概念,展示工作流# 1. Agent分析:“用户想对比五年数据,这需要分步进行。”# 2. Agent规划:# - 步骤1:从知识库检索“计算机专业历年报告”# - 步骤2:从知识库检索“金融专业历年报告”# - 步骤3:调用“数据提取工具”从报告中抓取就业率和起薪# - 步骤4:调用“计算工具”进行对比分析# - 步骤5:生成总结报告# 3. Agent执行并循环,直到得到满意结果。
优点:处理复杂、多步骤、开放式问题的能力极强。
缺点:延迟高,成本高,需要精细的智能体编排。
架构9:图RAG(GraphRAG)- 从“文档检索”到“关系推理”
定位:革命性的范式转变。它不再仅仅检索相似的文本片段,而是检索知识图谱中的实体和关系。它将知识构建成图(节点=实体,边=关系),通过图遍历来发现实体间的连接路径,从而回答涉及多跳推理、因果关系的问题。

虽然所有现有架构都基于语义相似性检索文档,但GraphRAG检索的是实体及其之间的显式关系。
它不再追问“哪些文本相似”,而是探究“哪些元素相连,如何相连”。
工作原理:
- 图构建:
知识被建模为图结构,其中节点代表实体(人物、组织、概念、事件),边代表关系(影响、依赖于、资助于、受监管于)。 - 查询解析:
分析用户查询以识别关键实体和关系类型,而非仅提取关键词。 - 图遍历:
系统遍历图结构,寻找能跨多跳连接实体的有意义路径。 - 可选混合检索:
常结合图结构使用向量搜索,将实体锚定于非结构化文本中。 - 生成:
大型语言模型将发现的关系路径转化为结构化、可解释的答案。
场景:“美联储加息如何通过风险资本影响到我们公司C轮融资的估值?”
工作流:用户查询 → 识别实体和关系 → 在图数据库中遍历路径(如:美联储 → 提高利率 → 影响 → 风险投资意愿 → 影响 → 初创公司估值) → 生成解释性答案。
Python实现:通常涉及Neo4j、NebulaGraph等图数据库,以及py2neo、langchain-graph等库。代码较为复杂,但其核心优势在于可解释的、基于关系的推理。
# 概念性伪代码,展示Graph RAG思路def graph_rag_query(query, graph_db, llm): # 1. 从查询中提取实体和关系意图 (可使用NER模型) entities = extract_entities(query) # e.g., ["美联储", "加息", "公司估值"] # 2. 在图数据库中查询连接这些实体的路径 # Cypher查询示例 (Neo4j): MATCH p=(:Entity {name:"美联储"})-[:AFFECTS*..3]->(:Entity {name:"公司估值"}) RETURN p paths = graph_db.query_relationship_paths(entities) # 3. 将发现的路径转换为文本描述 context = "" for path in paths: context += f"- {path.describe()}\n" # 4. 生成基于关系的答案 answer_prompt = f""" 基于以下实体间的关联路径,回答问题: {context} 问题:{query} 请清晰阐述其中的因果或影响链条。 答案: """ return llm.invoke(answer_prompt)
优点:擅长因果、多跳推理,输出可解释性强。
缺点:知识图谱构建和维护成本极高,不适用于非结构化、快速变化的知识。
如何选择?一张决策地图给你答案
面对九种架构,莫慌。记住这个五步决策法:
- 无脑第一步:先用标准RAG跑通全流程。基础不牢,地动山摇。
- 按需加功能:
- 需要多轮对话?→ 对话型RAG
- 用户问题五花八门,有难有易?→ 自适应RAG
- 答案必须绝对准确,错了后果严重?→ 校正型RAG (CRAG)
- 解决特定痛点:
- 用户总问不清楚,检索老失败?→ 融合RAG
- 问题很抽象、概念化?→ HyDE
- 需要AI自我审查、高可靠报告?→ 自反思RAG(预算充足时)
- 应对复杂场景:
- 问题需要拆解、规划、使用多种工具?→ 智能体RAG
- 核心是分析人物、事件、事物之间的关系和影响?→ 图RAG
- 大胆做混合:生产系统往往是杂交体。例如:自适应路由 + 标准/校正双通道,让95%的简单请求走高速路,5%的疑难杂症走质检通道。
写在最后
RAG不是魔法,无法拯救糟糕的数据或混乱的业务逻辑。但它确实是将大语言模型从“才华横溢的幻想家”转变为“值得信赖的专业顾问”的最关键桥梁。
从简单的文档问答,到复杂的商业分析与关系推理,RAG的九大架构为你提供了从简到繁的全套工具箱。最好的架构,永远是最适合你当前业务约束和用户需求的那一个,而不是最复杂、最时髦的那一个。
如何学习AI大模型 ?
“最先掌握AI的人,将会比较晚掌握AI的人有竞争优势”。
这句话,放在计算机、互联网、移动互联网的开局时期,都是一样的道理。
我在一线互联网企业工作十余年里,指导过不少同行后辈。帮助很多人得到了学习和成长。
我意识到有很多经验和知识值得分享给大家,故此将并将重要的AI大模型资料包括AI大模型入门学习思维导图、精品AI大模型学习书籍手册、视频教程、实战学习等录播视频免费分享出来。【保证100%免费】🆓
CSDN粉丝独家福利
这份完整版的 AI 大模型学习资料已经上传CSDN,朋友们如果需要可以扫描下方二维码&点击下方CSDN官方认证链接免费领取 【保证100%免费】
读者福利: 👉👉CSDN大礼包:《最新AI大模型学习资源包》免费分享 👈👈
对于0基础小白入门:
如果你是零基础小白,想快速入门大模型是可以考虑的。
一方面是学习时间相对较短,学习内容更全面更集中。
二方面是可以根据这些资料规划好学习计划和方向。
👉1.大模型入门学习思维导图👈
要学习一门新的技术,作为新手一定要先学习成长路线图,方向不对,努力白费。
对于从来没有接触过AI大模型的同学,我们帮你准备了详细的学习成长路线图&学习规划。可以说是最科学最系统的学习路线,大家跟着这个大的方向学习准没问题。(全套教程文末领取哈)
👉2.AGI大模型配套视频👈
很多朋友都不喜欢晦涩的文字,我也为大家准备了视频教程,每个章节都是当前板块的精华浓缩。

👉3.大模型实际应用报告合集👈
这套包含640份报告的合集,涵盖了AI大模型的理论研究、技术实现、行业应用等多个方面。无论您是科研人员、工程师,还是对AI大模型感兴趣的爱好者,这套报告合集都将为您提供宝贵的信息和启示。(全套教程文末领取哈)

👉4.大模型实战项目&项目源码👈
光学理论是没用的,要学会跟着一起做,要动手实操,才能将自己的所学运用到实际当中去,这时候可以搞点实战项目来学习。(全套教程文末领取哈)
👉5.大模型经典学习电子书👈
随着人工智能技术的飞速发展,AI大模型已经成为了当今科技领域的一大热点。这些大型预训练模型,如GPT-3、BERT、XLNet等,以其强大的语言理解和生成能力,正在改变我们对人工智能的认识。 那以下这些PDF籍就是非常不错的学习资源。(全套教程文末领取哈)
👉6.大模型面试题&答案👈
截至目前大模型已经超过200个,在大模型纵横的时代,不仅大模型技术越来越卷,就连大模型相关的岗位和面试也开始越来越卷了。为了让大家更容易上车大模型算法赛道,我总结了大模型常考的面试题。(全套教程文末领取哈)
为什么分享这些资料?
只要你是真心想学AI大模型,我这份资料就可以无偿分享给你学习,我国在这方面的相关人才比较紧缺,大模型行业确实也需要更多的有志之士加入进来,我也真心希望帮助大家学好这门技术,如果日后有什么学习上的问题,欢迎找我交流,有技术上面的问题,我是很愿意去帮助大家的!
这些资料真的有用吗?
这份资料由我和鲁为民博士共同整理,鲁为民博士先后获得了北京清华大学学士和美国加州理工学院博士学位,在包括IEEE Transactions等学术期刊和诸多国际会议上发表了超过50篇学术论文、取得了多项美国和中国发明专利,同时还斩获了吴文俊人工智能科学技术奖。目前我正在和鲁博士共同进行人工智能的研究。
资料内容涵盖了从入门到进阶的各类视频教程和实战项目,无论你是小白还是有些技术基础的,这份资料都绝对能帮助你提升薪资待遇,转行大模型岗位。


CSDN粉丝独家福利
这份完整版的 AI 大模型学习资料已经上传CSDN,朋友们如果需要可以扫描下方二维码&点击下方CSDN官方认证链接免费领取 【保证100%免费】
读者福利: 👉👉CSDN大礼包:《最新AI大模型学习资源包》免费分享 👈👈
更多推荐



所有评论(0)