一周时间搭建企业级Agent开发平台!完整技术方案+代码实现,建议收藏
本文详细介绍了为内部研发平台接入Agent开发能力的一周实践。采用Faas+Next.js+React技术栈,基于LangGraph构建状态图实现Agent核心逻辑。重点优化了系统提示词(角色设定、XML格式、示例few-shot)、知识库建设(RAG)和工具接入等关键技术。通过工具结果缓存和上下文压缩机制有效降低token消耗,解决了连续对话和上下文管理等难题。文章提供了完整的技术实现方案,对自
文章详细记录了作者如何在一周时间内为内部研发平台接入Agent开发能力的技术实践。内容涵盖技术选型(Faas、Next.js+React、LangGraph)、系统提示词优化、知识库建设(RAG)、工具接入以及上下文管理等关键技术点。重点解决了连续对话和上下文压缩等难题,通过工具结果缓存和上下文压缩机制显著降低了token消耗。文章提供了完整的技术实现方案,对想要自建Agent的开发者具有很高的参考价值。

最近花了一周左右的时间给内部的一个传统研发平台接入了 Agent 开发的能力,很多同学对 Agent 的底层实现非常感兴趣,所以此篇给大家介绍下我是怎么做的,希望能对想自建 Agent 的同学有所启发。
因人力原因,有些细节方案问题没太做深度评测,而是直接选择业界实践较多的成熟方案。主要参考思路和上下文管理的过程。
文中用到了一些内部平台的基础能力,比如 rag、代码管理、deepwiki等,外部开发者如需使用需要自行寻找替代品。
背景简介
奥德赛研发平台是 ICBU 买家技术的 TQL(淘宝基于开源 GraphQL 的定制版本) 研发平台,大量开发者会在上面通过编写 TQL 脚本来实现 BFF 接口。
近一年 AI Coding 工具层出不穷,在深度使用了 cursor、claude code 等顶尖产品后,大量解放了自己在前端的生产力,所以就在想让团队的后端兄弟(还有姐妹)们也吃好点,告别纯手搓代码,这不,BFF 的 Agent 模式(小 D 同学)来了~
技术选型
原来的平台长这样,开发者在上面可以完成编码、调试、发布等工作:

要在现有的平台内集成一个 Agent ,且能感知前台页面的环境,甚至对页面进行操作,一般有三种方式(默认都采用 AI 辅助 Coding):
如果只是一般的对话 Agent,直接用一些开放的应用平台搭建就完事了,不必自己写。

综合考量了三种方案后,我们决定优先保证用户体验&开发效率,选择了第三种。
宿主页面 Iframe 嵌入 Agent

整体的数据流转概要:
-
宿主页面暴露 脚本内容、请求参数、调试结果 等上下文信息,以及脚本执行、脚本 Diff 预览等操作页面的工具接口给 Agent。
-
Agent 感知宿主页面上下文环境,然后请求服务,并推送内容编辑、脚本执行等工具执行 action 给宿主页面。
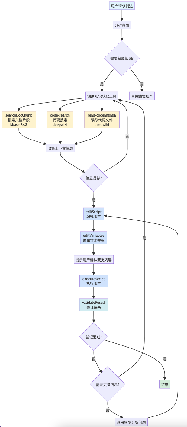
流程概要图如下:

应用框架选择
应用框架选择上不做过多对比,直接给出我的选择,不一定最好,但是一定很契合我当前的场景。
集团 Faas 基建
简介:FaaS(Function as a Service,函数即服务)平台是一个面向研发人员的全托管、事件驱动、弹性伸缩的 Serverless 计算基础设施,其核心目标是让开发者只关注业务逻辑代码本身,无需操心服务器运维、资源扩缩容、中间件对接等底层细节。
划重点,Faas 可以让你只关注代码,免运维。这正是当前这种轻量 Agent 需要的。
Next.js + React
前后端应用框架我选择了 Next.js + React,为什么?
-
集团有前后端一体化的框架可以直接用。
-
前后端共用一套开发语言(Nodejs、JavaScript),并集成在一个应用中,AI Coding 非常友好,谁用谁知道。可以真正做到只关注功能,AI 帮你做实现。
LangGraph
LangChain [1]团队在 WorkFlow/Agent 领域摸爬滚打了几年,高度抽象了 Agent 的开发模式。
LangGraph 其巧妙设计让你可轻松构建一个状态图,你可以只关注 系统提示词、工具节点(通常是 mcp)就可轻松实现一个会自主决策的 Agent。手残党友好。

方案落地
应用框架初始化
如上文所述,结合当前场景,把 LangGraph 抽象出来的状态图展开,替换成自己的工具,就得到这样一个图和伪代码:
此处了解个大概就可以了,稍后会详解工具
BFF Agent 状态图:

伪代码:
import { StateGraph, END, START } from '@langchain/langgraph';
// 创建状态图
const agentGraph = new StateGraph({
channels: {
messages: {
reducer: (prev, next) => [...prev, ...next],
default: () => [],
},
},
});
// 添加节点
agentGraph.addNode('agent', async (state) => {
const response = await model.invoke(state.messages);
return { messages: [response] };
});
agentGraph.addNode('tools', async (state) => {
const lastMsg = state.messages[state.messages.length - 1] as AIMessage;
const toolMessages = [];
for (const toolCall of lastMsg.tool_calls || []) {
const result = await tools
.find((t) => t.name === toolCall.name)
.invoke(toolCall.args);
toolMessages.push(
new ToolMessage({ content: result, tool_call_id: toolCall.id }),
);
}
return { messages: toolMessages };
});
// 设置边
agentGraph.addEdge(START, 'agent');
agentGraph.addEdge('tools', 'agent');
// 条件边:根据是否有 tool_calls 决定路由
agentGraph.addConditionalEdges(
'agent',
(state) => {
const lastMsg = state.messages[state.messages.length - 1] as AIMessage;
return lastMsg.tool_calls?.length > 0 ? 'tools' : END;
},
{ tools: 'tools', [END]: END },
);
// 编译图
const graph = agentGraph.compile();
参考 LangGraph 的官方文档的介绍,用 Cursor 可以轻松实现上述一个基础的有向、有环状态图,至此,BFF Agent 服务的基础骨架就好了。模型选择上,由于需要生码,我还是直接使用了 Claude (Claude-4.5-haiku)的模型。
那么接下来的重点就是从能用到好用,后续的内容非常关键。也就是上下文工程的优化,接下来的优化是不分顺序的,因为上下文工程是一个综合命题,比如你往往需要在系统提示词优化完成后,发现某些工具调用不符合预期,又回过头来优化系统提示词。不同类型的上下文往往是交叉影响的,要根据具体场景做甄别。

系统提示词优化
Anthropic 官方推荐了提示词优化[2]的诸多技巧,非常有效!下面介绍我高频用到的几个基础技巧,更多技巧真的强烈建议直接学习原文。
- 角色设定
角色设定可以显著提高模型的性能(参考Qwen 的 MOE 机制),并改进模型的注意力,发现更多的关键问题。
- 使用 XML
Anthropic 官方推荐使用 XML 构建提示词[3],有诸多好处,实测非常有效。遇到模型不遵循指令,或上下文过长,出现遗忘/幻觉时,试试更换提示词格式为 XML。
- 使用示例
也就是 few-shot ,给少量准确的示例,尤其对输出内容改善上有重大帮助。还有,一篇 research [4]有介绍,尽量直接给模型正例而不是反例,保护模型的注意力。(比如我告诉你不要去想一会要吃什么,你反而会刻意去想如何不要去想这件事情,就浪费了你的注意力)

上述三个技巧是非常简单且行之有效的方法,全程指导了我去优化提示词,来看具体怎么用的 👇
角色设定 & 使用 XML
淘宝的 TQL 本质上是一种 GraphQL 的方言,ICBU 还又在 TQL 的基础上做了定制,大模型是不可能会写的:
模型不了解私域知识这个问题,在自建 Agent 的时候往往是一个共性问题,所以才需要大量的提示词 & 工具 & 知识库。强如 Claude ,公司自己的 Qwen ,都不知道 TQL 的含义。


好在,模型不用从 0 开始,它会写 GraphQL,那么只需要阐述清楚二者的区别。不只是提示词,后续的知识库也是尽力在给模型解释私域知识。小 D 的提示词摘要:
<role>你是小 D 同学,一个专业的 TQL 脚本编写助手,TQL 是淘宝基于 GraphQL 扩展的查询语言,你只会写 TQL 语法,不会任何其它脚本。你的任务是帮助用户基于企业知识和用户输入,编写高质量的 TQL 脚本。</role>
<instructions>
<instruction>你非常欠缺 TQL 知识,但好在系统内置了很多工具,你可以充分使用这些工具来辅助你完成任务。</instruction>
<instruction>系统在开源 GraphQL 的基础上,扩展了很多自定义的指令,如果你遇到不确定或无法实现的需求,可充分用工具查询相关知识</instruction>
<instruction>回答要专业、友好、有条理。使用 Markdown 格式输出。</instruction>
<instruction>在编写 TQL 脚本时,要确保语法正确、查询结构清晰、字段选择合理。</instruction>
</instructions>
- 角色设定上,让模型更多关注 GraphQL 方向的知识,并且申明 TQL 和 GraphQL 是有区别的,让模型谨慎操作。
- instructions(命令)上,第一条命令比较有意思,在没有这条命令之前,模型会过于自信(即便已经是最严谨状态 temperature=0),拿到用户需求后,直接开始上手写 GraphQL ,出现了与 TQL 非常不相符的代码。用第一条指令弱化了模型的信心,模型才开始谨慎地调用知识库了解更多上下文信息。
TQL 在 GraphQL 的扩展内容部分,为了防止提示词内容爆炸,我做了一轮精简,只保留基础介绍部分(索引知识),放在提示词中,并引导模型在使用到具体能力的时候,动态通过工具查询具体知识,从而保护了模型的注意力。
自定义指令:
<directives>
非常重要!系统有大量的扩展指令,具体用法需要通过工具查询相关知识,
在使用这些指令时,一定要先学习指令的用法,不要盲目使用。
指令一般紧挨着字段或函数, fieldA @指令名 或 funcA(xx) @指令名 这样使用。
以下是常用指令(格式: "指令名":"描述|参数"):
<![CDATA[{
"转换类":{"unwrap":"解包/对象拍平/对象解构","toBool":"转布尔|not","encode":"编码|protocol=http","wrap":"包装","toInt":"转整数|offset","toUpperCase":"转大写","decode":"解码|protocol=http","autoflat":"自动扁平化"},
"字符串操作":{"suffix":"添加后缀|value","prefix":"添加前缀|value"},
"条件过滤":{"hide":"隐藏字段","filterBy":"表达式过滤|spel,aviator","include":"条件包含|if!","skip":"条件跳过|if!","default":"默认值|value"},
"列表操作":{"index":"取元素|offset","ascBy":"升序|path"},
"逻辑脚本":{"mapping":"映射|func","const":"常量|value,beforeExecute=false"},
"高级扩展":{"medusa":"Medusa服务|url,language","diamond":"Diamond服务|url"}
}]]>
</directives>
全局函数:
<TQLFunctions name="系统内置的全局函数">
<description>以下是 TQL 脚本中可直接使用的内置函数,详细用法请通过知识库查询。</description>
<![CDATA[
【字符串处理】
- QL_concat: 拼接三个字符串(a, b, c参数)
- QL_string_replace: 字符串替换(replaceText, searchString, replaceString)
- QL_stringToList: 字符串按分隔符转列表(data, delimiter)
- QL_stringToJSON: 字符串转JSON对象
- QL_jsonStringify: JSON对象转字符串
- QL_joinStringByPath: 通过JSON Path提取属性并拼接(object, path, delimiter)
- QL_urlDecode: URL解码
- QL_addHttpsSchema: 自动添加或转换为https协议头
- QL_addUrlParam: 给URL添加参数(url, param)
【数值计算】
- QL_sumLong: 两数相加(addition1, addition2)
- QL_subtraction: 两数相减(minuend, subtrahend)
- QL_divideInt: 整数除法向下取整(dividend, divisor)
- QL_random_int: 生成指定范围随机整数(min, max)
【条件判断】
- QL_if: 三元条件判断(condition, output, orElse)
- QL_conditional: 复杂条件表达式,支持#env.get()获取变量(exp, params)
- QL_defaultIfBlank: 空值时返回默认值(str, defaultValue)
- QL_timestampComparator: 判断当前时间是否在指定时间戳范围内
【AB测试】
- QL_abTest: AB实验分流,返回命中的实验桶标识(experiment)
- QL_batchAbTest: 批量执行多个AB实验
【数据处理】
- IDs_fromString: 从字符串解析ID对象,支持商品/类目/供应商/公司/国家(ids)【重要】
- QL_mergeList: 合并两个列表(aim主列表, tail尾部项)
- QL_subList: 截取列表子集(base, from, to)
【国际化】
- QL_medusa: 美杜莎翻译,获取国际化文案(key)【所有文案必须使用】
- QL_countryFlag: 获取国家国旗链接(country)
【数据脱敏】
- QL_desensitization: 数字脱敏,末位补0(value)
【输出与重命名】
- TQL_output: 输出固定对象,包括布尔值、数字、数组、对象(object)
- 字段重命名: 使用GraphQL别名 或 @hide指令隐藏原字段
]]>
</TQLFunctions>
使用示例
至于示例部分,虽然上面讲到了要给模型一些正例,但我非常不建议一上来就瞎给模型一堆示例,先让模型发挥,在后续调试过程中,对模型容易出错的部分,直接给出正确引导。
比如我一开始遇到模型总是将请求参数硬编码在脚本中,没有抽离成查询参数,我就给了这样的示例:
<rule>
<title>参数分离原则</title>
<content>
建议将 GraphQL 请求的参数单独放在 variables
中,但要以实际需求为主。如果用户明确要求将参数写死在脚本中,或者参数是固定的常量值,可以直接写在脚本中。
当需要参数分离时:
- 脚本中使用变量定义($variableName) - 参数值通过 editVariables 工具设置到
variables 中
- 使用 editScript 和 editVariables 两个工具分别更新脚本和变量 示例(参数分离):
脚本:query($userId: String!) { user(id: $userId) { name } }
参数:variables:{"userId": "12345"}
这样做的好处:脚本可复用,参数和逻辑分离,便于维护和调试。
</content>
</rule>
类似的例子很多,不再展开讲,还是那句话,建议全文背诵 Anthropic 官方的优化教程[2],有的技巧可能初识的时候不以为然也不要紧,但是当你遇到真正问题的时候,就能快速联想到,让你少走弯路。
知识库建设
紧接上文,系统提示词给了部分私域知识片段后,TQL 的详细用法(全局指令、函数)、服务端内部可用的查询接口字段、线上运行中的成熟脚本等等海量的知识,不可能一次性交给模型,Rag 目前最成熟的知识管理方式。小 D 的知识库主要分为下面三大类:
线上热门脚本
通过对线上脚本调用量监控的采集,提取出了 top 100 的脚本。然后分别用 qwen 的小大模型,对脚本做一个初步的理解(wiki),生成一份格式化的文档,帮助模型快速理解脚本含义,简单示例:

**Rag 的分片策略很大程度上直接影响了召回的质量。**所以我预先对脚本做了切分,每个脚本独立一个文档,再直接导入到 kbase(内部 Rag 平台) 中使用。
(kbase 是 aone 工程团队自建的知识库平台,支持嵌入和通过 mcp 召回知识)
系统内置字段
包括 TQL & ICBU 在 GraphQL 上扩展的 TQL 指令、全局函数,以及服务端的领域模型字段。GraphQL 是一门支持自省的语言,(服务端用注解标注了这些字段,所以上述信息都可以被扫描出来)。然而这几年的膨胀,自省的内容已经长达 600w+ 字符。为了让 Rag 的召回效果好,对数据做了大量的清洗工具,包括:
- 扫描出全局指令、全局函数、领域模型的全集,然后和线上脚本进行匹配,只保留高频(出现 3 次以上)使用的部分,语义相似的内容,人工介入做区分;功能相同语义不通的部分,选择性保留。
- 剔除标注废弃的内容。
- 和热门脚本一样,预先对文档对拆分,全局指令、函数独立文档,内置领域模型适当合并。
清洗的过程非常耗时,需要有细心且耐心,可以借助 cc 的 skills ,帮你写脚本处理数据。
系统内置字段也可用文档管理,方便导入到 Rag 中。
服务端代码理解
上述梳理出来的知识更多是结果,为了帮助模型从源头理解字段背后的含义,TQL 对应的服务端源码也是很好的输入。这部分已经有成熟能力可以直接使用了,如内部 code 平台的 search 工具,还有内部的 deepwiki 平台。由于此前已经在 deepwiki 上解析过服务端应用(winterfell)的源码,且实测下来其 codebase 效果比较理想(不是拉踩哈,建议自行实践),所以选择了它提供的能力做代码片段召回。(据说是因为 deepwiki 使用了 openai 最好的文本嵌入模型。)
工具接入
回过头再来看看 Agent 的工具设计,分为两部分,本地工具和远程(MCP )工具:
远程(MCP)工具:
- kbase 的 mcp server

- deepwiki 的 mcp server

远程工具主要用来召回上文知识库建设的内容,由于其提供的工具比较全,而我实际只会用到其中的部分,所以在系统中设计了白名单机制,只加载白名单内的工具,还是那句话节约上下文,保护注意力。

btw,mcp 的鉴权认证需要自行参考官方文档,不做赘述。
本地工具
-
编辑脚本(editScript)
-
功能:编辑/更新 GraphQL 脚本内容
-
输入:
script(string) - 完整的 GraphQL 脚本代码 -
输出:返回更新状态
-
编辑变量(editVariables)
-
功能:编辑/更新 GraphQL 请求变量(mock 参数)
-
输入:
variables(string) - 完整的 variables JSON 字符串 -
输出:返回更新状态
-
执行脚本(executeScript)
-
空方法,用于引导模型择机执行 GraphQL 脚本,实际的实现在前端宿主页面上。
-
验证结果(validateResult)
-
功能:验证 GraphQL 脚本的执行结果
-
输入:
-
prompt(string) - 验证要求描述 -
currentScript(string, optional) - 当前脚本 -
currentVariables(string, optional) - 当前变量 -
执行结果通过闭包注入(不在参数中传递)
-
输出:返回结构化验证结果(passed、summary、problems、suggestions、needMoreContext、contextQueries 等)
工具调用链路
注册注册到 Agent 中后,常规的工具调用链路如下:

服务端内部的工具调用比较好理解,但服务端的工具调用是怎么触发前端 UI 侧的工具调用呢?
比如 Agent 在调用【执行脚本】的方法时,本质上还需要前端页面响应,点击执行按钮后,然后把执行结果回传给 Agent,Agent再继续处理。
聪明的你肯定想到了:前后端用全双工通信,维护一个长连接,服务端调用 runScript 时,实际上什么也不做,就等待前台页面执行完工具后,将结果传回服务端,服务端再继续后续的状态流转链路。是的,确实如此,很多带 GUI 的工具也确实是这么处理的(在 LangGraph 中称之为中断,也就是人们常说的 HITL(human in the loop))
遗憾的是,Faas 的设计之初是不支持长连接的:

def 上函数能设置的最长保活时间是 300s(默认 50s)。

所以我们肯定得曲线救国了~ 允许我先卖个关子 😁
上下文管理
其实有了上面能力建设,现在已经有了一个可以帮助用户编写脚本,执行,验证的智能体了,但是面临两个非常现实的问题:
-
模型本身不支持连续对话,会话需要自己做持久化管理
-
尽管在前期做了大量节约上下文窗口的优化工作,但真正要处理一个复杂脚本的时候,模型上下文窗口会快速膨胀,导致模型注意力变得稀疏,出现幻觉,准确率下降,用户体验下降。
一轮简单的对话,只要包含工具调用,就会耗掉 1/4 (5w)的 token。因为在默认的设计中,每个节点的返回消息,都是默认拼接到 LLM 消息列表中的。

连续对话
先来处理简单的,连续对话实现非常简单。也可以参考 LangGraph checkpoint [5]的设计,可以从任意节点重新开始。BFF Agent 暂时没用到这个能力。
在用户开始一次新对话时,创建一个 sessionId,用来记录存储消息列表,在消息列表每次发生变化的时候,持久化存储起来(这里我用的 tair),用户有新输入时,直接 sessionId 记录的历史消息列表做拼接,合并发给大模型,就可以实现连续对话了。
UI 工具是如何调用的
在支持连续对话的基础上,就有了一个非常巧妙的设计
-
Agent 的接口设置为 SSE 的方式,服务端在收到请求后,流式向前端推送分片消息,同时,将每轮消息持久化存储起来。(SSE 的方式只支持服务端单向给客户端推送消息)
-
当调用到需要前台 UI 响应的工具时,在把工具调用信息输出给前端后,直接退出 LangGraph 的状态流转,结束此次请求。是的,直接结束。
-
前端特殊处理该类工具调用后,(含 diff 脚本,接受或拒绝 Agent 的修改,执行脚本等),增加一条隐藏消息(如:【脚本执行成功,结果是xxx,请继续处理】)重新调用 Agent 的流式接口,接口内部取出之前持久化的消息内容,拼接上隐藏消息,从头开始初始化 AgentGraph 的调用。
用户在前台看到的:

实际上发送给模型的:

至此,就实现一个可以自己执行、验证、修复、再执行的智能体。
对应的,会话中断恢复也就不难处理了,因为在服务端完整缓存了会话内容,中断后,只需要发送新消息,接口内部就自动拼接上之前的会话,重新走进 Agent 的状态流转。
会话压缩
解决了连续对话的问题,上下文超长的问题怎么办呢?
现在答案是压缩,只保留摘要信息。(不知道以后模型是否可以自行处理~)
压缩工具响应结果
既然调用外部工具如此废 token,那么如果先将工具的调用结果缓存起来,再用一个工具函数去精准检索内容,并只把检索后的内容放到消息列表中,就能极大的缓解问题了。
于是,我在 Agent 内部增加了工具结果缓存 + 检索详情的 tool (summaryToolResult),在工具调用结束后,增加如下机制:

当然,summaryToolResult 的任务非常明确,普通的模型也有不错的据实回答问题的能力,所以这里选择更轻量的 Qwen 模型做检索召回,还能省不少钱~
为了尽可能让 summaryToolResult 在回答时结构化且保留原始信息,我对工具的提示词作了优化,使用 xml 格式响应。
是的,还是 anthropic 优化提示词的那一招。
<?xml version="1.0" encoding="UTF-8"?>
<prompt>
<role>你是一个数据提取助手。你的任务是从给定的工具调用结果中,根据用户的查询需求,提取并返回相关的事实信息。</role>
<extractionRules>
<rule>只返回与查询高度相关的事实信息</rule>
<rule>保持信息的准确性,不要编造内容</rule>
<rule>如果找不到相关信息,明确说明</rule>
</extractionRules>
<specialRules>
<description>当提取的内容涉及以下类型的功能说明时,必须使用对应的 XML 结构详细输出完整的用法信息:</description>
<featureType name="全局函数">
<xmlTemplate><![CDATA[
<function>
<name>函数名称</name>
<description>函数功能说明</description>
<parameters>
<param required="true/false">
<name>参数名</name>
<type>参数类型</type>
<default>默认值(如有)</default>
<description>参数说明</description>
</param>
<!-- 更多参数... -->
</parameters>
<returns>
<type>返回值类型</type>
<description>返回值说明</description>
</returns>
<example>使用示例代码</example>
</function>
]]></xmlTemplate>
</featureType>
<featureType name="领域模型字段">
<xmlTemplate><![CDATA[
<field>
<name>字段名称</name>
<type>字段类型(标量/复合)</type>
<description>字段描述</description>
<arguments>
<arg required="true/false">
<name>参数名</name>
<type>参数类型</type>
<default>默认值(如有)</default>
<description>参数说明</description>
</arg>
<!-- 更多参数... -->
</arguments>
<subFields>
<subField>
<name>子字段名</name>
<type>子字段类型</type>
<description>子字段说明</description>
</subField>
<!-- 更多子字段... -->
</subFields>
<example>使用示例代码</example>
</field>
]]></xmlTemplate>
</featureType>
<featureType name="内置指令">
<xmlTemplate><![CDATA[
<directive>
<name>@指令名称</name>
<description>指令功能说明</description>
<locations>
<location>FIELD</location>
<location>QUERY</location>
<!-- 可应用的位置:FIELD, QUERY, FRAGMENT_SPREAD, INLINE_FRAGMENT 等 -->
</locations>
<arguments>
<arg required="true/false">
<name>参数名</name>
<type>参数类型</type>
<default>默认值(如有)</default>
<description>参数说明</description>
</arg>
<!-- 更多参数... -->
</arguments>
<notes>
<note>注意事项或限制</note>
<!-- 更多注意事项... -->
</notes>
<example>使用示例代码</example>
</directive>
]]></xmlTemplate>
</featureType>
<featureType name="自定义标量类型">
<xmlTemplate><![CDATA[
<scalarType>
<name>类型名称</name>
<description>类型说明</description>
<format>取值范围或格式要求</format>
<example>使用示例</example>
</scalarType>
]]></xmlTemplate>
</featureType>
</specialRules>
<outputFormat>
<rule>涉及功能用法时,必须使用上述对应的 XML 结构输出</rule>
<rule>可以在 XML 结构前后添加简要的文字说明</rule>
<rule>如果有多个同类型功能,每个功能使用独立的 XML 块</rule>
<rule>XML 中的示例代码直接写入 example 标签内</rule>
<rule>如果某个字段没有值,可以省略该标签或留空</rule>
</outputFormat>
<outputHint>如果查询内容不涉及上述特殊功能类型,则按照常规方式简洁输出关键信息,无需使用 XML 格式。</outputHint>
</prompt>
这样 qwen 模型也能高质量输出结构化的信息,工具输出示例,包含具体字段的名称、描述、类型、出入参数等:
<field>
<name>freight</name>
<type>复合类型</type>
<description>物流模型</description>
<arguments>
<arg required=\"false\">
<name>dispatchCountryCode</name>
<type>String</type>
<description>发货地代码</description>
</arg>
<arg required=\"false\">
<name>needAlibabaGuaranteed</name>
<type>Boolean</type>
<description>是否返回半托管物流信息,false不返回,null 或 true均返回</description>
</arg>
<arg required=\"false\">
<name>moqType</name>
<type>String</type>
<description>MOQ档位,实验推全,全部第一档 first</description>
</arg>
</arguments>
</field>
对工具响应做优化后,同样一个问题,主 Agent 的上下文窗口占用只需要花不到原来 1/10 的 token 就能解决问题了。(从 5w 下降到 4k)
上下文压缩
但即便是对工具响应进行了压缩,也还是会有窗口超限的问题,为什么 cursor 、cc 等产品好像从来没给用户暴露过这类问题呢?
GitHub 上有个 cc 的逆向工程,秘密就藏在上下文自动压缩的机制里 Claude-Code-Reverse[6]。
比较靠谱的说法是,有两个触发自动压缩的时机:
-
上下文窗口即将超限。(据传 cc 是窗口超过 82% 时触发自动压缩)
-
新对话与历史对话毫无关联。
因为当前场景,Agent 的负担还算比较轻,所以我只选择了第一种压缩机制,就足够用了。

因为上下文压缩实际上是有损的,一旦触发压缩,Agent 就似乎忘记了之前的任务,所以 CC 在压缩的时候非常的谨慎:

所以 BFF Agent 也直接复用了这份提示词做压缩。在这个基础之上,为了使用户近期的对话被完整保留,避免一旦压缩节点就瞬间遗忘的现象,压缩时我默认会完整保留自用户近 3 轮开始对话后的消息列表。
最终的线上配置为:
{
enabled: true, // 启用压缩
dangerThreshold: 80, // 1-100 当上下文窗口使用超过 80% 时触发压缩
keepRecentRounds: 3, // 保留最近 3 轮用户对话开始之后的消息不被压缩
}
消息压缩图示:

到这里,基础的优化工作就基本结束了,后续更多的优化工作,就需要采集用户的 bad case ,再不断优化提示词/工具/知识库。文章有点长,对熟练的同学来说有很多废话,但还是希望能帮助到大家~
AI时代,未来的就业机会在哪里?
答案就藏在大模型的浪潮里。从ChatGPT、DeepSeek等日常工具,到自然语言处理、计算机视觉、多模态等核心领域,技术普惠化、应用垂直化与生态开源化正催生Prompt工程师、自然语言处理、计算机视觉工程师、大模型算法工程师、AI应用产品经理等AI岗位。

掌握大模型技能,就是把握高薪未来。
那么,普通人如何抓住大模型风口?
AI技术的普及对个人能力提出了新的要求,在AI时代,持续学习和适应新技术变得尤为重要。无论是企业还是个人,都需要不断更新知识体系,提升与AI协作的能力,以适应不断变化的工作环境。
因此,这里给大家整理了一份《2026最新大模型全套学习资源》,包括2026最新大模型学习路线、大模型书籍、视频教程、项目实战、最新行业报告、面试题、AI产品经理入门到精通等,带你从零基础入门到精通,快速掌握大模型技术!
由于篇幅有限,有需要的小伙伴可以扫码获取!
1. 成长路线图&学习规划
要学习一门新的技术,作为新手一定要先学习成长路线图,方向不对,努力白费。这里,我们为新手和想要进一步提升的专业人士准备了一份详细的学习成长路线图和规划。

2. 大模型经典PDF书籍
书籍和学习文档资料是学习大模型过程中必不可少的,我们精选了一系列深入探讨大模型技术的书籍和学习文档,它们由领域内的顶尖专家撰写,内容全面、深入、详尽,为你学习大模型提供坚实的理论基础。(书籍含电子版PDF)

3. 大模型视频教程
对于很多自学或者没有基础的同学来说,书籍这些纯文字类的学习教材会觉得比较晦涩难以理解,因此,我们提供了丰富的大模型视频教程,以动态、形象的方式展示技术概念,帮助你更快、更轻松地掌握核心知识。

4. 大模型项目实战
学以致用 ,当你的理论知识积累到一定程度,就需要通过项目实战,在实际操作中检验和巩固你所学到的知识,同时为你找工作和职业发展打下坚实的基础。

5. 大模型行业报告
行业分析主要包括对不同行业的现状、趋势、问题、机会等进行系统地调研和评估,以了解哪些行业更适合引入大模型的技术和应用,以及在哪些方面可以发挥大模型的优势。

6. 大模型面试题
面试不仅是技术的较量,更需要充分的准备。
在你已经掌握了大模型技术之后,就需要开始准备面试,我们将提供精心整理的大模型面试题库,涵盖当前面试中可能遇到的各种技术问题,让你在面试中游刃有余。

为什么大家都在学AI大模型?
随着AI技术的发展,企业对人才的需求从“单一技术”转向 “AI+行业”双背景。企业对人才的需求从“单一技术”转向 “AI+行业”双背景。金融+AI、制造+AI、医疗+AI等跨界岗位薪资涨幅达30%-50%。
同时很多人面临优化裁员,近期科技巨头英特尔裁员2万人,传统岗位不断缩减,因此转行AI势在必行!

这些资料有用吗?
这份资料由我们和鲁为民博士(北京清华大学学士和美国加州理工学院博士)共同整理,现任上海殷泊信息科技CEO,其创立的MoPaaS云平台获Forrester全球’强劲表现者’认证,服务航天科工、国家电网等1000+企业,以第一作者在IEEE Transactions发表论文50+篇,获NASA JPL火星探测系统强化学习专利等35项中美专利。本套AI大模型课程由清华大学-加州理工双料博士、吴文俊人工智能奖得主鲁为民教授领衔研发。
资料内容涵盖了从入门到进阶的各类视频教程和实战项目,无论你是小白还是有些技术基础的技术人员,这份资料都绝对能帮助你提升薪资待遇,转行大模型岗位。


大模型全套学习资料已整理打包,有需要的小伙伴可以
微信扫描下方CSDN官方认证二维码,免费领取【保证100%免费】

更多推荐



所有评论(0)