AI大模型从入门到精通:14个核心概念详解,一篇教程全掌握!
本文系统性地梳理了构成现代AI大模型技术栈的一系列核心基础概念。从奠定基础的Transformer架构,到数据处理的Token与Embedding;从模型生命周期的预训练与微调,到追求效率与容量的MoE;从突破知识边界的RAG,到迈向通用智能的Agent;再到确保AI有益于人类的提示工程与对齐,以及必须正视的幻觉挑战。这些概念相互关联、层层递进,共同描绘了当前大模型技术发展的全景图。理解这些基础概
文章系统梳理了AI大模型领域的14个核心概念,从基础架构(Transformer、Token、嵌入模型、混合专家模型)到训练优化(预训练、微调、模型对齐、幻觉处理、提示工程),再到前沿应用模式(RAG、AI Agent、模型上下文协议、Agent-to-Agent协议、Agentic-RL)。这些概念相互关联,层层递进,共同描绘了当前大模型技术发展的全景图,帮助读者理解大模型为何能实现"智能涌现"及如何解决关键挑战。
本文将系统梳理AI大模型领域的14个核心概念,从基础架构到训练优化,再到前沿应用模式,帮助读者建立对这一复杂技术的全面认知框架。通过深入浅出的解释,读者将理解大模型为何能实现"智能涌现",以及如何解决其幻觉、对齐等关键挑战。

一、大模型基础架构与核心组件
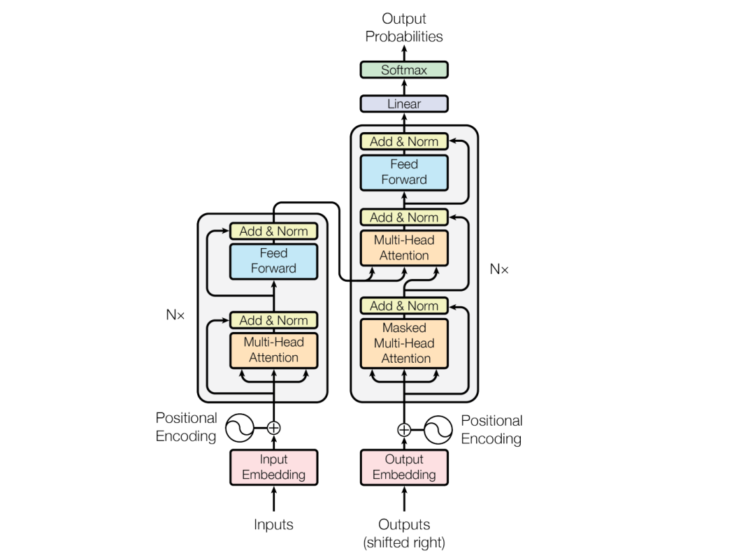
1、Transformer[1]架构
Transformer架构是现代几乎所有主流大模型的共同基础,它的出现是自然语言处理(NLP)领域的一次范式革命。
Transformer 由Google于2017年提出,彻底改变了自然语言处理的范式。它摒弃了传统RNN的序列处理方式,通过自注意力机制实现并行处理,大幅提升训练效率。
Transformer 模型架构
Transformer的核心创新在于位置编码和多头注意力机制:
**位置编码:**通过将词嵌入向量与位置向量相加,Transformer能同时捕获词义和词序信息。这种编码方式比早期的简单索引值更有效,避免了随着文本长度增加带来的数值不稳定问题。
**多头注意力机制:**通过多个并行的注意力头,Transformer能从不同角度理解文本关系。每个头关注文本的不同部分,最后将这些不同视角的信息整合起来,形成更全面的语义理解。
Transformer模型的自注意力机制的公式:
2、Token
Token是大模型处理语言的"最小单位",可以理解为AI眼中的"字或词"。大模型将自然语言拆解为Token序列进行处理,这直接影响模型的计算成本和功能设计。例如,GPT-4的上下文窗口为128k Token,决定了其能处理的文本长度上限。
Token的拆分规则因模型而异:有些模型将"人工智能"视为1个Token,而有些模型可能将其拆分为多个子词。在实际应用中,Token数量直接影响API调用成本,如GPT-4的输入和输出每Token收费不同。因此,产品经理需在功能设计时考虑Token限制,如是否支持超长文档处理。

分词方法:
- 词级(Word-level):以单词为单位。优点是语义完整,但会面临词汇表过大和未登录词(Out-of-Vocabulary, OOV)问题。
- 字符级(Character-level) :以单个字符为单位。优点是不会有OOV问题,但语义信息被切碎,导致序列过长,计算效率低。
- 子词级(Subword-level):这是当前主流的方法,它在词级和字符级之间取得了平衡。常见的高频词被视为一个Token,而罕见的词则被拆分为多个有意义的子词片段。这种方法既能有效处理OOV问题,又保留了大部分语义信息。
主流子词算法:包括 BPE(Byte Pair Encoding) 、WordPiece和SentencePiece等 。它们通过对大规模语料库进行统计分析,迭代地合并高频出现的字符对或子词,从而构建出一个大小适中的词汇表。
对中文分词的影响:由于中文没有天然的空格作为分隔符,Token化的效率尤为关键。早期模型常将一个汉字处理成一个Token,导致处理相同语义内容的中文文本比英文需要更多的Token,这直接影响了处理成本和上下文长度限制。许多国产大模型通过优化分词器,扩大了针对中文的词汇表,使得一个Token能表示更复杂的中文词语,从而提升了处理效率 。
3、嵌入模型(Embedding Model)
嵌入模型是将文本、图像、音频等非结构化数据转化为计算机可理解的"数值向量"的工具。向量的"距离"反映数据的语义相似度,这是大模型理解语言的核心能力。例如,"猫"和"狗"的向量距离会比"猫"和"汽车"更近。

在实际应用中,嵌入模型是许多功能的隐形支柱:
- 文档问答产品的内容检索:将用户问题和文档内容转化为向量,快速匹配最相关片段
- 电商平台的相似商品推荐:基于商品描述的向量相似度实现
- RAG技术的检索环节:将用户查询和知识库内容转化为向量进行匹配
4、混合专家模型(MoE)
混合专家模型[2](Mixture of Experts, MoE)是一种通过门控网络动态选择"专家"子网络进行计算的神经网络架构。

MoE的核心优势在于实现 "高参数、低计算"的稀疏性 ,仅激活总参数的一小部分即可处理输入,显著提升模型容量与计算效率的平衡。
MoE的工作流程类似于项目团队协作:项目经理(门控网络)根据任务性质,挑选最合适的几位专家(子网络)来完成任务,最后整合他们的成果形成最终解决方案。这种分治策略使模型能处理更复杂的任务,同时避免全参数激活带来的计算负担。
二、大模型训练与优化方法
5、预训练(Pretraining)
预训练是大模型学习的基础阶段,通过自监督学习从海量无标注数据中学习通用语言表征。预训练过程是在海量的、无标注的文本数据上进行的,不针对特定任务,而是让模型掌握广泛的语言知识,形成通用理解能力。
预训练的一般流程包括:
a) 收集大量低成本获取的训练数据
b) 采用自回归或自编码预训练方法学习数据共性
c) 将学习到的共性"移植"到模型中
d) 迭代训练进一步改进模型或压缩模型
扩展定律(Scaling Laws[3]):这是指导预训练的核心理论。由OpenAI的Jared Kaplan等人和DeepMind的Jordan Hoffmann等人提出的研究表明,模型的性能(通常用损失函数的值来衡量)与模型参数量(N)、训练数据量(D)和计算量(C) 之间存在可预测的幂律关系。DeepMind的“Chinchilla[4]”论文进一步指出,为了实现计算最优,模型大小和训练数据量应该按比例增加,即模型参数每翻一倍,训练的Token数量也应相应翻倍 。这个发现修正了早期“模型越大越好”的认知,强调了数据量和数据质量的同等重要性 。

6、微调(Fine-tuning)
微调是在预训练基础上,针对特定任务或领域的进一步优化过程。微调通过少量标注数据使模型适应特定应用场景,是大模型从通用能力转向实用价值的关键步骤。

微调技术主要分为三类:
- 全参数微调:更新模型所有参数,适合资源充足场景,但计算成本高。
- 基于适配器的微调:在预训练模型中插入小型可训练适配器模块,仅更新适配器参数,保留预训练知识。
- 基于低秩矩阵分解的微调:如LoRA、LoHa、AdaLoRA等,通过分解权重矩阵减少需要更新的参数量,大幅降低计算需求。

7、模型对齐(Alignment)
模型对齐是确保大模型输出符合人类价值观或特定目标的技术。对齐技术解决大模型 "能说会做"但"说错做错"的问题 ,是大模型安全可靠应用的关键保障。
基于人类反馈的强化学习(RLHF):RLHF是当前实现对齐最主流和最有效的方法 。它通常包含三个步骤:
- 监督微调(Supervised Fine-Tuning, SFT):首先用少量高质量的人类示范数据对预训练模型进行微调,使其初步具备理解和遵循指令的能力。
- 训练奖励模型(Reward Model, RM):让模型对同一个提示生成多个不同的回答,然后由人类标注员对这些回答进行排序(哪个更好,哪个更差)。利用这些包含人类偏好的排序数据,训练一个奖励模型,该模型能对任意一个模型输出进行打分,分数高低代表其符合人类偏好的程度 。
- 强化学习优化:将奖励模型作为环境的奖励信号,使用强化学习算法(如PPO)来进一步微调SFT模型。模型的目标是生成能从奖励模型那里获得更高分数的回答,从而使其行为逐渐向人类偏好对齐 。

对齐的挑战与替代方案:RLHF过程复杂且高度依赖昂贵的人类标注数据 。因此,研究人员也在探索更高效的替代方案,如直接偏好优化(Direct Preference Optimization, DPO),它通过一种更直接的方式利用偏好数据来调整模型,过程更稳定且计算成本更低。
安全评估:为了确保对齐的有效性,需要一套全面的评估体系。这包括使用专门的基准数据集(如PKU-SafeRLHF、TruthfulQA、HarmBench)来测试模型在有害性、偏见、事实性等方面的表现 并采用红队测试(Red Teaming) 等对抗性方法主动寻找模型的漏洞和安全风险。
8、大模型幻觉
幻觉(Hallucination)是指大模型生成看似合理但实际上是错误的、捏造的或与现实世界事实不符的内容的现象。这是大模型最主要的挑战之一,严重影响其可靠性和应用前景。

产生原因:幻觉的根本原因在于模型是基于其在训练数据中学到的统计模式来生成文本的,它并不具备真正的理解、记忆或事实核查能力。原因可能包括训练数据中的噪声或错误、模型知识的过时、推理能力的缺陷等。
检测与缓解技术:
研究人员正在开发多种检测幻觉的方法。例如,通过量化模型输出的不确定性(如语义熵)来识别低置信度的内容 ,或者通过检查模型输出的自洽性(让模型用不同方式多次回答同一问题看答案是否一致) 。
缓解:
- 改进训练数据:在预训练阶段筛选和清洗数据,去除错误和有害信息 。
- 检索增强生成(RAG):如前所述,通过将回答锚定在可靠的外部知识源上,是缓解事实性幻觉最有效的方法之一 。
- 改进解码策略:在生成文本时调整采样策略,避免过于“有创造力”的输出。
- 链式验证(Chain-of-Verification):让模型在生成回答后,主动生成一系列验证问题,并尝试自行回答这些问题来核查原始答案的准确性 。
9、提示工程(Prompt Engineering)
提示工程是构建能被大模型理解和解释的文本结构的技术。有效的提示工程能提高大模型的准确性和效率,使输出更加可控和可预测。
提示工程的分类与设计:
- 任务性提示:明确指定任务类型,如"请为以下文本生成摘要"
- 示例性提示:提供参考案例,引导模型输出符合示例格式的内容
- 限定性提示:约束输出格式或内容,如"使用JSON格式输出结果"
- 角色扮演提示:设定模型角色,如"你是一个资深Python工程师,只输出代码,不解释"
提示词设计原则:
**提示词=**角色+指示+背景+属性+模型要求+输入文本+输出结构。例如,在金融分析场景中,提示词可能包括"角色:金融分析师;指示:分析公司财报;背景:考虑行业趋势;属性:使用专业术语;模型要求:输出结构化报告;输入文本:2025年第三季度财报;输出结构:JSON格式,包含关键指标"。
三、大模型进阶技术与应用模式
10、检索增强生成(RAG)
RAG是结合检索能力和生成能力的技术,有效解决大模型幻觉、知识过时、专业领域知识缺乏等问题。作为Agent技术的关键组件,RAG通过检索外部知识库增强生成内容的准确性和时效性。
RAG的三步工作流程:
- 索引:收集数据、分块、向量嵌入并存储于向量数据库
- 检索:将用户查询转化为向量,与知识库向量进行相似度匹配
- 生成:基于检索结果和用户查询,由大模型生成最终响应
典型应用包括ChatPDF、Lepton Search等,使大模型能"引经据典"地回答问题,而非单纯依赖于预训练知识。RAG技术正在快速发展,为通用人工智能提供了更大可能性。
11、AI Agent(智能体)
AI Agent是以大语言模型为核心驱动,具备自主感知需求、拆解任务、记忆信息、调用工具能力,能端到端完成复杂目标的智能系统。Agent代表了大模型应用技术的发展方向,是智能化时代的软件新形态。
Agent技术架构:
Agent是一个框架,将大模型与专家模型、搜索引擎、知识库、工具等组件集成在一起。其分层架构包括数据资产层、AI组件层、智能体层和AI应用层。大模型作为核心组件,负责理解用户意图、拆分任务、流程控制和汇总信息。
Agent工作流程:
以复杂任务处理为例,Agent首先理解用户需求,然后将任务分解为多个子任务,调用相应工具或子模型完成每个子任务,最后整合结果返回给用户。
例如,在软件开发场景中,Agent可分解为产品经理、程序员、测试工程师等多个角色,协同完成项目开发。
12、模型上下文协议(MCP)
**MCP(模型上下文协议)**为大模型与外部工具之间搭建信息传递通道。通过MCP,开发者无需为每个外部工具编写复杂接口,使大模型能无缝调用API、数据库等工具,实现从"能说"到"能做"的跨越。

MCP的核心特点:
- 标准化接口:统一封装各种工具,简化调用流程
- 高效性:减少通信延迟,优化数据传输
- 可扩展性:支持动态扩展,便于未来功能增加
- 多平台兼容:支持LangChain、Hugging Face、OpenAI API等多种平台
MCP的工作机制:
- 初始化阶段:启动客户端并连接服务器,获取可用工具列表
- 查询处理阶段:用户输入查询,Host应用将查询传递给MCP Server
- LLM分析:分析用户意图并生成工具调用指令
- 工具调用:执行指令并返回结果
- 结果整合:LLM整合工具结果并生成最终响应
13、Agent-to-Agent协议(A2A)
A2A是Google于2025年推出的标准化智能体交互协议,旨在实现不同AI系统之间的无缝通信与协作,打破信息孤岛,使异构智能体能协同工作。

A2A协议的核心功能:
- 能力发现:通过Agent Card(JSON格式元数据文件)声明智能体的能力、任务类型和输入输出要求
- 任务管理:支持从快速响应的短时任务到需要长时间运行的复杂任务
- 协作通信:智能体间发送结构化消息,传递上下文信息、中间步骤回复和最终产出物
- 安全与兼容:构建在HTTP、Server-Sent Events(SSE)、JSON-RPC等广泛应用的协议上
A2A协议的通信架构:
- 链式协作:上一个Agent的输出作为下一个Agent的输入,像接力赛一样传递
- 集中式调度:有一个主Agent负责分发任务和汇总结果,类似项目经理角色
14、Agenttic-RL
传统的LLM-RL范式主要将这些模型视为静态的条件生成器,而Agentic RL则将这些模型重新定义为自主决策的智能体,能够在复杂动态环境中进行感知、推理、规划和工具使用。

Agentic RL,将 LLMs 从静态文本生成器重构为具备"感知→规划→行动→反思"闭环能力的动态自主智能体。
Agentic RL:形式化为一个部分可观测马尔可夫决策过程(POMDP)。
写在最后
本文系统性地梳理了构成现代AI大模型技术栈的一系列核心基础概念。从奠定基础的Transformer架构,到数据处理的Token与Embedding;从模型生命周期的预训练与微调,到追求效率与容量的MoE;从突破知识边界的RAG,到迈向通用智能的Agent;再到确保AI有益于人类的提示工程与对齐,以及必须正视的幻觉挑战。
这些概念相互关联、层层递进,共同描绘了当前大模型技术发展的全景图。 理解这些基础概念,不仅是深入研究和应用大模型的必要前提,也是我们思考人工智能未来发展方向、机遇与挑战的重要基石。
随着技术的不断演进,这些概念本身也在持续发展,新的理论、架构和方法将不断涌现,推动人工智能走向新的高度。
如何学习AI大模型 ?
“最先掌握AI的人,将会比较晚掌握AI的人有竞争优势”。
这句话,放在计算机、互联网、移动互联网的开局时期,都是一样的道理。
我在一线互联网企业工作十余年里,指导过不少同行后辈。帮助很多人得到了学习和成长。
我意识到有很多经验和知识值得分享给大家,故此将并将重要的AI大模型资料包括AI大模型入门学习思维导图、精品AI大模型学习书籍手册、视频教程、实战学习等录播视频免费分享出来。【保证100%免费】🆓
CSDN粉丝独家福利
这份完整版的 AI 大模型学习资料已经上传CSDN,朋友们如果需要可以扫描下方二维码&点击下方CSDN官方认证链接免费领取 【保证100%免费】
读者福利: 👉👉CSDN大礼包:《最新AI大模型学习资源包》免费分享 👈👈
对于0基础小白入门:
如果你是零基础小白,想快速入门大模型是可以考虑的。
一方面是学习时间相对较短,学习内容更全面更集中。
二方面是可以根据这些资料规划好学习计划和方向。
👉1.大模型入门学习思维导图👈
要学习一门新的技术,作为新手一定要先学习成长路线图,方向不对,努力白费。
对于从来没有接触过AI大模型的同学,我们帮你准备了详细的学习成长路线图&学习规划。可以说是最科学最系统的学习路线,大家跟着这个大的方向学习准没问题。(全套教程文末领取哈)
👉2.AGI大模型配套视频👈
很多朋友都不喜欢晦涩的文字,我也为大家准备了视频教程,每个章节都是当前板块的精华浓缩。

👉3.大模型实际应用报告合集👈
这套包含640份报告的合集,涵盖了AI大模型的理论研究、技术实现、行业应用等多个方面。无论您是科研人员、工程师,还是对AI大模型感兴趣的爱好者,这套报告合集都将为您提供宝贵的信息和启示。(全套教程文末领取哈)

👉4.大模型实战项目&项目源码👈
光学理论是没用的,要学会跟着一起做,要动手实操,才能将自己的所学运用到实际当中去,这时候可以搞点实战项目来学习。(全套教程文末领取哈)
👉5.大模型经典学习电子书👈
随着人工智能技术的飞速发展,AI大模型已经成为了当今科技领域的一大热点。这些大型预训练模型,如GPT-3、BERT、XLNet等,以其强大的语言理解和生成能力,正在改变我们对人工智能的认识。 那以下这些PDF籍就是非常不错的学习资源。(全套教程文末领取哈)
👉6.大模型面试题&答案👈
截至目前大模型已经超过200个,在大模型纵横的时代,不仅大模型技术越来越卷,就连大模型相关的岗位和面试也开始越来越卷了。为了让大家更容易上车大模型算法赛道,我总结了大模型常考的面试题。(全套教程文末领取哈)
为什么分享这些资料?
只要你是真心想学AI大模型,我这份资料就可以无偿分享给你学习,我国在这方面的相关人才比较紧缺,大模型行业确实也需要更多的有志之士加入进来,我也真心希望帮助大家学好这门技术,如果日后有什么学习上的问题,欢迎找我交流,有技术上面的问题,我是很愿意去帮助大家的!
这些资料真的有用吗?
这份资料由我和鲁为民博士共同整理,鲁为民博士先后获得了北京清华大学学士和美国加州理工学院博士学位,在包括IEEE Transactions等学术期刊和诸多国际会议上发表了超过50篇学术论文、取得了多项美国和中国发明专利,同时还斩获了吴文俊人工智能科学技术奖。目前我正在和鲁博士共同进行人工智能的研究。
资料内容涵盖了从入门到进阶的各类视频教程和实战项目,无论你是小白还是有些技术基础的,这份资料都绝对能帮助你提升薪资待遇,转行大模型岗位。


CSDN粉丝独家福利
这份完整版的 AI 大模型学习资料已经上传CSDN,朋友们如果需要可以扫描下方二维码&点击下方CSDN官方认证链接免费领取 【保证100%免费】
读者福利: 👉👉CSDN大礼包:《最新AI大模型学习资源包》免费分享 👈👈
更多推荐


所有评论(0)