ReAct架构详解:让大模型实现“思考-行动-观察“的闭环推理模式
ReAct是一种结合推理(Reasoning)与行动(Acting)的大语言模型架构,通过交替进行内部思考和外部行动形成闭环反馈系统。它解决了纯CoT无法处理实时信息、外部计算和数据查询等局限性。核心是思考→行动→观察→再思考的循环,具有工具增强、闭环反馈和动态规划等特点,能显著提升模型在复杂任务上的表现和可解释性。
ReAct是一种结合推理(Reasoning)与行动(Acting)的大语言模型架构,通过交替进行内部思考和外部行动形成闭环反馈系统。它解决了纯CoT无法处理实时信息、外部计算和数据查询等局限性。核心是思考→行动→观察→再思考的循环,具有工具增强、闭环反馈和动态规划等特点,能显著提升模型在复杂任务上的表现和可解释性。
前排提示,文末有大模型AGI-CSDN独家资料包哦!
什么是 ReAct
ReAct = Reasoning(推理)+ Acting(行动)
这是一种让大语言模型能够交替进行推理和行动的架构模式,通过与外部工具交互来解决复杂问题。
人类类比
想象你在做饭:

这就是 ReAct 的本质:思考 → 行动 → 观察 → 再思考 → 再行动…
定义
ReAct 是一种认知架构模式,特点是:
- • ✅ 交替进行内部推理和外部行动
- • ✅ 通过工具调用获取实时信息
- • ✅ 根据观察结果动态调整策略
- • ✅ 形成闭环反馈系统
核心三要素

为什么需要 ReAct
问题背景
纯 CoT(链式思考)的局限性:

CoT 无法解决的问题:
- • ❌ 需要实时信息(天气、股票、新闻)
- • ❌ 需要外部计算(复杂数学、代码执行)
- • ❌ 需要数据查询(数据库、搜索引擎)
- • ❌ 需要工具辅助(文件操作、API调用)
ReAct 的解决方案

核心价值

实验证据
来自原始论文(Yao et al., 2022):

关键发现:
- • 🔥 在需要信息检索的任务上,ReAct 提升 20-40%
- • 🔥 推理步骤更透明,可追溯性更强
- • 🔥 容错能力更好(可以重试工具调用)
ReAct 的核心原理
四大支柱

1. 交替循环(Interleaving)
原理:人类解决问题不是一次性规划好所有步骤,而是"走一步看一步"。

2. 工具增强(Tool Augmentation)
原理:模型本身是"大脑",工具是"手脚"和"感官"。

3. 闭环反馈(Closed-loop Feedback)
原理:每次行动的结果都会影响下一步思考。

4. 动态规划(Dynamic Planning)
原理:不预先制定完整计划,而是根据实际情况动态调整。

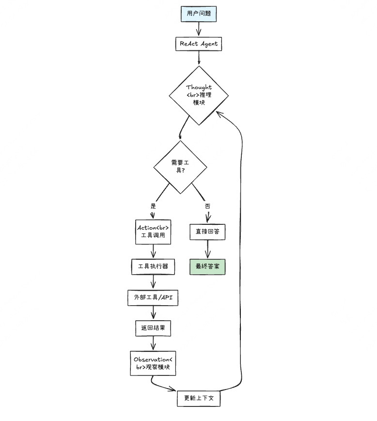
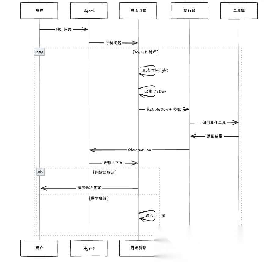
ReAct 的工作机制
完整架构

详细流程

ReAct 循环详解
基本循环模式

循环示例
假设问题:“2024年诺贝尔物理学奖得主是谁,他们的主要贡献是什么?”

循环终止条件

工具系统设计
工具的定义
一个标准的 ReAct 工具包含三个部分:

工具定义示例

常见工具类型

工具选择策略
模型如何决定使用哪个工具?

提示词工程
标准 ReAct 提示模板

提示词优化技巧
技巧 1: 明确思考指引

技巧 2: 工具使用约束

技巧 3: 终止条件明确

高级模式与优化
模式 1: 并行工具调用
问题:多个独立的工具调用能否并行执行?
解决方案:批量调用(Batch Actions)

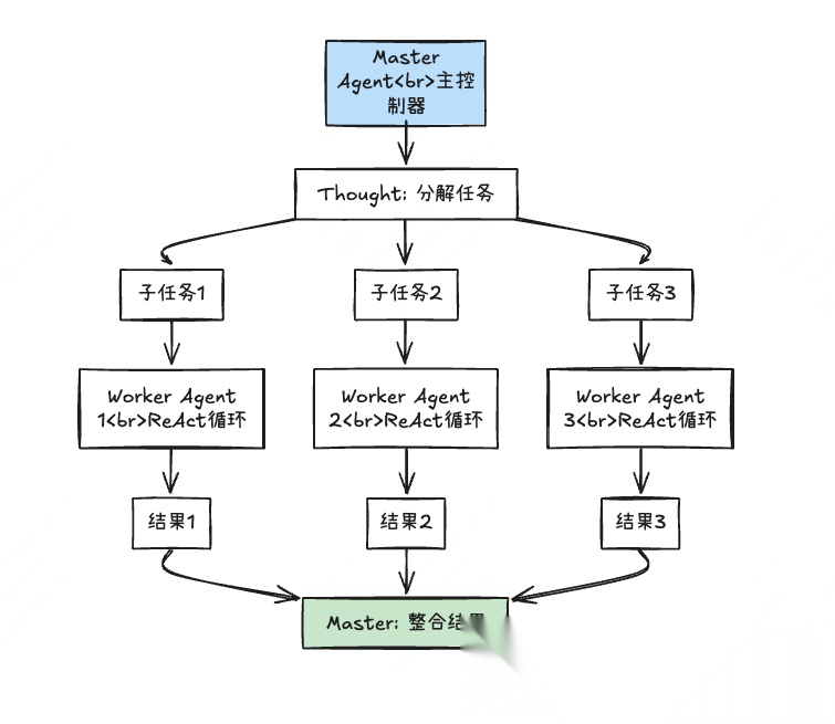
模式 2: 分层 ReAct
适用场景:超复杂任务需要分层处理

模式 3: 自我验证
在每次行动后加入验证步骤:

模式 4: 工具链(Tool Chaining)
一个工具的输出作为下一个工具的输入:

示例:

错误处理与重试
常见错误类型

错误处理策略
策略 1: 工具调用失败

策略 2: 推理陷入循环
检测循环:

示例:

策略 3: 格式错误自动修正

常见格式错误修正:

总结
核心要点

关键记忆点
-
- ReAct 本质:Thought(思考)→ Action(行动)→ Observation(观察)循环
-
- 核心优势:通过工具获取实时、准确的外部信息
-
- vs CoT:CoT是纯推理,ReAct是推理+行动
-
- 工具设计:名称+描述+参数,描述要清晰准确
-
- 提示格式:严格遵循 Thought/Action/Observation 结构
-
- 错误处理:智能重试、循环检测、优雅降级
-
- 性能优化:减少调用、并行执行、缓存复用
-
- 最大迭代:通常设置 10-20 次,防止无限循环
快速参考

读者福利:倘若大家对大模型感兴趣,那么这套大模型学习资料一定对你有用。
针对0基础小白:
如果你是零基础小白,快速入门大模型是可行的。
大模型学习流程较短,学习内容全面,需要理论与实践结合
学习计划和方向能根据资料进行归纳总结
包括:大模型学习线路汇总、学习阶段,大模型实战案例,大模型学习视频,人工智能、机器学习、大模型书籍PDF。带你从零基础系统性的学好大模型!
😝有需要的小伙伴,可以保存图片到wx扫描二v码免费领取【保证100%免费】🆓


👉AI大模型学习路线汇总👈
大模型学习路线图,整体分为7个大的阶段:(全套教程文末领取哈)
第一阶段: 从大模型系统设计入手,讲解大模型的主要方法;
第二阶段: 在通过大模型提示词工程从Prompts角度入手更好发挥模型的作用;
第三阶段: 大模型平台应用开发借助阿里云PAI平台构建电商领域虚拟试衣系统;
第四阶段: 大模型知识库应用开发以LangChain框架为例,构建物流行业咨询智能问答系统;
第五阶段: 大模型微调开发借助以大健康、新零售、新媒体领域构建适合当前领域大模型;
第六阶段: 以SD多模态大模型为主,搭建了文生图小程序案例;
第七阶段: 以大模型平台应用与开发为主,通过星火大模型,文心大模型等成熟大模型构建大模型行业应用。
👉大模型实战案例👈
光学理论是没用的,要学会跟着一起做,要动手实操,才能将自己的所学运用到实际当中去,这时候可以搞点实战案例来学习。

👉大模型视频和PDF合集👈
这里我们能提供零基础学习书籍和视频。作为最快捷也是最有效的方式之一,跟着老师的思路,由浅入深,从理论到实操,其实大模型并不难。

👉学会后的收获:👈
• 基于大模型全栈工程实现(前端、后端、产品经理、设计、数据分析等),通过这门课可获得不同能力;
• 能够利用大模型解决相关实际项目需求: 大数据时代,越来越多的企业和机构需要处理海量数据,利用大模型技术可以更好地处理这些数据,提高数据分析和决策的准确性。因此,掌握大模型应用开发技能,可以让程序员更好地应对实际项目需求;
• 基于大模型和企业数据AI应用开发,实现大模型理论、掌握GPU算力、硬件、LangChain开发框架和项目实战技能, 学会Fine-tuning垂直训练大模型(数据准备、数据蒸馏、大模型部署)一站式掌握;
• 能够完成时下热门大模型垂直领域模型训练能力,提高程序员的编码能力: 大模型应用开发需要掌握机器学习算法、深度学习框架等技术,这些技术的掌握可以提高程序员的编码能力和分析能力,让程序员更加熟练地编写高质量的代码。
👉获取方式:
😝有需要的小伙伴,可以保存图片到wx扫描二v码免费领取【保证100%免费】🆓
更多推荐

所有评论(0)