大模型训练从入门到精通:HuggingFace超200页实战指南,收藏这一篇就够了!
近期,HuggingFace 发布的超过 200 页的超长技术博客,系统性地分享训练先进 LLM 的端到端经验。
近期,HuggingFace 发布的超过 200 页的超长技术博客,系统性地分享训练先进 LLM 的端到端经验。

博客的重点是 LLM 开发过程中「混乱的现实」。它坦诚地记录了哪些方法有效、哪些会失败,以及如何应对实际工程中遇到的陷阱。内容基于团队的实际项目经验,特别是他们近期使用 384 块 H100 GPU 训练 3B 参数模型 SmolLM3 的过程。
博客中提供了深入的技术细节、代码片段和调试技巧,对于有兴趣亲自构建 LLM 的读者来说非常有指导意义。
下面是对博客内容的概述,非常推荐感兴趣的读者阅读原文。
- 博客地址:https://huggingface.co/spaces/HuggingFaceTB/smol-training-playbook#positional-encodings–long-context
训练罗盘:Why→What→How

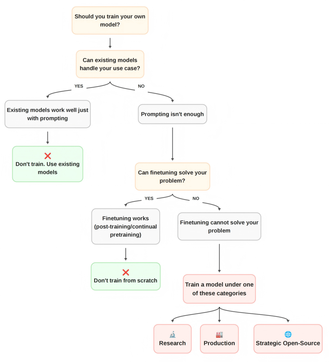
这一部分是在投入技术细节(如何训练)之前,提出了一个关键问题:「你是否真的需要训练这个模型」?
鉴于(如 Qwen、Gemma、Llama 等)世界级开源模型层出不穷,大多数人可能并不需要从头开始训练自己的模型。

Why
文章列举了一些不应该训练模型的错误理由,例如:「我们有闲置算力」、「别人都在做」或「AI 是未来」。
然后提供了一个流程图,帮助你思考是否真的训练一个自己的模型。

当你发现:现有模型不可用 —> 提示词工程无法解决 —> 微调无法解决,你就可以考虑从头开始训练了。
定制化预训练通常适用于三个主要领域:
-
研究: 你有一个明确的科学问题需要回答。例如,测试新的优化器、探索模型能力(如仅用强化学习)或测试新的数据集(如纯合成数据)。
-
生产: 你的业务有无法被满足的特定需求。如 DNA、法律、金融等高度专业化的词汇或逻辑; 需要在特定硬件(如无人机、本地 FPGA)上运行,或有严格的延迟要求;处于受监管行业,需要对训练数据和模型行为有 100% 的控制和可追溯性。
-
战略开源: 你发现并有能力填补当前开源生态系统中的一个特定空白。
What
一旦你明确了「Why」,就可以推导出「训练什么 (What)」。包括模型类型(密集型、MoE、混合型、某种新型)、模型大小、架构细节和数据混合。
同时前面的领域目标决定了你的训练决策:例如,为设备端运行 —> 训练小型高效模型;需要多语言能力 —> 使用更大的 tokenizer 词汇表;超长上下文 —> 混合架构。
这个决策过程分为两个阶段。规划:将你的约束(来自「Why」)映射到具体的模型规格;验证:通过系统性的实验(消融实验)来测试你的选择。
文章指出了成功 LLM 训练团队的两个关键特质:
- 迭代速度: 训练 LLM 是一个「边训练边学」的过程。能够快速、频繁地(例如每季度而不是每年)迭代训练新模型的团队,会进步得更快。
- 数据管理: 最优秀的团队是那些「痴迷于高质量数据」的团队,数据质量的影响远超架构选择。
文章还建议,预训练团队一开始不需要很多人(2-3 人足矣),关键是配备足够的算力并保持快速迭代。
每一个大型模型都始于一个小型消融
在开始训练 LLM 之前,需要做出一系列关键决策(架构、优化器、数据组合等)。人们常以为这些决策是靠深思熟虑得出的,但仅凭推理是不够的,因为 LLM 的行为常常反直觉。
一个典型的例子是:使用看似「最高质量」的 arXiv 科学论文数据,反而可能会损害模型(尤其是小模型)的性能,因为它过于专业化,缺乏通用文本的多样性。
既然纯粹的思考行不通,答案就是像经验主义者一样「运行大量实验」(即消融实验)。
设置消融实验的完整流程:
选择你的基线
不要从零开始,应该选择一个已被验证的、成熟的架构(如 Llama 3.1、Qwen3、Gemma3)作为起点,这样可以继承所有已知的优化和稳定性经验。

基线虽好,但并非为你量身定制,因此需要修改。然而,「任何架构上的改变都伴随着风险」。为此,必须遵守「去风险」的纪律,即:「除非你测试过它确实有帮助,否则不要改变任何东西。」
修改的难点在于组件太多且相互作用。你不能测试所有组合。正确的方法是:一次只测试一个有潜力的变更。如果它有效,就将其整合,使其成为新的基线,然后再测试下一个变更。
选择训练框架
这是一个关键的技术决策,需要在功能、稳定性和吞吐量之间权衡。
文章对比了几个主流框架:
- Megatron-LM / DeepSpeed:功能强大,经过实战考验,但代码库庞大且复杂。
- TorchTitan:更轻量级,易于上手和实验,但相对较新。
- nanotron (作者自研):提供了完全的灵活性,但需要大量投入来开发和测试。

设计消融实验
实验必须足够快(以便快速迭代)和足够可靠(结果能外推到最终模型),有两种主要方法:
- 全尺寸模型,少量数据: 使用最终模型的尺寸(如 SmolLM3 使用 3B 模型),但在更少的 Token 上训练(如 100B 而非 11T)。
- 小型代理模型: 如果目标模型太大(如 1T 参数),则使用一个按比例缩小的代理模型(如 3B 模型)进行实验。
接下来文章介绍了其基准消融设置(1B 的 Llama 模型,训练 45B Token),并展示了配置文件的关键部分(数据、模型、优化器等)。
理解哪些有效:评估
文章指出,评估实验结果时,只看训练损失 (Loss) 是不可靠的。例如,训练维基百科的 Loss 更低,但不代表模型能力更强;更换分词器也会导致 Loss 无法直接比较。因此,必须使用更细粒度的下游评估。
一个可靠的评估任务应具备四个标准:单调性、低噪声、超随机性能和排名一致性。
特别是在早期实验中,「完形填空(CF)」格式比「多项选择(MCF)」更优越,因为后者(如 MMLU)在模型训练的早期阶段表现接近随机,无法提供有效的早期信号。
消融实验的真正价值不仅在于构建好模型,更在于它为未来的调试提供了信心:当主训练不可避免地出错时,系统性的实验结果能帮助团队快速定位问题。
不过,这种价值的成本极其昂贵。以 SmolLM3 为例,消融和调试所消耗的 GPU 时间超过了主训练运行的一半。

模型架构设计
这部分内容详细阐述了设计和确定 LLM 架构的完整决策过程,从高层目标到具体的组件选择和超参数设置。
文章以一个名为 SmolLM3 的 3B(30亿参数)模型为例,系统性地展示了如何从零开始构建一个模型的「蓝图」。
文章深入探讨了构成现代 Transformer 的核心架构选择并指出,当今的模型(如 Qwen3、Gemma3)共享 Transformer 基础,但通过组件改进(如 GQA、位置编码)来解决具体问题(如内存、稳定性)。
-
**注意力机制:**这是推理时的主要瓶颈,关键在于 KV 缓存。文章对比了 MHA(标准,高内存)、MQA(极端压缩,可能损失性能)和 GQA(分组查询)。消融实验证实,GQA 在性能上与 MHA 相当,但极大节省了 KV 缓存,是 SmolLM3 的最终选择。
-
**长上下文:**文章探讨了两种策略。首先是文档掩码,在训练「打包」的数据时,它能防止模型关注到序列中不相关的其他文档,这被证实对长上下文扩展至关重要。其次是位置编码,标准 RoPE 在长序列上外推能力有限。SmolLM3 采用了 NoPE(实为 RNoPE)的混合策略,即交替使用 RoPE 层(处理短上下文)和 NoPE 层(处理长距离检索),消融实验表明这种方法在不牺牲短上下文性能的同时,为长上下文打下了基础。
-
**嵌入共享:**对于 SmolLM3 这样的小模型,嵌入层占比较大。文章通过消融实验证明,将参数用于增加模型深度(更多层)比用于「解绑」输入和输出嵌入层更有效。因此,SmolLM3 采用了嵌入共享。
-
**稳定性:**为防止大规模训练崩溃,文章测试了 Z-loss、QK-norm 等技术。最终,SmolLM3 采用了 OLMo2 的技巧,即移除嵌入层的权重衰减,以提高稳定性。
文章对比了密集型、MoE(混合专家)和 Hybrid(混合模型)三种架构。MoE 通过稀疏激活(只激活部分「专家」)来用更少的计算换取更大的容量,但内存占用极高。Hybrid(如 Mamba)则通过线性注意力或 SSM 来解决 Transformer 在长上下文上的计算瓶颈。SmolLM3 因其「端侧部署」的目标(内存受限)而坚持使用密集型架构。
随后,文章转向了常被低估的 Tokenizer。选择分词器涉及词汇量大小(影响压缩率和嵌入矩阵大小)和算法(BPE 最常用)。
文章引入了「Fertility」(每词平均 Token 数)和「连续词比例」作为评估指标。通过对比 Llama3、Gemma3、Qwen3 等,SmolLM3 最终选择了 Llama3 的 128k 词汇表,因为它在目标语言和模型大小之间取得了最佳平衡。
接下来,文章探讨了决定训练过程的核心要素:优化器、学习率和批量大小。文章指出,直接借用其他模型的超参数虽然简单,但可能不是最优的,因为这些值是针对特定的架构、数据和约束条件优化的。
最后回顾了关于模型规模(参数量 N)和数据量(Token 数 D)的经典权衡。
数据管理艺术
这部分内容详细阐述了「数据策展的艺术」,强调了在 LLM 训练中,数据是决定模型「学到什么」的关键因素,其重要性甚至超过了模型架构。
模型架构决定了模型如何学习,而数据则决定了模型学习的内容。如果数据质量差或「混合比例」不当,再好的架构或超参数也无法挽救。
文章指出,构建一个优秀的数据集并不仅仅是收集好数据,而是要设计一个训练混合。
例如,过分增加代码数据的比例(「上采样」)会隐式地减少其他数据的比例,可能损害模型的通用能力。
此外,对于像 SmolLM3 这样需要 11T Token 的超长训练,如果只使用「最高质量」的数据,将导致严重的数据重复,这对模型性能有害。
为了解决这些平衡性问题,现代 LLM 训练已经从「静态混合」(如 GPT-3)演变为多阶段训练(如 Llama3、SmolLM2)。这种方法在训练过程中动态地改变数据混合比例。
其核心洞察是,模型的最终行为深受其在训练末期看到的数据的影响。因此,策略是:
- 在训练早期,使用丰富、多样化但质量稍低的数据(如网页文本)。
- 在训练末期(特别是在学习率衰减的「退火阶段」),引入稀缺、高质量的数据(如专业数学和代码数据集),以最大化其影响力。
何时改变混合比例通常由性能驱动的干预决定:例如,当发现模型的数学能力停滞不前时,就是引入更多高质量数学数据的信号。
确定数据配方的过程依赖于系统的消融实验。与架构不同,数据混合的消融实验必须在目标模型规模(例如 3B)上运行,因为模型的容量会显著影响它吸收不同数据的效果。
文章介绍了两种主要的实验方法:
-
从零开始的消融:使用目标模型(如 3B)进行短期训练(如 100B Token),以测试不同的初始混合比例。
-
退火实验:这是测试多阶段课程的关键。团队会从主训练中(例如在 7T Token 处)获取一个检查点,然后用新的数据混合(例如 40% 基线 + 60% 新数学数据)继续训练一小段时间(如 50B Token),以验证新数据在后期引入的有效性。
作者提到,尽管存在 DoReMi 等自动优化方法,但在他们的实践中,仔细的手动消融实验仍然是 SOTA 模型(包括 SmolLM3)确定数据混合的最佳途径。
文章最后以 SmolLM3 为例,展示了如何应用这些原则。
堪比「马拉松」的长周期训练
从前面来看,此时已经准备好了大部分的工作,经过验证的模型架构、最终确定的数据混合方案、调好的超参数,剩下的任务就是搭建好基础设施(这在最后讲解),然后「开始」训练。而训练是一个堪比「马拉松」的长周期过程,过程中可能会出现各种情况,所以要做好面对各种挑战的准备。
而这部分主要讲的就是,训练前的「飞行前检查」、过程中那些不可避免的意外状况,以及如何保持系统稳定、不中断。
文章以启动 SmolLM3 前执行的「起飞前检查」清单为例,展示了在开始训练前的准备工作,包括基础设施准备、评测系统准备、Checkpoint 与自动恢复机制、指标日志记录、训练配置复核等。
尤其是在最后按下「训练」按钮之前的训练配置复核,一定要仔细检查训练配置文件、启动脚本、Slurm 提交命令等,以确保参数、路径、环境变量都正确无误。
当然,即使做好了万全准备,在规模化训练过程中,也依然会遇到一些问题。比如在训练启动后的短短数小时内系统的吞吐率(throughput)骤然下滑、持续下滑,以及在引入新的 dataloader(数据加载器) 后,虽然吞吐率下降的问题不再出现,但损失曲线(loss curve)却明显变得更加噪声化,波动比以前大得多等等,各种问题随时都会出现,所以要做好及时应对各种问题的准备。
另外,文章还指出,在现代 LLM 的预训练中,通常会采用多阶段训练策略(multi-stage training),每个阶段使用不同的数据混合比例,并在最后阶段进行上下文长度扩展。比如 Qwen3 就采用了通用阶段、推理阶段、长上下文阶段的三阶段训练方案。而 SmolLM3 采用了类似的理念,在训练过程中计划性地引入高质量数据集并扩展上下文长度,同时根据性能监控结果进行动态调整。
超越基础模型——2025 年的后训练阶段
这部分主要介绍了模型的后训练(Post-training)。以 SmolLM3 为例,在完成预训练(Pre-training)后就拥有了 SmolLM3 的原始能力(raw ability),但在 GPU 的温度还未降下之前,就进入了后训练(Post-training)阶段。

当然,在这一切开始之前,就像预训练阶段一样,你也要问自己三个问题:
-
你是不是真的需要后训练?如今许多开源权重模型在各种任务上已能媲美闭源模型,其中一些甚至可以在本地运行(通过量化与低计算配置)。如果你的目标只是一个通用助手,那么 Hugging Face Hub 上的现成模型可能已经足够好,没必要重新训练。
-
你是否拥有高质量、领域特定的数据?后训练的最大价值体现在特定任务或领域上。若通用模型在这些场景下表现欠佳,高质量的专用数据能让你定向优化输出效果。
-
你能衡量成功的标准吗?如果没有清晰的评估标准,你将无法判断后训练是否真的给你带来了改进。
如果确定了要进行后训练,那么又出现一个问题,你想要后训练实现什么目标:一个严格执行指令、几乎不偏题的模型?一个多才多艺的助手,能灵活切换语气与角色?一个擅长数学、代码或推理任务的「思考引擎」?还是一个能多语言流畅交流的通用对话体?
只有明确目标才能选择合适的技术路线。
而一旦前面这几个问题答案都明确之后,接下来就要开始进行训练了,主要步骤包括:
- 监督微调(SFT):注入核心任务能力;
- 偏好优化(PO):直接从人类或 AI 偏好中学习;
- 强化学习(RL):在监督数据之外提升模型的可靠性与推理深度;
- 数据筛选与整理(Data Curation):平衡数据的多样性与质量;
- 评估体系(Evaluation):持续跟踪进展并及早发现性能回退。
文章以 SmolLM3 为例,回答了在进行后训练阶段需要回答的几大问题:
SmolLM3 是一个优秀的基础模型,但要在发布前变得可用,必须经过后训练。同时,混合推理模型(如 Qwen3 系列)正快速兴起,但开源社区中缺乏公开可复现的训练配方。因此,SmolLM3 的后训练目标有两点:打造一个可实用的高质量模型;贡献一份完整开源的训练方案,让它能与 Qwen3 的 1.7B 和 4B 模型一同位列行业前沿。
而在后训练的实战阶段时,需要做很多事情,比如选择后训练框架、工具等。不同的框架各自支持不同的算法类型、微调方法、可扩展能力等。
文章总结了一些主要的框架在后训练各环节中的支持范围,涵盖从监督微调到偏好优化,再到强化学习等核心领域的能力对比。

而在主要步骤阶段,文章解答了为何几乎所有的后训练流程都是以监督微调为起点,原因很简单:
-
便宜:相较于 RL,SFT 对算力要求低得多。你通常可以在较短时间内、用较少 GPU,获得显著性能提升——而无需「烧光硅片」。
-
稳定:不同于 RL 那种对奖励设计和超参数极度敏感的训练方式,SFT「开箱即用」——几乎不会崩。
-
是最好的基线:一个良好的 SFT 检查点(checkpoint)通常能提供你所需的大部分性能提升,并让后续如 DPO 或 RLHF 等方法的训练更加高效。
基础设施:被忽视的关键一环
这部分主要是将基础设施,因为大多数从事模型训练的人都非常关心模型架构和数据质量,而忽视了底层的基础设施,认为「租几块 GPU,撞上 Pytorch 就可以了」。然而并非如此,如果用一个比喻来形容,那就是「预训练是蛋糕坯,后训练是上面的糖霜和樱桃,而基础设施就是工业级烤箱」。没有它,一切无从谈起。
像在训练 SmolLM3 时,使用了 384 块 H100 GPU,持续了将近一个月,总共处理了 11 万亿个 token,工程量之浩大,过程之繁琐。
文章指出,对于基础设施,你首先需要知道的是,GPU 的构成、内存层级的工作方式、CPU 与 GPU 之间的通信方式、获取 GPU 时的注意事项,以及在投入长期训练任务前如何测试它们。

CPU 与 GPU 之间的通信路径
其中,需要注意的是,在大型模型训练中,拥有足够多且高速的 GPU 固然重要,但由于 LLM 训练通常持续数周甚至数月,持续追踪 GPU 的健康状态就成为了保持训练稳定性的关键。
文章以 SmolLM3 的训练为例,列举了对 GPU 进行全面诊断的工具:
-
GPU Fryer(内部工具):一款 GPU 压力测试工具,用于检测是否存在热降频;显存错误;性能异常等潜在问题。
-
NVIDIA DCGM(数据中心 GPU 管理器):一款被广泛使用的 GPU 诊断与监控工具,能够执行深度检测,以验证 GPU 硬件、监控性能,并定位故障或功率异常的根本原因。诊断范围包括:计算单元完整性;PCIe 连接稳定性;内存完整性;热稳定性等。
最后,关于训练模型到底要用多少块 GPU,文章指出决策的核心在于训练时间、成本与扩展效率之间权衡的过程。用一个公式来估算就是:

其中,所需总 FLOPs,训练模型所需的计算量,取决于模型规模、训练 token 数量和架构设计;单 GPU 吞吐量,即每张 GPU 际每秒可执行的 FLOPs 数量;目标训练时长,就是你期望训练完成所需的时间。
以 SmolLM3 为例,根据模型规模 30 亿参数、训练 token 数:11 万亿、目标训练时间约 4 周等信息,代入 GPU 需求公式得出的结果约为 379 GPUs。
这一计算结果指向了一个合理的范围:约 375–400 张 H100 GPU,而最后实际上是部署了 384 张 H100,这一规模既符合我们的并行化策略(parallelism strategy),也为训练中可能出现的节点故障、重启等意外情况预留了充足的缓冲空间,从而确保模型能在约 4 周时间内顺利完成训练。
而这也再次证明基础设施对于模型训练的重要性,不要忽视它!
学AI大模型的正确顺序,千万不要搞错了
🤔2026年AI风口已来!各行各业的AI渗透肉眼可见,超多公司要么转型做AI相关产品,要么高薪挖AI技术人才,机遇直接摆在眼前!
有往AI方向发展,或者本身有后端编程基础的朋友,直接冲AI大模型应用开发转岗超合适!
就算暂时不打算转岗,了解大模型、RAG、Prompt、Agent这些热门概念,能上手做简单项目,也绝对是求职加分王🔋

📝给大家整理了超全最新的AI大模型应用开发学习清单和资料,手把手帮你快速入门!👇👇
学习路线:
✅大模型基础认知—大模型核心原理、发展历程、主流模型(GPT、文心一言等)特点解析
✅核心技术模块—RAG检索增强生成、Prompt工程实战、Agent智能体开发逻辑
✅开发基础能力—Python进阶、API接口调用、大模型开发框架(LangChain等)实操
✅应用场景开发—智能问答系统、企业知识库、AIGC内容生成工具、行业定制化大模型应用
✅项目落地流程—需求拆解、技术选型、模型调优、测试上线、运维迭代
✅面试求职冲刺—岗位JD解析、简历AI项目包装、高频面试题汇总、模拟面经
以上6大模块,看似清晰好上手,实则每个部分都有扎实的核心内容需要吃透!
我把大模型的学习全流程已经整理📚好了!抓住AI时代风口,轻松解锁职业新可能,希望大家都能把握机遇,实现薪资/职业跃迁~
这份完整版的大模型 AI 学习资料已经上传CSDN,朋友们如果需要可以微信扫描下方CSDN官方认证二维码免费领取【保证100%免费】

更多推荐


所有评论(0)