Java锁体系全景详解:22种锁机制深度剖析(附原理图/代码/避坑指南)
原始同步 (wait/notify)→ 显式锁 (ReentrantLock)→ 读写分离 (ReadWriteLock)→ 乐观并发 (StampedLock)→ 无锁编程 (LongAdder/Disruptor)→ 架构解耦 (消息队列/Actor)
之所以会写这个文章,是因为我这两天看了,徐庶老师的JUC讲解觉得挺好。
一、锁的多维分类体系(总览图)
二、设计思想维度:悲观锁 vs 乐观锁 vs 无锁
🔒 1. 悲观锁(Pessimistic Lock)
定义:假设并发冲突必然发生,操作前必须加锁阻塞其他线程
核心实现:
synchronized(JVM内置锁)ReentrantLock(JUC显式锁)ReentrantReadWriteLock.WriteLock
📜 synchronized深度解析
// 三种使用方式对比
public class SynchronizedDemo {
private int count = 0;
// 1. 实例方法锁:锁对象为this
public synchronized void methodLock() { count++; }
// 2. 静态方法锁:锁对象为Class对象
public static synchronized void staticLock() { /*...*/ }
// 3. 代码块锁:精准控制锁范围(推荐)
private final Object lockObj = new Object();
public void blockLock() {
synchronized(lockObj) { // 避免锁this导致外部干扰
count++;
}
}
}
✅ Monitor原理(HotSpot):
- 对象头Mark Word存储锁状态
monitorenter/monitorexit字节码指令触发- 重量级锁时关联ObjectMonitor(含_EntryList, _WaitSet)
⚠️ 陷阱:
// ❌ 锁Integer等装箱类型(缓存导致锁失效)
private Integer lock = 0;
synchronized(lock) { ... } // 多个0对象可能指向同一缓存实例
// ✅ 正确做法
private final Object lock = new Object();
🔑 ReentrantLock深度解析
public class ReentrantLockDemo {
// 非公平锁(默认):吞吐量高,可能线程饥饿
// private final ReentrantLock lock = new ReentrantLock();
// 公平锁:按FIFO获取,避免饥饿(性能低10-15%)
private final ReentrantLock lock = new ReentrantLock(true);
private int count = 0;
public void increment() {
public void increment() {
lock.lock(); // 手动加锁
try {
count++;
} finally {
if (lock.isHeldByCurrentThread()) {//判断是否持有锁,有才释放,没有锁,释放会报错
lock.unlock(); // 必须在finally释放!
}
}
}
}
// 高级特性:超时获取
public boolean tryIncrement(long timeout, TimeUnit unit) throws InterruptedException {
if (lock.tryLock(timeout, unit)) {
try { count++; return true; }
finally { lock.unlock(); }
}
return false; // 超时放弃,避免死锁
}
// 高级特性:响应中断
public void interruptibleIncrement() throws InterruptedException {
lock.lockInterruptibly();
try { count++; }
finally { lock.unlock(); }
}
}
✅ AQS原理(AbstractQueuedSynchronizer):
- CLH变体队列管理等待线程
- state变量记录锁状态(0=无锁,>0=重入次数)
- CAS+volatile保证状态可见性
🌤️ 2. 乐观锁(Optimistic Lock)
定义:假设冲突很少发生,操作时不加锁,更新时验证数据一致性
核心机制:CAS(Compare-And-Swap) + 版本号/时间戳
🔬 CAS原理深度剖析
// CAS三要素:内存值V、预期值A、新值B
// 伪代码:if (V == A) { V = B; return true; } else { return false; }
// Java实现(Unsafe类,JDK9+封装在VarHandle)
public final int getAndIncrement() {
return unsafe.getAndAddInt(this, valueOffset, 1); // 底层CPU LOCK指令
}
✅ CPU指令级保障:
- x86:
LOCK CMPXCHG指令(原子操作) - ARM:
LDREX/STREX指令对 - 内存屏障保证可见性(StoreLoad屏障)
⚠️ ABA问题:
// 场景:线程1读取A→线程2修改A→B→A→线程1CAS成功(但中间被修改过)
// 解决方案:AtomicStampedReference(带版本号)
private AtomicStampedReference<Integer> ref =
new AtomicStampedReference<>(100, 0); // 初始值100,版本0
public void solveABA() {
int[] stamp = new int[1];
Integer current = ref.get(stamp);
boolean success = ref.compareAndSet(
current, 101, stamp[0], stamp[0] + 1 // 版本号递增
);
}
📦 原子类全家桶实战
| 类别 | 代表类 | 适用场景 | 关键方法 |
|---|---|---|---|
| 基础原子 | AtomicInteger |
计数器 | incrementAndGet(), getAndSet() |
| 引用原子 | AtomicReference |
对象引用 | compareAndSet(), getAndUpdate() |
| 数组原子 | AtomicIntegerArray |
数组元素 | getAndIncrement(int index) |
| 字段原子 | AtomicIntegerFieldUpdater |
普通字段 | compareAndSet(obj, expect, update) |
| 带标记原子 | AtomicStampedReference |
解决ABA | compareAndSet(V, V, int, int) |
// 字段原子更新器(避免创建Atomic对象)
public class FieldUpdaterDemo {
// 静态Updater(复用)
private static final AtomicIntegerFieldUpdater<FieldUpdaterDemo> UPDATER =
AtomicIntegerFieldUpdater.newUpdater(FieldUpdaterDemo.class, "count");
volatile int count = 0; // 必须volatile!
public void increment() {
UPDATER.getAndIncrement(this); // 直接操作字段
}
}
🚫 3. 无锁编程(Lock-Free)
定义:完全避免锁机制,通过原子操作+算法设计实现线程安全
核心思想:单个操作原子性 + 失败重试策略
🌰 LongAdder深度解析(分段无锁计数器)
public class LongAdderDemo {
private final LongAdder counter = new LongAdder();
public void increment() {
counter.increment(); // 内部实现:
// 1. 尝试base直接累加(无竞争)
// 2. 失败则分配Cell数组(@Contended避免伪共享)
// 3. 线程哈希定位Cell,CAS更新
// 4. sum()时聚合所有Cell
}
public long getCount() {
return counter.sum(); // 非原子操作!仅用于统计
}
}
📊 性能对比(1000线程×10万次):
| 方案 | 耗时(ms) | 吞吐量(万次/秒) | 适用场景 |
|---|---|---|---|
| synchronized | 12,500 | 0.8 | 低并发 |
| AtomicInteger | 3,200 | 3.1 | 中并发 |
| LongAdder | 850 | 11.8 | 高并发计数 |
✅ 设计精髓:
@sun.misc.Contended:填充缓存行(64字节),避免伪共享- 动态扩容Cell数组:根据竞争程度自适应
- 最终一致性:sum()非实时精确(适合统计场景)
🔄 Disruptor无锁队列(LMAX架构)
// RingBuffer核心设计
public class RingBuffer<T> {
private final long[] sequence; // 生产者/消费者序列号
private final T[] buffer; // 环形缓冲区
// 生产者发布(无锁)
public void publish(T event) {
long seq = next(); // CAS获取序列号
buffer = event;
publish(seq); // 内存屏障保证可见性
}
// 消费者获取(无锁)
public T get(long seq) {
return buffer;
}
}
✅ 优势:
- 单生产者:完全无锁(CAS序列号)
- 多生产者:轻量级CAS(比BlockingQueue快10倍+)
- 预分配内存:避免GC停顿
三、核心特性维度:公平性/重入性/共享性
⚖️ 1. 公平锁 vs 非公平锁
| 特性 | 公平锁 | 非公平锁 |
|---|---|---|
| 获取顺序 | FIFO(等待队列头) | 抢占式(新线程可插队) |
| 吞吐量 | 低(10-15%) | 高 |
| 线程饥饿 | 无 | 可能发生 |
| 适用场景 | 任务调度、资源分配 | 高吞吐场景 |
| 实现 | new ReentrantLock(true) |
new ReentrantLock()(默认) |
// 公平锁源码关键(AQS)
final boolean acquireQueued(final Node node, int arg) {
boolean failed = true;
try {
boolean interrupted = false;
for (;;) {
final Node p = node.predecessor();
// 仅当是队列头节点才尝试获取锁(公平核心)
if (p == head && tryAcquire(arg)) {
setHead(node);
p.next = null; // help GC
failed = false;
return interrupted;
}
// 非公平锁:此处会先尝试tryAcquire,成功则插队
if (shouldParkAfterFailedAcquire(p, node) &&
parkAndCheckInterrupt())
interrupted = true;
}
} finally {
if (failed) cancelAcquire(node);
}
}
🔁 2. 可重入锁(Reentrant Lock)
定义:同一线程可多次获取同一把锁,避免死锁
核心机制:记录持有线程 + 重入计数器
public class ReentrantDemo {
private final ReentrantLock lock = new ReentrantLock();
public void outer() {
lock.lock();
try {
// 同一线程可再次获取锁(重入)
inner();
} finally {
lock.unlock();
}
}
public void inner() {
lock.lock(); // 重入计数+1
try {
// 业务逻辑
} finally {
lock.unlock(); // 重入计数-1
}
}
}
✅ synchronized天然可重入:
public synchronized void methodA() {
methodB(); // 同一线程可调用
}
public synchronized void methodB() { }
⚠️ 死锁风险:不同线程按不同顺序获取多把锁
// 线程1:lockA → lockB
// 线程2:lockB → lockA → 死锁!
// 解决方案:统一加锁顺序 + tryLock超时
🔐 3. 独享锁 vs 共享锁
| 类型 | 定义 | 代表实现 | 适用场景 |
|---|---|---|---|
| 独享锁 | 同一时刻仅1线程持有 | synchronized, ReentrantLock |
写操作、互斥资源 |
| 共享锁 | 多线程可同时持有 | ReentrantReadWriteLock.ReadLock, Semaphore |
读操作、资源池 |
📖 ReentrantReadWriteLock深度实战
public class CacheManager {
private final Map<String, Object> cache = new HashMap<>();
private final ReentrantReadWriteLock rwLock = new ReentrantReadWriteLock();
private final Lock readLock = rwLock.readLock();
private final Lock writeLock = rwLock.writeLock();
// 读操作:多线程并发
public Object get(String key) {
readLock.lock();
try {
return cache.get(key);
} finally {
readLock.unlock();
}
}
// 写操作:独占
public void put(String key, Object value) {
writeLock.lock();
try {
cache.put(key, value);
} finally {
writeLock.unlock();
}
}
// 读写转换(避免死锁!)
public void update(String key, Object newValue) {
// 先释放读锁,再获取写锁(需外部同步保证原子性)
// 实际场景建议用StampedLock的tryConvertToWriteLock
}
}
⚠️ 注意事项:
- 读锁不可升级为写锁(需先释放读锁)
- 写锁可降级为读锁(持有写锁时可获取读锁)
- 非公平模式下,写锁可能“饿死”读锁(持续有写请求)
四、JVM优化维度:synchronized锁升级全链路
📊 对象头Mark Word结构(64位JVM)
| 锁状态 | 存储内容 | 二进制标志位 | 说明 |
|---|---|---|---|
| 无锁 | hashcode(25)+age(4)+biased_lock(1)+lock(2) | 01 |
初始状态 |
| 偏向锁 | 线程ID(54)+epoch(2)+age(4)+biased_lock(1)+lock(2) | 101 |
JDK15+默认禁用 |
| 轻量级锁 | 指向栈中Lock Record的指针(62)+lock(2) | 00 |
CAS替换Mark Word |
| 重量级锁 | 指向Monitor的指针(62)+lock(2) | 10 |
OS互斥量 |
🔁 锁升级全流程(含触发条件与撤销机制)
📌 偏向锁深度解析(含废弃原因)
✅ 优势:单线程场景零开销(比轻量级锁快10倍+)
❌ 废弃原因(JDK 15+):
- 撤销成本高:需Stop-The-World暂停所有线程
- 现代应用多线程:单线程场景减少(微服务/容器化)
- 批量撤销阈值难调:
-XX:BiasedLockingBulkRevokeThreshold=40 - 替代方案成熟:轻量级锁路径优化(快速路径)
🔧 JVM参数控制:
# JDK 8-14 启用偏向锁(默认开启)
-XX:+UseBiasedLocking
-XX:BiasedLockingStartupDelay=4000 # 延迟4秒开启
# JDK 15+ 禁用偏向锁(默认)
-XX:-UseBiasedLocking # 显式禁用(实际已废弃)
# 调试参数
-XX:+TraceBiasedLocking # 打印偏向锁日志
🔑 轻量级锁核心流程
// 加锁过程
1. 创建Lock Record(当前线程栈帧中)
2. CAS尝试将对象Mark Word替换为Lock Record指针
- 成功:轻量级锁获取成功
- 失败:存在竞争,进入锁膨胀流程
3. 对象Mark Word原值存入Lock Record的displaced header
// 解锁过程
1. CAS将Lock Record中的displaced header恢复到对象Mark Word
2. 失败:说明已膨胀为重量级锁,走重量级解锁流程
⚙️ 重量级锁Monitor结构(HotSpot源码)
class ObjectMonitor {
void* _owner; // 持有锁的线程
int _count; // 重入次数
ObjectWaiter* _EntryList; // 阻塞队列(cxq + EntryList)
ObjectWaiter* _WaitSet; // wait()等待队列
int _waiters; // WaitSet中线程数
// ... 其他字段
};
✅ wait/notify机制:
wait():释放锁 + 进入_WaitSet + 阻塞notify():从_WaitSet移至_EntryList(不保证顺序)notifyAll():全部移至_EntryList
🧹 锁消除(Lock Elimination)
原理:JIT编译器通过逃逸分析,识别不会被多线程访问的对象,移除锁操作
触发条件:
- 对象作用域不逃逸出方法
- 无跨线程引用
// 锁消除案例
public String concat(String a, String b) {
// StringBuffer是线程安全的(内部有synchronized)
// 但sb是局部变量,不会被其他线程访问 → JIT消除锁
StringBuffer sb = new StringBuffer();
sb.append(a).append(b);
return sb.toString();
}
// 逃逸分析三种情况
// 1. 不逃逸:对象仅在方法内使用 → 栈上分配 + 锁消除
// 2. 方法逃逸:作为返回值 → 无法锁消除
// 3. 全局逃逸:赋值给静态变量/外部对象 → 无法锁消除
🔧 JVM参数:
-XX:+DoEscapeAnalysis # 逃逸分析(默认开启)
-XX:+EliminateLocks # 锁消除(默认开启)
-XX:+PrintEliminateLocks # 打印锁消除日志
🚧 锁粗化(Lock Coarsening)
原理:JIT将相邻的加锁/解锁操作合并,减少锁操作次数
典型场景:
- 循环内连续加锁
- 连续调用同步方法
- StringBuilder/StringBuffer连续append
// 场景1:循环内锁粗化
public void addList(List<String> list) {
// 优化前:每次循环加锁/解锁
// for (int i=0; i<100; i++) { synchronized(lock) { list.add(i); } }
// 优化后:JVM自动合并为单次加锁
synchronized(lock) {
for (int i=0; i<100; i++) { list.add(i); }
}
}
// 场景2:StringBuffer连续append(JDK源码)
public synchronized StringBuffer append(String str) {
toStringCache = null;
super.append(str); // 内部还有synchronized
return this;
}
// JIT会将连续append的锁合并
⚠️ 注意:锁粗化可能增加锁持有时间,需权衡(JVM自动决策)
五、高级锁机制深度解析
🌀 自旋锁 & 自适应自旋
原理:线程阻塞前先循环尝试获取锁(避免用户态/内核态切换)
自适应自旋:JVM根据历史自旋成功概率动态调整自旋次数
// 伪代码:自旋逻辑
void lock() {
int spins = 0;
while (!tryLock()) {
if (spins++ > MAX_SPINS) {
park(); // 挂起线程
break;
}
// 自适应:根据上次成功自旋次数调整
// spins = previousSuccessSpins * 0.75;
}
}
🔧 JVM参数:
-XX:+UseSpinning # JDK6+默认开启
-XX:PreBlockSpin=10 # 固定自旋次数(JDK6)
-XX:+UseAdaptiveSpinning # 自适应自旋(JDK7+默认)
✅ 适用场景:锁持有时间短(<10ms)、多核CPU
❌ 不适用:单核CPU、锁持有时间长(浪费CPU)
📖 ReadWriteLock深度优化
public class AdvancedCache {
private final Map<String, Object> cache = new ConcurrentHashMap<>();
private final ReentrantReadWriteLock rwLock = new ReentrantReadWriteLock();
private final Lock readLock = rwLock.readLock();
private final Lock writeLock = rwLock.writeLock();
// 优化1:读锁降级(写→读)
public void loadData(String key) {
writeLock.lock();
try {
if (!cache.containsKey(key)) {
Object data = loadFromDB(key);
cache.put(key, data);
}
// 降级:持有写锁时获取读锁(安全)
readLock.lock();
} finally {
writeLock.unlock(); // 释放写锁,保留读锁
}
try {
// 使用数据(其他线程可并发读)
process(cache.get(key));
} finally {
readLock.unlock();
}
}
// 优化2:条件变量(避免无效唤醒)
private final Condition cacheLoaded = writeLock.newCondition();
public void waitForData(String key) throws InterruptedException {
readLock.lock();
try {
while (!cache.containsKey(key)) {
// 释放读锁,等待写锁通知
// 注意:需外部同步保证原子性(实际建议用StampedLock)
cacheLoaded.await();
}
} finally {
readLock.unlock();
}
}
}
⚠️ ReadWriteLock缺陷:
- 读锁不可升级为写锁
- 写锁可能饿死读锁(持续写请求)
- 非公平模式下,新读线程可能插队
🌟 StampedLock:读写锁的终极进化
核心创新:乐观读(Optimistic Read) + 三种锁模式转换
public class StampedCache {
private volatile Map<String, Object> cache = new HashMap<>();
private final StampedLock sl = new StampedLock();
// 1. 乐观读(无锁!性能最高)
public Object getOptimistic(String key) {
long stamp = sl.tryOptimisticRead(); // 获取乐观读戳
Object value = cache.get(key); // 无锁读取
// 验证期间是否有写操作
if (!sl.validate(stamp)) { // 验证失败
stamp = sl.readLock(); // 升级悲观读
try { value = cache.get(key); }
finally { sl.unlockRead(stamp); }
}
return value;
}
// 2. 悲观读(传统读锁)
public Object get(String key) {
long stamp = sl.readLock();
try { return cache.get(key); }
finally { sl.unlockRead(stamp); }
}
// 3. 写锁(独占)
public void put(String key, Object value) {
long stamp = sl.writeLock();
try { cache.put(key, value); }
finally { sl.unlockWrite(stamp); }
}
// 4. 读锁升级写锁(安全转换)
public void updateIfAbsent(String key, Object value) {
long stamp = sl.readLock();
try {
while (!cache.containsKey(key)) {
// 尝试转换:释放读锁+获取写锁(原子操作)
long ws = sl.tryConvertToWriteLock(stamp);
if (ws != 0L) { // 转换成功
stamp = ws;
cache.put(key, value);
break;
} else { // 转换失败(有其他读锁)
sl.unlockRead(stamp);
stamp = sl.writeLock(); // 重新获取写锁
}
}
} finally {
sl.unlock(stamp); // 自动识别锁类型
}
}
}
✅ StampedLock优势:
- 乐观读吞吐量比ReadWriteLock高3-5倍(读多写少场景)
- 支持锁模式安全转换(tryConvertToWriteLock)
- 写锁不阻塞乐观读验证(仅影响validate结果)
❌ 致命缺陷:
- 不支持重入:嵌套调用导致死锁
- 不支持Condition:无法实现等待/通知
- 写锁不阻塞乐观读:需validate验证数据一致性
- 内存泄漏风险:stamp未正确释放(需finally)
📊 性能对比(100读:1写):
| 方案 | 吞吐量(操作/秒) | 适用场景 |
|---|---|---|
| synchronized | 12,000 | 简单同步 |
| ReentrantReadWriteLock | 85,000 | 读多写少 |
| StampedLock(乐观读) | 280,000 | 超高读并发 |
🧩 分段锁(Segment Locking)
思想:将数据分段,每段独立加锁,降低锁竞争
经典实现:ConcurrentHashMap(JDK7)
// JDK7风格分段锁实现
public class SegmentLock<K, V> {
// 分段数组(默认16段)
private final Segment<K, V>[] segments;
private static final int SEGMENT_COUNT = 16;
static final class Segment<K, V> extends ReentrantLock {
private final Map<K, V> map = new HashMap<>();
V put(K key, V value) {
lock(); // 每段独立锁
try { return map.put(key, value); }
finally { unlock(); }
}
V get(Object key) {
// 读操作无需加锁(volatile保证可见性)
return map.get(key);
}
}
public V put(K key, V value) {
int hash = key.hashCode();
int index = (hash & 0x7FFFFFFF) % SEGMENT_COUNT;
return segments[index].put(key, value); // 不同key可并发
}
// 初始化
public SegmentLock() {
segments = new Segment[SEGMENT_COUNT];
for (int i = 0; i < SEGMENT_COUNT; i++) {
segments[i] = new Segment<>();
}
}
}
✅ JDK8+演进:
- 移除Segment,采用 CAS + synchronized(桶头)
- 桶数量动态扩容(链表→红黑树)
- 性能提升:锁粒度更细(仅锁单个桶)
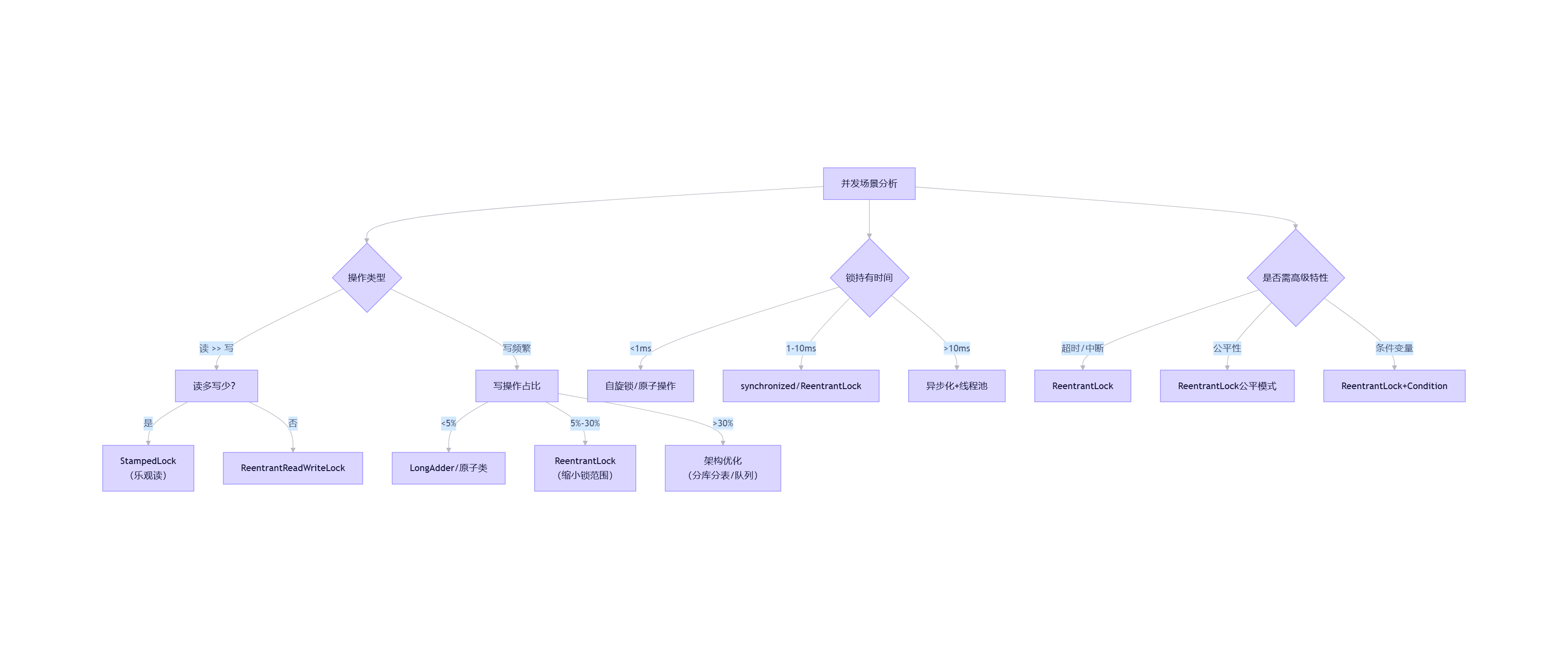
六、锁选择决策树(附监控诊断)
🌳 场景化选择指南

监控诊断工具链(实战命令)
| 工具 | 命令 | 诊断目标 |
|---|---|---|
| jstack | `jstack | grep -A 30 ‘BLOCKED’` |
| JFR | java -XX:StartFlightRecording=duration=60s,filename=lock.jfr |
锁等待时间、Monitor事件 |
| async-profiler | profiler.sh -e lock -d 30 <pid> |
锁热点火焰图(精准定位) |
| Arthas | monitor -c 5 com.example.Service method |
方法级锁耗时统计 |
| VisualVM | Plugins → TDA | 线程转储分析 |
# JFR锁事件分析(关键事件)
- java.lang.Thread.sleep
- java.lang.Object.wait
- java.util.concurrent.locks.LockSupport.park
- MonitorEnter/MonitorExit(synchronized)
- LockAcquire/LockRelease(ReentrantLock)
七、避坑指南:20个高频陷阱
| 陷阱 | 现象 | 解决方案 | 依据 |
|---|---|---|---|
| 锁对象可变 | 锁失效,多线程并发 | final Object lock = new Object() |
知识库[1] |
| Integer锁缓存 | 多个0对象指向同一实例 | 避免装箱类型作锁 | 知识库[1] |
| synchronized(this) | 外部可干扰锁 | 用私有final对象 | 知识库[1] |
| ReentrantLock未释放 | 线程永久阻塞 | finally中unlock | 知识库[1] |
| ReadWriteLock写锁饿死 | 读线程持续阻塞写 | 用公平锁/StampedLock | 知识库[2] |
| StampedLock重入 | 嵌套调用死锁 | 禁止重入,文档标注 | 知识库[2] |
| ThreadLocal内存泄漏 | 线程池OOM | finally中remove() | 知识库[6] |
| CAS重试风暴 | 高并发下CPU 100% | 用LongAdder替代AtomicLong | 知识库[2] |
| 锁范围过大 | 吞吐量低 | 仅锁共享变量操作 | 知识库[7] |
| 忽略伪共享 | 多核CPU性能差 | @Contended填充缓存行 | 知识库[5] |
| 偏向锁撤销STW | GC停顿突增 | JDK15+禁用偏向锁 | 知识库[4][5] |
| wait()未在循环中 | 虚假唤醒 | while(!condition) wait() |
知识库[3] |
| notify()随机唤醒 | 逻辑错误 | 用notifyAll()或Condition | 知识库[3] |
| 锁粗化过度 | 锁持有时间变长 | 依赖JVM自动优化 | 知识库[5] |
| 自旋锁单核CPU | CPU空转 | 多核环境使用 | 知识库[4] |
| AtomicStampedReference误用 | ABA未解决 | 版本号必须递增 | 知识库[6] |
| ConcurrentHashMap弱一致性 | 遍历时修改 | 用forEach等安全方法 | 知识库[7] |
| synchronized静态方法 | 锁范围过大 | 评估是否需全局锁 | 知识库[1] |
| ReentrantLock公平锁滥用 | 吞吐量下降15% | 仅需公平性时启用 | 知识库[3] |
| 锁消除未生效 | 仍存在锁操作 | 检查逃逸分析参数 | 知识库[5] |
八、终极优化清单(开发自查)
✅ 代码层优化
- 锁粒度最小化(仅锁共享变量)
- 锁持有时间最短(非核心操作移出同步块)
- 读写分离(ReadWriteLock/StampedLock)
- 分段锁思想(LongAdder/ConcurrentHashMap)
- 无锁化尝试(原子类、Disruptor)
- ThreadLocal隔离线程私有数据
- 锁对象用final私有对象
- ReentrantLock在finally释放
✅ JVM层优化
- JDK 15+ 禁用偏向锁(默认已禁用)
- 开启逃逸分析与锁消除(默认开启)
- 监控锁升级日志(-XX:+TraceBiasedLocking)
- 压测验证锁策略(JFR/async-profiler)
✅ 架构层优化
- 不可变对象:
String、LocalDate、Collections.unmodifiableList()(天然线程安全) - COW(Copy-On-Write):
CopyOnWriteArrayList/ArraySet(读多写极少场景) - 消息队列解耦:Disruptor(LMAX)、Kafka(用通信替代共享)
- 无共享架构:Actor模型(Akka)、事件溯源(Event Sourcing)
- 数据分片:数据库分库分表、Redis Cluster(降低单点竞争)
- 异步化:
CompletableFuture、响应式编程(Project Reactor) - 缓存预热:启动时加载热点数据,减少运行时锁竞争
🌐 COW(Copy-On-Write)深度解析
// CopyOnWriteArrayList核心源码(JDK 17)
public boolean add(E e) {
synchronized (lock) { // 写操作加全局锁
Object[] elements = getArray();
int len = elements.length;
// 1. 复制原数组(写时复制)
Object[] newElements = Arrays.copyOf(elements, len + 1);
newElements[len] = e;
// 2. 替换引用(volatile保证可见性)
setArray(newElements);
return true;
}
}
// 读操作无锁(弱一致性:可能读到旧数据)
public E get(int index) {
return get(getArray(), index); // 直接读取当前数组引用
}
✅ 优势:
- 读操作完全无锁(吞吐量极高)
- 迭代器永不抛
ConcurrentModificationException
❌ 缺陷: - 写操作内存开销大(每次复制整个数组)
- 数据弱一致性(读可能滞后)
- 写频繁时性能急剧下降(>1%写操作慎用)
💡 适用场景:监听器列表、配置快照、白名单(写极少,读极多)
九、其他同步工具与锁的协同(精准定位)
注:以下工具虽非“锁”,但常与锁配合解决并发问题,需明确其定位与锁的关系
| 工具 | 核心机制 | 与锁的关系 | 适用场景 | 陷阱 |
|---|---|---|---|---|
| Semaphore | 计数信号量 | 控制并发线程数(类似锁池) | 资源池、API限流 | 许可泄漏(需finally release) |
| CountDownLatch | 倒计时门闩 | 等待多线程完成(替代join) | 服务启动/关闭协调 | 不可重用(计数归零失效) |
| CyclicBarrier | 循环屏障 | 多线程相互等待(可重用) | 多阶段计算(如MapReduce) | 线程中断导致屏障破裂 |
| Phaser | 阶段同步器 | CyclicBarrier增强版(动态注册) | 复杂阶段同步(如游戏关卡) | 阶段数溢出风险 |
| Exchanger | 双线程数据交换 | 两个线程在交换点同步 | 遗传算法、流水线缓冲 | 仅支持2线程 |
// Semaphore实战:数据库连接池(精准控制并发)
public class ConnectionPool {
private final Semaphore semaphore;
private final List<Connection> pool;
public ConnectionPool(int maxSize) {
this.semaphore = new Semaphore(maxSize, true); // 公平模式防饥饿
this.pool = new ArrayList<>(maxSize);
// 初始化连接...
}
// 获取连接(带超时)
public Connection getConnection(long timeout, TimeUnit unit)
throws InterruptedException, TimeoutException {
if (!semaphore.tryAcquire(timeout, unit)) {
throw new TimeoutException("获取连接超时");
}
synchronized (pool) { // 仅保护pool操作(锁粒度最小化)
return pool.remove(0);
}
}
// 释放连接(必须finally调用!)
public void releaseConnection(Connection conn) {
synchronized (pool) {
pool.add(conn);
}
semaphore.release(); // 释放许可
}
}
十、监控与调优实战(生产级指南)
🔍 锁问题诊断四步法

🛠️ 生产环境诊断命令集
# 1. 实时线程状态(每2秒刷新)
watch -n 2 'jstack <pid> | grep -E "BLOCKED|WAITING" | wc -l'
# 2. 锁竞争热点(async-profiler)
profiler.sh -e lock -d 30 -f lock_flame.html <pid>
# 3. JFR录制锁事件(JDK 11+)
java -XX:StartFlightRecording:duration=60s,filename=lock.jfr,settings=profile \
-XX:FlightRecorderOptions:stackdepth=256 \
-jar app.jar
# 4. Arthas在线诊断(动态监控)
# 监控方法锁耗时
monitor -c 5 com.example.service.CacheService get
# 查看锁持有线程
thread -b # 定位死锁
📊 锁性能基线参考(现代服务器:Intel i7-12700K, 16核)
| 场景 | 健康指标 | 警戒线 | 优化方向 |
|---|---|---|---|
| synchronized | 锁等待时间 < 1ms | > 5ms | 缩小锁范围 |
| ReentrantLock | 获取失败率 < 5% | > 20% | 检查锁持有时间 |
| AtomicLong | CAS重试次数 < 10 | > 100 | 改用LongAdder |
| StampedLock | 乐观读验证失败率 < 1% | > 10% | 检查写操作频率 |
| 线程阻塞 | BLOCKED线程数 < 5 | > 20 | 分析锁竞争点 |
十一、总结:锁的哲学与演进
📜 锁的演进路线图
原始同步 (wait/notify)
→ 显式锁 (ReentrantLock)
→ 读写分离 (ReadWriteLock)
→ 乐观并发 (StampedLock)
→ 无锁编程 (LongAdder/Disruptor)
→ 架构解耦 (消息队列/Actor)
💡 五大核心心法
- 设计优于实现
- 优先考虑:不可变对象 > ThreadLocal > 无锁算法 > 细粒度锁
- 案例:用
ConcurrentHashMap替代synchronized HashMap
- 监控驱动优化
- 无数据不优化:用JFR确认锁等待时间占比 > 5% 再优化
- 工具链:async-profiler火焰图 → 定位热点 → 压测验证
- 场景决定技术
- 读:写=100:1 → StampedLock乐观读
- 读:写=3:1 → ReentrantReadWriteLock
- 写频繁 → 架构分片(非锁优化)
- 安全第一原则
- 正确性 > 性能:避免为1%性能提升引入并发Bug
- 防御式编程:
try-finally释放锁、volatile保证可见性
- 演进式思维
- 初级:优化锁范围
- 中级:替换锁类型
- 高级:消除锁需求(架构重构)
📊 锁选型终极速查表
| 场景特征 | 首选方案 | 备选方案 | 禁忌方案 | 关键参数 |
|---|---|---|---|---|
| 高频计数 (埋点/QPS) | LongAdder |
AtomicLong |
synchronized |
无 |
| 读 >> 写 (配置/缓存) | StampedLock (乐观读) |
ReentrantReadWriteLock |
synchronized |
读:写 > 10:1 |
| 需中断/超时 (任务调度) | ReentrantLock |
Semaphore |
synchronized |
tryLock(timeout) |
| 线程精准通信 | ReentrantLock + Condition |
BlockingQueue |
wait/notify |
多条件变量 |
| 状态标志 (开关/版本) | AtomicBoolean AtomicStampedReference |
volatile |
synchronized |
ABA问题 |
| 字段级原子 | AtomicIntegerFieldUpdater |
AtomicInteger |
synchronized |
避免对象开销 |
| 彻底规避竞争 | ThreadLocal |
不可变对象 | 共享可变状态 | remove()防泄漏 |
| 资源池控制 | Semaphore |
ReentrantLock |
synchronized |
公平模式防饥饿 |
十二、参考文献与延伸阅读
📚 核心著作
- 《Java并发编程实战》(Brian Goetz):并发领域圣经,必读
- 《深入理解Java虚拟机》(周志明):JVM锁机制权威解读
- Doug Lea论文:The java.util.concurrent Synchronizer Framework(AQS设计基石)
🔬 深度技术文章
- Martin Thompson: Memory Barriers/Fences
- Aleksey Shipilëv: The Exceptional Performance of Lil’ Locks
- Oracle: Java Platform SE Documentation - Concurrency
🛠️ 工具与源码
- OpenJDK HotSpot源:
src/hotspot/share/runtime/objectMonitor.cpp(Monitor实现)src/hotspot/share/runtime/synchronizer.cpp(锁升级逻辑)
- JUC源码精读:
java.util.concurrent.locks.AbstractQueuedSynchronizerjava.util.concurrent.atomic.Striped64(LongAdder父类)
- 诊断工具:
- async-profiler(开源火焰图)
- JFR Event Studio(可视化分析)
- Arthas(在线诊断神器)
附录:JVM锁相关参数速查(JDK 17+)
| 参数 | 默认值 | 作用 | 生产建议 |
|---|---|---|---|
-XX:+UseBiasedLocking |
false (JDK15+) | 启用偏向锁 | 无需设置(已废弃) |
-XX:BiasedLockingStartupDelay |
0ms (JDK15+) | 偏向锁延迟启动 | 旧版本调0加速启动 |
-XX:+EliminateLocks |
true | 锁消除 | 保持开启 |
-XX:+DoEscapeAnalysis |
true | 逃逸分析 | 保持开启 |
-XX:+UseAdaptiveSpinning |
true | 自适应自旋 | 保持开启 |
-XX:PreBlockSpin |
- | 固定自旋次数 | JDK7+无效(自适应取代) |
-XX:+TraceBiasedLocking |
false | 打印偏向锁日志 | 调试时临时开启 |
-XX:+PrintEliminateLocks |
false | 打印锁消除日志 | JIT优化验证 |
-XX:+UseHeavyMonitors |
false | 强制重量级锁 | 仅调试用(性能暴跌) |
🌟 终极赠言
锁是并发编程的基石,但更是思维的枷锁。
- 初学者:钻研锁的每行源码,理解Monitor与AQS
- 进阶者:用监控数据说话,拒绝“我觉得慢”式优化
- 架构师:用设计消除锁,用架构化解竞争
记住三句话:
1️⃣ 锁持有时间比锁类型更重要(缩短临界区是第一要务)
2️⃣ 无锁≠高性能(高竞争下CAS重试更耗CPU)
3️⃣ 正确性永远优先于性能(一个并发Bug可毁掉整个系统)愿你既能深入锁的微观世界(字节码/缓存行),
也能跳出锁的宏观视野(架构/业务设计),
在并发编程的星辰大海中,行稳致远。
文档版本:v3.2(2026年2月更新)
适用JDK:8 / 17 / 21等(标注版本差异)
版权声明:本文档可自由用于学习与分享,转载请保留出处
更多推荐


所有评论(0)