告别传统 Text-to-SQL:基于 Spring AI Alibaba 的数据分析智能体 DataAgent 深度解析
在企业数字化转型的浪潮中,我们发现很多公司依然面临着“数据深渊”:业务人员想看数据,却受限于复杂的 SQL 语法;开发者虽然尝试了 Text-to-SQL,但生成的代码逻辑常有偏差,同时也无法应对复杂的统计分析、根因定位等场景。
作者:赵雁松,周岩珏,李志强,周永康,刘军
前言:AI 数据分析的“最后一公里”
在企业数字化转型的浪潮中,我们发现很多公司依然面临着“数据深渊”:业务人员想看数据,却受限于复杂的 SQL 语法;开发者虽然尝试了 Text-to-SQL,但生成的代码逻辑常有偏差,同时也无法应对复杂的统计分析、根因定位等场景。
DataAgent 应运而生。 这不是简单的指令翻译器,而是我们基于 Spring AI Alibaba 生态构建的一位“虚拟 AI 数据分析师”。它能够像专家一样思考、规划、纠错,并最终输出一份带图表、带逻辑、带深度洞察的行业级报告。
从架构上,DataAgent 是一款基于 Spring AI Alibaba 生态构建的、面向企业级复杂场景的“虚拟 AI 数据分析师”。它通过 Spring AI Alibaba Graph & Agent Framework 构建了一套具备自我规划、工具调用、反思纠错及人类干预能力的数据智能体(Agent),通过 graph、multi-agent 模式将确定性流程与模型推理结合在一起,搭建了一套兼具流程确定性与智能化的数据智能体产品。
降维打击:为什么 DateAgent 不止是 Text-to-SQL?

整体架构

核心黑科技:DateAgent 是如何解决企业难题的?
我们不只是在写代码,而是在解决企业数据决策中的“深水区”难题。以下是 DataAgent 攻克研发痛点、实现架构突破的几大核心战役。
4.1 人类反馈机制 (Human-In-The-Loop)
- 遇到问题: 担心 AI 智商掉线?一个错误的执行计划可能瞬间拖垮生产库,甚至“一步错步步错”。
- 解决方案:
- 入口:运行时请求参数
humanFeedback=true(GraphController → GraphServiceImpl)。 - 数据字段:
agent.human_review_enabled用于保存配置,运行时以请求参数为准。 - 图编排:
PlanExecutorNode检测HUMAN_REVIEW_ENABLED,转入HumanFeedbackNode。 - 暂停与恢复:CompiledGraph 使用 interruptBefore(HUMAN_FEEDBACK_NODE),无反馈时进入“等待”,反馈到达后通过 threadId 继续执行。
- 入口:运行时请求参数
- 反馈结果: 给 AI 穿上约束衣!同意、修改或驳回,都在你一念之间。让 AI 既有速度,又懂规矩。


4.2 Prompt 动态配置与自动优
- 遇到问题: 修改一句 Prompt 就要重启系统?不同模型对 Prompt 脾气不同,一套模板走天下根本行不通。
- 解决方案:
- 配置入口:
/api/prompt-config/*,数据表user_prompt_config。 - 作用范围:支持按
agentId绑定或全局配置(agentId为空)。 - Prompt 类型:
report-generator、planner、sql-generator、python-generator、rewrite。 - 自动优化方式:
ReportGeneratorNode拉取启用配置(按priority与display_order排序),通过PromptHelper.buildReportGeneratorPromptWithOptimization拼接“优化要求”。 - 当前实现重点:报告生成节点已落地优化;其他类型为预留能力。
- 配置入口:
- 获得效果: 像配置 Excel 一样调优 AI。运维人员无需重启,即可让 DataAgent 瞬间从“菜鸟分析师”变身“首席架构师”。


4.3 深度 RAG 与混合检索增强
- 遇到问题: 纯向量检索常召回一堆废话?AI 不认识你的业务缩写?表结构太复杂,AI 搜不到。
- 解决方案:
- 查询重写:
EvidenceRecallNode将多轮上下文与用户问题组装为检索指令,调用 LLM 生成standaloneQuery,避免上下文遗漏与歧义。 - 召回通道:
AgentVectorStoreService作为统一入口,默认走向量检索;开启混合检索后走AbstractHybridRetrievalStrategy,将“向量召回 + 关键词召回”进行融合。(用户需要提供混合检索实现。当前默认只支持 es) - 召回过滤:
DynamicFilterService生成基于智能体与知识类型的过滤条件,限制检索范围,避免跨智能体串库。 - 文档类型:业务知识(
business_knowledge)+ 智能体知识(agent_knowledge)两类,按agentId/type元数据过滤后合并为 evidence,注入后续 prompt。 - 关键配置:
spring.ai.alibaba.data-agent.vector-store.enable-hybrid-search控制是否开启混合检索;相似度阈值与 TopK 通过向量库配置项控制(如top-k、similarity-threshold)。 - 输出形式:evidence 文档以标题/摘要/片段形式汇总,作为
EvidenceRecallNode输出内容进入后续规划于 SQL 生成阶段。
- 查询重写:
- 获得效果: AI 拥有了老员工的“直觉”。它能秒懂你的业务逻辑,即便表名全是乱码,它也能精准命中。


4.4 容器化 Python 执行引擎
- 遇到问题: SQL 只能算数,不能预测。想看趋势图、做线性回归?SQL 此时显得苍白无力。
- 解决方案:
- 代码生成:
PythonGenerateNode根据计划与 SQL 结果生成 Python。 - 代码执行:
PythonExecuteNode使用CodePoolExecutorService(Docker/Local/AI 模拟)。 - 执行配置:
spring.ai.alibaba.data-agent.code-executor.*(默认 Docker 镜像continuumio/anaconda3:latest)。 - 结果回传:执行结果写回
PYTHON_EXECUTE_NODE_OUTPUT,PythonAnalyzeNode汇总后写入SQL_EXECUTE_NODE_OUTPUT,用于最终报告。
- 代码生成:
- 获得效果: 赋予 AI 科学家级的建模能力。不仅能提取数据,还能输出带图表、带算法、带深度预测的高质量产出。


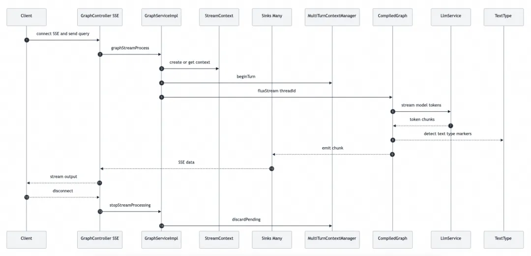
4.5 流式输出 (SSE) 与多轮对话管理
- 遇到问题: 分析任务耗时太长,用户盯着屏幕转圈圈,以为系统挂了。
- 解决方案:
- 流式输出:
GraphController SSE+GraphServiceImpl流式处理。 - 文本标记:
TextType在流中标记 SQL/JSON/HTML/Markdown,前端据此渲染。 - 多轮对话:
MultiTurnContextManager记录“用户问题+规划结果”,注入到后续请求。 - 模式切换:
spring.ai.alibaba.data-agent.llm-service-type支持STREAM/BLOCK。
- 流式输出:
- 获得效果: 极致的交互快感!让用户亲眼看到 AI 正在如何“思考”与“推演”,每一秒都有获得感。


4.6 MCP 服务器发布与多模型调度
- 遇到问题: DataAgent 虽好,但只能在自研系统用?想集成到 Claude 或 IDE?适配成本高到吓人。
- 解决方案:
- MCP:
McpServerService提供 NL2SQL 与 Agent 列表工具,使用 Mcp Server Boot Starter。 - 多模型调度:
ModelConfig配置模型,AiModelRegistry缓存当前 Chat/Embedding 模型并支持热切换(同一时间每类仅一个激活模型)。 - 已内置工具:
nl2SqlToolCallback、listAgentsToolCallback。
- MCP:
- 获得效果: 无处不在的 AI 生产力。它是你的数据中心,也是你办公软件里随叫随到的超强插件。


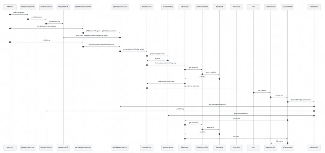
4.7 多数据源接入
- 遇到问题: 企业数据散落在 MySQL、PostgreSQL 等各类库中,跨库取数像是在做“情报搜集”,配置繁琐且标准不一。
- 解决方案:
- 元数据存储:数据源配置写入
datasource,智能体绑定写入agent_datasource,选表写入agent_datasource_tables,逻辑外键写入logical_relation。 - 类型扩展:
BizDataSourceTypeEnum定义数据源类型;对应的Accessor+DBConnectionPool负责不同数据库协议与方言的访问。 - Schema 初始化:
AgentDatasourceController触发初始化,SchemaService通过AccessorFactory拉取表/列/外键并写入向量库。 - 运行时选择:
DatabaseUtil从当前智能体获取激活数据源,动态选择Accessor执行 SQL。 - 约束:同一智能体同一时间仅允许启用一个数据源(
AgentDatasourceService.toggleDatasourceForAgent)。
- 元数据存储:数据源配置写入
- 获得效果: 一个智能体,纵览全司数据!无论数据在哪儿,DataAgent 都能精准“路由”。它是数据孤岛的终结者,让跨库分析像查询单表一样简单。


4.8 报告生成与摘要建议
- 遇到问题: 查出来一堆数字有什么用?领导要的是洞察,是结论,是能直接发在群里的 HTML 报告。
- 解决方案:
- 报告节点:
ReportGeneratorNode读取计划、SQL/Python 结果与摘要建议(summary_and_recommendations)。 - 输出格式:默认 HTML,
plainReport=true输出 Markdown(简洁报告)。 - 优化提示词:自动拼接优化配置后生成报告。
- 报告节点:
- 获得效果: 把分析师的一天缩短为 10 秒。从查数到成稿,DataAgent 承包了所有体力活,让你只负责最后的一锤定音。

4.9 NL2SQL 转换, 语义模型,逻辑外键引擎
- 遇到问题: 纯大模型写 SQL 经常“盲目自信”,不是字段写错,就是不懂业务术语。语法错误导致的执行中断更是家常便饭。
- 解决方案:
- 语义模型层:通过管理端定义的术语映射规则,在生成阶段强制约束。
- 两阶段校验:
SqlGenerateNode生成后接SemanticConsistencyNode检查语义一致性。 - 自愈循环:
SqlExecuteNode捕获执行错误并反馈给 Graph 状态机,触发重定向至重写节点进行纠错。 - 逻辑外键:写入外部的业务逻辑的外键,不写入业务数据库。增强对表的理解能力。
- 获得效果: 让 AI 拥有“职业分析师”的严谨。 告别报错,告别幻觉。它不仅懂 SQL 语法,更懂你的业务逻辑,让每一次查询都精准命中。
4.10 API Key 与权限管理
- 遇到问题: 接口裸奔?权限失控?想对外开放能力却怕费用爆炸或数据泄露。
- 解决方案:
- 管理端:
AgentController支持生成、重置、删除与启用/禁用 API Key。 - 数据字段:
agent.api_key与agent.api_key_enabled。 - 调用方式:请求头
X-API-Key。 - 注意:默认不开启鉴权拦截;生产需开启
spring.ai.alibaba.data-agent.api-key.enabled=true。
- 管理端:
- 获得效果: 生产级安全防护。让你的 DataAgent 不仅是业务利器,更是安全可控的企业级数字资产。


结语:让数据价值触手可及
DataAgent 的核心价值在于,它不仅仅是完成了一次查询,而是将“数据处理的工程化”与“大模型的推理能力”深度结合。结合 Spring AI Alibaba 的 Graph 编排与 Agentic 推理能力,DataAgent 将确定性流程与模型推理结合在一起,将原本碎片化的分析过程,转化为了兼具流程确定性与智能化的数据智能体。
未来,数据不再是冷冰冰的行列,而是每一位业务决策者都能随手调用的“智库”。
想了解更多关于 DataAgent 的技术实现细节? 欢迎搜索钉钉群,群号: 154405001431,加入我们的开发者讨论群,共同探索 AI 的无限可能!
相关资源:
- https://github.com/spring-ai-alibaba/DataAgent
- https://github.com/alibaba/spring-ai-alibaba
更多推荐


所有评论(0)