基于SpringBoot 大学食堂物资供应配送系统设计与实现-毕业设计源码68968
基于SpringBoot与Vue技术栈的大学食堂物资供应配送系统的设计与实现,采用MySQL数据库支持数据管理。系统通过信息化手段提升高校食堂在物资采购、库存管理和配送流程方面的效率。设计中考虑了食堂用户、供应商、配送司机和管理员的不同需求,提供了定制化的功能模块。食堂用户能够查询物资信息、处理订单并利用AI分析辅助决策;供应商可以管理产品信息、处理订单及监控支付状态;配送司机则负责接收配送任务,
本论文介绍了一种基于SpringBoot与Vue技术栈的大学食堂物资供应配送系统的设计与实现,采用MySQL数据库支持数据管理。系统通过信息化手段提升高校食堂在物资采购、库存管理和配送流程方面的效率。设计中考虑了食堂用户、供应商、配送司机和管理员的不同需求,提供了定制化的功能模块。
食堂用户能够查询物资信息、处理订单并利用AI分析辅助决策;供应商可以管理产品信息、处理订单及监控支付状态;配送司机则负责接收配送任务,并确保每项任务只能被接单一次,同时查看配送费用支付情况。管理员负责全面的系统维护,包括用户管理、内容审核,并利用AI分析工具进行运营深度分析。
系统特别注重用户体验和安全性,采用了严格的权限验证机制以保证数据安全和操作合法性。此外,还集成了通知公告、在线联系等互动功能,增强了用户间沟通和服务体验。该系统不仅为高校食堂物资供应管理提供了一种创新解决方案,也为类似应用的信息系统开发提供了有益参考。
关键词:大学食堂物资供应配送系统;SpringBoot;Vue;MySQL
This paper introduces the design and implementation of a university cafeteria material supply and distribution system based on SpringBoot and Vue technology stack, using MySQL database to support data management. The system improves the efficiency of university canteens in material procurement, inventory management, and distribution processes through information technology. The design takes into account the different needs of cafeteria users, suppliers, delivery drivers, and administrators, and provides customized functional modules.
Cafeteria users can query material information, process orders, and use AI analysis to assist decision-making; Suppliers can manage product information, process orders, and monitor payment status; The delivery driver is responsible for receiving delivery tasks and ensuring that each task can only be accepted once, while also checking the payment status of delivery fees. Administrators are responsible for comprehensive system maintenance, including user management, content review, and utilizing AI analysis tools for in-depth operational analysis.
The system places special emphasis on user experience and security, adopting strict permission verification mechanisms to ensure data security and operational legality. In addition, it also integrates interactive functions such as notification announcements and online contacts, enhancing communication and service experience among users. This system not only provides an innovative solution for the management of material supply in university canteens, but also provides useful references for the development of information systems for similar applications.
Keywords: university cafeteria material supply and distribution system; SpringBoot; Vue; MySQL.
目录
随着高校规模的扩大和学生对餐饮服务质量要求的提高,大学食堂在物资供应与配送方面面临着效率低下、管理复杂及食品安全追溯困难等挑战。传统的人工操作和纸质记录方式已难以满足现代管理的需求,导致资源浪费、成本增加和服务质量下降。在这种背景下,开发一个基于SpringBoot与Vue技术栈的大学食堂物资供应配送系统显得尤为重要。该系统通过信息化手段优化物资采购、库存管理和配送流程,利用AI分析提升决策支持能力,如库存预测和智能路线规划。系统还采用严格的权限验证机制确保数据安全,并提供通知公告、在线联系等功能增强用户沟通效率和服务体验。此系统为解决高校食堂面临的物资供应与配送问题提供了创新且有效的解决方案。
开发基于SpringBoot与Vue技术栈的大学食堂物资供应配送系统具有显著的研究和实践意义。该系统通过信息化手段优化了物资采购、库存管理和配送流程,极大地提升了管理效率,减少了人工操作带来的错误和低效问题。系统增强了食品安全保障,提供了全程追溯功能,确保食品的新鲜与安全,满足了社会对食品安全和供应链透明度的需求。系统还改善了用户体验,针对不同用户角色设计定制化功能,并通过通知公告、在线联系等功能增强用户间的沟通和服务体验。促进了信息共享和协同工作,加强了食堂内部各部门与外部供应商、配送服务商之间的合作。系统采用严格的权限验证机制确保数据安全和操作合规性,保护了敏感信息的安全。这一系统为解决高校食堂物资供应与配送问题提供了一种创新且有效的解决方案。
在国内,随着信息技术的快速发展,许多高校已经开始尝试将现代信息技术应用于食堂管理中。例如,一些高校已经实现了基于Web或移动应用的在线订餐系统,这不仅提高了学生的就餐体验,还简化了食堂的订单处理流程。此外,部分研究关注于利用大数据分析和人工智能技术来优化库存管理和预测需求,以减少浪费并提高效率。然而,针对完整的物资供应与配送系统的研究和实践相对较少,尤其是在整合AI技术进行智能决策支持方面还有很大的发展空间。
在国外,尤其是发达国家,对于校园餐饮服务的现代化改造起步较早,有许多成功的案例可以借鉴。例如,美国的一些大学已经实施了全面的数字化管理系统,这些系统不仅涵盖了订餐和支付功能,还包括了对供应商评估、质量控制等环节的管理。此外,欧洲的一些国家在食品安全追溯技术方面处于领先地位,他们通过RFID(射频识别)等技术实现了食品从生产到餐桌的全程跟踪。同时,也有研究致力于开发更加智能化的物流配送解决方案,通过优化路线规划和实时监控来提升配送效率和服务水平。
尽管国内外在高校食堂物资供应与配送领域的探索各有侧重,但都体现出向信息化、智能化方向发展的趋势。未来的研究可以进一步探索如何更好地结合最新的信息技术,如物联网(IoT)、云计算、机器学习等,为解决实际问题提供更加有效的方案。同时,考虑到不同地区的具体条件和社会文化背景,还需要针对性地调整和优化现有模型和技术,以适应更广泛的应用场景。
B/S(Browser/Server)架构是一种基于浏览器和服务器的应用架构模式。它以Web浏览器作为客户端,服务器端通过Web技术提供应用服务。客户端通过浏览器与服务器进行交互,用户无需安装专门的客户端应用程序,只需要通过互联网连接即可访问应用程序[1]。在B/S架构中,客户端主要承担用户界面的呈现和基本的输入输出功能,而核心的业务处理、数据存储等操作则由服务器端完成。这种架构的核心优势在于无需在每个客户端机器上安装或更新软件,只要用户的浏览器符合要求,就可以使用系统。
B/S(Browser/Server)架构是一种网络架构模型,其主要特点是客户端通过浏览器与服务器进行通信,所有的业务逻辑和数据处理都在服务器端完成,客户端仅负责展示数据[2]。B/S架构本质上是一种客户端-服务器模式的变体,它通过将传统的C/S(Client/Server)架构中的客户端功能移到浏览器中,简化了客户端的开发和维护工作。在B/S架构中,用户通过浏览器发送请求,浏览器负责展示从服务器获取的数据,服务器则处理请求并返回响应。该架构避免了安装和配置客户端软件的麻烦,也减少了对客户端硬件的依赖,适合于需要大规模部署和跨平台支持的应用系统。
B/S模式三层结构图如图2-1所示。

图2-1 B/S模式三层结构图
2.2 SpringBoot框架
SpringBoot是一个用于简化Spring应用开发的开源框架,通过减少开发人员配置和依赖的复杂性,使得开发者能够快速构建基于Spring的生产级应用。SpringBoot基于Spring框架之上,提供了一种自配置的方式,使得开发者可以以最少的配置来启动和开发Spring应用[3]。它通过约定优于配置的原则,将常见的配置预设,使得开发人员能够聚焦于业务逻辑的实现,而不必过多关注繁琐的配置和环境搭建。
SpringBoot框架的核心特点之一是其自动配置功能。它能够根据项目中已存在的类和库,自动推断出开发环境的配置需求,减少了手动配置的工作量。SpringBoot还提供了嵌入式Web服务器支持(如Tomcat、Jetty等),使得应用可以以独立的Java应用形式运行,不再依赖外部的Web容器。这种特性使得SpringBoot特别适合于微服务架构的构建。SpringBoot还通过其提供的启动器(Starters)简化了常见功能的集成,例如数据库连接、消息队列、缓存、认证与授权等,从而提升了开发效率[4]。
2.3 Vue技术
Vue.js是一款用于构建用户界面的渐进式JavaScript框架,提供一种灵活而高效的方式来开发单页面应用(SPA)。Vue的设计理念是通过尽量简化开发过程,提供一种声明式的方式来构建用户界面[5]。Vue.js通过数据驱动的视图模型,允许开发者以声明式语法绑定数据与视图,使得应用的状态和界面表现更加简洁和可维护。它的核心思想是通过组件化开发将复杂的UI拆分为可重用的独立模块,从而提升了代码的模块化、可维护性和可扩展性。
Vue.js具备响应式数据绑定和虚拟DOM的特性。响应式数据绑定意味着当数据变化时,Vue会自动更新与之绑定的DOM元素,从而实现视图的实时更新。虚拟DOM则是Vue.js的一种优化手段,通过将对DOM的操作抽象为一个虚拟的DOM树来提高性能,减少实际DOM操作的开销[6]。Vue还提供了丰富的插件和工具,如Vue Router用于路由管理,Vuex用于状态管理,方便开发者构建复杂的前端应用。Vue的灵活性和简洁性使其成为现代Web开发中常用的前端框架之一。
2.4 MySQL数据库
MySQL是一种开源的关系型数据库管理系统(RDBMS),基于SQL(结构化查询语言)进行数据操作。作为一个被广泛使用的数据库系统,MySQL具有高度的性能、可扩展性和可靠性。MySQL使用表格结构来存储数据,每个表由多个列和行组成,数据通过SQL查询语言进行操作[7]。MySQL支持多种数据类型,如整数、浮动小数、字符串、日期等,以满足不同应用场景对数据存储的需求。在实际应用中,MySQL通常用于存储和管理结构化数据,通过索引、视图、触发器等功能提升数据查询的效率和数据的完整性。
MySQL支持ACID事务特性(原子性、一致性、隔离性、持久性),确保数据库操作的可靠性和数据的一致性。它还支持多种存储引擎,其中InnoDB是最常用的存储引擎,具备事务支持、行级锁定和外键约束等特性,适用于高并发、高可靠性的数据存储需求。MySQL可以通过主从复制、分区和分库分表等技术实现横向扩展,以应对大规模数据存储和高负载的应用需求。MySQL还具有灵活的权限管理机制,支持用户角色管理、细粒度的权限控制等,保障数据的安全性。
从技术可行性角度来看,所选技术能够充分满足当前应用需求。B/S架构具有良好的跨平台特性,借助浏览器端渲染与服务器端处理,能够实现不同操作系统和设备上的无缝访问。SpringBoot框架基于成熟的Spring生态,自动配置机制降低了开发与部署的复杂度,支持高效开发和微服务架构的实现。Vue.js作为前端技术,其响应式数据绑定和虚拟DOM优化使得大规模应用的构建与维护更加高效。MySQL数据库在数据存储、查询优化方面具有强大能力,其ACID事务特性与高并发支持能够保证数据一致性与系统稳定性,且广泛应用于多种行业,具备可扩展性和高效性。
从操作可行性角度,所有选用的技术都有良好的文档支持和广泛的开发社区。B/S架构的实施依赖于常见的Web技术,技术栈成熟,操作流程规范,适合企业级应用的快速部署与运维。SpringBoot框架简化了Spring应用的配置与开发,集成了嵌入式Web服务器,使得开发者能够快速启动项目,减少了对开发环境和部署环境的依赖。Vue.js以组件化、响应式的设计思想,极大提升了前端开发的效率与代码复用性,操作简便。MySQL数据库提供了易于管理的用户界面,操作界面直观,支持多种操作系统,适合日常的数据库管理和维护工作。
从经济可行性角度,所有选用的技术均为开源软件,降低了开发与部署成本。B/S架构减少了客户端软件的安装和更新需求,减轻了IT维护成本。SpringBoot框架通过减少配置和自动化部署,降低了开发和运营的时间成本。Vue.js提供了快速开发的能力,减少了前端开发的人员需求。MySQL作为开源数据库,不仅在授权成本上具有优势,而且通过其高效的查询与事务处理能力,可以在保证性能的同时降低硬件资源的投入,实现资源的高效利用。
1.可用性需求
系统必须具备高可用性,以确保其在各种使用场景下能够稳定运行。为满足可用性要求,系统应当具备自恢复能力和冗余机制,避免因单点故障而导致的服务中断。具体而言,系统的部署架构应支持负载均衡和集群配置,通过多个实例的协作提高整体系统的可用性。系统应提供详尽的监控与告警机制,能够实时追踪系统运行状态,及时发现潜在问题并触发自动恢复操作或通知管理员。在用户体验方面,系统需要提供清晰的错误提示信息,并能够在发生异常时通过回滚操作或其他容错机制,保证用户的操作不受到严重影响。
2.可靠性需求
可靠性要求系统在长时间运行中保持稳定,能够有效应对各种可能的故障和压力。系统设计应支持高可用的数据库架构,采用数据库主从复制、分片等技术以实现数据的可靠存储与访问。应用层应具备容错能力,在面对硬件故障、网络中断等意外情况时,能够保持系统的正常服务或在故障恢复后迅速恢复数据和业务流程。系统应具备日志记录功能,能够全面记录操作过程和异常信息,从而为问题追踪与系统优化提供数据支持。系统的可靠性还需要通过压力测试和稳定性测试来验证,确保在大规模用户访问及高并发场景下能够正常运行,不发生崩溃或数据丢失现象。
3.安全性需求
系统的安全性需求必须得到高度重视,确保系统和用户数据的保密性、完整性和可用性。为实现数据安全,系统应采用加密技术,特别是在用户认证、敏感数据传输和存储过程中,采用SSL/TLS协议进行加密通信,确保数据在传输过程中不被窃取或篡改。系统应支持用户身份验证与授权管理,采用如OAuth、JWT等安全机制防止未授权访问。访问控制应细化到资源级别,确保不同角色的用户只能访问其权限范围内的功能。为了防止恶意攻击,系统还应加强对常见攻击方式(如SQL注入、XSS攻击、CSRF攻击等)的防护,通过输入验证、输出转义、会话管理等技术措施提高系统的安全性。系统应定期进行安全审计与漏洞扫描,及时发现并修补可能的安全漏洞,保障系统的长期安全运营。
功能需求分析是对系统所需功能进行详细描述的过程,明确系统的目标、功能模块及其相互关系。在此阶段,结合用户需求、业务流程和技术架构,识别系统必须实现的各项功能,并对其优先级、实现方式和约束条件进行梳理。通过功能需求分析,确保系统设计能够满足实际需求,且具有良好的可用性、可维护性和扩展性,为后续的系统开发和测试提供明确的指导和依据。
食堂用户可查看首页、通知公告、食堂资讯、AI分析、物资信息,我的账户、个人中心、采购订单、订单发票、配送记录、在线联系、提醒通知、收藏、评论管理等。
食堂用户用例图如图3-1所示。

图3-1 食堂用户用例图
供应商家用户可管理后台首页、物资类型、物资信息、采购订单、订单发票、配送任务、配送记录、在线联系、提醒通知等。
供应商家用户用例图如图3-2所示。

图3-2 供应商家用户用例图
配送司机用户可管理后台首页、配送任务、配送记录等。
配送司机用户用例图如图3-3所示。

图3-3 配送司机用户用例图
管理员可管理后台首页、系统用户、物资类型、物资信息、采购订单、订单发票、配送任务、配送记录、在线联系、提醒通知、系统管理、通知公告、资源管理、操作日志。
管理员用例图如图3-4所示。

图3-4管理员用例图
3.4.1数据开发流程
系统开发流程的主要步骤,从需求分析到系统完成的全过程。流程包括需求分析、总体设计(结构、功能、数据)、详细设计(模块、编码)、模块整合与调用,以及测试、扩展和完善,最终完成系统的开发。本系统的开发流程如图3-5所示

图3-5系统开发流程图
3.4.2用户登录流程
用户输入用户名和密码后,系统先检查输入是否为空,再验证用户名是否存在,若存在则通过用户名获取密码并校验。若密码正确则登录成功,否则提示密码错误。若用户名不存在或无法登录,提示用户操作无效。如图3-6所示。

图3-6登录流程图
3.4.3系统操作流程
用户首先进入系统登录界面,输入用户名和密码后,系统验证信息是否正确。若验证失败,返回登录界面重新输入;若验证成功,则进入功能界面,执行相应功能处理后结束操作流程。操作流程如图3-7所示。

图3-7 系统操作流程图
3.4.4添加信息流程
管理员可以添加信息,用户添加可以自己权限内的信息,输入信息后,要想利用这个软件来进行系统的安全管理,首先需要登录到该软件中。添加信息流程如图3-8所示。

图3-8 添加信息流程图
3.4.5修改信息流程
用户首先选择需要修改的记录,输入修改后的数据,系统判断输入数据是否合法。若数据不合法,提示重新输入;若数据合法,则将修改后的数据写入数据库,完成操作后流程结束。修改信息流程图如图3-9所示。

图3-9修改信息流程图
3.4.6删除信息流程
用户选择需要删除的记录后,系统判断是否确认删除。若未确认,返回选择环节;若确认删除,则更新数据库,删除对应记录,完成操作后流程结束。删除信息流程图如图3-10所示。

图3-10删除信息流程图
系统由表现层、业务逻辑层、数据访问层和数据库服务器组成。表现层通过浏览器(如IE、Chrome、Firefox)与用户交互,采用FreeMarker、Bootstrap、jQuery等技术实现界面呈现。业务逻辑层负责处理系统的核心业务逻辑,通过分模块设计实现功能分离。数据访问层使用MyBatis框架连接数据库,执行数据的增删改查操作。数据库服务器采用MySQL进行数据存储和管理,为系统提供稳定的数据库支持。整个架构通过Tomcat服务器完成用户请求的接收和处理,确保系统的高效运行[8]。整个系统架构如图4-1所示。

图4-1 系统架构图
系统功能结构图如图4-2所示。

图4-2 系统功能结构图
用户通过注册模块发送注册请求,系统完成注册后返回确认信息。随后,用户通过登录模块发送登录请求,系统验证用户信息后允许访问目标系统。用户完成操作后可选择退出,系统终止会话。注册时序图,如图4-3所示。

图4-3 注册时序图
4.2.2登录时序图
管理员输入登录信息后,登录界面将信息传递至前台管理界面,随后通过SpringBoot框架读取数据库中的用户信息并返回。系统验证信息,若验证成功则登录成功,若验证失败则返回错误提示。登录时序图如图4-4所示。

图4-4登录时序图
4.2.3管理员修改用户信息时序图
管理员输入登录信息后,进入用户信息管理模块,选择增删改查操作并提交命令至数据库。数据库执行操作后返回成功状态,系统显示用户管理界面并提示操作成功。管理员修改用户信息时序图如图4-5所示。

图4-5管理员修改用户信息时序图
4.2.4管理员管理系统信息时序图
管理员通过访问系统发起请求,系统接收访问后转向系统信息模块进行管理操作。管理完成后,系统返回管理结果至系统,最终反馈给管理员,管理员可选择退出。管理员管理系统信息时序图如图4-6所示。

图4-6管理员管理系统信息时序图
数据库设计是系统开发中至关重要的环节,为系统提供高效、规范的数据存储和管理方案。设计过程包括需求分析、实体设计、表设计和逻辑结构设计。首先,通过分析业务需求,确定系统的核心实体及其属性,同时明确实体间的关系。接着,将实体抽象为具体的数据库表,为每张表定义字段名、数据类型、主键和外键,通过主外键关系和关联表设计,保证数据的完整性和一致性。最后,数据库逻辑设计进一步优化表之间的关系,通过索引、视图和存储过程提升查询效率和操作性能。整个设计需严格遵循规范,避免数据冗余和冲突,确保系统在高并发访问和复杂数据处理场景下的稳定性和高效性。
数据库实体设计是数据库设计的关键步骤,对实际业务逻辑中涉及的实体及其属性进行抽象建模,明确系统中的主要信息对象及其关系[9]。在实体设计中,根据需求分析确定系统的核心实体,如用户、角色、权限等,提取实体的主要属性,如用户的ID、姓名、联系方式、名称、类型等,同时定义各实体之间的关系,包括一对一、一对多、多对多等。在设计过程中,注重实体的完整性、规范性和唯一性,确保设计能够满足系统功能需求,并为后续的表设计提供清晰的结构框架。实体设计需遵循数据库设计的标准化要求,避免数据冗余和不必要的复杂度。
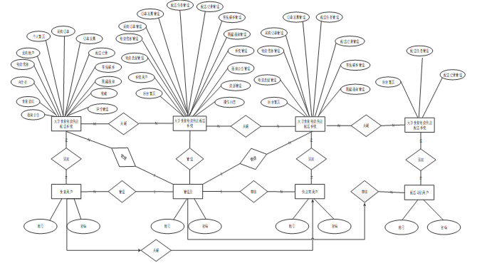
以下将展示系统的全局E-R图。
系统全局E-R图如图4-7所示。

图4-7系统E-R图
数据库表设计基于实体设计,将抽象的实体映射为具体的表结构。设计过程中,为每个实体定义表名、字段名及数据类型 [10]。根据业务需求,合理定义主键、外键及约束条件,确保表之间的关联性,例如通过外键建立用户表和角色表之间的关系。表设计时注重数据存储的完整性、一致性,并通过索引优化查询效率,最终确保数据库结构能够支持系统的功能需求。以下是系统的数据库表设计展示。
|
编号 |
字段名 |
类型 |
长度 |
是否非空 |
是否主键 |
注释 |
|
1 |
token_id |
int |
是 |
是 |
临时访问牌ID |
|
|
2 |
token |
varchar |
64 |
否 |
否 |
临时访问牌 |
|
3 |
info |
text |
65535 |
否 |
否 |
信息 |
|
4 |
maxage |
int |
是 |
否 |
最大寿命:默认2小时 |
|
|
5 |
create_time |
timestamp |
是 |
否 |
创建时间 |
|
|
6 |
update_time |
timestamp |
是 |
否 |
更新时间 |
|
|
7 |
user_id |
int |
是 |
否 |
用户编号 |
表 4-2-article(文章)
|
编号 |
字段名 |
类型 |
长度 |
是否非空 |
是否主键 |
注释 |
|
1 |
article_id |
mediumint |
是 |
是 |
文章id |
|
|
2 |
title |
varchar |
125 |
是 |
是 |
标题 |
|
3 |
type |
varchar |
64 |
是 |
否 |
文章分类 |
|
4 |
hits |
int |
是 |
否 |
点击数 |
|
|
5 |
praise_len |
int |
是 |
否 |
点赞数 |
|
|
6 |
create_time |
timestamp |
是 |
否 |
创建时间 |
|
|
7 |
update_time |
timestamp |
是 |
否 |
更新时间 |
|
|
8 |
source |
varchar |
255 |
否 |
否 |
来源 |
|
9 |
url |
varchar |
255 |
否 |
否 |
来源地址 |
|
10 |
tag |
varchar |
255 |
否 |
否 |
标签 |
|
11 |
content |
longtext |
4294967295 |
否 |
否 |
正文 |
|
12 |
img |
varchar |
255 |
否 |
否 |
封面图 |
|
13 |
description |
text |
65535 |
否 |
否 |
文章描述 |
表 4-3-article_type(文章分类)
|
编号 |
字段名 |
类型 |
长度 |
是否非空 |
是否主键 |
注释 |
|
1 |
type_id |
smallint |
是 |
是 |
分类ID |
|
|
2 |
display |
smallint |
是 |
否 |
显示顺序 |
|
|
3 |
name |
varchar |
16 |
是 |
否 |
分类名称 |
|
4 |
father_id |
smallint |
是 |
否 |
上级分类ID |
|
|
5 |
description |
varchar |
255 |
否 |
否 |
描述 |
|
6 |
icon |
text |
65535 |
否 |
否 |
分类图标 |
|
7 |
url |
varchar |
255 |
否 |
否 |
外链地址 |
|
8 |
create_time |
timestamp |
是 |
否 |
创建时间 |
|
|
9 |
update_time |
timestamp |
是 |
否 |
更新时间 |
表 4-4-auth(用户权限管理)
|
编号 |
字段名 |
类型 |
长度 |
是否非空 |
是否主键 |
注释 |
|
1 |
auth_id |
int |
是 |
是 |
授权ID |
|
|
2 |
user_group |
varchar |
64 |
否 |
否 |
用户组 |
|
3 |
mod_name |
varchar |
64 |
否 |
否 |
模块名 |
|
4 |
table_name |
varchar |
64 |
否 |
否 |
表名 |
|
5 |
page_title |
varchar |
255 |
否 |
否 |
页面标题 |
|
6 |
path |
varchar |
255 |
否 |
否 |
路由路径 |
|
7 |
parent |
varchar |
64 |
否 |
否 |
父级菜单 |
|
8 |
parent_sort |
int |
是 |
否 |
父级菜单排序 |
|
|
9 |
position |
varchar |
32 |
否 |
否 |
位置 |
|
10 |
mode |
varchar |
32 |
是 |
否 |
跳转方式 |
|
11 |
add |
tinyint |
是 |
否 |
是否可增加 |
|
|
12 |
del |
tinyint |
是 |
否 |
是否可删除 |
|
|
13 |
set |
tinyint |
是 |
否 |
是否可修改 |
|
|
14 |
get |
tinyint |
是 |
否 |
是否可查看 |
|
|
15 |
field_add |
text |
65535 |
否 |
否 |
添加字段 |
|
16 |
field_set |
text |
65535 |
否 |
否 |
修改字段 |
|
17 |
field_get |
text |
65535 |
否 |
否 |
查询字段 |
|
18 |
table_nav_name |
varchar |
500 |
否 |
否 |
跨表导航名称 |
|
19 |
table_nav |
varchar |
500 |
否 |
否 |
跨表导航 |
|
20 |
option |
text |
65535 |
否 |
否 |
配置 |
|
21 |
create_time |
timestamp |
是 |
否 |
创建时间 |
|
|
22 |
update_time |
timestamp |
是 |
否 |
更新时间 |
表 4-5-canteen_users(食堂用户)
|
编号 |
字段名 |
类型 |
长度 |
是否非空 |
是否主键 |
注释 |
|
1 |
canteen_users_id |
int |
是 |
是 |
食堂用户ID |
|
|
2 |
user_name |
varchar |
64 |
否 |
否 |
用户姓名 |
|
3 |
users_mobile_phone |
varchar |
16 |
是 |
是 |
用户手机 |
|
4 |
examine_state |
varchar |
16 |
是 |
否 |
审核状态 |
|
5 |
user_id |
int |
是 |
否 |
用户ID |
|
|
6 |
create_time |
datetime |
是 |
否 |
创建时间 |
|
|
7 |
update_time |
timestamp |
是 |
否 |
更新时间 |
表 4-6-code_token(验证码)
|
编号 |
字段名 |
类型 |
长度 |
是否非空 |
是否主键 |
注释 |
|
1 |
code_token_id |
int |
是 |
是 |
验证码ID |
|
|
2 |
token |
varchar |
255 |
否 |
否 |
令牌 |
|
3 |
code |
varchar |
255 |
否 |
否 |
验证码 |
|
4 |
expire_time |
timestamp |
是 |
否 |
失效时间 |
|
|
5 |
create_time |
timestamp |
是 |
否 |
创建时间 |
|
|
6 |
update_time |
timestamp |
是 |
否 |
更新时间 |
表 4-7-collect(收藏)
|
编号 |
字段名 |
类型 |
长度 |
是否非空 |
是否主键 |
注释 |
|
1 |
collect_id |
int |
是 |
是 |
收藏ID |
|
|
2 |
user_id |
int |
是 |
是 |
收藏人ID |
|
|
3 |
source_table |
varchar |
255 |
否 |
否 |
来源表 |
|
4 |
source_field |
varchar |
255 |
否 |
否 |
来源字段 |
|
5 |
source_id |
int |
是 |
否 |
来源ID |
|
|
6 |
title |
varchar |
255 |
否 |
否 |
标题 |
|
7 |
img |
varchar |
255 |
否 |
否 |
封面 |
|
8 |
create_time |
timestamp |
是 |
否 |
创建时间 |
|
|
9 |
update_time |
timestamp |
是 |
否 |
更新时间 |
表 4-8-comment(评论)
|
编号 |
字段名 |
类型 |
长度 |
是否非空 |
是否主键 |
注释 |
|
1 |
comment_id |
int |
是 |
是 |
评论ID |
|
|
2 |
user_id |
int |
是 |
是 |
评论人ID |
|
|
3 |
reply_to_id |
int |
是 |
否 |
回复评论ID |
|
|
4 |
content |
longtext |
4294967295 |
否 |
否 |
内容 |
|
5 |
nickname |
varchar |
255 |
否 |
否 |
昵称 |
|
6 |
avatar |
varchar |
255 |
否 |
否 |
头像地址 |
|
7 |
create_time |
timestamp |
是 |
否 |
创建时间 |
|
|
8 |
update_time |
timestamp |
是 |
否 |
更新时间 |
|
|
9 |
source_table |
varchar |
255 |
否 |
否 |
来源表 |
|
10 |
source_field |
varchar |
255 |
否 |
否 |
来源字段 |
|
11 |
source_id |
int |
是 |
否 |
来源ID |
表 4-9-distribution_driver(配送司机)
|
编号 |
字段名 |
类型 |
长度 |
是否非空 |
是否主键 |
注释 |
|
1 |
distribution_driver_id |
int |
是 |
是 |
配送司机ID |
|
|
2 |
drivers_name |
varchar |
64 |
否 |
否 |
司机姓名 |
|
3 |
drivers_mobile_phone |
varchar |
16 |
是 |
是 |
司机手机 |
|
4 |
examine_state |
varchar |
16 |
是 |
否 |
审核状态 |
|
5 |
user_id |
int |
是 |
否 |
用户ID |
|
|
6 |
create_time |
datetime |
是 |
否 |
创建时间 |
|
|
7 |
update_time |
timestamp |
是 |
否 |
更新时间 |
表 4-10-distribution_records(配送记录)
|
编号 |
字段名 |
类型 |
长度 |
是否非空 |
是否主键 |
注释 |
|
1 |
distribution_records_id |
int |
是 |
是 |
配送记录ID |
|
|
2 |
purchase_number |
varchar |
64 |
是 |
是 |
采购编号 |
|
3 |
material_no |
varchar |
64 |
否 |
否 |
物资编号 |
|
4 |
material_name |
varchar |
64 |
否 |
否 |
物资名称 |
|
5 |
material_type |
varchar |
64 |
否 |
否 |
物资类型 |
|
6 |
purchase_unit_price |
double |
否 |
否 |
采购单价 |
|
|
7 |
supplier_home |
int |
否 |
否 |
供应商家 |
|
|
8 |
merchant_name |
varchar |
64 |
否 |
否 |
商家名称 |
|
9 |
canteen_users |
int |
否 |
否 |
食堂用户 |
|
|
10 |
user_name |
varchar |
64 |
否 |
否 |
用户姓名 |
|
11 |
users_mobile_phone |
varchar |
64 |
否 |
否 |
用户手机 |
|
12 |
receiving_address |
text |
65535 |
否 |
否 |
收货地址 |
|
13 |
receiving_time |
datetime |
否 |
否 |
收货时间 |
|
|
14 |
purchase_quantity |
double |
是 |
否 |
采购数量 |
|
|
15 |
distribution_driver |
int |
否 |
否 |
配送司机 |
|
|
16 |
drivers_name |
varchar |
64 |
否 |
否 |
司机姓名 |
|
17 |
drivers_mobile_phone |
varchar |
64 |
否 |
否 |
司机手机 |
|
18 |
distribution_cost |
double |
否 |
否 |
配送费用 |
|
|
19 |
distribution_requirements |
text |
65535 |
否 |
否 |
配送要求 |
|
20 |
delivery_status |
varchar |
64 |
否 |
否 |
配送状态 |
|
21 |
driver_remarks |
text |
65535 |
否 |
否 |
司机备注 |
|
22 |
pay_state |
varchar |
16 |
是 |
否 |
支付状态 |
|
23 |
pay_type |
varchar |
16 |
否 |
否 |
支付类型: 微信、支付宝、网银 |
|
24 |
create_time |
datetime |
是 |
否 |
创建时间 |
|
|
25 |
update_time |
timestamp |
是 |
否 |
更新时间 |
|
|
26 |
source_table |
varchar |
255 |
否 |
否 |
来源表 |
|
27 |
source_id |
int |
否 |
否 |
来源ID |
|
|
28 |
source_user_id |
int |
否 |
否 |
来源用户 |
表 4-11-distribution_tasks(配送任务)
|
编号 |
字段名 |
类型 |
长度 |
是否非空 |
是否主键 |
注释 |
|
1 |
distribution_tasks_id |
int |
是 |
是 |
配送任务ID |
|
|
2 |
purchase_number |
varchar |
64 |
是 |
是 |
采购编号 |
|
3 |
material_no |
varchar |
64 |
否 |
否 |
物资编号 |
|
4 |
material_name |
varchar |
64 |
否 |
否 |
物资名称 |
|
5 |
material_type |
varchar |
64 |
否 |
否 |
物资类型 |
|
6 |
purchase_unit_price |
double |
否 |
否 |
采购单价 |
|
|
7 |
supplier_home |
int |
否 |
否 |
供应商家 |
|
|
8 |
merchant_name |
varchar |
64 |
否 |
否 |
商家名称 |
|
9 |
canteen_users |
int |
否 |
否 |
食堂用户 |
|
|
10 |
user_name |
varchar |
64 |
否 |
否 |
用户姓名 |
|
11 |
users_mobile_phone |
varchar |
64 |
否 |
否 |
用户手机 |
|
12 |
receiving_address |
text |
65535 |
否 |
否 |
收货地址 |
|
13 |
receiving_time |
datetime |
否 |
否 |
收货时间 |
|
|
14 |
purchase_quantity |
double |
是 |
否 |
采购数量 |
|
|
15 |
distribution_cost |
double |
否 |
否 |
配送费用 |
|
|
16 |
distribution_requirements |
text |
65535 |
否 |
否 |
配送要求 |
|
17 |
examine_state |
varchar |
16 |
是 |
否 |
审核状态 |
|
18 |
examine_reply |
varchar |
255 |
否 |
否 |
审核回复 |
|
19 |
distribution_records_limit_times |
int |
是 |
否 |
接单配送限制次数 |
|
|
20 |
create_time |
datetime |
是 |
否 |
创建时间 |
|
|
21 |
update_time |
timestamp |
是 |
否 |
更新时间 |
|
|
22 |
source_table |
varchar |
255 |
否 |
否 |
来源表 |
|
23 |
source_id |
int |
否 |
否 |
来源ID |
|
|
24 |
source_user_id |
int |
否 |
否 |
来源用户 |
表 4-12-hits(用户点击)
|
编号 |
字段名 |
类型 |
长度 |
是否非空 |
是否主键 |
注释 |
|
1 |
hits_id |
int |
是 |
是 |
点赞ID |
|
|
2 |
user_id |
int |
是 |
否 |
点赞人 |
|
|
3 |
create_time |
timestamp |
是 |
否 |
创建时间 |
|
|
4 |
update_time |
timestamp |
是 |
否 |
更新时间 |
|
|
5 |
source_table |
varchar |
255 |
否 |
否 |
来源表 |
|
6 |
source_field |
varchar |
255 |
否 |
否 |
来源字段 |
|
7 |
source_id |
int |
是 |
否 |
来源ID |
表 4-13-material_information(物资信息)
|
编号 |
字段名 |
类型 |
长度 |
是否非空 |
是否主键 |
注释 |
|
1 |
material_information_id |
int |
是 |
是 |
物资信息ID |
|
|
2 |
material_no |
varchar |
64 |
是 |
是 |
物资编号 |
|
3 |
material_name |
varchar |
64 |
否 |
否 |
物资名称 |
|
4 |
material_picture |
varchar |
255 |
否 |
否 |
物资图片 |
|
5 |
material_type |
varchar |
64 |
否 |
否 |
物资类型 |
|
6 |
purchase_unit_price |
double |
否 |
否 |
采购单价 |
|
|
7 |
material_inventory |
double |
否 |
否 |
物资库存 |
|
|
8 |
supplier_home |
int |
否 |
否 |
供应商家 |
|
|
9 |
merchant_name |
varchar |
64 |
否 |
否 |
商家名称 |
|
10 |
business_phone |
varchar |
64 |
否 |
否 |
商家电话 |
|
11 |
brief_introduction_of_materials |
text |
65535 |
否 |
否 |
物资简介 |
|
12 |
material_details |
longtext |
4294967295 |
否 |
否 |
物资详情 |
|
13 |
hits |
int |
是 |
否 |
点击数 |
|
|
14 |
praise_len |
int |
是 |
否 |
点赞数 |
|
|
15 |
collect_len |
int |
是 |
否 |
收藏数 |
|
|
16 |
comment_len |
int |
是 |
否 |
评论数 |
|
|
17 |
purchase_order_limit_times |
int |
是 |
否 |
立即采购限制次数 |
|
|
18 |
create_time |
datetime |
是 |
否 |
创建时间 |
|
|
19 |
update_time |
timestamp |
是 |
否 |
更新时间 |
表 4-14-material_type(物资类型)
|
编号 |
字段名 |
类型 |
长度 |
是否非空 |
是否主键 |
注释 |
|
1 |
material_type_id |
int |
是 |
是 |
物资类型ID |
|
|
2 |
material_type |
varchar |
64 |
否 |
否 |
物资类型 |
|
3 |
create_time |
datetime |
是 |
否 |
创建时间 |
|
|
4 |
update_time |
timestamp |
是 |
否 |
更新时间 |
表 4-15-notice(公告)
|
编号 |
字段名 |
类型 |
长度 |
是否非空 |
是否主键 |
注释 |
|
1 |
notice_id |
mediumint |
是 |
是 |
公告ID |
|
|
2 |
title |
varchar |
125 |
是 |
否 |
标题 |
|
3 |
content |
longtext |
4294967295 |
否 |
否 |
正文 |
|
4 |
create_time |
timestamp |
是 |
否 |
创建时间 |
|
|
5 |
update_time |
timestamp |
是 |
否 |
更新时间 |
表 4-16-online_contact(在线联系)
|
编号 |
字段名 |
类型 |
长度 |
是否非空 |
是否主键 |
注释 |
|
1 |
online_contact_id |
int |
是 |
是 |
在线联系ID |
|
|
2 |
message_number |
varchar |
64 |
否 |
否 |
消息编号 |
|
3 |
supplier_home |
int |
否 |
否 |
供应商家 |
|
|
4 |
merchant_name |
varchar |
64 |
否 |
否 |
商家名称 |
|
5 |
canteen_users |
int |
否 |
否 |
食堂用户 |
|
|
6 |
user_name |
varchar |
64 |
否 |
否 |
用户姓名 |
|
7 |
contact_time |
datetime |
否 |
否 |
联系时间 |
|
|
8 |
contact_content |
text |
65535 |
否 |
否 |
联系内容 |
|
9 |
reply_content |
text |
65535 |
否 |
否 |
回复内容 |
|
10 |
create_time |
datetime |
是 |
否 |
创建时间 |
|
|
11 |
update_time |
timestamp |
是 |
否 |
更新时间 |
|
|
12 |
source_table |
varchar |
255 |
否 |
否 |
来源表 |
|
13 |
source_id |
int |
否 |
否 |
来源ID |
|
|
14 |
source_user_id |
int |
否 |
否 |
来源用户 |
表 4-17-operation_log(操作日志表)
|
编号 |
字段名 |
类型 |
长度 |
是否非空 |
是否主键 |
注释 |
|
1 |
operation_log_id |
int |
是 |
是 |
操作日志ID |
|
|
2 |
user_group |
varchar |
64 |
否 |
否 |
用户角色 |
|
3 |
user_name |
varchar |
64 |
否 |
否 |
用户账号 |
|
4 |
routes |
varchar |
64 |
否 |
否 |
模块名称 |
|
5 |
create_time |
datetime |
是 |
否 |
创建时间 |
|
|
6 |
update_time |
timestamp |
是 |
否 |
更新时间 |
表 4-18-order_invoice(订单发票)
|
编号 |
字段名 |
类型 |
长度 |
是否非空 |
是否主键 |
注释 |
|
1 |
order_invoice_id |
int |
是 |
是 |
订单发票ID |
|
|
2 |
purchase_number |
varchar |
64 |
是 |
是 |
采购编号 |
|
3 |
material_no |
varchar |
64 |
否 |
否 |
物资编号 |
|
4 |
material_name |
varchar |
64 |
否 |
否 |
物资名称 |
|
5 |
material_type |
varchar |
64 |
否 |
否 |
物资类型 |
|
6 |
purchase_unit_price |
double |
否 |
否 |
采购单价 |
|
|
7 |
supplier_home |
int |
否 |
否 |
供应商家 |
|
|
8 |
merchant_name |
varchar |
64 |
否 |
否 |
商家名称 |
|
9 |
canteen_users |
int |
否 |
否 |
食堂用户 |
|
|
10 |
user_name |
varchar |
64 |
否 |
否 |
用户姓名 |
|
11 |
invoice_date |
date |
否 |
否 |
发票日期 |
|
|
12 |
invoice_document |
varchar |
255 |
否 |
否 |
发票文件 |
|
13 |
reminder_notifications_limit_times |
int |
是 |
否 |
提醒限制次数 |
|
|
14 |
create_time |
datetime |
是 |
否 |
创建时间 |
|
|
15 |
update_time |
timestamp |
是 |
否 |
更新时间 |
|
|
16 |
source_table |
varchar |
255 |
否 |
否 |
来源表 |
|
17 |
source_id |
int |
否 |
否 |
来源ID |
|
|
18 |
source_user_id |
int |
否 |
否 |
来源用户 |
表 4-19-praise(点赞)
|
编号 |
字段名 |
类型 |
长度 |
是否非空 |
是否主键 |
注释 |
|
1 |
praise_id |
int |
是 |
是 |
点赞ID |
|
|
2 |
user_id |
int |
是 |
是 |
点赞人 |
|
|
3 |
create_time |
timestamp |
是 |
否 |
创建时间 |
|
|
4 |
update_time |
timestamp |
是 |
否 |
更新时间 |
|
|
5 |
source_table |
varchar |
255 |
否 |
否 |
来源表 |
|
6 |
source_field |
varchar |
255 |
否 |
否 |
来源字段 |
|
7 |
source_id |
int |
是 |
否 |
来源ID |
|
|
8 |
status |
tinyint |
是 |
否 |
点赞状态:1为点赞,0已取消 |
表 4-20-purchase_order(采购订单)
|
编号 |
字段名 |
类型 |
长度 |
是否非空 |
是否主键 |
注释 |
|
1 |
purchase_order_id |
int |
是 |
是 |
采购订单ID |
|
|
2 |
purchase_number |
varchar |
64 |
否 |
否 |
采购编号 |
|
3 |
order_status |
varchar |
64 |
否 |
否 |
订单状态 |
|
4 |
material_no |
varchar |
64 |
否 |
否 |
物资编号 |
|
5 |
material_name |
varchar |
64 |
否 |
否 |
物资名称 |
|
6 |
material_type |
varchar |
64 |
否 |
否 |
物资类型 |
|
7 |
purchase_unit_price |
double |
否 |
否 |
采购单价 |
|
|
8 |
supplier_home |
int |
否 |
否 |
供应商家 |
|
|
9 |
merchant_name |
varchar |
64 |
否 |
否 |
商家名称 |
|
10 |
business_phone |
varchar |
64 |
否 |
否 |
商家电话 |
|
11 |
canteen_users |
int |
否 |
否 |
食堂用户 |
|
|
12 |
user_name |
varchar |
64 |
否 |
否 |
用户姓名 |
|
13 |
users_mobile_phone |
varchar |
64 |
否 |
否 |
用户手机 |
|
14 |
receiving_address |
text |
65535 |
否 |
否 |
收货地址 |
|
15 |
receiving_time |
datetime |
否 |
否 |
收货时间 |
|
|
16 |
purchase_quantity |
double |
是 |
否 |
采购数量 |
|
|
17 |
purchase_amount |
varchar |
64 |
否 |
否 |
采购金额 |
|
18 |
purchase_remarks |
text |
65535 |
否 |
否 |
采购备注 |
|
19 |
examine_state |
varchar |
16 |
是 |
否 |
审核状态 |
|
20 |
examine_reply |
varchar |
255 |
否 |
否 |
审核回复 |
|
21 |
pay_state |
varchar |
16 |
是 |
否 |
支付状态 |
|
22 |
pay_type |
varchar |
16 |
否 |
否 |
支付类型: 微信、支付宝、网银 |
|
23 |
order_invoice_limit_times |
int |
是 |
否 |
生成发票限制次数 |
|
|
24 |
distribution_tasks_limit_times |
int |
是 |
否 |
安排配送限制次数 |
|
|
25 |
online_contact_limit_times |
int |
是 |
否 |
在线联系限制次数 |
|
|
26 |
reminder_notifications_limit_times |
int |
是 |
否 |
通知限制次数 |
|
|
27 |
create_time |
datetime |
是 |
否 |
创建时间 |
|
|
28 |
update_time |
timestamp |
是 |
否 |
更新时间 |
|
|
29 |
source_table |
varchar |
255 |
否 |
否 |
来源表 |
|
30 |
source_id |
int |
否 |
否 |
来源ID |
|
|
31 |
source_user_id |
int |
否 |
否 |
来源用户 |
表 4-21-reminder_notifications(提醒通知)
|
编号 |
字段名 |
类型 |
长度 |
是否非空 |
是否主键 |
注释 |
|
1 |
reminder_notifications_id |
int |
是 |
是 |
提醒通知ID |
|
|
2 |
reminder_number |
varchar |
64 |
否 |
否 |
提醒编号 |
|
3 |
supplier_home |
int |
否 |
否 |
供应商家 |
|
|
4 |
merchant_name |
varchar |
64 |
否 |
否 |
商家名称 |
|
5 |
canteen_users |
int |
否 |
否 |
食堂用户 |
|
|
6 |
user_name |
varchar |
64 |
否 |
否 |
用户姓名 |
|
7 |
reminder_title |
varchar |
64 |
否 |
否 |
提醒标题 |
|
8 |
reminder_content |
text |
65535 |
否 |
否 |
提醒内容 |
|
9 |
create_time |
datetime |
是 |
否 |
创建时间 |
|
|
10 |
update_time |
timestamp |
是 |
否 |
更新时间 |
|
|
11 |
source_table |
varchar |
255 |
否 |
否 |
来源表 |
|
12 |
source_id |
int |
否 |
否 |
来源ID |
|
|
13 |
source_user_id |
int |
否 |
否 |
来源用户 |
表 4-22-slides(轮播图)
|
编号 |
字段名 |
类型 |
长度 |
是否非空 |
是否主键 |
注释 |
|
1 |
slides_id |
int |
是 |
是 |
轮播图ID |
|
|
2 |
title |
varchar |
64 |
否 |
否 |
标题 |
|
3 |
content |
varchar |
255 |
否 |
否 |
内容 |
|
4 |
url |
varchar |
255 |
否 |
否 |
链接 |
|
5 |
img |
varchar |
255 |
否 |
否 |
轮播图 |
|
6 |
hits |
int |
是 |
否 |
点击量 |
|
|
7 |
create_time |
timestamp |
是 |
否 |
创建时间 |
|
|
8 |
update_time |
timestamp |
是 |
否 |
更新时间 |
表 4-23-supplier_home(供应商家)
|
编号 |
字段名 |
类型 |
长度 |
是否非空 |
是否主键 |
注释 |
|
1 |
supplier_home_id |
int |
是 |
是 |
供应商家ID |
|
|
2 |
merchant_name |
varchar |
64 |
是 |
是 |
商家名称 |
|
3 |
business_phone |
varchar |
64 |
否 |
否 |
商家电话 |
|
4 |
business_license |
varchar |
255 |
否 |
否 |
营业执照 |
|
5 |
examine_state |
varchar |
16 |
是 |
否 |
审核状态 |
|
6 |
user_id |
int |
是 |
否 |
用户ID |
|
|
7 |
create_time |
datetime |
是 |
否 |
创建时间 |
|
|
8 |
update_time |
timestamp |
是 |
否 |
更新时间 |
表 4-24-upload(文件上传)
|
编号 |
字段名 |
类型 |
长度 |
是否非空 |
是否主键 |
注释 |
|
1 |
upload_id |
int |
是 |
是 |
上传ID |
|
|
2 |
name |
varchar |
64 |
否 |
否 |
文件名 |
|
3 |
path |
varchar |
255 |
否 |
否 |
访问路径 |
|
4 |
file |
varchar |
255 |
否 |
否 |
文件路径 |
|
5 |
display |
varchar |
255 |
否 |
否 |
显示顺序 |
|
6 |
father_id |
int |
否 |
否 |
父级ID |
|
|
7 |
dir |
varchar |
255 |
否 |
否 |
文件夹 |
|
8 |
type |
varchar |
32 |
否 |
否 |
文件类型 |
表 4-25-user(用户账户)
|
编号 |
字段名 |
类型 |
长度 |
是否非空 |
是否主键 |
注释 |
|
1 |
user_id |
int |
是 |
是 |
用户ID |
|
|
2 |
state |
smallint |
是 |
否 |
账户状态:(1可用|2异常|3已冻结|4已注销) |
|
|
3 |
user_group |
varchar |
32 |
否 |
否 |
所在用户组 |
|
4 |
login_time |
timestamp |
是 |
否 |
上次登录时间 |
|
|
5 |
phone |
varchar |
11 |
否 |
否 |
手机号码 |
|
6 |
phone_state |
smallint |
是 |
否 |
手机认证:(0未认证|1审核中|2已认证) |
|
|
7 |
username |
varchar |
16 |
是 |
否 |
用户名 |
|
8 |
nickname |
varchar |
16 |
否 |
否 |
昵称 |
|
9 |
password |
varchar |
64 |
是 |
否 |
密码 |
|
10 |
|
varchar |
64 |
否 |
否 |
邮箱 |
|
11 |
email_state |
smallint |
是 |
否 |
邮箱认证:(0未认证|1审核中|2已认证) |
|
|
12 |
avatar |
varchar |
255 |
否 |
否 |
头像地址 |
|
13 |
open_id |
varchar |
255 |
否 |
否 |
针对获取用户信息字段 |
|
14 |
create_time |
timestamp |
是 |
否 |
创建时间 |
表 4-26-user_group(用户组)
|
编号 |
字段名 |
类型 |
长度 |
是否非空 |
是否主键 |
注释 |
|
1 |
group_id |
mediumint |
是 |
是 |
用户组ID |
|
|
2 |
display |
smallint |
是 |
否 |
显示顺序 |
|
|
3 |
name |
varchar |
16 |
是 |
否 |
名称 |
|
4 |
description |
varchar |
255 |
否 |
否 |
描述 |
|
5 |
source_table |
varchar |
255 |
否 |
否 |
来源表 |
|
6 |
source_field |
varchar |
255 |
否 |
否 |
来源字段 |
|
7 |
source_id |
int |
是 |
否 |
来源ID |
|
|
8 |
register |
smallint |
否 |
否 |
注册位置 |
|
|
9 |
create_time |
timestamp |
是 |
否 |
创建时间 |
|
|
10 |
update_time |
timestamp |
是 |
否 |
更新时间 |
提供用户访问系统各个功能的入口,展示重要信息和快捷方式,方便用户快速导航。它集成了个性化的信息展示,根据用户偏好提供定制化服务。首页界面如图5-1所示。

图5-1首页界面
详细列出所有物资的名称、类型、采购单价、库存量及供应商信息,便于用户查询和管理。支持多条件搜索和排序,提高信息检索效率。物资信息界面如图5-2所示。

图5-2物资信息界面
显示用户采购订单的统计数据,便于用户了解消费概况。支持导出数据,方便进一步分析使用。个人首页界面如图5-3所示。

图5-3个人首页界面
用户可以提交采购请求并跟踪审核状态,确保订单处理透明高效。提供了与供应商直接沟通的功能,解决订单相关问题。采购订单界面如图5-4所示。

图5-4采购订单界面
展示关键业务指标的统计信息,如销售额、订单量等,帮助商家快速了解经营状况。提供图表形式的数据展示,便于进行业绩分析。后台首页界面如图5-5所示。

图5-5后台首页界面
允许商家添加、编辑或删除物资类型,确保物资分类准确无误。支持批量操作,提高管理效率并保持数据一致性。物资类型管理界面如图5-6所示。

图5-6物资类型管理界面
提供对物资名称、类型、单价、库存等详细信息的维护功能,保证物资信息的实时更新与准确性。物资信息管理界面如图5-7所示。

图5-7物资信息管理界面
商家可以查看来自食堂用户的采购订单详情及其支付状态,确保资金流透明化。采购订单管理界面如图5-8所示。

图5-8采购订单管理界面
支持在线查看和下载发票副本,方便后续查询和核对。订单发票管理界面如图5-9所示。

图5-9订单发票管理界面
分配和跟踪配送任务,确保物资按时送达指定地点。提供实时更新的任务状态,便于监控配送进度和解决问题。配送任务管理界面如图5-10所示。

图5-10配送任务管理界面
通过AI技术为司机提供最优配送路线分析,减少行驶时间和成本。首页直观展示关键任务信息和路线建议,便于司机快速上手当天工作。后台首页界面如图5-11所示。

图5-11后台首页界面
司机可以查看并接单可用的配送任务,每个任务只能被一名司机接单以避免重复配送。系统自动更新任务状态,确保任务分配透明且高效。配送任务管理界面如图5-12所示。

图5-12配送任务管理界面
允许司机查看所有已完成配送的详细记录,包括配送费支付状态等信息,确保财务透明度。配送记录管理界面如图5-13所示。

图5-13配送记录管理界面
提供系统整体运营的统计数据概览,如订单量、销售额等,帮助管理员快速掌握业务状况。后台首页如图5-14所示。

图5-14后台首页界面
管理所有系统用户的账户信息和权限设置,确保系统的安全性和合规性。系统用户界面如图5-15所示。

图5-15系统用户界面
集中管理所有物资的详细信息,包括名称、类型、价格和库存状态,保证信息的实时更新与准确性。具备强大的搜索和过滤功能,便于快速定位特定物资信息。物资信息管理界面如图5-16所示。

图5-16物资信息管理界面
监控和处理来自食堂用户的采购订单,确保订单处理流程顺畅无误。支持查看订单支付状态及导出订单列表,方便财务审核和管理。采购订单管理界面如图5-17所示。

图5-17采购订单管理界面
管理首页轮播图的内容和展示顺序,提升用户体验和视觉吸引力。支持图片上传和预览功能,便于直观调整展示效果。系统管理界面如图5-17所示。

图5-17系统管理界面
系统的测试环境如表6-1所示。
表6-1 测试环境
|
类别 |
配置项 |
详细信息 |
|
硬件环境 |
服务器CPU |
Intel Xeon E5-2680 v4 |
|
内存 |
32GB DDR4 |
|
|
硬盘 |
1TB SSD |
|
|
网络带宽 |
100Mbps |
|
|
软件环境 |
操作系统 |
Windows Server 2019 |
|
数据库 |
MySQL 8.0 |
|
|
Web服务器 |
Tomcat 9.0 |
|
|
开发框架 |
SpringBoot 2.5 |
|
|
前端框架 |
Vue.js 2.6 |
|
|
Java版本 |
JDK 11 |
|
|
浏览器 |
Chrome 88, Firefox 85 |
系统测试的主要目的是确保系统的功能、性能和稳定性满足需求规格说明书中的要求,并验证系统在实际使用环境中的可用性和可靠性。通过测试,可以发现软件中的缺陷、漏洞和潜在问题,确保系统运行的准确性、完整性和安全性。在功能测试中,目的是验证系统各功能模块是否按设计实现预期功能,例如用户登录、信息管理、数据查询等核心功能是否准确执行。性能测试的目的是验证系统在高并发、数据量大等压力场景下的响应时间和处理能力,确保系统具备良好的性能。兼容性测试的目的是确保系统在不同的硬件、软件和浏览器环境中能正常运行。测试还包括对异常处理和边界条件的验证,确保系统在异常场景下能够正确处理和恢复。最终,通过测试确保系统可以安全稳定地部署上线,为用户提供可靠的服务。
系统测试采用多种测试方法,以全面验证系统的功能和性能。功能测试采用黑盒测试方法,通过设计测试用例直接验证系统功能是否符合需求,无需了解内部代码逻辑。例如,设计用例验证用户登录模块,通过输入合法和非法的用户名与密码,检查系统响应是否符合预期。性能测试采用压力测试和负载测试方法,通过模拟高并发用户访问、数据处理的场景,评估系统的响应时间、吞吐量和稳定性。兼容性测试通过在不同操作系统、浏览器和硬件设备上运行系统,验证其在不同环境中的适应性[11]。异常测试通过设计边界条件和异常输入,检查系统对非法数据和操作的处理能力。测试用例的设计需覆盖系统的所有功能模块和接口,确保测试过程的全面性。通过系统测试方法的综合应用,可以有效发现问题,并为系统的优化和改进提供依据。
系统的测试用例表格如下图所示。
表6-2 系统测试用例表
|
测试项 |
测试用例 |
问题 |
结论 |
|
登录功能测试 |
打开登录页面 输入正确的用户名和密码 点击“登录”按钮 |
无 |
符合预期 |
|
登录功能测试 |
打开登录页面 输入错误的用户名 输入正确的密码 点击“登录”按钮 |
无 |
符合预期 |
|
登录功能测试 |
打开登录页面 输入正确的用户名 输入错误的密码 点击“登录”按钮 |
无 |
符合预期 |
|
登录功能测试 |
打开登录页面 输入不存在的用户名和密码 点击“登录”按钮 |
无 |
符合预期 |
|
注册功能测试 |
打开注册页面 输入合法的用户名、密码、邮箱等信息 点击“注册”按钮 |
无 |
符合预期 |
|
注册功能测试 |
打开注册页面 输入已存在的用户名 输入其他合法信息 点击“注册”按钮 |
无 |
符合预期 |
|
注册功能测试 |
打开注册页面 输入合法用户名但密码不符合要求(如长度不足) 点击“注册”按钮 |
无 |
符合预期 |
|
注册功能测试 |
打开注册页面 输入合法用户名和密码但邮箱格式错误 点击“注册”按钮 |
无 |
符合预期 |
|
查看物资信息测试 |
登录系统 进入物资信息页面 浏览物资名称、价格、库存、供应商等信息 |
无 |
符合预期 |
|
查看物资信息测试 |
登录系统 进入物资信息页面 使用搜索栏输入关键词搜索物资信息 |
无 |
符合预期 |
|
查看物资信息测试 |
登录系统 进入物资信息页面 点击物资详情查看完整信息 |
无 |
符合预期 |
|
查看物资信息测试 |
登录系统 进入物资信息页面 不输入任何搜索条件直接点击搜索 |
无 |
符合预期 |
|
采购订单测试 |
登录系统 进入物资信息列表,点击需要采购的物资 |
无 |
符合预期 |
|
采购订单测试 |
浏览需要采购的物资详情,点击立即采购 |
无 |
符合预期 |
|
采购订单测试 |
填写收获地址、收获时间、采购数量等信息,点击提交 |
无 |
符合预期 |
|
采购订单测试 |
点击个人中心-采购订单页面,查找需要支付的采购订单,待供应商家审核后点击“确认支付” |
无 |
符合预期 |
经过对系统登录、注册、查看物资信息和采购订单功能的测试,所有测试用例均按照既定步骤执行完毕。测试结果显示,各功能模块在正常输入和异常输入条件下均表现出预期的行为。登录功能能够准确识别用户名和密码的正确性,并对错误输入给予相应提示。注册功能对用户输入的合法性进行了有效校验,确保了注册信息的规范性。查看物资信息功能能够正常展示物资的基本信息,并支持搜索和详情查看操作。采购订单功能在用户提交订单时,能够正确处理商品信息、收货地址和支付方式的选择,并对异常情况(如未填写地址或选择不支持的支付方式)进行适当处理。整体而言,测试过程中未发现功能缺陷,系统运行稳定,各项功能均符合设计预期。
经过系统全面的功能测试、性能测试和可靠性测试,本系统在测试环境下运行良好,功能模块均按照设计要求实现,核心功能表现稳定,未发现严重功能缺陷或阻塞性问题。所有关键测试用例均通过,覆盖率达到预期目标,验证了系统的功能性、稳定性和兼容性。
7总结
本论文介绍了基于SpringBoot与Vue技术栈的大学食堂物资供应配送系统的设计与实现。该系统通过信息化手段提升高校食堂在物资采购、库存管理和配送流程方面的效率,同时增强食品安全保障和服务体验。系统针对食堂用户、供应商、配送司机和管理员的不同需求,提供了定制化的功能模块,如AI分析辅助决策、订单处理、任务分配及管理等。
研究显示,该系统有效解决了传统管理模式效率低下、食品安全追溯困难等问题,提升了整体运营效率和服务质量。系统采用严格的权限验证机制确保数据安全,并集成了通知公告、在线联系等功能以增强用户间的沟通效率。此项目不仅为高校食堂提供了一种创新解决方案,也为类似应用场景下的信息系统开发提供了有价值的参考。未来工作可进一步结合新兴技术如物联网和云计算,拓展系统的应用范围和效能。
参考文献
- 刘江涛,王亮亮,吴庆茹,等.基于B/S模式的铁路勘测设计案例信息化管理系统设计与实现[J].铁路计算机应用,2021,30(03):32-35.
- 张丹丹,李弘.基于B/S架构的办公管理系统设计与开发[J].铁路通信信号工程技术,2024,21(09):44-48+106.
- 王志亮,纪松波.基于SpringBoot的Web前端与数据库的接口设计[J].工业控制计算机,2023,36(03):51-53.
- 熊永平.基于SpringBoot框架应用开发技术的分析与研究[J].电脑知识与技术,2021,15(36):76-77.
- 赵媛.基于Vue的Web系统前端性能优化分析[J].电脑编程技巧与维护,2024,(09):44-46.
- 秦冬.浅析Vue框架在前端开发中的应用[J].信息与电脑(理论版),2024,36(13):61-63.
- 李艳杰.MySQL数据库下存储过程的综合运用研究[J].现代信息科技,2023,7(11):80-82+88.
- 陈倩怡,何军.Vue+Springboot+MyBatis技术应用解析[J].电脑编程技巧与维护,2020,(01):14-15+28.
- 周晓玉,崔文超.基于Web技术的数据库应用系统设计[J].信息与电脑(理论版),2023,35(09):189-191.
- 马艳艳,吴晓光.计算机软件与数据库的设计策略分析[J].电子技术,2024,53(05):104-105.
- 李俊萌.计算机软件测试技术与开发应用策略分析[J].信息记录材料,2023,24(03):50-52.
- 包志芬.内控视角下高校食堂物资采购管理研究[J].中国乡镇企业会计,2023,(05):141-143.
- 丁文.高校食堂餐饮配送服务的典型模式与实践经验[J].高校后勤研究,2020,(05):27-29.
- 嵇静婵.基于应对外卖压力的高校食堂管理与服务创新探索[J].创新创业理论研究与实践,2020,3(09):102-103.
- 梁梅群,李钰丹,李晓菡,等.高校食堂配送系统优化设计——以西南民族大学为例[J].现代商贸工业,2020,41(15):21-22.DOI:10.19311/j.cnki.1672-3198.2020.15.011.
- 倪振强,冼卓桑.基于学校食堂主副食配送服务安全的供应商库管理研究[J].大众科技,2019,21(03):87-89+95.
- [刘子木,涂丽萍.高校食堂食材配送企业以农业众筹方式购进食材的可行性调查研究[J].农家参谋,2018,(11):131+134.
- 任怀坤.基于VB.NET的高校食堂物流管理系统设计与实现[D].电子科技大学,2011.
- Lozano D ,Abenoza M ,Bayarri S , et al.Diet Quality and Nutritional Assessment of Menus Served in Spanish Defense Ministry Preschool Canteens[J].Nutrients,2025,17(4):661-661.
- Peng M .University Canteen Supervision and Management System Based on Wechat Applet[J].International Journal of Frontiers in Sociology,2021,3.0(11.0):
在本论文即将完成之际,我衷心地向那些在我研究过程中给予帮助和支持的人们表达最诚挚的感谢。
首先,我要感谢我的导师,感谢您在整个研究和写作过程中给予的悉心指导和宝贵建议。您的专业知识、严谨态度以及对科研的热情激励了我不断追求卓越,并帮助我在遇到困难时找到解决之道。
此外,我也要感谢参与测试和提供反馈意见的朋友们。你们的实际使用经验和建议对于完善系统的功能和用户体验至关重要。
最后,我要感谢我的家人和朋友们,在我学习和研究的道路上,始终给予我理解、支持和鼓励。没有你们的默默奉献和无尽关怀,我不可能全身心投入到这项工作中并最终完成它。
谨以此文献给所有关心和支持我的人们,愿我们继续携手前行,共同迎接更加美好的未来。
点赞+收藏+关注博主,私信领取本源代码+数据库
更多推荐


所有评论(0)