(70页PPT)信息化发展规划之集成架构规划(附下载方式)
建议成立专门的集成组织,建立服务全生命周期管理机制,制定包括架构规范、协议标准、开发规范、安全方案等在内的一系列集成标准,并通过有效的管控确保其落地执行。针对集成现状,规划指出企业在界面统一、流程贯通、数据一致性等方面仍存在显著短板,尤其是EAI架构的局限性已制约了集成的深度与广度。综上所述,本集成架构规划不仅为企业构建了一个清晰、可持续演进的集成技术蓝图,更从业务协同、流程优化、数据治理等多个维
篇幅所限,本文只提供部分资料内容,完整资料请看下面链接
(70页PPT)信息化发展规划之集成架构规划.pptx_智慧园区规划与实施案例资源-CSDN下载
资料解读:(70页PPT)信息化发展规划之集成架构规划
详细资料请看本解读文章的最后内容。
《信息化发展规划之集成架构规划》是一份系统而深入的企业集成架构蓝图,旨在应对业务快速发展与信息化深度融合过程中所面临的集成挑战。本文将从集成需求、架构蓝图、现状问题、演进策略及支撑体系五个方面,全面解读该规划的核心内容。
随着企业业务范围的扩展与管理深度的提升,信息化已从支撑单一业务环节,发展为贯穿勘探、生产、加工、供应链乃至产业链协同的核心能力。尤其在并购整合、业务中心重组(如黑色矿业中心的组建)的背景下,实现系统间的无缝对接与数据贯通,成为提升集团统一管控能力与产业链竞争优势的关键驱动力。规划明确指出,未来的集成工作需满足灵活性、扩展性、标准性与可重用性四大原则,旨在最大化利用IT资源,降低开发成本,并创造更多业务价值。
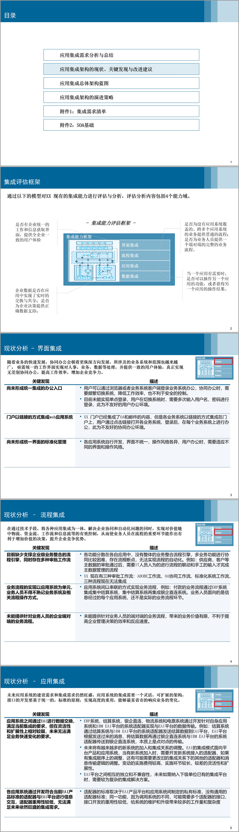
在集成需求层面,规划将其系统性地归纳为四类:界面集成、流程集成、应用集成与数据集成。界面集成旨在通过企业门户实现统一的工作入口与用户体验,聚合待办事项、嵌入业务流程界面,实现无差别协同办公。流程集成则聚焦于跨系统、跨部门的端到端业务流程贯通,例如从采购到付款的全链路自动化,以提升流程透明度与管理效率。应用集成强调系统间功能调用的标准化与复用,通过服务化接口实现“一个应用调用另一个应用”的能力。数据集成则致力于实现数据的实时交换、一致性维护与决策支持,通过ETL、主数据管理、数据服务等手段,打通信息孤岛。
在总体集成架构蓝图部分,规划提出构建“集团-下属企业”两级集成体系,并明确以面向服务架构(SOA)为核心技术路径,逐步替代现有的EAI集成方式。EAI虽在一定程度上简化了点对点集成的复杂性,但其技术导向强、业务分离度低、重用性差等局限性,已难以适应未来业务快速变化与深度融合的需求。SOA架构则以其“即插即用”的服务化特性,支持高度的灵活扩展、标准协议与服务复用,能够更好地支撑业务流程层面的优化与业务价值的创造。
具体架构上,规划构建了以企业服务总线(ESB)为核心,涵盖企业服务目录、服务适配器、业务流程管理(BPM)与业务活动监控(BAM)等组件的统一集成平台。该平台将支撑界面组合与跳转、流程编排与监控、服务调用与路由、数据抽取与共享等全方位集成场景。例如,在流程集成中,通过BPM引擎可实现跨系统业务流程的建模、执行与优化;在数据集成中,则通过ETL工具与数据服务接口,实现批量与实时数据的同步与整合。
针对集成现状,规划指出企业在界面统一、流程贯通、数据一致性等方面仍存在显著短板,尤其是EAI架构的局限性已制约了集成的深度与广度。改进建议明确:应逐步从EAI向SOA迁移,建立面向业务流程的整合架构,以实现业务与技术的有效分离,支持企业管理标准化与业务流程持续优化。
在演进策略上,规划将集成架构建设划分为四个阶段:速赢阶段聚焦标准建立与典型需求实现;基本成型阶段重在服务基础构建与核心流程集成;完善优化阶段致力于平台功能完善与高价值场景集成;最终实现符合SOA理念的集成平台全面见效。每个阶段均明确了平台建设、团队构建与业务协同的重点任务,体现了“循序渐进、重点突破”的实施思路。
此外,规划还强调了SOA治理与标准规范的重要性。建议成立专门的集成组织,建立服务全生命周期管理机制,制定包括架构规范、协议标准、开发规范、安全方案等在内的一系列集成标准,并通过有效的管控确保其落地执行。对于遗留系统的SOA化改造,规划提出了包装、再造、解耦等多种途径,并强调需根据系统特性(如套装软件、EAI平台、自开发系统)选择适宜策略,同时注意大数据量传输等潜在性能风险。
综上所述,本集成架构规划不仅为企业构建了一个清晰、可持续演进的集成技术蓝图,更从业务协同、流程优化、数据治理等多个维度,为企业在“十四五”乃至更长时期的信息化深度融合与创新发展奠定了坚实基础。
接下来请您阅读下面的详细资料吧。





更多推荐




所有评论(0)