数字图像处理篇---图像边缘锐化
图像边缘锐化技术通过增强轮廓线提升清晰度,核心是增加相邻像素的反差。主要方法包括:1)高通滤波(分离并增强高频信号);2)拉普拉斯锐化(使用卷积核检测边缘);3)非锐化掩模(模糊原图后提取边缘细节再叠加);4)智能算法(边缘感知和AI修复)。锐化需适度调节参数,过度使用会产生白边和噪点。其中非锐化掩模是Photoshop等软件的基础方法,通过三步操作精准增强边缘细节。
我用一个生活化的比喻和通俗易懂的语言来解释图像边缘锐化。
核心思想:让边缘更“醒目”
想象一张略微失焦的照片,物体的轮廓有些模糊。边缘锐化的目的,就是增强这些轮廓线,让图像看起来更清晰、更有质感。
它本质上是在增加相邻像素之间的反差。在边缘处,亮区和暗区交界的地方,让亮的一侧更亮,暗的一侧更暗,从而形成一条更分明的线。
主要方法介绍(从易到难)
1. 最直观的方法:高通滤波
你可以把图像信息分成两种:
-
低频信号:颜色缓慢变化的区域,比如天空、墙面,代表图像的“大致轮廓”和“背景”。
-
高频信号:颜色剧烈变化的区域,比如边缘、纹理、细节。
锐化 = 削弱低频 + 保留/增强高频。
就像音响的“高音增强”功能,把声音中的细节部分凸显出来。在图像里,就是把边缘和纹理这些“高音”部分加强。
2. 最经典的方法:拉普拉斯锐化
这是最常用、最基础的算法之一。
-
怎么做:它用一个特殊的“小模板”(比如3x3的卷积核)在图像上滑动计算。这个模板就像一个“边缘探测器”,能敏锐地找到像素值突变的地方(即边缘)。
-
结果:它会生成一张纯“边缘图”(白色边缘,黑色背景)。
-
最终效果:将这张边缘图,按一定比例叠加到原图上。在边缘处,原图亮度加上边缘图的亮度,就达到了“亮者更亮,暗者更暗”的锐化效果。
-
优点:简单直接,效果明显。
-
缺点:对噪声也很敏感,容易同时放大照片里的噪点。
3. 更智能的方法:非锐化掩模
这个名字听起来很拗口,但原理非常巧妙,而且是很多修图软件(如Photoshop的“USM锐化”)的基础。它分为三步:
-
模糊原图:先对原图进行轻微高斯模糊,得到一张“模糊版”。这张图就相当于只保留了低频信息(大致的轮廓和背景)。
-
制作“掩模”:用 原图 减去 模糊图。你想啊,原图(包含所有细节)减去模糊图(只有大体轮廓),剩下的不就是被模糊掉的细节和边缘吗?这个差值图就是“非锐化掩模”。
-
叠加增强:将这个“细节/边缘图”(掩模)按一个可调的强度,加回到原图中去。这样就只针对边缘和细节进行了增强,而平滑区域变化不大。
简单比喻:就像你在黏土浮雕上喷一层薄薄的细沙,沙会聚集在凹凸的边界(边缘),让轮廓看起来更立体。非锐化掩模就是先找到这些“边界”,然后只加强它们。
4. 更高级的方法:自适应锐化与智能算法
现代技术会考虑更多:
-
边缘感知:只对真正的边缘进行锐化,避开平坦区域和噪声点。这需要先检测出边缘在哪里。
-
梯度锐化:沿着图像亮度变化最剧烈的方向(梯度方向)进行增强,效果更自然。
-
AI锐化:使用深度学习模型。AI通过海量数据学习“清晰图像”应该是什么样子,可以直接对模糊的图像进行“修复”和“超分辨率”,补充合理的细节,这比单纯的边缘增强更强大。
生活化总结与类比
-
拉普拉斯锐化:像用一支细笔,沿着所有物体的轮廓描一遍边。
-
非锐化掩模:像一个聪明的画家,先找出画面中不够突出的细节,然后只提亮这些地方。
-
AI锐化:像一位经验丰富的修图师,不仅能描边,还能合理“脑补”出丢失的细节。
使用注意
锐化是一把“双刃剑”:
-
适度使用:能显著提升视觉清晰度。
-
过度使用:会产生不自然的“白边”(光晕效应),同时会让图像噪点增多、纹理失真,看起来刺眼。
在实际的摄影后期或图像处理软件中,你通常会看到“数量”(强度)、“半径”(影响的边缘宽度)和“阈值”(多大反差才被视为边缘)这几个滑块,通过调节它们可以找到最自然的效果。

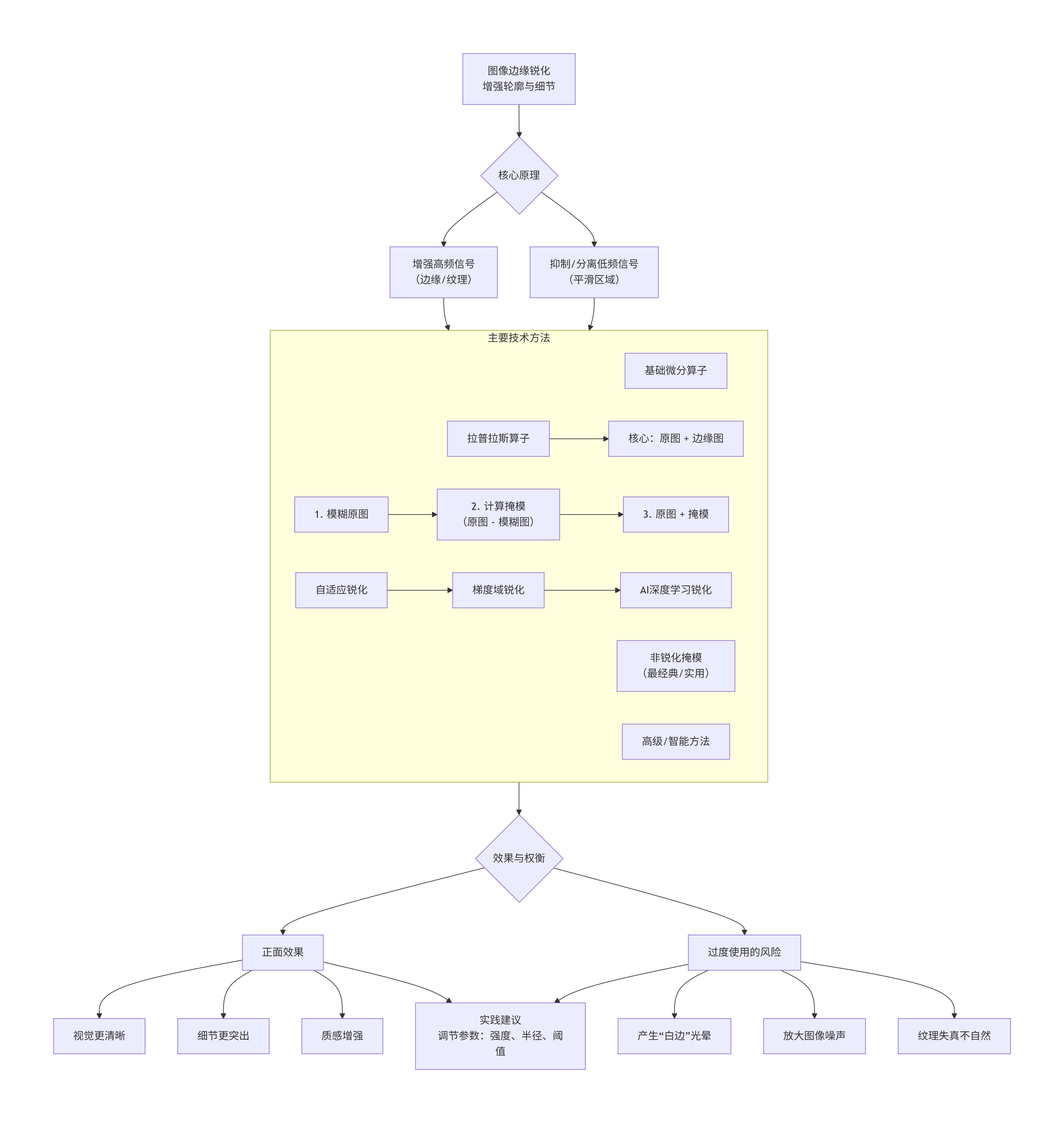
框图解读与要点:
-
目标与核心(顶部):清晰点明目标是增强图像的轮廓与细节,其物理本质是增强高频信号、抑制低频信号。
-
方法三大流派(中部):
-
基础微分算子:以拉普拉斯锐化为代表,数学直接,是理解锐化的基础。
-
非锐化掩模(USM):这是最经典、最实用的方法,Photoshop等软件内置的锐化工具多基于此原理。其三步流程是理解现代锐化的关键。
-
高级/智能方法:代表前沿方向,更智能、更自适应,尤其是AI锐化能“创造”合理细节。
-
-
效果与权衡(下部):揭示了锐化的“双刃剑”特性,并给出实践中的关键调节参数,这是获得自然效果的重点。
这张图从原理到方法,再到实践注意事项,概括了图像边缘锐化的完整知识框架。非锐化掩模(USM) 是连接原理与应用的枢纽,务必重点理解。
更多推荐

所有评论(0)