(赠源码)基于springboot 萌宠宠物医院系统的设计与实现66453- java、PHP、python、C#、小程序、机器学习、大数据、深度学习、爬虫,大屏可视化、文案全套、毕设定制/成品等
摘要:本文基于SpringBoot框架设计并实现了萌宠宠物医院系统,旨在优化传统宠物医院管理模式。系统包含用户管理、预约挂号、就诊信息等核心功能模块,采用Java语言开发,MySQL数据库存储数据。通过MVC设计模式实现前后端分离,提供智能推荐、在线支付等特色功能。研究完成了可行性分析、系统设计、功能实现及测试验证,结果表明系统能有效提升宠物医院管理效率和服务质量。系统测试显示各功能模块运行稳定,
摘 要
随着人们对宠物健康和幸福的关注逐渐增加,宠物医疗服务变得越来越重要。针对这一趋势,本研究基于Spring Boot框架设计并实现了萌宠宠物医院系统。该系统旨在为宠物主人和宠物医院提供一个便捷高效的医疗服务管理平台,促进宠物医疗服务的数字化和智能化发展。通过系统的功能设计和开发,我们致力于提升宠物医院的管理效率、优化医疗服务流程、增强宠物主人与医院之间的沟通互动,从而为宠物的健康和幸福保驾护航。本文将深入探讨萌宠宠物医院系统的设计理念、功能模块以及实际应用效果,为推动宠物医疗服务行业的发展提供有益参考;本研究旨在基于Spring Boot框架设计和实现一个萌宠宠物医院系统,旨在提供便捷高效的宠物医疗服务,满足宠物主人对宠物健康的需求。该系统主要包括宠物主人管理、宠物信息管理、医疗服务预约、医疗记录管理等功能模块,通过系统的设计和开发,实现宠物主人和宠物医院之间的信息共享和便捷沟通。通过对系统的需求分析、设计、开发和测试,确保系统的稳定性和用户体验,为宠物医院提供一套高效、便捷的医疗服务管理解决方案。
关键词:Java开发语言;springboot框架;萌宠宠物医院系统
Abstract
As people's attention to pet health and happiness gradually increases, pet medical services have become increasingly important. In response to this trend, this study designed and implemented a cute pet hospital system based on the Spring Boot framework. The system aims to provide a convenient and efficient medical service management platform for pet owners and pet hospitals, promoting the digital and intelligent development of pet medical services. Through the functional design and development of the system, we are committed to improving the management efficiency of pet hospitals, optimizing medical service processes, and enhancing communication and interaction between pet owners and hospitals, thereby safeguarding the health and happiness of pets. This article will delve into the design concept, functional modules, and practical application effects of the Moe Pet Hospital system, providing useful references for promoting the development of the pet medical service industry; This study aims to design and implement a cute pet hospital system based on the Spring Boot framework, aiming to provide convenient and efficient pet medical services to meet the health needs of pet owners. The system mainly includes functional modules such as pet owner management, pet information management, medical service appointment, and medical record management. Through the design and development of the system, information sharing and convenient communication between pet owners and pet hospitals can be achieved. By analyzing, designing, developing, and testing the system's requirements, we ensure its stability and user experience, and provide an efficient and convenient medical service management solution for pet hospitals.
Keywords: Java development language; Springboot framework; Moe Pet Hospital System
目 录
第1章绪论
1.1研究背景与意义
随着社会经济的快速发展和人们生活水平的提高,宠物在人们生活中扮演着越来越重要的角色,成为家庭的一员。然而,宠物的生病和健康问题也日益引起人们的关注。在这种背景下,宠物医院作为提供宠物医疗服务的重要场所,承担着宠物健康保障和医疗救助的重要职责;然而传统的宠物医院管理方式存在着一些问题,如就诊排队时间长、信息管理不便捷、医疗记录不易查找等。因此,基于Spring Boot框架设计和实现萌宠宠物医院系统具有重要意义。该系统将提供便捷的宠物主人管理、医疗服务预约、医疗记录管理等功能,以提升宠物医院的管理效率和服务质量,提供更好的医疗服务体验。
本研究的意义在于利用现代化技术手段优化宠物医院的管理模式,实现信息化、智能化管理,提高医疗服务的效率和质量,促进宠物医疗行业的发展。通过萌宠宠物医院系统的设计与实现,将为宠物主人和宠物医院提供更加便捷、高效的医疗服务管理解决方案,推动宠物医疗服务的现代化转型,提升宠物医疗服务的水平和质量。
1.2开发现状
目前,现有宠物医院管理系统存在信息孤岛、操作繁琐、数据安全和功能单一等问题,需要通过现代化技术进行优化和改进。基于Spring Boot框架设计的萌宠宠物医院系统的开发具有重要意义,旨在提升宠物医院管理效率和服务质量,推动宠物医疗服务的数字化转型。通过优化现有系统的不足,萌宠宠物医院系统将为宠物医院提供智能化、便捷化的管理解决方案,促进宠物医疗行业的现代化发展。
第2章相关技术介绍
2.1Java编程语言
Java编程语言是一种面向对象的高级编程语言,具有良好的可移植性和广泛应用于企业级开发的特点。通过Java虚拟机(JVM),Java程序可以在不同操作系统上运行,而无需修改源代码。Java拥有丰富的类库和API,方便开发人员快速构建复杂的应用程序,并强调安全性和健壮性,通过内置的安全机制保护应用程序免受恶意代码攻击。其语法简洁易懂,支持面向对象编程的核心概念,并提供了强大的工具和开发环境。这些特点使得Java成为构建可靠、高效和跨平台的应用程序的首选语言之一。
2.2springboot框架介绍
Spring Boot是基于Spring框架的开发框架,旨在简化Java应用程序的创建和配置过程。它通过约定优于配置的原则,减少了开发人员在项目配置方面的工作量,提供了快速、简便的方式来构建独立的、可部署的、生产级别的应用程序。
Spring Boot具有许多特点,其中包括简化的配置、内嵌式容器、自动化依赖管理、健康监测和强大的开发工具支持。通过自动配置机制,开发人员无需手动配置繁琐的细节,只需关注业务逻辑的实现。内置的Servlet容器使得应用程序可以独立运行,无需额外安装和配置外部容器。起步依赖能够自动解决项目中的依赖关系,并确保版本兼容性。健康监测功能可以检查应用程序的运行状态,方便进行监控和管理。与流行的开发工具紧密集成,提供丰富的开发工具支持,进一步提高了开发效率和代码质量。
总之,Spring Boot框架的出现为Java开发人员带来了诸多便利。它简化了开发和配置过程,提供了自动化的配置、内嵌式容器、自动化依赖管理等特性,使开发人员能够更专注于业务逻辑的实现,提高了开发效率和代码质量。随着Spring Boot在业界的广泛应用,它成为构建现代化Java应用程序的首选框架之一。
2.3MySQL数据库管理系统
MySQL是一种常用的数据库管理系统,它可以帮助我们存储和管理大量的数据。它被广泛应用于各种网站和应用程序中。
使用MySQL有很多好处。首先,它是开源的,这意味着任何人都可以使用它,并且不需要支付额外的费用。其次,MySQL非常灵活,可以在不同的操作系统上运行,比如Windows、Linux等。无论你用什么电脑或者服务器,都可以轻松地安装和使用它。
MySQL还非常快速和稳定。它被优化得很好,可以迅速地存储和检索数据,处理复杂的查询。它还提供了数据安全的功能,包括用户认证、权限管理和数据加密,以确保我们的数据不会被未经授权的人访问。
另外,MySQL还支持备份和恢复功能,这意味着我们可以定期备份我们的数据,并在需要时轻松地恢复它们。这样即使发生故障或错误,我们也能够保护和恢复我们的数据。
总而言之,MySQL是一种可靠且易于使用的数据库管理系统。它具有开源性、灵活性、高性能、数据安全性和备份恢复功能等特点,为我们的应用程序和网站提供了可靠的数据存储和管理解决方案。
第3章系统分析
3.1可行性分析
在进行任何项目的开发之前,进行可行性分析是至关重要的。可行性分析旨在评估项目的可行性、可接受性和可实施性,以确定项目是否值得继续推进。对于基于Spring Boot的萌宠宠物医院系统的开发,以下几个方面的可行性需要进行评估:
3.1.1技术可行性
Spring Boot提供了丰富的功能和特性,简化了Java应用程序的开发过程。其内置的Web容器、自动配置和扩展机制等功能可以满足系统的需求,并具备良好的可扩展性和可维护性。同时,相关的数据库管理系统和前端开发框架也能与Spring Boot进行良好的集成,实现系统的完整功能。
3.1.2经济可行性
基于Spring Boot框架开发萌宠宠物医院系统也是可行的。Spring Boot是开源的,没有额外的使用费用。同时,使用Spring Boot可以大大减少开发工作量和时间成本,提高开发效率。此外,该系统的设计和实现也可以带来一定的经济效益,如提高数据管理和处理的效率,降低人力成本等。
3.1.3法律可行性
从法律层面来看,基于Spring Boot框架开发萌宠宠物医院系统是可行的。Spring Boot是一个开源框架,遵循Apache License 2.0许可证。开发者可以在合法合规的前提下使用和修改该框架,并将其应用于商业项目中。同时,开发者也需要遵守相关的法律法规,如个人信息保护法、数据安全法等,确保系统的合法性和安全性。
3.1.4用户可行性
在用户可行性方面,基于Spring Boot框架开发的萌宠宠物医院系统具有良好的可行性。该系统可以提供便捷且高效的萌宠宠物医院工具,帮助用户更有效地管理和跟踪萌宠宠物的信息。通过简化的配置和友好的用户界面,用户可以方便地录入、查询和分析萌宠宠物信息,提高工作效率和准确性。
3.2系统功能需求
用户用例图如下所示。
图3-1 普通用例图
管理员用例图如下所示。
图3-2 管理员用例图
医生用例图如下3-3所示。
图3-3 医生用户用例图
表3-1 公告浏览用例描述
|
描述项 |
说明 |
|
用例名称 |
公告浏览 |
|
用例描述 |
用户可以浏览系统中发布的公告信息 |
|
参与者 |
用户 |
|
前置条件 |
用户已登录系统 |
|
后置条件 |
用户成功浏览公告 |
|
主事件流 |
1. 用户打开公告浏览页面。<br>2. 系统显示最新发布的公告列表,并按照时间倒序排列。<br>3. 用户可以滚动浏览公告列表,查看公告标题和摘要信息。<br>4. 用户点击某个公告,进入公告详情页。<br>5. 系统显示选定公告的详细内容,包括标题、发布日期、作者和具体内容。<br>6. 用户可以阅读公告的完整内容。<br>7. 用户可以返回到公告列表继续浏览其他公告。 |
|
异常事件流 |
- 报500错误<br>- 数据库连接异常 |
表3-1 发帖用例描述
|
描述项 |
说明 |
|
用例名称 |
交流论坛 |
|
用例描述 |
用户可以在交流论坛发表自己的想法和意见,并进行互动交流 |
|
参与者 |
用户 |
|
前置条件 |
用户是注册用户并成功进入该系统 |
|
后置条件 |
用户成功发表交流 |
|
主事件流 |
1. 用户在交流论坛发表帖子。<br>2. 其他用户可以查看帖子并进行回复。<br>3. 已注册用户可以进行交流和回复他人的帖子。 |
|
异常事件流 |
- 报500错误<br>- 数据库连接异常 |
表3-1 个人信息管理用例描述
|
描述项 |
说明 |
|
用例名称 |
个人信息管理 |
|
参与者 |
用户 |
|
描述 |
用户可以查看和修改个人信息 |
|
前置条件 |
用户已登录到系统中 |
|
后置条件 |
用户成功修改个人信息 |
|
事件流 |
1. 用户查看个人信息。<br>2. 用户选择是否修改密码或其他个人资料,例如姓名和头像等。 |
|
补充说明 |
- 用户可以修改密码和其他个人资料,以更新和管理自己的个人信息。 |
表3-1 用户管理用例描述
|
描述项 |
说明 |
|
用例名称 |
用户操作 |
|
用例描述 |
管理员在成功登录后台管理的条件下,对用户进行管理 |
|
参与者 |
管理员 |
|
前置条件 |
管理员登录成功并跳转到后台主界面 |
|
后置条件 |
成功进行用户操作 |
|
主事件流 |
1. 管理员进入用户管理页面,查询用户详情信息。<br>2. 管理员可以删除用户信息。 |
表3-1 评论管理用例描述
|
描述项 |
说明 |
|
用例名称 |
评论操作 |
|
用例描述 |
管理员在成功登录后台管理的条件下,对评论模块进行管理 |
|
参与者 |
管理员 |
|
前置条件 |
管理员成功登录 |
|
后置条件 |
成功进行评论操作 |
|
主事件流 |
1. 管理员进入评论管理页面,查询评论内容并可以删除用户评论。 |
|
异常事件流 |
- 报500错误<br>- 数据库连接异常 |
3.3系统业务流程分析
萌宠宠物医院系统基于Spring Boot,它的业务流程包括用户注册和登录、通知公告、宠物资讯、医院信息、医生信息、服务项目、宠物信息、留言反馈等。
萌宠宠物医院系统的业务流程如下图所示。
图3-3 系统业务流程图
第4章系统设计
4.1总体结构设计
总体结构设计是为了构建一个高效、安全和可靠的萌宠宠物医院系统。我们将系统划分为不同的层次,包括表示层、业务逻辑层和数据访问层,以便更好地组织和管理系统的功能。采用MVC设计模式,将系统划分为模型、视图和控制器三个部分,分别处理数据逻辑、界面展示和用户请求。使用RESTful API接口来实现前后端的数据交互和功能调用。引入权限和认证机制,确保只有经过身份验证的用户才能访问敏感功能和数据。通过合理的数据库设计,存储课程、用户信息和评论等数据,并考虑性能和扩展性。此外,利用消息队列和异步处理技术,提高系统的响应速度和并发处理能力。通过这些措施,我们可以打造一个清晰、可扩展和易于维护的萌宠宠物医院系统,为用户提供良好的体验。
系统的功能结构图如下图4-1所示。
图4-1 系统功能结构图
4.2功能模块设计
功能模块设计是为了将萌宠宠物医院系统的各个功能划分为不同的部分,使系统更加清晰和易于开发。我们设计了用户管理模块,包括注册、登录和个人信息管理;管理员模块设计是萌宠宠物医院系统中至关重要的功能之一,涵盖了用户管理、医院信息、科室信息、医生信息、预约管理、就诊信息、留言反馈、通知公告等多个方面。管理员可以通过该模块实现对系统运营和管理的全面监督和控制,确保医院服务的顺畅进行和用户体验的提升。通过管理员模块的有效设计,可以实现系统的高效运行和管理,为宠物医院的服务质量和效率提供有力支持。
4.3数据库设计
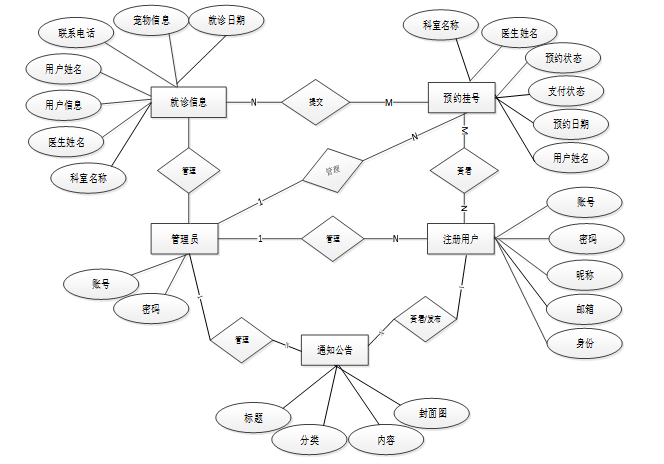
4.3.1概念设计
萌宠宠物医院系统总体ER图如下图4-2所示。
图4-2 总体ER图
4.3.2逻辑设计
在建立萌宠宠物医院系统时,我们需要设计适合不同功能模块的数据库表结构。首先是用户表,用于存储用户的基本信息和身份验证数据。通过这些数据库表的设计,我们可以实现萌宠宠物医院系统所需的基本功能,并保证数据的稳定和可靠。以下就介绍了一些根据各类别主要数据库表的设计结构以及基本功能建立数据库表:
|
编号 |
名称 |
数据类型 |
长度 |
小数位 |
允许空值 |
主键 |
默认值 |
说明 |
|
1 |
token_id |
int |
10 |
0 |
N |
Y |
临时访问牌ID |
|
|
2 |
token |
varchar |
64 |
0 |
Y |
N |
临时访问牌 |
|
|
3 |
info |
text |
65535 |
0 |
Y |
N |
||
|
4 |
maxage |
int |
10 |
0 |
N |
N |
2 |
最大寿命:默认2小时 |
|
5 |
create_time |
timestamp |
19 |
0 |
N |
N |
CURRENT_TIMESTAMP |
创建时间: |
|
6 |
update_time |
timestamp |
19 |
0 |
N |
N |
CURRENT_TIMESTAMP |
更新时间: |
|
7 |
user_id |
int |
10 |
0 |
N |
N |
0 |
用户编号: |
|
编号 |
名称 |
数据类型 |
长度 |
小数位 |
允许空值 |
主键 |
默认值 |
说明 |
|
1 |
article_id |
mediumint |
8 |
0 |
N |
Y |
文章id:[0,8388607] |
|
|
2 |
title |
varchar |
125 |
0 |
N |
Y |
标题:[0,125]用于文章和html的title标签中 |
|
|
3 |
type |
varchar |
64 |
0 |
N |
N |
0 |
文章分类:[0,1000]用来搜索指定类型的文章 |
|
4 |
hits |
int |
10 |
0 |
N |
N |
0 |
点击数:[0,1000000000]访问这篇文章的人次 |
|
5 |
praise_len |
int |
10 |
0 |
N |
N |
0 |
点赞数 |
|
6 |
create_time |
timestamp |
19 |
0 |
N |
N |
CURRENT_TIMESTAMP |
创建时间: |
|
7 |
update_time |
timestamp |
19 |
0 |
N |
N |
CURRENT_TIMESTAMP |
更新时间: |
|
8 |
source |
varchar |
255 |
0 |
Y |
N |
来源:[0,255]文章的出处 |
|
|
9 |
url |
varchar |
255 |
0 |
Y |
N |
来源地址:[0,255]用于跳转到发布该文章的网站 |
|
|
10 |
tag |
varchar |
255 |
0 |
Y |
N |
标签:[0,255]用于标注文章所属相关内容,多个标签用空格隔开 |
|
|
11 |
content |
longtext |
2147483647 |
0 |
Y |
N |
正文:文章的主体内容 |
|
|
12 |
img |
varchar |
255 |
0 |
Y |
N |
封面图 |
|
|
13 |
description |
text |
65535 |
0 |
Y |
N |
文章描述 |
|
编号 |
名称 |
数据类型 |
长度 |
小数位 |
允许空值 |
主键 |
默认值 |
说明 |
|
1 |
type_id |
smallint |
5 |
0 |
N |
Y |
分类ID:[0,10000] |
|
|
2 |
display |
smallint |
5 |
0 |
N |
N |
100 |
显示顺序:[0,1000]决定分类显示的先后顺序 |
|
3 |
name |
varchar |
16 |
0 |
N |
N |
分类名称:[2,16] |
|
|
4 |
father_id |
smallint |
5 |
0 |
N |
N |
0 |
上级分类ID:[0,32767] |
|
5 |
description |
varchar |
255 |
0 |
Y |
N |
描述:[0,255]描述该分类的作用 |
|
|
6 |
icon |
text |
65535 |
0 |
Y |
N |
分类图标: |
|
|
7 |
url |
varchar |
255 |
0 |
Y |
N |
外链地址:[0,255]如果该分类是跳转到其他网站的情况下,就在该URL上设置 |
|
|
8 |
create_time |
timestamp |
19 |
0 |
N |
N |
CURRENT_TIMESTAMP |
创建时间: |
|
9 |
update_time |
timestamp |
19 |
0 |
N |
N |
CURRENT_TIMESTAMP |
更新时间: |
|
编号 |
名称 |
数据类型 |
长度 |
小数位 |
允许空值 |
主键 |
默认值 |
说明 |
|
1 |
auth_id |
int |
10 |
0 |
N |
Y |
授权ID: |
|
|
2 |
user_group |
varchar |
64 |
0 |
Y |
N |
用户组: |
|
|
3 |
mod_name |
varchar |
64 |
0 |
Y |
N |
模块名: |
|
|
4 |
table_name |
varchar |
64 |
0 |
Y |
N |
表名: |
|
|
5 |
page_title |
varchar |
255 |
0 |
Y |
N |
页面标题: |
|
|
6 |
path |
varchar |
255 |
0 |
Y |
N |
路由路径: |
|
|
7 |
position |
varchar |
32 |
0 |
Y |
N |
位置: |
|
|
8 |
mode |
varchar |
32 |
0 |
N |
N |
_blank |
跳转方式: |
|
9 |
add |
tinyint |
3 |
0 |
N |
N |
1 |
是否可增加: |
|
10 |
del |
tinyint |
3 |
0 |
N |
N |
1 |
是否可删除: |
|
11 |
set |
tinyint |
3 |
0 |
N |
N |
1 |
是否可修改: |
|
12 |
get |
tinyint |
3 |
0 |
N |
N |
1 |
是否可查看: |
|
13 |
field_add |
text |
65535 |
0 |
Y |
N |
添加字段: |
|
|
14 |
field_set |
text |
65535 |
0 |
Y |
N |
修改字段: |
|
|
15 |
field_get |
text |
65535 |
0 |
Y |
N |
查询字段: |
|
|
16 |
table_nav_name |
varchar |
500 |
0 |
Y |
N |
跨表导航名称: |
|
|
17 |
table_nav |
varchar |
500 |
0 |
Y |
N |
跨表导航: |
|
|
18 |
option |
text |
65535 |
0 |
Y |
N |
配置: |
|
|
19 |
create_time |
timestamp |
19 |
0 |
N |
N |
CURRENT_TIMESTAMP |
创建时间: |
|
20 |
update_time |
timestamp |
19 |
0 |
N |
N |
CURRENT_TIMESTAMP |
更新时间: |
|
编号 |
名称 |
数据类型 |
长度 |
小数位 |
允许空值 |
主键 |
默认值 |
说明 |
|
1 |
cancel_registration_id |
int |
10 |
0 |
N |
Y |
取消挂号ID |
|
|
2 |
department_name |
varchar |
64 |
0 |
Y |
N |
科室名称 |
|
|
3 |
doctor_users |
int |
10 |
0 |
Y |
N |
0 |
医生用户 |
|
4 |
doctors_name |
varchar |
64 |
0 |
Y |
N |
医生姓名 |
|
|
5 |
user_information |
int |
10 |
0 |
Y |
N |
0 |
用户信息 |
|
6 |
user_name |
varchar |
64 |
0 |
Y |
N |
用户姓名 |
|
|
7 |
contact_phone_number |
varchar |
64 |
0 |
Y |
N |
联系电话 |
|
|
8 |
appointment_date |
date |
10 |
0 |
Y |
N |
预约日期 |
|
|
9 |
pet_name |
varchar |
64 |
0 |
Y |
N |
宠物名称 |
|
|
10 |
pet_species |
varchar |
64 |
0 |
Y |
N |
宠物种类 |
|
|
11 |
reason_for_cancellation |
text |
65535 |
0 |
Y |
N |
取消原因 |
|
|
12 |
cancel_status |
varchar |
64 |
0 |
Y |
N |
取消状态 |
|
|
13 |
cancel_reply |
text |
65535 |
0 |
Y |
N |
取消回复 |
|
|
14 |
create_time |
datetime |
19 |
0 |
N |
N |
CURRENT_TIMESTAMP |
创建时间 |
|
15 |
update_time |
timestamp |
19 |
0 |
N |
N |
CURRENT_TIMESTAMP |
更新时间 |
|
编号 |
名称 |
数据类型 |
长度 |
小数位 |
允许空值 |
主键 |
默认值 |
说明 |
|
1 |
collect_id |
int |
10 |
0 |
N |
Y |
收藏ID: |
|
|
2 |
user_id |
int |
10 |
0 |
N |
N |
0 |
收藏人ID: |
|
3 |
source_table |
varchar |
255 |
0 |
Y |
N |
来源表: |
|
|
4 |
source_field |
varchar |
255 |
0 |
Y |
N |
来源字段: |
|
|
5 |
source_id |
int |
10 |
0 |
N |
N |
0 |
来源ID: |
|
6 |
title |
varchar |
255 |
0 |
Y |
N |
标题: |
|
|
7 |
img |
varchar |
255 |
0 |
Y |
N |
封面: |
|
|
8 |
create_time |
timestamp |
19 |
0 |
N |
N |
CURRENT_TIMESTAMP |
创建时间: |
|
9 |
update_time |
timestamp |
19 |
0 |
N |
N |
CURRENT_TIMESTAMP |
更新时间: |
|
编号 |
名称 |
数据类型 |
长度 |
小数位 |
允许空值 |
主键 |
默认值 |
说明 |
|
1 |
comment_id |
int |
10 |
0 |
N |
Y |
评论ID: |
|
|
2 |
user_id |
int |
10 |
0 |
N |
N |
0 |
评论人ID: |
|
3 |
reply_to_id |
int |
10 |
0 |
N |
N |
0 |
回复评论ID:空为0 |
|
4 |
content |
longtext |
2147483647 |
0 |
Y |
N |
内容: |
|
|
5 |
nickname |
varchar |
255 |
0 |
Y |
N |
昵称: |
|
|
6 |
avatar |
varchar |
255 |
0 |
Y |
N |
头像地址:[0,255] |
|
|
7 |
create_time |
timestamp |
19 |
0 |
N |
N |
CURRENT_TIMESTAMP |
创建时间: |
|
8 |
update_time |
timestamp |
19 |
0 |
N |
N |
CURRENT_TIMESTAMP |
更新时间: |
|
9 |
source_table |
varchar |
255 |
0 |
Y |
N |
来源表: |
|
|
10 |
source_field |
varchar |
255 |
0 |
Y |
N |
来源字段: |
|
|
11 |
source_id |
int |
10 |
0 |
N |
N |
0 |
来源ID: |
表department_information (科室信息)
|
编号 |
名称 |
数据类型 |
长度 |
小数位 |
允许空值 |
主键 |
默认值 |
说明 |
|
1 |
department_information_id |
int |
10 |
0 |
N |
Y |
科室信息ID |
|
|
2 |
department_number |
varchar |
64 |
0 |
Y |
N |
科室编号 |
|
|
3 |
department_name |
varchar |
64 |
0 |
Y |
N |
科室名称 |
|
|
4 |
number_of_departments |
varchar |
64 |
0 |
Y |
N |
科室人数 |
|
|
5 |
department_location |
varchar |
64 |
0 |
Y |
N |
科室位置 |
|
|
6 |
department_introduction |
text |
65535 |
0 |
Y |
N |
科室介绍 |
|
|
7 |
create_time |
datetime |
19 |
0 |
N |
N |
CURRENT_TIMESTAMP |
创建时间 |
|
8 |
update_time |
timestamp |
19 |
0 |
N |
N |
CURRENT_TIMESTAMP |
更新时间 |
|
编号 |
名称 |
数据类型 |
长度 |
小数位 |
允许空值 |
主键 |
默认值 |
说明 |
|
1 |
doctor_information_id |
int |
10 |
0 |
N |
Y |
医生信息ID |
|
|
2 |
department_name |
varchar |
64 |
0 |
Y |
N |
科室名称 |
|
|
3 |
doctor_users |
int |
10 |
0 |
Y |
N |
0 |
医生用户 |
|
4 |
doctors_name |
varchar |
64 |
0 |
Y |
N |
医生姓名 |
|
|
5 |
professional_field |
varchar |
64 |
0 |
Y |
N |
专业领域 |
|
|
6 |
registration_fees |
int |
10 |
0 |
Y |
N |
0 |
挂号费用 |
|
7 |
working_hours |
varchar |
64 |
0 |
Y |
N |
工作时间 |
|
|
8 |
doctors_photo |
varchar |
255 |
0 |
Y |
N |
医生照片 |
|
|
9 |
introduction_by_doctor |
longtext |
2147483647 |
0 |
Y |
N |
医生介绍 |
|
|
10 |
hits |
int |
10 |
0 |
N |
N |
0 |
点击数 |
|
11 |
praise_len |
int |
10 |
0 |
N |
N |
0 |
点赞数 |
|
12 |
recommend |
int |
10 |
0 |
N |
N |
0 |
智能推荐 |
|
13 |
create_time |
datetime |
19 |
0 |
N |
N |
CURRENT_TIMESTAMP |
创建时间 |
|
14 |
update_time |
timestamp |
19 |
0 |
N |
N |
CURRENT_TIMESTAMP |
更新时间 |
|
编号 |
名称 |
数据类型 |
长度 |
小数位 |
允许空值 |
主键 |
默认值 |
说明 |
|
1 |
doctor_users_id |
int |
10 |
0 |
N |
Y |
医生用户ID |
|
|
2 |
department_name |
varchar |
64 |
0 |
Y |
N |
科室名称 |
|
|
3 |
doctors_name |
varchar |
64 |
0 |
Y |
N |
医生姓名 |
|
|
4 |
doctors_gender |
varchar |
64 |
0 |
Y |
N |
医生性别 |
|
|
5 |
doctors_phone_number |
varchar |
16 |
0 |
Y |
N |
医生电话 |
|
|
6 |
examine_state |
varchar |
16 |
0 |
N |
N |
已通过 |
审核状态 |
|
7 |
user_id |
int |
10 |
0 |
N |
N |
0 |
用户ID |
|
8 |
create_time |
datetime |
19 |
0 |
N |
N |
CURRENT_TIMESTAMP |
创建时间 |
|
9 |
update_time |
timestamp |
19 |
0 |
N |
N |
CURRENT_TIMESTAMP |
更新时间 |
表have_an_appointment_with_a_doctor (预约挂号)
|
编号 |
名称 |
数据类型 |
长度 |
小数位 |
允许空值 |
主键 |
默认值 |
说明 |
|
1 |
have_an_appointment_with_a_doctor_id |
int |
10 |
0 |
N |
Y |
预约挂号ID |
|
|
2 |
department_name |
varchar |
64 |
0 |
Y |
N |
科室名称 |
|
|
3 |
doctor_users |
int |
10 |
0 |
Y |
N |
0 |
医生用户 |
|
4 |
doctors_name |
varchar |
64 |
0 |
Y |
N |
医生姓名 |
|
|
5 |
registration_fees |
varchar |
64 |
0 |
Y |
N |
挂号费用 |
|
|
6 |
user_information |
int |
10 |
0 |
Y |
N |
0 |
用户信息 |
|
7 |
user_name |
varchar |
64 |
0 |
Y |
N |
用户姓名 |
|
|
8 |
contact_phone_number |
varchar |
64 |
0 |
Y |
N |
联系电话 |
|
|
9 |
appointment_date |
date |
10 |
0 |
Y |
N |
预约日期 |
|
|
10 |
appointment_frequency |
varchar |
64 |
0 |
Y |
N |
预约次数 |
|
|
11 |
pet_name |
varchar |
64 |
0 |
Y |
N |
宠物名称 |
|
|
12 |
pet_species |
varchar |
64 |
0 |
Y |
N |
宠物种类 |
|
|
13 |
condition_description |
text |
65535 |
0 |
Y |
N |
状况描述 |
|
|
14 |
appointment_status |
varchar |
64 |
0 |
Y |
N |
预约状态 |
|
|
15 |
appointment_reply |
text |
65535 |
0 |
Y |
N |
预约回复 |
|
|
16 |
pay_state |
varchar |
16 |
0 |
N |
N |
未支付 |
支付状态 |
|
17 |
pay_type |
varchar |
16 |
0 |
Y |
N |
支付类型: 微信、支付宝、网银 |
|
|
18 |
create_time |
datetime |
19 |
0 |
N |
N |
CURRENT_TIMESTAMP |
创建时间 |
|
19 |
update_time |
timestamp |
19 |
0 |
N |
N |
CURRENT_TIMESTAMP |
更新时间 |
|
编号 |
名称 |
数据类型 |
长度 |
小数位 |
允许空值 |
主键 |
默认值 |
说明 |
|
1 |
hits_id |
int |
10 |
0 |
N |
Y |
点赞ID: |
|
|
2 |
user_id |
int |
10 |
0 |
N |
N |
0 |
点赞人: |
|
3 |
create_time |
timestamp |
19 |
0 |
N |
N |
CURRENT_TIMESTAMP |
创建时间: |
|
4 |
update_time |
timestamp |
19 |
0 |
N |
N |
CURRENT_TIMESTAMP |
更新时间: |
|
5 |
source_table |
varchar |
255 |
0 |
Y |
N |
来源表: |
|
|
6 |
source_field |
varchar |
255 |
0 |
Y |
N |
来源字段: |
|
|
7 |
source_id |
int |
10 |
0 |
N |
N |
0 |
来源ID: |
|
编号 |
名称 |
数据类型 |
长度 |
小数位 |
允许空值 |
主键 |
默认值 |
说明 |
|
1 |
hospital_information_id |
int |
10 |
0 |
N |
Y |
医院信息ID |
|
|
2 |
hospital_name |
varchar |
64 |
0 |
Y |
N |
医院名称 |
|
|
3 |
hospital_phone_number |
varchar |
64 |
0 |
Y |
N |
医院电话 |
|
|
4 |
business_hours |
varchar |
64 |
0 |
Y |
N |
营业时间 |
|
|
5 |
hospital_address |
varchar |
64 |
0 |
Y |
N |
医院地址 |
|
|
6 |
cover_photo |
varchar |
255 |
0 |
Y |
N |
封面图片 |
|
|
7 |
hospital_introduction |
longtext |
2147483647 |
0 |
Y |
N |
医院简介 |
|
|
8 |
praise_len |
int |
10 |
0 |
N |
N |
0 |
点赞数 |
|
9 |
create_time |
datetime |
19 |
0 |
N |
N |
CURRENT_TIMESTAMP |
创建时间 |
|
10 |
update_time |
timestamp |
19 |
0 |
N |
N |
CURRENT_TIMESTAMP |
更新时间 |
表medical_record_information (病历信息)
|
编号 |
名称 |
数据类型 |
长度 |
小数位 |
允许空值 |
主键 |
默认值 |
说明 |
|
1 |
medical_record_information_id |
int |
10 |
0 |
N |
Y |
病历信息ID |
|
|
2 |
medical_record_name |
varchar |
64 |
0 |
Y |
N |
病历名称 |
|
|
3 |
department_name |
varchar |
64 |
0 |
Y |
N |
科室名称 |
|
|
4 |
doctor_users |
int |
10 |
0 |
Y |
N |
0 |
医生用户 |
|
5 |
doctors_name |
varchar |
64 |
0 |
Y |
N |
医生姓名 |
|
|
6 |
user_information |
int |
10 |
0 |
Y |
N |
0 |
用户信息 |
|
7 |
user_name |
varchar |
64 |
0 |
Y |
N |
用户姓名 |
|
|
8 |
contact_phone_number |
varchar |
64 |
0 |
Y |
N |
联系电话 |
|
|
9 |
pet_name |
varchar |
64 |
0 |
Y |
N |
宠物名称 |
|
|
10 |
pet_species |
varchar |
64 |
0 |
Y |
N |
宠物种类 |
|
|
11 |
diagnostic_records |
text |
65535 |
0 |
Y |
N |
诊断记录 |
|
|
12 |
treatment_plan |
text |
65535 |
0 |
Y |
N |
治疗方案 |
|
|
13 |
medication_situation |
text |
65535 |
0 |
Y |
N |
用药情况 |
|
|
14 |
hospitalization_status |
text |
65535 |
0 |
Y |
N |
住院情况 |
|
|
15 |
medical_record_notes |
text |
65535 |
0 |
Y |
N |
病历备注 |
|
|
16 |
create_time |
datetime |
19 |
0 |
N |
N |
CURRENT_TIMESTAMP |
创建时间 |
|
17 |
update_time |
timestamp |
19 |
0 |
N |
N |
CURRENT_TIMESTAMP |
更新时间 |
|
编号 |
名称 |
数据类型 |
长度 |
小数位 |
允许空值 |
主键 |
默认值 |
说明 |
|
1 |
message_feedback_id |
int |
10 |
0 |
N |
Y |
留言反馈ID |
|
|
2 |
feedback_title |
varchar |
64 |
0 |
Y |
N |
反馈标题 |
|
|
3 |
user_information |
int |
10 |
0 |
Y |
N |
0 |
用户信息 |
|
4 |
user_name |
varchar |
64 |
0 |
Y |
N |
用户姓名 |
|
|
5 |
feedback_content |
text |
65535 |
0 |
Y |
N |
反馈内容 |
|
|
6 |
manage_replies |
text |
65535 |
0 |
Y |
N |
管理回复 |
|
|
7 |
create_time |
datetime |
19 |
0 |
N |
N |
CURRENT_TIMESTAMP |
创建时间 |
|
8 |
update_time |
timestamp |
19 |
0 |
N |
N |
CURRENT_TIMESTAMP |
更新时间 |
|
编号 |
名称 |
数据类型 |
长度 |
小数位 |
允许空值 |
主键 |
默认值 |
说明 |
|
1 |
notice_id |
mediumint |
8 |
0 |
N |
Y |
公告id: |
|
|
2 |
title |
varchar |
125 |
0 |
N |
N |
标题: |
|
|
3 |
content |
longtext |
2147483647 |
0 |
Y |
N |
正文: |
|
|
4 |
create_time |
timestamp |
19 |
0 |
N |
N |
CURRENT_TIMESTAMP |
创建时间: |
|
5 |
update_time |
timestamp |
19 |
0 |
N |
N |
CURRENT_TIMESTAMP |
更新时间: |
|
编号 |
名称 |
数据类型 |
长度 |
小数位 |
允许空值 |
主键 |
默认值 |
说明 |
|
1 |
pet_information_id |
int |
10 |
0 |
N |
Y |
宠物信息ID |
|
|
2 |
user_information |
int |
10 |
0 |
Y |
N |
0 |
用户信息 |
|
3 |
pet_name |
varchar |
64 |
0 |
Y |
N |
宠物名称 |
|
|
4 |
pet_species |
varchar |
64 |
0 |
Y |
N |
宠物种类 |
|
|
5 |
pet_age |
varchar |
64 |
0 |
Y |
N |
宠物年龄 |
|
|
6 |
pet_gender |
varchar |
64 |
0 |
Y |
N |
宠物性别 |
|
|
7 |
health_condition |
varchar |
64 |
0 |
Y |
N |
健康状况 |
|
|
8 |
vaccination |
varchar |
64 |
0 |
Y |
N |
疫苗接种 |
|
|
9 |
pet_description |
text |
65535 |
0 |
Y |
N |
宠物描述 |
|
|
10 |
create_time |
datetime |
19 |
0 |
N |
N |
CURRENT_TIMESTAMP |
创建时间 |
|
11 |
update_time |
timestamp |
19 |
0 |
N |
N |
CURRENT_TIMESTAMP |
更新时间 |
|
编号 |
名称 |
数据类型 |
长度 |
小数位 |
允许空值 |
主键 |
默认值 |
说明 |
|
1 |
praise_id |
int |
10 |
0 |
N |
Y |
点赞ID: |
|
|
2 |
user_id |
int |
10 |
0 |
N |
N |
0 |
点赞人: |
|
3 |
create_time |
timestamp |
19 |
0 |
N |
N |
CURRENT_TIMESTAMP |
创建时间: |
|
4 |
update_time |
timestamp |
19 |
0 |
N |
N |
CURRENT_TIMESTAMP |
更新时间: |
|
5 |
source_table |
varchar |
255 |
0 |
Y |
N |
来源表: |
|
|
6 |
source_field |
varchar |
255 |
0 |
Y |
N |
来源字段: |
|
|
7 |
source_id |
int |
10 |
0 |
N |
N |
0 |
来源ID: |
|
8 |
status |
bit |
1 |
0 |
N |
N |
1 |
点赞状态:1为点赞,0已取消 |
|
编号 |
名称 |
数据类型 |
长度 |
小数位 |
允许空值 |
主键 |
默认值 |
说明 |
|
1 |
regular_users_id |
int |
10 |
0 |
N |
Y |
普通用户ID |
|
|
2 |
user_name |
varchar |
64 |
0 |
Y |
N |
用户姓名 |
|
|
3 |
user_gender |
varchar |
64 |
0 |
Y |
N |
用户性别 |
|
|
4 |
contact_phone_number |
varchar |
16 |
0 |
Y |
N |
联系电话 |
|
|
5 |
examine_state |
varchar |
16 |
0 |
N |
N |
已通过 |
审核状态 |
|
6 |
user_id |
int |
10 |
0 |
N |
N |
0 |
用户ID |
|
7 |
create_time |
datetime |
19 |
0 |
N |
N |
CURRENT_TIMESTAMP |
创建时间 |
|
8 |
update_time |
timestamp |
19 |
0 |
N |
N |
CURRENT_TIMESTAMP |
更新时间 |
表scheduling_information (排班信息)
|
编号 |
名称 |
数据类型 |
长度 |
小数位 |
允许空值 |
主键 |
默认值 |
说明 |
|
1 |
scheduling_information_id |
int |
10 |
0 |
N |
Y |
排班信息ID |
|
|
2 |
doctor_users |
int |
10 |
0 |
Y |
N |
0 |
医生用户 |
|
3 |
doctors_name |
varchar |
64 |
0 |
Y |
N |
医生姓名 |
|
|
4 |
schedule_date |
date |
10 |
0 |
Y |
N |
排班日期 |
|
|
5 |
scheduling_pictures |
varchar |
255 |
0 |
Y |
N |
排班图片 |
|
|
6 |
scheduling_content |
text |
65535 |
0 |
Y |
N |
排班内容 |
|
|
7 |
create_time |
datetime |
19 |
0 |
N |
N |
CURRENT_TIMESTAMP |
创建时间 |
|
8 |
update_time |
timestamp |
19 |
0 |
N |
N |
CURRENT_TIMESTAMP |
更新时间 |
|
编号 |
名称 |
数据类型 |
长度 |
小数位 |
允许空值 |
主键 |
默认值 |
说明 |
|
1 |
service_appointment_id |
int |
10 |
0 |
N |
Y |
服务预约ID |
|
|
2 |
project_number |
varchar |
64 |
0 |
Y |
N |
项目编号 |
|
|
3 |
entry_name |
varchar |
64 |
0 |
Y |
N |
项目名称 |
|
|
4 |
project_price |
varchar |
64 |
0 |
Y |
N |
项目价格 |
|
|
5 |
user_information |
int |
10 |
0 |
Y |
N |
0 |
用户信息 |
|
6 |
user_name |
varchar |
64 |
0 |
Y |
N |
用户姓名 |
|
|
7 |
contact_phone_number |
varchar |
64 |
0 |
Y |
N |
联系电话 |
|
|
8 |
appointment_date |
date |
10 |
0 |
Y |
N |
预约日期 |
|
|
9 |
appointment_frequency |
varchar |
64 |
0 |
Y |
N |
预约次数 |
|
|
10 |
appointment_remarks |
text |
65535 |
0 |
Y |
N |
预约备注 |
|
|
11 |
appointment_status |
varchar |
64 |
0 |
Y |
N |
预约状态 |
|
|
12 |
appointment_reply |
text |
65535 |
0 |
Y |
N |
预约回复 |
|
|
13 |
pay_state |
varchar |
16 |
0 |
N |
N |
未支付 |
支付状态 |
|
14 |
pay_type |
varchar |
16 |
0 |
Y |
N |
支付类型: 微信、支付宝、网银 |
|
|
15 |
create_time |
datetime |
19 |
0 |
N |
N |
CURRENT_TIMESTAMP |
创建时间 |
|
16 |
update_time |
timestamp |
19 |
0 |
N |
N |
CURRENT_TIMESTAMP |
更新时间 |
|
编号 |
名称 |
数据类型 |
长度 |
小数位 |
允许空值 |
主键 |
默认值 |
说明 |
|
1 |
service_items_id |
int |
10 |
0 |
N |
Y |
服务项目ID |
|
|
2 |
project_number |
varchar |
64 |
0 |
Y |
N |
项目编号 |
|
|
3 |
entry_name |
varchar |
64 |
0 |
Y |
N |
项目名称 |
|
|
4 |
project_price |
varchar |
64 |
0 |
Y |
N |
项目价格 |
|
|
5 |
cover_photo |
varchar |
255 |
0 |
Y |
N |
封面图片 |
|
|
6 |
content_introduction |
longtext |
2147483647 |
0 |
Y |
N |
内容介绍 |
|
|
7 |
hits |
int |
10 |
0 |
N |
N |
0 |
点击数 |
|
8 |
praise_len |
int |
10 |
0 |
N |
N |
0 |
点赞数 |
|
9 |
recommend |
int |
10 |
0 |
N |
N |
0 |
智能推荐 |
|
10 |
create_time |
datetime |
19 |
0 |
N |
N |
CURRENT_TIMESTAMP |
创建时间 |
|
11 |
update_time |
timestamp |
19 |
0 |
N |
N |
CURRENT_TIMESTAMP |
更新时间 |
表slides (轮播图)
|
编号 |
名称 |
数据类型 |
长度 |
小数位 |
允许空值 |
主键 |
默认值 |
说明 |
|
1 |
slides_id |
int |
10 |
0 |
N |
Y |
轮播图ID: |
|
|
2 |
title |
varchar |
64 |
0 |
Y |
N |
标题: |
|
|
3 |
content |
varchar |
255 |
0 |
Y |
N |
内容: |
|
|
4 |
url |
varchar |
255 |
0 |
Y |
N |
链接: |
|
|
5 |
img |
varchar |
255 |
0 |
Y |
N |
轮播图: |
|
|
6 |
hits |
int |
10 |
0 |
N |
N |
0 |
点击量: |
|
7 |
create_time |
timestamp |
19 |
0 |
N |
N |
CURRENT_TIMESTAMP |
创建时间: |
|
8 |
update_time |
timestamp |
19 |
0 |
N |
N |
CURRENT_TIMESTAMP |
更新时间: |
表upload (文件上传)
|
编号 |
名称 |
数据类型 |
长度 |
小数位 |
允许空值 |
主键 |
默认值 |
说明 |
|
1 |
upload_id |
int |
10 |
0 |
N |
Y |
上传ID |
|
|
2 |
name |
varchar |
64 |
0 |
Y |
N |
文件名 |
|
|
3 |
path |
varchar |
255 |
0 |
Y |
N |
访问路径 |
|
|
4 |
file |
varchar |
255 |
0 |
Y |
N |
文件路径 |
|
|
5 |
display |
varchar |
255 |
0 |
Y |
N |
显示顺序 |
|
|
6 |
father_id |
int |
10 |
0 |
Y |
N |
0 |
父级ID |
|
7 |
dir |
varchar |
255 |
0 |
Y |
N |
文件夹 |
|
|
8 |
type |
varchar |
32 |
0 |
Y |
N |
文件类型 |
表user (用户账户:用于保存用户登录信息)
|
编号 |
名称 |
数据类型 |
长度 |
小数位 |
允许空值 |
主键 |
默认值 |
说明 |
|
1 |
user_id |
mediumint |
8 |
0 |
N |
Y |
用户ID:[0,8388607]用户获取其他与用户相关的数据 |
|
|
2 |
state |
smallint |
5 |
0 |
N |
N |
1 |
账户状态:[0,10](1可用|2异常|3已冻结|4已注销) |
|
3 |
user_group |
varchar |
32 |
0 |
Y |
N |
所在用户组:[0,32767]决定用户身份和权限 |
|
|
4 |
login_time |
timestamp |
19 |
0 |
N |
N |
CURRENT_TIMESTAMP |
上次登录时间: |
|
5 |
phone |
varchar |
11 |
0 |
Y |
N |
手机号码:[0,11]用户的手机号码,用于找回密码时或登录时 |
|
|
6 |
phone_state |
smallint |
5 |
0 |
N |
N |
0 |
手机认证:[0,1](0未认证|1审核中|2已认证) |
|
7 |
username |
varchar |
16 |
0 |
N |
N |
用户名:[0,16]用户登录时所用的账户名称 |
|
|
8 |
nickname |
varchar |
16 |
0 |
Y |
N |
昵称:[0,16] |
|
|
9 |
password |
varchar |
64 |
0 |
N |
N |
密码:[0,32]用户登录所需的密码,由6-16位数字或英文组成 |
|
|
10 |
|
varchar |
64 |
0 |
Y |
N |
邮箱:[0,64]用户的邮箱,用于找回密码时或登录时 |
|
|
11 |
email_state |
smallint |
5 |
0 |
N |
N |
0 |
邮箱认证:[0,1](0未认证|1审核中|2已认证) |
|
12 |
avatar |
varchar |
255 |
0 |
Y |
N |
头像地址:[0,255] |
|
|
13 |
open_id |
varchar |
255 |
0 |
Y |
N |
针对获取用户信息字段 |
|
|
14 |
create_time |
timestamp |
19 |
0 |
N |
N |
CURRENT_TIMESTAMP |
创建时间: |
|
15 |
vip_level |
varchar |
255 |
0 |
Y |
N |
会员等级 |
|
|
16 |
vip_discount |
double |
11 |
2 |
Y |
N |
0.00 |
会员折扣 |
|
编号 |
名称 |
数据类型 |
长度 |
小数位 |
允许空值 |
主键 |
默认值 |
说明 |
|
1 |
group_id |
mediumint |
8 |
0 |
N |
Y |
用户组ID:[0,8388607] |
|
|
2 |
display |
smallint |
5 |
0 |
N |
N |
100 |
显示顺序:[0,1000] |
|
3 |
name |
varchar |
16 |
0 |
N |
N |
名称:[0,16] |
|
|
4 |
description |
varchar |
255 |
0 |
Y |
N |
描述:[0,255]描述该用户组的特点或权限范围 |
|
|
5 |
source_table |
varchar |
255 |
0 |
Y |
N |
来源表: |
|
|
6 |
source_field |
varchar |
255 |
0 |
Y |
N |
来源字段: |
|
|
7 |
source_id |
int |
10 |
0 |
N |
N |
0 |
来源ID: |
|
8 |
register |
smallint |
5 |
0 |
Y |
N |
0 |
注册位置: |
|
9 |
create_time |
timestamp |
19 |
0 |
N |
N |
CURRENT_TIMESTAMP |
创建时间: |
|
10 |
update_time |
timestamp |
19 |
0 |
N |
N |
CURRENT_TIMESTAMP |
更新时间: |
|
编号 |
名称 |
数据类型 |
长度 |
小数位 |
允许空值 |
主键 |
默认值 |
说明 |
|
1 |
visit_information_id |
int |
10 |
0 |
N |
Y |
就诊信息ID |
|
|
2 |
department_name |
varchar |
64 |
0 |
Y |
N |
科室名称 |
|
|
3 |
doctor_users |
int |
10 |
0 |
Y |
N |
0 |
医生用户 |
|
4 |
doctors_name |
varchar |
64 |
0 |
Y |
N |
医生姓名 |
|
|
5 |
user_information |
int |
10 |
0 |
Y |
N |
0 |
用户信息 |
|
6 |
user_name |
varchar |
64 |
0 |
Y |
N |
用户姓名 |
|
|
7 |
contact_phone_number |
varchar |
64 |
0 |
Y |
N |
联系电话 |
|
|
8 |
pet_name |
varchar |
64 |
0 |
Y |
N |
宠物名称 |
|
|
9 |
pet_species |
varchar |
64 |
0 |
Y |
N |
宠物种类 |
|
|
10 |
diagnostic_records |
text |
65535 |
0 |
Y |
N |
诊断记录 |
|
|
11 |
treatment_plan |
text |
65535 |
0 |
Y |
N |
治疗方案 |
|
|
12 |
medication_situation |
text |
65535 |
0 |
Y |
N |
用药情况 |
|
|
13 |
hospitalization_status |
text |
65535 |
0 |
Y |
N |
住院情况 |
|
|
14 |
create_time |
datetime |
19 |
0 |
N |
N |
CURRENT_TIMESTAMP |
创建时间 |
|
15 |
update_time |
timestamp |
19 |
0 |
N |
N |
CURRENT_TIMESTAMP |
更新时间 |
第5章系统实现
5.1用户登录模块的实现
登录模块是萌宠宠物医院系统中重要的功能之一,它允许已注册用户使用用户名和密码进行身份验证并访问其他功能。实现登录模块的步骤如下:首先创建用户表,存储用户的信息;然后创建登录页面,提供输入框和登录按钮;处理登录请求,对输入的密码进行加密处理,并与数据库中的用户表进行比对;如果匹配成功,表示身份验证通过;接下来创建用户会话,在服务器端存储用户的身份信息,并将会话ID设置为Cookie发送给客户端;在其他功能模块中进行访问控制,确保只有经过身份验证的用户才能访问特定页面或执行特定操作;最后,进行错误处理,提供适当的错误提示。通过以上步骤的实现,我们可以建立一个可靠的登录模块,保证用户只能以正确的身份访问萌宠宠物医院系统的其他功能,并且密码的安全性也得到了保护。用户登录流程图如下所示。
图5-1 用户登录流程图
登录界面如下图5-2所示。
图5-2 登录界面
登录的逻辑代码如下所示:
5.1.1注册模块的实现
注册模块是萌宠宠物医院系统中的重要功能,它允许用户创建新的账号并加入系统。实现注册模块的步骤如下:首先创建用户表,存储用户的信息;然后创建注册页面,提供必要的输入框和注册按钮,让用户填写注册信息;处理注册请求,将用户提交的信息存储到数据库中;进行数据验证,确保用户名的唯一性和密码的符合要求;
用户注册流程图如下5-3所示。
图5-3用户注册流程
用户注册界面如下图5-4所示。
图5-4 注册界面
注册逻辑代码如下:
5.1.2密码修改模块的实现
密码修改模块是萌宠宠物医院系统中的一个重要功能,它允许已注册用户更改登录密码。实现密码修改模块的步骤如下:首先提供密码修改页面,让用户输入旧密码、新密码和确认新密码;进行身份验证,确保用户输入的旧密码与数据库中存储的密码匹配;处理密码修改请求,对新密码进行加密处理并更新到数据库;进行数据验证,检查旧密码是否正确,新密码是否符合要求;最后提供相应的提示信息,告知用户密码修改成功或失败的结果。密码修改流程图如下5-5所示。
图5-5 密码修改流程图
密码修改界面如图5-6所示。
图5-6 密码修改界面
5.1.3留言反馈模块的实现
留言反馈是萌宠宠物医院系统中的一个重要功能,它让用户可以在页面上发表评论并进行互动。实现交流模块的步骤包括评论展示,显示已有的评论内容;发表评论,让用户输入评论并提交给服务器;回复评论,允许用户对他人的评论进行回复;点赞和评分,让用户对喜欢的评论进行点赞操作;数据存储,将评论、回复和点赞等数据存储到数据库,用户可以留下自己的评论和观点,并与其他用户进行互动。发表交流流程图如下5-7所示。
图5-7留言反馈流程图
留言反馈界面如图5-8所示。
图5-8 留言反馈界面
5.2医生用户模块的实现
5.2.1预约挂号管理模块的实现
预约挂号管理:医生可以查看和处理患者的预约挂号信息,包括确认预约、安排就诊时间等操作,确保医疗服务的顺利进行。界面如下图5-9所示。
图5-9 预约挂号管理界面
5.2.2就诊信息管理模块的实现
就诊信息管理:医生可以记录和管理患者的就诊信息,包括诊断结果、治疗方案、医嘱等,为宠物提供个性化的医疗服务。流程图如下5-10所示。
图5-10 就诊信息管理界面
5.3管理员模块的实现
5.3.1服务项目管理模块的实现
服务项目管理模块的实现允许管理员或授权用户方便地查询和删除植物信息,确保信息库的准确性和完整性;服务项目管理流程如下图5-11所示。
图5-11 服务项目管理流程
服务项目管理界面如下图5-12所示。
图5-12服务项目管理界面
服务项目管理关键代码如下:
5.3.2系统管理模块的实现
系统管理管理模块的实现允许管理员添加轮播图信息,以便向用户传达重要的消息、更新或活动等。
轮播图管理展示界面如下图5-13所示。
图5-13轮播图管理界面
第6章系统测试
6.1测试过程
测试过程是确保萌宠宠物医院系统系统质量和功能正常运行的关键步骤。它包括需求分析、测试计划编制、测试用例设计、执行测试用例、缺陷管理、回归测试、性能测试、安全测试、用户验收测试、测试报告编制、修复和再测试以及上线准备等步骤。通过这些步骤的有序执行,我们可以确保系统在各个方面达到预期并提供稳定可靠的服务给用户。
6.2兼容性测试
在浏览器兼容性方面,主流浏览器如Chrome、IE、360和Firefox的最新版本都符合ES6标准,而早期版本的IE可能存在图片展示问题,但通过代码修改可以改善兼容性。总体来说,浏览器兼容性没有问题。
对于JDK、Tomcat等兼容性问题,使用1.8版本的JDK、9.0版本的Tomcat和5.5版本的MySQL,测试结果表明它们之间的兼容性良好。如果出现冲突,需要更改配置文件中的类信息,并且较新版本的JDK和Tomcat也具有较好的兼容性,只需注意与其他组件的版本匹配即可。
6.3测试用例
(1)登录测试
登录测试用例如下表所示。
表6-1 登录测试用例
注册测试用例如下表所示。
表6-2 注册测试用例
6.4测试结果
在本次测试过程中,重点关注了所有功能的添加、修改和删除操作,并使用真实数据进行相关功能的输入。通过这些测试,确保每个功能都能够正常运行,并且相关数据库的信息也保持正确。这样可以确保已经设计和实现的功能在实际运行中能够正常工作,并保证系统的稳定性和准确性。
第7章 总结与展望
在设计和实现萌宠宠物医院系统的过程中,我们充分考虑了宠物医疗服务的需求和现有系统存在的问题,通过基于Spring Boot框架的开发,实现了用户管理、医院信息管理、科室信息管理、医生信息管理、预约挂号管理、取消挂号管理、就诊信息管理、病历信息管理、排班信息管理等多个功能模块。这些功能的设计和实现为宠物医院提供了便捷高效的管理工具,提升了医疗服务的质量和效率。
展望未来,我们希朠萌宠宠物医院系统能够得到更广泛的应用和推广,为更多宠物主人和宠物医院带来便利和效益。同时,我们将持续优化系统功能,不断提升用户体验,加强数据安全和隐私保护措施,保障系统的稳定性和可靠性。未来的发展方向包括引入智能化技术,如人工智能、大数据分析等,进一步提升医疗服务的智能化水平,为宠物医疗服务行业的发展做出更大的贡献。希望萌宠宠物医院系统能够为宠物主人和宠物医院带来更多的便利和价值,成为行业的领先者和典范。
参考文献
[1]胡红一,于特浩.传播修辞学视角下《宠物医院》中的概念转喻与共情效应研究[J].昭通学院学报,2024,46(01):61-67.
[2]姜子昕,薛瑞雪,楚遵锋等.山东省部分宠物犬饲养免疫情况问卷调查与分析[J].中国动物检疫,2024,41(01):20-24.
[3]李滢雪.《宠物医院》的年轻化叙事和价值传递[J].视听,2024,(01):114-117.
[4]杨美兰,郑广云,李红林等.曲靖市加强对宠物诊疗行业的监管以促进宠物经济健康发展[J].畜牧兽医杂志,2024,43(01):115-117+121.
[5]郭丽清,黄耀忠.城乡结合部初中实施STEM教育的实践研究——以《AI智能宠物救助小屋》项目实践为例[J].教育信息技术,2023,(12):60-63.
[6]王莹.宠物过度医疗也需依法破题[N].法治日报,2023-10-29(005).
[7]孔学礼,陈婷婷,吴礼平等.“双高”背景下宠物医疗技术专业人才需求调研报告[J].中国动物保健,2023,25(10):127-128.
[8]牟昊琨,韩文艺.给宠物看病如何才能明明白白[N].中国青年报,2023-09-07(003).
[9]J Z ,Y Q ,Y S , et al.[Prevalence and genotyping of Cryptosporidium spp. and Giardia lamblia in dogs and cats from a pet hospital in Shanghai Municipality].[J].Zhongguo xue xi chong bing fang zhi za zhi = Chinese journal of schistosomiasis control,2023,35(3):258-262.
[10]魏澜.人文类动物题材纪录片的情感表达与视听表现[D].山东艺术学院,2022.
[11]刘永强.救助中心合作模式下宠物专业学生技能的培养[J].当代畜牧,2021,(12):69-70.
[12]叶欣若,肖松鸿,杨妍.“爱宠e+”宠物综合服务平台开发模式研究[J].电脑知识与技术,2021,17(28):79-80.
[13]Nahar N C ,P J B ,Abdullah S A , et al.Clinico-epidemiological investigation of feline panleukopenia and parvoviral enteritis in the two largest pet hospitals in Bangladesh.[J].Journal of advanced veterinary and animal research,2020,7(4):726-733.
[14]邬胜利.宠物犬在春季生病的4个征兆[J].中国工作犬业,2020,(03):54-55.
[15]Flora .宠物生病了,怎么办?[J].健康之家,2020,(01):74-75.
[16]魏婉琳.“全民吸猫时代”的萌宠博主[D].南京大学,2019.
[17]王丽琴.加强宠物管理,保障人畜健康[J].养殖与饲料,2018,(10):107-108.
[18]张然.宠物猫狗集中救助法律问题研究[D].中国地质大学(北京),2016.
[19]江蝶.流浪宠物救助过程中某些问题的思考[J].中国动物保健,2012,14(05):10-11.
[20]刘华辉,邓青.城市社区人与宠物相处现状的调查分析[J].社区医学杂志,2011,9(16):15-18.
致 谢
在本次萌宠宠物医院系统系统的设计和实现过程中,我们要向所有参与其中的团队成员表示衷心的感谢。你们的辛勤努力和专业知识为项目的成功做出了重要贡献。
我们还要感谢所有对我们项目给予支持和鼓励的人。你们的信任和鼓励是我们不断前进的动力,让我们坚定地追求卓越和创新。
同时,我们要感谢所有测试人员和用户,你们的反馈和意见帮助我们不断改进和完善系统。你们的参与使得我们的产品更加符合用户需求,真正实现了以用户为中心的设计理念。
最后,我们要感谢团队内外的每个人,正是你们的合作、支持和奉献,才使得这个项目取得了如此令人瞩目的成果。我们相信,在未来的道路上,我们将继续携手并进,共同创造更加美好的明天。
让我们保持积极的态度,不断追求卓越,相信自己的能力,勇敢面对挑战,共同开创一个更加美妙和璀璨的世界!再次感谢大家的辛勤付出和支持!
免费领取源码,请关注+点赞+收藏+私信博主,谢谢!
更多推荐


所有评论(0)