手把手教你实现一个Java Agent
本文介绍了JavaAgent技术如何通过字节码增强实现无侵入式方法耗时统计。文章首先分析了传统代码侵入式统计方法耗时的缺点,然后详细讲解了JavaAgent的核心组件Instrumentation接口及其两种使用方式:启动时加载Agent(premain)和运行时Attach(agentmain)。通过ASM框架实现字节码转换的完整示例展示了如何统计方法耗时和动态修改运行中程序的行为。最后,文章以
故事的小黄花
团队中有同事在做性能优化相关的工作,因为公司基础设施不足,同事在代码中写了大量的代码统计某个方法的耗时,大概的代码形式就是
@Override
public void method(Req req){
StopWatch stopWatch = new StopWatch();
stopWatch.start("某某方法-耗时统计");
method()
stopWatch.stop();
log.info("查询耗时分布:{}", stopWatch.prettyPrint());
}
这样的代码非常多,侵入性很大,联想到之前学习的Java Agent技术,可以无侵入式地解决这类问题,所以做了一个很小很小的demo
Instrumentation
在了解Agent之前需要先看看Instrumentation
JDK从1.5版本开始引入了java.lang.instrument包,该包提供了一些工具帮助开发人员实现字节码增强,Instrumentation接口的常用方法如下
public interface Instrumentation{
/**
* 注册Class文件转换器,转换器用于改变Class文件二进制流的数据
*
* @param transformer 注册的转换器
* @param canRetransform 设置是否允许重新转换
*/
void addTransformer(ClassFileTransformer transformer, boolean canRetransform);
/**
* 移除一个转换器
*
* @param transformer 需要移除的转换器
*/
boolean removeTransformer(ClassFileTransformer transformer);
/**
* 在类加载之后,重新转换类,如果重新转换的方法有活跃的栈帧,那些活跃的栈帧继续运行未转换前的方法
*
* @param 重新转换的类数组
*/
void retransformClasses(Class<?>... classes)throws UnmodifiableClassException;
/**
* 当前JVM配置是否支持重新转换
*/
boolean isRetransformClassesSupported();
/**
* 获取所有已加载的类
*/
@SuppressWarnings("rawtypes")
Class[] getAllLoadedClasses();
}
public interface ClassFileTransformer{
// className参数表示当前加载类的类名,classfileBuffer参数是待加载类文件的字节数组
// 调用addTransformer注册ClassFileTransformer以后,后续所有JVM加载类都会被它的transform方法拦截
// 这个方法接收原类文件的字节数组,在这个方法中做类文件改写,最后返回转换过的字节数组,由JVM加载这个修改过的类文件
// 如果transform方法返回null,表示不对此类做处理,如果返回值不为null,JVM会用返回的字节数组替换原来类的字节数组
byte[] transform( ClassLoader loader,
String className,
Class<?> classBeingRedefined,
ProtectionDomain protectionDomain,
byte[] classfileBuffer)
throws IllegalClassFormatException;
}
Instrumentation有两种使用方式
-
在JVM启动的时候添加一个
Agent jar包 -
JVM运行以后在任意时刻通过
Attach API远程加载Agent的jar包
Agent
使用Java Agent需要借助一个方法,该方法的方法签名如下
public static void premain(String agentArgs, Instrumentation instrumentation){
}
从字面上理解,就是运行在main()函数之前的类。在Java虚拟机启动时,在执行main()函数之前,会先运行指定类的premain()方法,在premain()方法中对class文件进行修改,它有两个入参
-
agentArgs: 启动参数,在JVM启动时指定
-
instrumentation: 上文所将的
Instrumentation的实例,我们可以在方法中调用上文所讲的方法,注册对应的Class转换器,对Class文件进行修改
如下图,借助Instrumentation,JVM启动时的处理流程是这样的:JVM会执行指定类的premain()方法,在premain()中可以调用Instrumentation对象的addTransformer方法注册ClassFileTransformer。
当JVM加载类时会将类文件的字节数组传递给ClassFileTransformer的transform方法,在transform方法中对Class文件进行解析和修改,之后JVM就会加载转换后的Class文件
那我们需要做的就是写一个转换Class文件的ClassFileTransformer,下面用一个计算函数耗时的小例子看看Java Agent是怎么使用的
public class MyClassFileTransformer implements ClassFileTransformer{
@Override
public byte[] transform(ClassLoader loader, String className, Class<?> classBeingRedefined, ProtectionDomain protectionDomain, byte[] classfileBuffer) {
if ("com/example/aop/agent/MyTest".equals(className)) {
// 使用ASM框架进行字节码转换
ClassReader cr = new ClassReader(classfileBuffer);
ClassWriter cw = new ClassWriter(cr, ClassWriter.COMPUTE_FRAMES);
ClassVisitor cv = new TimeStatisticsVisitor(Opcodes.ASM7, cw);
cr.accept(cv, ClassReader.SKIP_FRAMES | ClassReader.SKIP_DEBUG);
return cw.toByteArray();
}
return classfileBuffer;
}
}
public class TimeStatisticsVisitor extends ClassVisitor{
public TimeStatisticsVisitor(int api, ClassVisitor classVisitor){
super(Opcodes.ASM7, classVisitor);
}
@Override
public MethodVisitor visitMethod(int access, String name, String descriptor, String signature, String[] exceptions){
MethodVisitor mv = cv.visitMethod(access, name, descriptor, signature, exceptions);
if (name.equals("<init>")) {
return mv;
}
returnnew TimeStatisticsAdapter(api, mv, access, name, descriptor);
}
}
public class TimeStatisticsAdapter extends AdviceAdapter{
protected TimeStatisticsAdapter(int api, MethodVisitor methodVisitor, int access, String name, String descriptor){
super(api, methodVisitor, access, name, descriptor);
}
@Override
protected void onMethodEnter(){
// 进入函数时调用TimeStatistics的静态方法start
super.visitMethodInsn(Opcodes.INVOKESTATIC, "com/example/aop/agent/TimeStatistics", "start", "()V", false);
super.onMethodEnter();
}
@Override
protected void onMethodExit(int opcode){
// 退出函数时调用TimeStatistics的静态方法end
super.onMethodExit(opcode);
super.visitMethodInsn(Opcodes.INVOKESTATIC, "com/example/aop/agent/TimeStatistics", "end", "()V", false);
}
}
public class TimeStatistics{
public static ThreadLocal<Long> t = new ThreadLocal<>();
public static voidstart(){
t.set(System.currentTimeMillis());
}
public static voidend(){
long time = System.currentTimeMillis() - t.get();
System.out.println(Thread.currentThread().getStackTrace()[2] + " spend: " + time);
}
}
public class AgentMain{
// premain()函数中注册MyClassFileTransformer转换器
public static void premain(String agentArgs, Instrumentation instrumentation){
System.out.println("premain方法");
instrumentation.addTransformer(new MyClassFileTransformer(), true);
}
}
<build>
<plugins>
<plugin>
<groupId>org.apache.maven.plugins</groupId>
<artifactId>maven-assembly-plugin</artifactId>
<version>3.1.1</version>
<configuration>
<descriptorRefs>
<!--将应用的所有依赖包都打到jar包中。如果依赖的是 jar 包,jar 包会被解压开,平铺到最终的 uber-jar 里去。输出格式为 jar-->
<descriptorRef>jar-with-dependencies</descriptorRef>
</descriptorRefs>
<archive>
<manifestEntries>
// 指定premain()的所在方法
<Agent-CLass>com.example.aop.agent.AgentMain</Agent-CLass>
<Premain-Class>com.example.aop.agent.AgentMain</Premain-Class>
<Can-Redefine-Classes>true</Can-Redefine-Classes>
<Can-Retransform-Classes>true</Can-Retransform-Classes>
</manifestEntries>
</archive>
</configuration>
<executions>
<execution>
<phase>package</phase>
<goals>
<goal>single</goal>
</goals>
</execution>
</executions>
</plugin>
<plugin>
<groupId>org.apache.maven.plugins</groupId>
<artifactId>maven-compiler-plugin</artifactId>
<version>3.1</version>
<configuration>
<source>${maven.compiler.source}</source>
<target>${maven.compiler.target}</target>
</configuration>
</plugin>
</plugins>
</build>
使用命令行执行下面的测试类
java -javaagent:/Users/zhangxiaobin/IdeaProjects/aop-demo/target/aop-0.0.1-SNAPSHOT-jar-with-dependencies.jar com.example.aop.agent.MyTest
public class MyTest{
public static void main(String[] args)throws InterruptedException {
Thread.sleep(3000);
}
}
计算出了某个方法的耗时

Attach
在上面的例子中,我们只能在JVM启动时指定一个Agent,这种方式局限在main()方法执行前,如果我们想在项目启动后随时随地地修改Class文件,要怎么办呢?这个时候需要借助Java Agent的另外一个方法,该方法的签名如下
public static void agentmain(String agentArgs, Instrumentation inst){
}
agentmain()的参数与premain()有着同样的含义,但是agentmain()是在Java Agent被Attach到Java虚拟机上时执行的,当Java Agent被attach到Java虚拟机上,Java程序的main()函数一般已经启动,并且程序很可能已经运行了相当长的时间,此时通过Instrumentation.retransformClasses()方法,可以动态转换Class文件并使之生效,下面用一个小例子演示一下这个功能
下面的类启动后,会不断打印出100这个数字,我们通过Attach功能使之打印出50这个数字
public class PrintNumTest{
public static voidmain(String[] args)throws InterruptedException {
while (true) {
System.out.println(getNum());
Thread.sleep(3000);
}
}
private static int getNum(){
return100;
}
}
依然是定义一个ClassFileTransformer,使用ASM框架修改getNum()方法
public class PrintNumTransformer implements ClassFileTransformer{
@Override
public byte[] transform(ClassLoader loader, String className, Class<?> classBeingRedefined, ProtectionDomain protectionDomain, byte[] classfileBuffer) throws IllegalClassFormatException {
if ("com/example/aop/agent/PrintNumTest".equals(className)) {
System.out.println("asm");
ClassReader cr = new ClassReader(classfileBuffer);
ClassWriter cw = new ClassWriter(cr, ClassWriter.COMPUTE_FRAMES);
ClassVisitor cv = new TransformPrintNumVisitor(Opcodes.ASM7, cw);
cr.accept(cv, ClassReader.SKIP_FRAMES | ClassReader.SKIP_DEBUG);
return cw.toByteArray();
}
return classfileBuffer;
}
}
public class TransformPrintNumVisitor extends ClassVisitor{
public TransformPrintNumVisitor(int api, ClassVisitor classVisitor){
super(Opcodes.ASM7, classVisitor);
}
@Override
public MethodVisitor visitMethod(int access, String name, String descriptor, String signature, String[] exceptions){
MethodVisitor mv = cv.visitMethod(access, name, descriptor, signature, exceptions);
if (name.equals("getNum")) {
returnnew TransformPrintNumAdapter(api, mv, access, name, descriptor);
}
return mv;
}
}
public class TransformPrintNumAdapter extends AdviceAdapter{
protected TransformPrintNumAdapter(int api, MethodVisitor methodVisitor, int access, String name, String descriptor){
super(api, methodVisitor, access, name, descriptor);
}
@Override
protected void onMethodEnter(){
super.visitIntInsn(BIPUSH, 50);
super.visitInsn(IRETURN);
}
}
public class PrintNumAgent{
public static void agentmain(String agentArgs, Instrumentation inst)throws UnmodifiableClassException {
System.out.println("agentmain");
inst.addTransformer(new PrintNumTransformer(), true);
Class[] allLoadedClasses = inst.getAllLoadedClasses();
for (Class allLoadedClass : allLoadedClasses) {
if (allLoadedClass.getSimpleName().equals("PrintNumTest")) {
System.out.println("Reloading: " + allLoadedClass.getName());
inst.retransformClasses(allLoadedClass);
break;
}
}
}
}
<build>
<plugins>
<plugin>
<groupId>org.apache.maven.plugins</groupId>
<artifactId>maven-assembly-plugin</artifactId>
<version>3.1.1</version>
<configuration>
<descriptorRefs>
<!--将应用的所有依赖包都打到jar包中。如果依赖的是 jar 包,jar 包会被解压开,平铺到最终的 uber-jar 里去。输出格式为 jar-->
<descriptorRef>jar-with-dependencies</descriptorRef>
</descriptorRefs>
<archive>
<manifestEntries>
// 指定agentmain所在的类
<Agent-CLass>com.example.aop.agent.PrintNumAgent</Agent-CLass>
<Premain-Class>com.example.aop.agent.PrintNumAgent</Premain-Class>
<Can-Redefine-Classes>true</Can-Redefine-Classes>
<Can-Retransform-Classes>true</Can-Retransform-Classes>
</manifestEntries>
</archive>
</configuration>
<executions>
<execution>
<phase>package</phase>
<goals>
<goal>single</goal>
</goals>
</execution>
</executions>
</plugin>
<plugin>
<groupId>org.apache.maven.plugins</groupId>
<artifactId>maven-compiler-plugin</artifactId>
<version>3.1</version>
<configuration>
<source>${maven.compiler.source}</source>
<target>${maven.compiler.target}</target>
</configuration>
</plugin>
</plugins>
</build>
因为是跨进程通信,Attach的发起端是一个独立的java程序,这个java程序会调用VirtualMachine.attach方法开始合目标JVM进行跨进程通信
public class MyAttachMain{
public static voidmain(String[] args)throws IOException, AttachNotSupportedException, AgentLoadException, AgentInitializationException {
VirtualMachine virtualMachine = VirtualMachine.attach(args[0]);
try {
virtualMachine.loadAgent("/Users/zhangxiaobin/IdeaProjects/aop-demo/target/aop-0.0.1-SNAPSHOT-jar-with-dependencies.jar");
} finally {
virtualMachine.detach();
}
}
}
使用jps查询到PrintNumTest的进程id,再用下面的命令执行MyAttachMain类
java -cp /Library/Java/JavaVirtualMachines/jdk1.8.0_311.jdk/Contents/Home/lib/tools.jar:/Users/zhangxiaobin/IdeaProjects/aop-demo/target/aop-0.0.1-SNAPSHOT-jar-with-dependencies.jar com.example.aop.agent.MyAttachMain 49987
可以清楚地看到打印的数字变成了50

Arthas
以上是我写的小demo,有很多不足之处,看看大佬是怎么写的,arthas的trace命令可以统计方法耗时,如下图

搭建调试环境
Arthas debug需要借助IDEA的远程debug功能,可以参考
https://github.com/alibaba/arthas/issues/222
先写一个可以循环执行的Demo
public class ArthasTest{
public static void main(String[] args)throws InterruptedException {
int i = 0;
while (true) {
Thread.sleep(2000);
print(i++);
}
}
public static voidprint(Integer content){
System.out.println("Main print: " + content);
}
}
命令行执行改demo
java -Xdebug -Xrunjdwp:transport=dt_socket,server=y,address=8000 com.example.aop.agent.ArthasTest
在Arthas源码的项目中设置远程debug


在这个方法com.taobao.arthas.agent334.AgentBootstrap#main任意位置打上断点,切换到刚刚设置的远程debug模式,启动项目

可以看到刚刚处于Listening的ArthasTest开始执行,启动arthas-boot.jar,就可以看到断点跳进Arthas源码的项目中

bytekit
在看trace命令之前需要一点前置知识,使用ASM进行字节码增强,代码逻辑不好修改,理解困难,所以bytekit基于ASM提供了一套简洁的API,让开发人员可以比较轻松地完成字节码增强,我们先来看一个简单的demo,来自
https://github.com/alibaba/bytekit
public class SampleInterceptor{
@AtEnter(inline = false, suppress = RuntimeException.class, suppressHandler= PrintExceptionSuppressHandler.class)
publicstaticvoidatEnter(@Binding.ThisObjectobject,
@Binding.ClassObjectclazz,
@Binding.ArgsObject[] args,
@Binding.MethodNameStringmethodName,
@Binding.MethodDescStringmethodDesc) {
System.out.println("atEnter, args[0]: " + args[0]);
}
@AtExit(inline = true)
publicstaticvoidatExit(@Binding.Return Object returnObject){
System.out.println("atExit, returnObject: " + returnObject);
}
@AtExceptionExit(inline = true, onException = RuntimeException.class)
public static void atExceptionExit(@Binding.ThrowableRuntimeExceptionex,
@Binding.Field(name= "exceptionCount") int exceptionCount) {
System.out.println("atExceptionExit, ex: " + ex.getMessage() + ", field exceptionCount: " + exceptionCount);
}
}
上文说过,bytekit的宗旨是提供简介的API让开发可以轻松地完成字节码增强,从注解名我们就可以知道@AtEnter是在方法进入时插入,@AtExit是在方法退出时插入,@AtExceptionExit时在发生异常退出时插入
inline = true表示方法中的代码直接插入增强方法中,inline = false表示是调用这个方法,有点难理解,我们等下看反编译后的代码
配置了 suppress = RuntimeException.class 和 suppressHandler = PrintExceptionSuppressHandler.class,说明插入的代码会被 try/catch 包围
@AtExceptionExit在原方法体范围try-catch指定异常进行处理
这是我们要进行增强的方法
public class Sample{
private int exceptionCount = 0;
public String hello(String str, boolean exception){
if (exception) {
exceptionCount++;
thrownew RuntimeException("test exception, str: " + str);
}
return"hello " + str;
}
}
public class SampleMain{
public static void main(String[] args)throws Exception {
// 解析定义的 Interceptor类 和相关的注解
DefaultInterceptorClassParser interceptorClassParser = new DefaultInterceptorClassParser();
List<InterceptorProcessor> processors = interceptorClassParser.parse(SampleInterceptor.class);
// 加载字节码
ClassNode classNode = AsmUtils.loadClass(Sample.class);
// 对加载到的字节码做增强处理
for (MethodNode methodNode : classNode.methods) {
if (methodNode.name.equals("hello")) {
MethodProcessor methodProcessor = new MethodProcessor(classNode, methodNode);
for (InterceptorProcessor interceptor : processors) {
interceptor.process(methodProcessor);
}
}
}
// 获取增强后的字节码
byte[] bytes = AsmUtils.toBytes(classNode);
// 查看反编译结果
System.out.println(Decompiler.decompile(bytes));
// 修改Sample
AgentUtils.reTransform(Sample.class, bytes);
// 执行sample的方法
try {
Sample sample = new Sample();
sample.hello("3", false);
sample.hello("4", true);
} catch (Exception e) {
e.printStackTrace();
}
}
}
这是Sample反编译后的结果,代码量剧增
public class Sample{
private int exceptionCount = 0;
/*
* WARNING - void declaration
*/
public String hello(String string, boolean bl){
try {
String string2;
void str;
void exception;
try {
// @AtEnter 直接调用,inline为false的效果
SampleInterceptor.atEnter((Object)this, Sample.class, (Object[])newObject[]{string, new Boolean(bl)}, (String)"hello", (String)"(Ljava/lang/String;Z)Ljava/lang/String;");
}
catch (RuntimeException runtimeException) {
Class<Sample> clazz = Sample.class;
RuntimeException runtimeException2 = runtimeException;
System.out.println("exception handler: " + clazz);
runtimeException2.printStackTrace();
}
if (exception != false) {
++this.exceptionCount;
thrownew RuntimeException("test exception, str: " + (String)str);
}
String string3 = string2 = "hello " + (String)str;
// @AtExit 代码直接插入
System.out.println("atExit, returnObject: " + string3);
return string2;
}
catch (RuntimeException runtimeException) {
int n = this.exceptionCount;
RuntimeException runtimeException3 = runtimeException;
// @AtExceptionExit 代码直接插入
System.out.println("atExceptionExit, ex: " + runtimeException3.getMessage() + ", field exceptionCount: " + n);
throw runtimeException;
}
}
}
有了这个前置知识,我们来看看trace命令
trace

Arthas命令很多,如果是exit、logout、quit、jobs、fg、bg、kill等简单的命令,就会直接执行,如果是trace这种复杂的命令,会专门用一个类写处理的逻辑,如上图,根据名字就可以猜到这个类是处理什么命令的,这么多类的组织形式是模版模式,入口在com.taobao.arthas.core.shell.command.AnnotatedCommand#process,
public abstract class AnnotatedCommand{
public abstract void process(CommandProcess process);
}
public class TraceCommand extends EnhancerCommand{
}
public abstract class EnhancerCommand extends AnnotatedCommand{
@Override
public void process(final CommandProcess process){
// ctrl-C support
process.interruptHandler(new CommandInterruptHandler(process));
// q exit support
process.stdinHandler(new QExitHandler(process));
// start to enhance
enhance(process);
}
}
有一些命令都有字节码增强的逻辑,这些逻辑共同封装在了EnhancerCommand这个类中,TraceCommand继承了EnhancerCommand,当trace命令执行的时候,增强的逻辑在EnhancerCommand,我们只看核心代码
com.taobao.arthas.core.command.monitor200.EnhancerCommand#enhance
com.taobao.arthas.core.advisor.Enhancer#enhance(java.lang.instrument.Instrumentation)
public synchronized EnhancerAffect enhance(final Instrumentation inst)throws UnmodifiableClassException {
......
try {
// 很明显,这里添加了一个文件转换器,注意,此处的转换器为本类
ArthasBootstrap.getInstance().getTransformerManager().addTransformer(this, isTracing);
......
} catch (Throwable e) {
logger.error("Enhancer error, matchingClasses: {}", matchingClasses, e);
affect.setThrowable(e);
}
return affect;
}
根据方法名就可以在本类搜索到,具体代码如下
@Override
public byte[] transform(final ClassLoader inClassLoader, String className, Class<?> classBeingRedefined,
ProtectionDomain protectionDomain, byte[] classfileBuffer) throws IllegalClassFormatException {
try {
// 检查classloader能否加载到 SpyAPI,如果不能,则放弃增强
try {
if (inClassLoader != null) {
inClassLoader.loadClass(SpyAPI.class.getName());
}
} catch (Throwable e) {
logger.error("the classloader can not load SpyAPI, ignore it. classloader: {}, className: {}",
inClassLoader.getClass().getName(), className, e);
returnnull;
}
// 这里要再次过滤一次,为啥?因为在transform的过程中,有可能还会再诞生新的类
// 所以需要将之前需要转换的类集合传递下来,再次进行判断
if (matchingClasses != null && !matchingClasses.contains(classBeingRedefined)) {
returnnull;
}
// ClassNode中有各种属性,对应Class文件结构
// keep origin class reader for bytecode optimizations, avoiding JVM metaspace OOM.
ClassNode classNode = new ClassNode(Opcodes.ASM9);
ClassReader classReader = AsmUtils.toClassNode(classfileBuffer, classNode);
// remove JSR https://github.com/alibaba/arthas/issues/1304
classNode = AsmUtils.removeJSRInstructions(classNode);
// 重要代码,生成增强字节码的拦截器
DefaultInterceptorClassParser defaultInterceptorClassParser = new DefaultInterceptorClassParser();
final List<InterceptorProcessor> interceptorProcessors = new ArrayList<InterceptorProcessor>();
interceptorProcessors.addAll(defaultInterceptorClassParser.parse(SpyInterceptor1.class));
interceptorProcessors.addAll(defaultInterceptorClassParser.parse(SpyInterceptor2.class));
interceptorProcessors.addAll(defaultInterceptorClassParser.parse(SpyInterceptor3.class));
if (this.isTracing) {
// 根据配置判断trace命令是否要跳过计算Java类库的代码的耗时
if (!this.skipJDKTrace) {
interceptorProcessors.addAll(defaultInterceptorClassParser.parse(SpyTraceInterceptor1.class));
interceptorProcessors.addAll(defaultInterceptorClassParser.parse(SpyTraceInterceptor2.class));
interceptorProcessors.addAll(defaultInterceptorClassParser.parse(SpyTraceInterceptor3.class));
} else {
interceptorProcessors.addAll(defaultInterceptorClassParser.parse(SpyTraceExcludeJDKInterceptor1.class));
interceptorProcessors.addAll(defaultInterceptorClassParser.parse(SpyTraceExcludeJDKInterceptor2.class));
interceptorProcessors.addAll(defaultInterceptorClassParser.parse(SpyTraceExcludeJDKInterceptor3.class));
}
}
List<MethodNode> matchedMethods = new ArrayList<MethodNode>();
for (MethodNode methodNode : classNode.methods) {
if (!isIgnore(methodNode, methodNameMatcher)) {
matchedMethods.add(methodNode);
}
}
// https://github.com/alibaba/arthas/issues/1690
if (AsmUtils.isEnhancerByCGLIB(className)) {
for (MethodNode methodNode : matchedMethods) {
if (AsmUtils.isConstructor(methodNode)) {
AsmUtils.fixConstructorExceptionTable(methodNode);
}
}
}
.......
for (MethodNode methodNode : matchedMethods) {
if (AsmUtils.isNative(methodNode)) {
logger.info("ignore native method: {}",
AsmUtils.methodDeclaration(Type.getObjectType(classNode.name), methodNode));
continue;
}
// 先查找是否有 atBeforeInvoke 函数,如果有,则说明已经有trace了,则直接不再尝试增强,直接插入 listener
if(AsmUtils.containsMethodInsnNode(methodNode, Type.getInternalName(SpyAPI.class), "atBeforeInvoke")) {
for (AbstractInsnNode insnNode = methodNode.instructions.getFirst(); insnNode != null; insnNode = insnNode
.getNext()) {
if (insnNode instanceof MethodInsnNode) {
final MethodInsnNode methodInsnNode = (MethodInsnNode) insnNode;
if(this.skipJDKTrace) {
if(methodInsnNode.owner.startsWith("java/")) {
continue;
}
}
// 原始类型的box类型相关的都跳过
if(AsmOpUtils.isBoxType(Type.getObjectType(methodInsnNode.owner))) {
continue;
}
AdviceListenerManager.registerTraceAdviceListener(inClassLoader, className,
methodInsnNode.owner, methodInsnNode.name, methodInsnNode.desc, listener);
}
}
}else {
// 重点代码,增强动作就是在这里完成的
MethodProcessor methodProcessor = new MethodProcessor(classNode, methodNode, groupLocationFilter);
for (InterceptorProcessor interceptor : interceptorProcessors) {
try {
List<Location> locations = interceptor.process(methodProcessor);
for (Location location : locations) {
if (location instanceof MethodInsnNodeWare) {
MethodInsnNodeWare methodInsnNodeWare = (MethodInsnNodeWare) location;
MethodInsnNode methodInsnNode = methodInsnNodeWare.methodInsnNode();
AdviceListenerManager.registerTraceAdviceListener(inClassLoader, className,
methodInsnNode.owner, methodInsnNode.name, methodInsnNode.desc, listener);
}
}
} catch (Throwable e) {
logger.error("enhancer error, class: {}, method: {}, interceptor: {}", classNode.name, methodNode.name, interceptor.getClass().getName(), e);
}
}
}
// enter/exist 总是要插入 listener
AdviceListenerManager.registerAdviceListener(inClassLoader, className, methodNode.name, methodNode.desc,
listener);
affect.addMethodAndCount(inClassLoader, className, methodNode.name, methodNode.desc);
}
// https://github.com/alibaba/arthas/issues/1223 , V1_5 的major version是49
if (AsmUtils.getMajorVersion(classNode.version) < 49) {
classNode.version = AsmUtils.setMajorVersion(classNode.version, 49);
}
byte[] enhanceClassByteArray = AsmUtils.toBytes(classNode, inClassLoader, classReader);
// 增强成功,记录类
classBytesCache.put(classBeingRedefined, new Object());
// dump the class
dumpClassIfNecessary(className, enhanceClassByteArray, affect);
// 成功计数
affect.cCnt(1);
return enhanceClassByteArray;
} catch (Throwable t) {
logger.warn("transform loader[{}]:class[{}] failed.", inClassLoader, className, t);
affect.setThrowable(t);
}
returnnull;
}
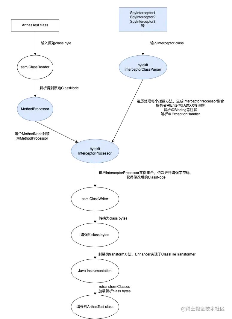
这段代码很长,其实主要逻辑就两个
-
解析
Interceptor Class的@AtXxx,@Binding等注解,生成InterceptorProcessor对象集合 -
遍历
InterceptorProcessor集合,修改原方法的字节码
整体的流程如下图

那这些拦截器长什么样子呢?我们随便找一个例子来看看
public static class SpyInterceptor1{
@AtEnter(inline = true)
public static void atEnter(@Binding.This Object target, @Binding.Class Class<?> clazz,
@Binding.MethodInfo String methodInfo, @Binding.Args Object[] args){
SpyAPI.atEnter(clazz, methodInfo, target, args);
}
}
看到这里,就很熟悉了,跟上面bytekit的例子很像,是在方法进入时插入的,当然,这里只是浅讲一下trace的原理,bytekit背后的原理,需要更底层的知识储备,我还需要继续学习。
更多推荐



所有评论(0)