再见,OCR模板!你好,发票智能体:基于SpringAI与大模型的零配置发票智能提取架构
本文提出了一种基于SpringAI和多模态大模型的发票信息提取智能系统架构。该系统采用分层设计,包含接入层、应用层、服务层、存储层和运维层,实现从发票上传到结构化数据输出的全流程处理。核心创新点包括:1)零模板配置,直接理解任意版式发票;2)结合语义理解的多模态识别;3)端到端生成结构化数据。文章详细阐述了系统架构、业务流程和核心数据模型设计,展示了如何利用大模型技术突破传统OCR方案的局限,为发
发票的OCR识别对于现今而言,可以说比较成熟了;今天我们来做个架构升级,引入大模型的能力,
详细展示基于SpringAI的零模板解决方案,包括处理超长发票的分页策略、生产环境优化,从0到1实现一个基于大模型的发票提取智能体,也可以基于看一下大模型时代解决方案对传统的解决思路会有怎样的冲击挑战
一、系统架构设计
1.1 设计目标
大模型发票信息提取方案,主要基于SpringAI+多模态大模型,实现零配置、高泛化、端到端的发票智能提取系统,核心优势:
- 无需模板:直接理解任意版式发票
- 语义理解:理解发票内容而非单纯OCR
- 结构化输出:直接生成可入库的数据结构
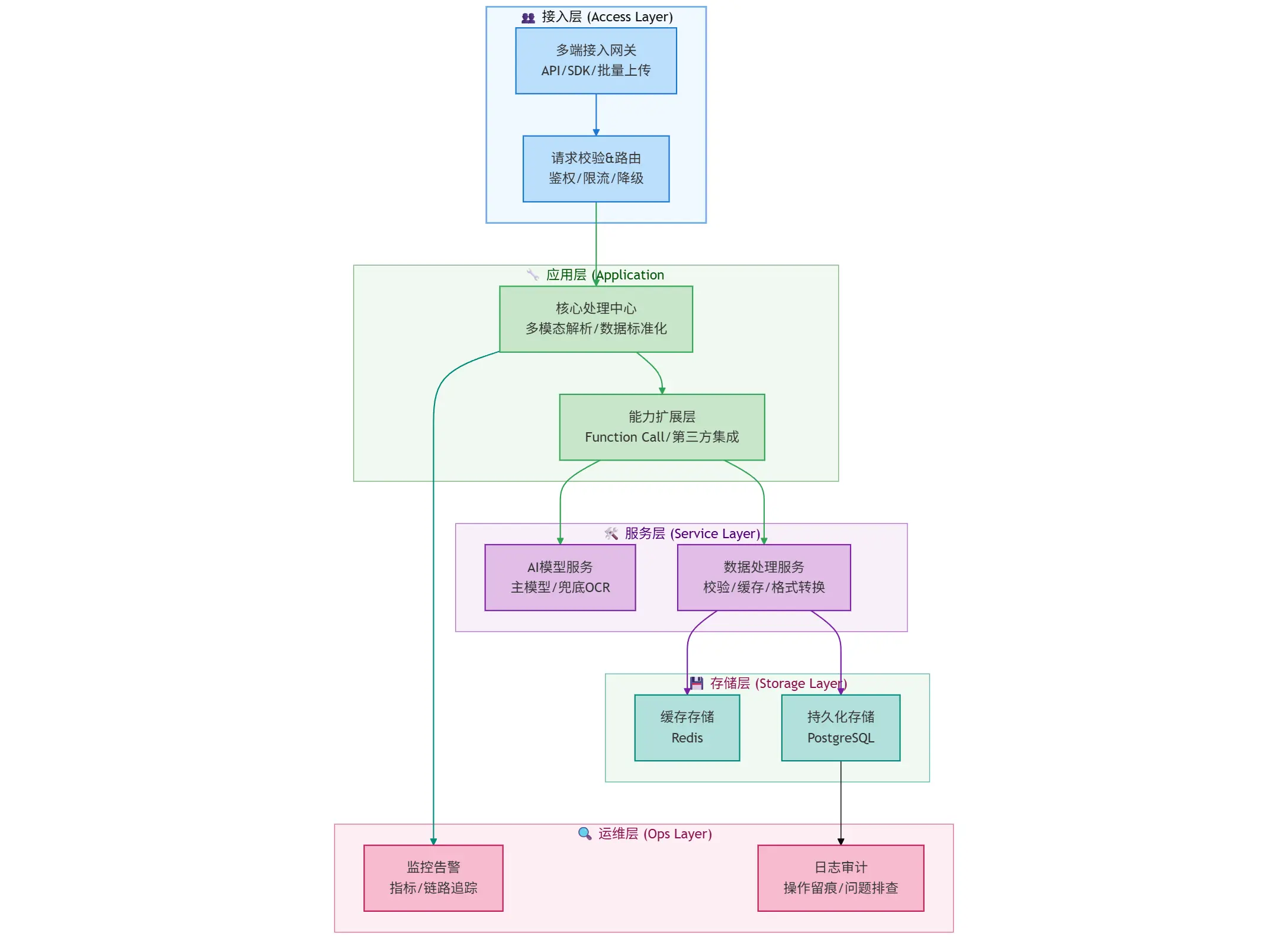
1.2 系统整体架构
对应的系统架构设计如下

从整体的分层结构来看,一个完整的发票提取包含:
- 接入层:负责接收外部请求、做初步流量治理
- 定位:可以理解为全局网关,承接外部流量并过滤非法请求
- 应用层:做发票的多模态解析(比如识别票据图片、解析文本) + 数据标准化(统一发票信息的格式);
- 定位: “业务中枢”,串联下游服务、实现发票提取的核心流程
- 服务层:把具体技术能力封装为独立服务,供应用层调用
- 定位:能力组件库,解耦业务逻辑与技术实现。
- 存储层:按数据特性分两类存储:缓存存储(Redis)存高频访问的发票信息,提升查询效率 + 持久化存储(PostgreSQL)存全量发票数据,做长期归档。
- 定位:数据仓库,保障数据的高效访问与长期留存。
- 运维层:监控与审计
- 定位:运维保障,确保全流程可观测、问题可追溯
1.3 业务流程
基于上面的系统架构,我们可以串一下发票信息提取的全流程
- 用户上传发票
- 后端应用接受请求,做一些基本过滤
- 应用层处理发票识别逻辑
- 服务层与大模型交互,提取识别结果,并存储相关的数据

二、数据结构设计
一个完整的应用实现应该包含我们上面提到的六层结构;当然由于篇幅有限,我们这里则只抓重点,主要关注下大模型这一层的交互实现上;对于持久化、运维监控这块就一笔带过
2.1 发票核心数据模型
发票本身的类型较多,不同的发票对应的信息也不太一样,这块的专业性有一点高;如果不太熟悉这块业务背景的小伙伴,直接对照发票来验证即可,比如下面这是一张从baidu上找到的专票

从这个票面信息,我们可以定义销售方、购买方信息(核心是名称 + 纳税人识别号)
@JsonClassDescription(value = "发票方信息")
public record PartyInfo(
@JsonPropertyDescription(value = "名称")
String name,
@JsonPropertyDescription(value = "纳税人识别号")
String taxId,
@JsonPropertyDescription(value = "地址")
String address,
@JsonPropertyDescription(value = "电话")
String phone,
@JsonPropertyDescription(value = "开户银行")
String bank,
@JsonPropertyDescription(value = "银行账号")
String account) {
}
发票行信息(即商品、服务名称)
@JsonClassDescription(value = "发票商品明细")
public record InvoiceItem(
@JsonPropertyDescription(value = "商品名称")
String itemName,
@JsonPropertyDescription(value = "商品规格")
String specification,
@JsonPropertyDescription(value = "单位")
String unit,
@JsonPropertyDescription(value = "数量")
BigDecimal quantity,
@JsonPropertyDescription(value = "单价")
BigDecimal unitPrice,
@JsonPropertyDescription(value = "金额")
BigDecimal amount,
@JsonPropertyDescription(value = "税率")
BigDecimal taxRate,
@JsonPropertyDescription(value = "税额")
BigDecimal taxAmount,
@JsonPropertyDescription(value = "价税合计")
BigDecimal totalAmount) {
}
对应的发票信息
@Data
@JsonClassDescription(value = "发票完整信息")
public class InvoiceInfo {
// 发票基本信息
@JsonPropertyDescription(value = "发票类型,如:增值税专用发票")
private String invoiceType;
@JsonPropertyDescription(value = "发票代码,如:044001800111")
private String invoiceCode;
@JsonPropertyDescription(value = "发票号码,如:12345678")
private String invoiceNumber;
// 机器编号
@JsonPropertyDescription(value = "机器编号,如:66173206007")
private String machineNumber;
@JsonPropertyDescription(value = "密码区,如:0-TZ099+/8<0*8+T98Z/<6T</L9>0-260<*L6/6T/S->>00998¥//<L82Z099*+/8<0*8+T9*/Z<¥<696<E9200-896+/8T*8-")
private String passwordArea;
@JsonPropertyDescription(value = "开票日期,如:2024-01-15")
private LocalDate issueDate;
@JsonPropertyDescription(value = "校验码,如:12345 67890 12345 67890")
private String checkCode;
// 购销双方信息
@JsonPropertyDescription(value = "销售方信息")
private PartyInfo seller;
@JsonPropertyDescription(value = "购买方信息")
private PartyInfo buyer;
// 金额信息
@JsonPropertyDescription(value = "不含税金额")
private BigDecimal amountWithoutTax;
@JsonPropertyDescription(value = "税额")
private BigDecimal taxAmount;
@JsonPropertyDescription(value = "价税合计")
private BigDecimal totalAmount;
@JsonPropertyDescription(value = "税率,如:0.13")
private BigDecimal taxRate;
@JsonPropertyDescription(value = "备注")
private String remark;
@JsonPropertyDescription(value = "收款人")
private String payee;
@JsonPropertyDescription(value = "复核人")
private String reviewer;
@JsonPropertyDescription(value = "开票人")
private String issuer;
// 系统信息
@JsonPropertyDescription(value = "发票图片MD5")
private String imageHash;
@JsonPropertyDescription(value = "提取置信度,如:0.95")
private Double confidence;
@JsonPropertyDescription(value = "提取时间")
private LocalDateTime extractTime;
@JsonPropertyDescription(value = "商品/服务明细列表")
private List<InvoiceItem> items;
}
2.2 请求响应模型
如果我们希望提供一个功能齐全的发票提取服务,那么有必要好好设计一下提供REST API(最好是基于真实的业务诉求来设计),我们先做一个非常基础简单的能力提供
上传方式:
- 传发票文件
- 传base64图格式放票
- 传http格式发票
- 指定是否需要解析发票的商品行
@Data
@Schema(description = "发票提取请求")
public class InvoiceExtractRequest {
@Schema(description = "发票图片,如果是http开头表示发票访问链接;如果是 data:image/png;base64, 开头表示为base64格式图片")
private String image;
@Schema(description = "图片格式", example = "image/jpeg")
private String imageType;
@Schema(description = "是否需要商品明细", example = "true")
private boolean needItems = true;
@Schema(description = "提示信息")
private String msg;
}
对应的返回比较常见了
// 定义一个枚举状态,用于标记识别结果
public enum ProcessStatus {
SUCCESS,
PARTIAL_SUCCESS,
VALIDATION_FAILED,
OCR_FAILED,
TIMEOUT,
ERROR
}
// 返回的包装结果
@Data
@Accessors(chain = true)
@Schema(description = "发票提取响应")
public class InvoiceExtractResponse {
@Schema(description = "请求ID")
private String requestId;
@Schema(description = "处理状态")
private ProcessStatus status;
@Schema(description = "提取结果")
private InvoiceInfo invoiceInfo;
@Schema(description = "处理耗时(ms)")
private Long processTime;
@Schema(description = "错误信息")
private String errorMessage;
}
三、项目搭建
首先我们需要搭建要给SpringAI的项目,不太熟悉的小伙伴可以参照 01.创建一个SpringAI的示例工程 | 一灰灰的站点 来完成
在下面的实现过程中,我们使用智谱的免费大模型作为我们的实际载体;若希望使用其他的模型的小伙伴,也可以直接替换(SpringAI对不同厂商的大模型集成得相当可以,切换成本较低)
3.1 基础环境
我们使用的SpringAI的版本为最新的 1.1.2 ,此外直接使用 zhipu 的starter来作为大模型的交互客户端
<!-- pom.xml 关键依赖 -->
<dependencies>
<dependency>
<groupId>org.springframework.boot</groupId>
<artifactId>spring-boot-starter-web</artifactId>
</dependency>
<dependency>
<groupId>org.springframework.ai</groupId>
<artifactId>spring-ai-starter-model-zhipuai</artifactId>
</dependency>
<dependency>
<groupId>cn.hutool</groupId>
<artifactId>hutool-http</artifactId>
<version>5.8.38</version>
</dependency>
</dependencies>
然后在配置文件中,设置对应的配置信息,其中关键点为
- api-key: 可以通过启动参数、系统环境变量等方式注入key,从而避免硬编码导致的泄露问题
- model: 选择的是免费的
GLM-4.1V-Thinking-Flash, 支持图片识别(相比较于GLM-4V-Flash上下文窗口更大,但是响应也更慢) - temperature: 0.1 低温度,保证提取的稳定性
# application.yml
spring:
ai:
zhipuai:
# api-key 使用你自己申请的进行替换;如果为了安全考虑,可以通过启动参数进行设置
api-key: ${zhipuai-api-key}
chat:
options:
model: GLM-4.1V-Thinking-Flash # 视觉理解模型, 这个模型的上下文窗口 64K,比 GLM-4V-Flash 的 4K 可以返回更多的内容
temperature: 0.1 # 低温度,保证提取的稳定性
# 修改日志级别
logging:
level:
org.springframework.ai.chat.client.advisor.SimpleLoggerAdvisor: debug
3.2 可选的发票提取工具页
为了更好的进行交互体验,我们实现一个网页交互页面,用于上传发票、查看返回结果,直接基于 thymleaf 来实现
因此添加依赖 spring-boot-starter-thymeleaf
<dependency>
<groupId>org.springframework.boot</groupId>
<artifactId>spring-boot-starter-thymeleaf</artifactId>
</dependency>
如果本地开发,需要修改前端页面的小伙伴,可以考虑关闭缓存 (可选配置)
# application.yml
spring:
thymeleaf:
cache: false
四、核心实现代码
4.1 提示词管理
首先我们需要制定大模型来提取结构化发票的提示词,区别于 大模型应用开发实战:两百行实现一个自然语言地址提取智能体 中的硬编码实现方式,我们将提示词统一放在资源目录下 resources/prompt 命名为 xxx.pt的文本中保存提示词模板
一个可用于大模型提取发票的提示词如下
你是一个专业的发票信息提取专家。请从用户提供的发票图片中提取完整的结构化信息。
必须遵循:
1. 准确识别发票类型(增值税专用发票、增值税普通发票、电子普通发票等)
2. 提取所有关键字段:发票代码、发票号码、开票日期、校验码等
3. 识别购销双方完整信息(名称、纳税人识别号、地址电话、开户行及账号)
4. 提取商品明细,包括商品名称、规格、单位、数量、单价、金额、税率、税额
5. 计算并核对金额:不含税金额、税额、价税合计
6. 识别备注、收款人、复核人、开票人等信息
7. 对于模糊或不清晰或无法识别的字段,请使用null值。
8. 请确保所有金额字段为数字类型,日期为字符串格式。
9. 请务必返回完整内容,不要截断JSON。
输出格式要求:
请严格按照以下JSON格式输出,不要包含任何额外文本:
{
"invoiceType": "发票类型",
"invoiceCode": "发票代码",
"invoiceNumber": "发票号码",
"issueDate": "YYYY-MM-DD",
"checkCode": "校验码",
"seller": {
"name": "销售方名称",
"taxId": "纳税人识别号",
"address": "地址",
"phone": "电话",
"bank": "开户行",
"account": "账号"
},
"buyer": {
"name": "购买方名称",
"taxId": "纳税人识别号",
"address": "地址",
"phone": "电话",
"bank": "开户行",
"account": "账号"
},
"amountWithoutTax": 1000.00,
"taxAmount": 130.00,
"totalAmount": 1130.00,
"taxRate": 0.13,
"items": [
{
"itemName": "商品名称",
"specification": "规格型号",
"unit": "单位",
"quantity": 1.0,
"unitPrice": 1000.00,
"amount": 1000.00,
"taxRate": 0.13,
"taxAmount": 130.00,
"totalAmount": 1130.00
}
],
"remark": "备注信息",
"payee": "收款人",
"reviewer": "复核人",
"issuer": "开票人",
"confidence": 0.95
}
4.2 提示词注入
然后在应用中,对应的提示词可以直接使用 @Value 注解进行注入,如提取服务的初始化
@Slf4j
@Service
public class InvoiceExtractionService {
@Value("classpath:/prompts/invoice-extract.st")
private Resource invoiceSystemPrompt;
private final ChatModel chatModel;
private final ChatClient chatClient;
public InvoiceExtractionService(ChatModel chatModel) {
this.chatModel = chatModel;
this.chatClient = ChatClient.builder(chatModel)
.defaultAdvisors(new SimpleLoggerAdvisor())
.build();
}
}
4.3 基于大模型的发票信息提取
接下来就是核心的借助SpringAI实现大模型的交互,基于多模态的交互方案,传入系统提示词、用户消息+图片,定义结果化返回,以此来获取响应结果
不到十行的代码,就可以实现提取逻辑(属实是有点夸张了啊~)
/**
* 识别发票内容
*
* @param imageBytes 图片字节
* @param mimeType 图片类型
* @param msg 识别提示信息
* @return
*/
public InvoiceInfo extractInvoice(byte[] imageBytes, MimeType mimeType, String msg) {
long start = System.currentTimeMillis();
Message systemMsg = new SystemMessage(invoiceSystemPrompt);
Media media = Media.builder().mimeType(mimeType).data(imageBytes).build();
Message userMsg = UserMessage.builder().text((msg != null && !msg.isEmpty()) ? msg : "请将发票图片内容进行识别,并返回结构化的发票信息").media(media).build();
Prompt prompt = new Prompt(List.of(systemMsg, userMsg));
InvoiceInfo invoiceInfo = chatClient.prompt(prompt).call().entity(InvoiceInfo.class);
log.info("解析耗时:{} 返回: \n{}", System.currentTimeMillis() - start, toStr(invoiceInfo));
return invoiceInfo;
}
4.4 验证接口
接下来为了快速验证效果,我们可以整一个简单的验证接口,接收上传的发票,返回提取结果
@Controller
public class InvoiceExtractionController {
private final InvoiceExtractionService invoiceExtractionService;
public InvoiceExtractionController(InvoiceExtractionService invoiceExtractionService) {
this.invoiceExtractionService = invoiceExtractionService;
}
/**
* 上传发票图片并提取内容
*
* @param file 上传的发票图片文件
* @param msg 识别提示信息
* @return 识别结果
*/
@ResponseBody
@PostMapping(path = "/extractInvoice")
public InvoiceInfo extractInvoice(@RequestParam("file") MultipartFile file,
@RequestParam(value = "msg", required = false) String msg
) throws IOException {
byte[] imageBytes = file.getBytes();
MimeType mimeType = MimeType.valueOf(file.getContentType());
return invoiceExtractionService.extractInvoice(imageBytes, mimeType, msg);
}
/**
* 显示发票识别页面
*
* @return HTML页面
*/
@GetMapping("/invoicePage")
public String invoicePage(Model model) {
return "invoice_extraction";
}
}
然后让AI帮我生成一个交互的前端页面, invoice_extraction.html,放在 resources/template 目录下
<!DOCTYPE html>
<html lang="zh-CN">
<head>
<meta charset="UTF-8">
<meta name="viewport" content="width=device-width, initial-scale=1.0">
<title>发票信息提取</title>
<style>
body {
font-family: Arial, sans-serif;
max-width: 1600px;
margin: 0 auto;
padding: 20px;
background-color: #f5f5f5;
}
.container {
background-color: white;
border-radius: 8px;
padding: 10px;
box-shadow: 0 2px 10px rgba(0, 0, 0, 0.1);
}
h1 {
text-align: center;
color: #333;
margin-bottom: 10px;
}
.main-layout {
display: flex;
gap: 20px;
align-items: flex-start;
}
.left-panel, .right-panel {
flex: 3;
min-width: 0;
min-height: 400px;
border: 1px dashed #ccc;
text-align: center;
}
.center-panel {
flex: 1;
text-align: center;
min-height: 400px;
border: 1px dashed #ccc;
padding: 12px;
}
.panel {
background-color: #f9f9f9;
border-radius: 8px;
padding: 20px;
box-shadow: 0 1px 3px rgba(0, 0, 0, 0.1);
}
.upload-area {
border: 2px dashed #ccc;
border-radius: 8px;
padding: 20px;
text-align: center;
margin-bottom: 20px;
transition: border-color 0.3s;
}
.upload-area.highlight {
border-color: #007bff;
background-color: #f0f8ff;
}
.upload-area p {
margin: 0 0 15px 0;
color: #666;
}
.file-input {
display: none;
}
.upload-btn {
background-color: #007bff;
color: white;
padding: 10px 20px;
border: none;
border-radius: 4px;
cursor: pointer;
font-size: 16px;
margin: 10px 0;
}
.upload-btn:hover {
background-color: #0056b3;
}
.checkbox-container {
margin: 15px 0;
text-align: center;
display: block;
}
.checkbox-label-2 {
display: inline-flex;
align-items: center;
cursor: pointer;
font-size: 14px;
color: #666;
user-select: none;
}
.checkbox-input {
margin-right: 8px;
width: 16px;
height: 16px;
cursor: pointer;
vertical-align: middle;
}
.checkbox-text {
vertical-align: middle;
}
.preview-container {
text-align: center;
margin-top: 15px;
display: none;
}
.preview-container h3 {
margin-top: 0;
margin-bottom: 10px;
color: #333;
}
.preview-image {
max-width: 100%;
max-height: 350px;
border-radius: 4px;
box-shadow: 0 2px 5px rgba(0, 0, 0, 0.1);
border: 1px solid #eee;
}
.controls {
text-align: center;
margin: 20px 0;
}
.identify-btn {
background-color: #28a745;
color: white;
padding: 12px 30px;
border: none;
border-radius: 4px;
cursor: pointer;
font-size: 16px;
display: block;
width: 100%;
margin-bottom: 10px;
}
.identify-btn:hover {
background-color: #218838;
}
.clear-btn {
background-color: #dc3545;
color: white;
padding: 12px 30px;
border: none;
border-radius: 4px;
cursor: pointer;
font-size: 16px;
display: block;
width: 100%;
}
.clear-btn:hover {
background-color: #c82333;
}
.result-container {
margin-top: 20px;
}
.result-title {
font-weight: bold;
margin-bottom: 10px;
color: #333;
}
.result-content {
white-space: pre-wrap;
word-wrap: break-word;
max-height: 500px;
min-height: 300px;
overflow-y: auto;
background-color: white;
margin: 10px;
padding: 10px;
border-radius: 4px;
border: 1px solid #eee;
}
.loading {
text-align: center;
padding: 20px;
display: none;
}
.loading-spinner {
border: 4px solid #f3f3f3;
border-top: 4px solid #007bff;
border-radius: 50%;
width: 40px;
height: 40px;
animation: spin 1s linear infinite;
margin: 0 auto 10px;
}
@keyframes spin {
0% {
transform: rotate(0deg);
}
100% {
transform: rotate(360deg);
}
}
.paste-area {
margin-top: 15px;
padding: 10px;
border: 1px solid #eee;
border-radius: 4px;
background-color: #fafafa;
}
.paste-area p {
margin: 0;
font-size: 14px;
color: #666;
}
</style>
</head>
<body>
<div class="container">
<h1>发票信息提取系统</h1>
<div class="top">
<h3>选择发票图片</h3>
<div class="upload-area" id="uploadArea">
<p>点击下方按钮选择图片,或将图片拖拽到此区域</p>
<input type="file" id="fileInput" class="file-input" accept="image/*">
<button class="upload-btn" onclick="document.getElementById('fileInput').click()">选择图片</button>
<div class="paste-area">
<p>或者按 Ctrl+V 粘贴剪贴板中的图片</p>
</div>
</div>
</div>
<div class="main-layout panel">
<!-- 左侧面板:图片选择和预览 -->
<div class="left-panel">
<h3>图片预览</h3>
<div class="preview-container" id="previewContainer">
<img id="previewImage" class="preview-image" alt="预览图">
</div>
</div>
<!-- 中间面板:操作按钮 -->
<div class="center-panel">
<div>
<h3>操作区域</h3>
<div class="controls" id="controls" style="display:none;">
<button class="identify-btn" id="identifyBtn">识别发票信息</button>
<div class="checkbox-container">
<label class="checkbox-label-2">
<input type="checkbox" id="needItemsCheckbox" class="checkbox-input">
<span class="checkbox-text">发票行数提取</span>
</label>
</div>
<button class="clear-btn" id="clearBtn">清除</button>
</div>
<div class="loading" id="loading">
<div class="loading-spinner"></div>
<p>正在识别发票信息,请稍候...</p>
</div>
</div>
</div>
<!-- 右侧面板:识别结果 -->
<div class="right-panel">
<div>
<h3>识别结果</h3>
<div class="result-container" id="resultContainer">
<div id="resultContent" class="result-content"></div>
</div>
</div>
</div>
</div>
</div>
<script>
document.addEventListener('DOMContentLoaded', function () {
const uploadArea = document.getElementById('uploadArea');
const fileInput = document.getElementById('fileInput');
const previewContainer = document.getElementById('previewContainer');
const previewImage = document.getElementById('previewImage');
const controls = document.getElementById('controls');
const identifyBtn = document.getElementById('identifyBtn');
const clearBtn = document.getElementById('clearBtn');
const loading = document.getElementById('loading');
const resultContainer = document.getElementById('resultContainer');
const resultContent = document.getElementById('resultContent');
// 文件选择事件
fileInput.addEventListener('change', handleFileSelect);
// 拖拽事件
uploadArea.addEventListener('dragover', function (e) {
e.preventDefault();
uploadArea.classList.add('highlight');
});
uploadArea.addEventListener('dragleave', function (e) {
e.preventDefault();
uploadArea.classList.remove('highlight');
});
uploadArea.addEventListener('drop', function (e) {
e.preventDefault();
uploadArea.classList.remove('highlight');
if (e.dataTransfer.files.length > 0) {
handleFiles(e.dataTransfer.files);
}
});
// 粘贴事件
document.addEventListener('paste', function (e) {
if (e.clipboardData && e.clipboardData.items) {
let items = e.clipboardData.items;
for (let i = 0; i < items.length; i++) {
if (items[i].type.indexOf('image') !== -1) {
let blob = items[i].getAsFile();
handleFiles([blob]);
break;
}
}
}
});
// 清除按钮
clearBtn.addEventListener('click', function () {
fileInput.value = '';
previewContainer.style.display = 'none';
controls.style.display = 'none';
resultContainer.style.display = 'none';
uploadArea.classList.remove('highlight');
});
// 识别按钮
identifyBtn.addEventListener('click', identifyInvoice);
function handleFileSelect(e) {
if (e.target.files.length > 0) {
handleFiles(e.target.files);
}
}
function handleFiles(files) {
const file = files[0];
if (!file.type.match('image.*')) {
alert('请选择图片文件!');
return;
}
// 设置fileInput的files属性,以便识别按钮可以访问
if (fileInput.files !== files) {
// 创建一个新的FileList对象
const dataTransfer = new DataTransfer();
dataTransfer.items.add(file);
fileInput.files = dataTransfer.files;
}
const reader = new FileReader();
reader.onload = function (e) {
previewImage.src = e.target.result;
previewContainer.style.display = 'block';
controls.style.display = 'block';
};
reader.readAsDataURL(file);
}
async function identifyInvoice() {
if (!fileInput.files[0]) {
alert('请先选择一张图片!');
return;
}
loading.style.display = 'block';
resultContainer.style.display = 'none';
const formData = new FormData();
formData.append('file', fileInput.files[0]);
formData.append('msg', '请将发票图片内容进行识别,并返回结构化的发票信息');
// 新增参数:needItems
const needItemsCheckbox = document.getElementById('needItemsCheckbox');
formData.append('needItems', needItemsCheckbox.checked);
try {
const response = await fetch('/extractInvoice', {
method: 'POST',
body: formData
});
const result = await response.text();
// 尝试解析JSON并格式化显示
try {
const jsonData = JSON.parse(result);
resultContent.innerHTML = formatInvoiceData(jsonData);
} catch (e) {
// 如果不是有效的JSON,则直接显示原始文本
resultContent.textContent = result;
}
resultContainer.style.display = 'block';
} catch (error) {
console.error('识别失败:', error);
resultContent.textContent = '识别失败: ' + error.message;
resultContainer.style.display = 'block';
} finally {
loading.style.display = 'none';
}
}
});
// 格式化发票数据的函数
function formatInvoiceData(data) {
if (typeof data !== 'object') {
return '<p>无法解析的数据格式</p>';
}
let html = '<div class="formatted-result">';
// 如果是数组,遍历每个项目
if (Array.isArray(data)) {
html += '<h3>发票列表</h3>';
data.forEach((item, index) => {
html += `<div class="invoice-item"><h4>发票 ${index + 1}</h4>` + formatSingleInvoice(item) + '</div>';
});
} else {
// 单个发票对象
html += formatSingleInvoice(data);
}
html += '</div>';
return html;
}
function formatSingleInvoice(invoice) {
if (typeof invoice !== 'object') return '';
let html = '<table class="invoice-table" style="width: 100%; border-collapse: collapse; margin: 10px 0;">';
for (const [key, value] of Object.entries(invoice)) {
html += '<tr style="border-bottom: 1px solid #eee;">' +
`<td style="padding: 8px; text-align: left; font-weight: bold; width: 30%; background-color: #f8f9fa;">
` +
`${formatKey(key)}</td>
` +
`<td style="padding: 8px; text-align: left; width: 70%;">
` +
`${formatValue(value)}</td></tr>`;
}
html += '</table>';
return html;
}
function formatKey(key) {
const keyMap = {
'invoiceType': '发票类型',
'invoiceCode': '发票代码',
'invoiceNumber': '发票号码',
'invoiceDate': '开票日期',
'checkCode': '校验码',
'machineNumber': '机器编号',
'purchaserName': '购买方名称',
'purchaserTaxNumber': '购买方税号',
'purchaserAddressPhone': '购买方地址电话',
'purchaserBankAccount': '购买方开户行及账号',
'sellerName': '销售方名称',
'sellerTaxNumber': '销售方税号',
'sellerAddressPhone': '销售方地址电话',
'sellerBankAccount': '销售方开户行及账号',
'totalAmountInWords': '合计金额大写',
'totalAmountInFigures': '合计金额小写',
'taxTotalAmountInWords': '价税合计大写',
'taxTotalAmountInFigures': '价税合计小写',
'remark': '备注',
'cashier': '收款人',
'reviewer': '复核',
'checker': '开票人',
'goodsList': '货物或应税劳务清单',
'amount': '金额',
'taxRate': '税率',
'taxAmount': '税额'
};
return keyMap[key] || key.charAt(0).toUpperCase() + key.slice(1);
}
function formatValue(value) {
if (value === null || value === undefined) {
return '<span style="color: #999; font-style: italic;">无数据</span>';
}
if (typeof value === 'object') {
if (Array.isArray(value)) {
if (value.length === 0) return '无数据';
let listHtml = '<div style="margin: 5px 0;">';
value.forEach((item, index) => {
if (typeof item === 'object') {
listHtml += `<div style="border: 1px solid #eee; margin: 5px 0; padding: 8px; border-radius: 4px;"><strong>项目 ${index + 1}:</strong>`;
for (const [k, v] of Object.entries(item)) {
listHtml += `<div style="margin-left: 10px;"><strong>${formatKey(k)}:</strong> ${formatValue(v)}</div>`;
}
listHtml += '</div>';
} else {
listHtml += `<div>${index + 1}. ${formatValue(item)}</div>`;
}
});
listHtml += '</div>';
return listHtml;
} else {
// 嵌套对象递归处理
let objHtml = '<div style="margin: 5px 0; padding: 8px; border-left: 3px solid #007bff;">';
for (const [k, v] of Object.entries(value)) {
objHtml += `<div><strong>${formatKey(k)}:</strong> ${formatValue(v)}</div>`;
}
objHtml += '</div>';
return objHtml;
}
}
return String(value);
}
</script>
</body>
</html>
实际体验如下

到这里,发票提取的核心服务层已基本满足要求,关于存储层的缓存和持久化,相对来说属于常见的后端实现技术栈,就不详细展开了; 那么这个实现是否可以直接应用于生产使用呢?
接下来我们看看若用于生产,还需要做哪些优化
五、生产优化
5.1 发票行数据超过大模型上下文窗口
5.1.1 问题描述
发票上的基本票面信息数据量还算可控,但是开票行(即商品、服务明细)这里可能就非常多了,比如我一单买了五六十个商品、而这些商品全部放在一张发票上,当我们提取发票信息时,会发现大模型无法返回完整的数据结构(超出内容被截断了————即便我的提示词明确要求了,不要截断也没有效果)
如使用GLM-4V-Flash 对一张有十个开票行的发票进行提取时:

上面的示例输出中,从大模型的返回也可以看出,返回结果被截断了,导致返回的是一个不完整的数据结构,因此在结构化为java bean对象时,就报错了
那么怎么解决呢?
换上下文窗口更大的模型,比如
GLM-4.1V-Thinking-Flash?
这当然是一个解决方案,但是并不彻底,因为大模型的上下文窗口是有限的,但是发票行却是不固定的;简单来说,我没法保证,换一个模型之后,就不会再出现返回结果被截断的情况了
那么有没有更彻底的解决方案呢?
分区域、分页提取
怎么理解这个解决方案呢?
我们可以套用一下传统的开发模式,当一次返回的数据太多时,我们很容易想到的解决方法时将一次的返回
- 改为分页返回,一次返回20条,若你需要再返回后20条 ———— 这种适用于列表的返回方式
参照这种思路,那么我们可以先定大模型,不要一次提取所有的开票行信息,而是按照我给他要求的进行分页提取;开票行的信息改成分页提取之后,但是其他的票面信息实际上只需要提取一次,因此我们可以将一次的提取过程,改为
- 只提取票面信息
- 分页提取开票行信息
5.1.2 票面基本信息提取
按照这种方式,我们可以重新设计两个提示词,只提取开票信息的提示词 prompts/invoice-basic-extract.st
你是一个专业的发票信息提取专家。请从用户提供的发票图片中提取完整的结构化信息。
必须遵循:
1. 准确识别发票类型(增值税专用发票、增值税普通发票、电子普通发票等)
2. 提取所有关键字段:发票代码、发票号码、开票日期、校验码等
3. 识别购销双方完整信息(名称、纳税人识别号、地址电话、开户行及账号)
4. 识别备注、收款人、复核人、开票人等信息
5. 对于模糊或不清晰或无法识别的字段,请使用null值。
6. 请确保所有金额字段为数字类型,日期为字符串格式。
7. 请务必返回完整内容,不要截断JSON。
输出格式要求:
请严格按照以下JSON格式输出,不要包含任何额外文本:
对应的实现逻辑也比较简单了,因为我们返回不要开票行,所以我们可以将前面定义的数据结构 InvoiceInfo 进行改造,向上提取一层BaseInvoiceInfo基础类,相比于之前的实现,这个基础类中,不包含List<InvoiceItem> items
@Data
@JsonClassDescription(value = "发票基本信息,不包含商品行信息")
public class BaseInvoiceInfo {
// ...省略
}
@Data
@JsonClassDescription(value = "发票完整信息")
public class InvoiceInfo extends BaseInvoiceInfo {
@JsonPropertyDescription(value = "商品/服务明细列表")
private List<InvoiceItem> items;
}
然后参照上面的发票提取方案,实现对应的发票基本信息提取核心逻辑
@Slf4j
@Service
public class InvoiceExtractionService {
@Value("classpath:/prompts/invoice-basic-extract.st")
private Resource baseInvoiceSystemPrompt;
/**
* 识别发票基础内容(不包含商品明细)
*
* @param imageBytes 图片字节
* @param mimeType 图片类型
* @param msg 识别提示信息
* @return
*/
public BaseInvoiceInfo extractBaseInvoice(byte[] imageBytes, MimeType mimeType, String msg) {
Message systemMsg = new SystemMessage(baseInvoiceSystemPrompt);
String message = (msg != null && !msg.isEmpty()) ? msg : "请将发票图片内容进行识别,并返回结构化的发票信息";
Media media = Media.builder()
.mimeType(mimeType)
.data(imageBytes)
.build();
Message userMsg = UserMessage.builder().text(message).media(media).build();
Prompt prompt = new Prompt(List.of(systemMsg, userMsg));
BaseInvoiceInfo invoiceInfo = chatClient.prompt(prompt).call().entity(BaseInvoiceInfo.class);
log.info("解析的结果: \n{}", toStr(invoiceInfo));
return invoiceInfo;
}
}
5.1.3 分页提取发票行
分页提取开票行的提示词 prompts/invoice-items-extract.st
你是一个专业的发票信息提取专家。请从发票图片中提取商品明细的第$start$行到第$end$行。
提取要求:
1. 只提取指定行数范围的商品明细
2. 每行需要提取以下字段:
- 商品名称
- 规格型号(如有)
- 单位
- 数量
- 单价
- 金额
- 税率
- 税额
- 价税合计
3. 如果指定范围内没有足够的行数,提取实际存在的行数
4. 如果无法识别某行,则这一行返回一个空对象进行占位,始终保证返回的行数与实际的一致
始终遵循以下规则:
- 严格按照从上到下的顺序计数,并且按照顺序提取,从第0行开始计数
- 只提取第$start$行到第$end$行内容,必须包含第$start$行,不包含第$end$行,不要提取其他行的内容
输出格式要求:
请返回JSON数组格式,每个元素代表一行:
[
{
"rowNumber": 1,
"itemName": "商品名称",
"specification": "规格型号",
"unit": "单位",
"quantity": 1.0,
"unitPrice": 1000.00,
"amount": 1000.00,
"taxRate": 0.13,
"taxAmount": 130.00,
"totalAmount": 1130.00,
"confidence": 0.95
},
]
如果提取失败或没有找到指定行,返回空数组 []。
注意上面的提示词,因为返回提示词模板中,提供了
json示例,如果此时我们依然使用默认的{}来表示模板变量,就会导致解析异常 (SpringAI的提示词模板解析器会将json样例中{}也认为需要进行变量替换),为了避免这种问题,在这里,我们使用自定义的$$来包裹模板变量
一个基础的分页提取发票行实现如
@Slf4j
@Service
public class InvoiceExtractionService {
@Value("classpath:/prompts/invoice-items-extract.st")
private Resource invoiceItemPrompt;
private List<InvoiceItem> extractInvoiceItems(Media media, Integer start, Integer end) {
PromptTemplate promptTemplate = PromptTemplate.builder()
// 因为提示词中返回的json对象中,有 {},所以使用默认的 {} 来替换占位变量,会报错
.renderer(StTemplateRenderer.builder().startDelimiterToken('$').endDelimiterToken('$').build())
.resource(invoiceItemPrompt)
.build();
String sys = promptTemplate.render(Map.of("start", start, "end", end));
SystemMessage systemMsg = new SystemMessage(sys);
UserMessage userMsg = UserMessage.builder().media(media).text("提取" + start + "行到" + end + "行发票商品信息,注意不包含第" + end + "行").build();
Prompt prompt = new Prompt(List.of(systemMsg, userMsg));
List<InvoiceItem> items = chatClient.prompt(prompt).call().entity(new ParameterizedTypeReference<List<InvoiceItem>>() {
});
return items;
}
}
5.1.4 完整的大发票提取
然后就是提供一个外部的访问入口,直接基于上面的两个基础实现,来获取大发票的完整信息提取
/**
* 识别发票中商品行较多的发票内容
* <p>
* - 图片中的信息,超过窗口上下文的场景,我们需要进行分批处理
*
* @param imageBytes 图片字节
* @param mimeType 图片类型
* @param msg 识别提示信息
* @return
*/
public InvoiceInfo extractInvoiceWitInhItems(byte[] imageBytes, MimeType mimeType, String msg) {
Media media = Media.builder()
.mimeType(mimeType)
.data(imageBytes)
.build();
// 提取发票基本信息
CompletableFuture<BaseInvoiceInfo> infoFuture = CompletableFuture.supplyAsync(() -> {
BaseInvoiceInfo invoiceInfo = extractBaseInvoice(imageBytes, mimeType, msg);
return invoiceInfo;
});
// 分页提取发票行
CompletableFuture<List<InvoiceItem>> itemFuture = CompletableFuture.supplyAsync(() -> {
final int step = 5;
int start = 0, end = step;
List<InvoiceItem> totalItems = new ArrayList<>();
while (true) {
log.info("开始处理:{} - {}", start, end);
List<InvoiceItem> items = extractInvoiceItems(media, start, end);
if (CollectionUtils.isEmpty(items)) {
break;
}
totalItems.addAll(items);
if (items.size() < end - start) {
break;
} else {
start += step;
end += step;
}
}
return totalItems;
});
// 等待两个任务完成
CompletableFuture.allOf(infoFuture, itemFuture).join();
// 构建完整的返回结果
InvoiceInfo invoiceInfo = new InvoiceInfo();
try {
BeanUtils.copyProperties(infoFuture.get(), invoiceInfo);
invoiceInfo.setItems(itemFuture.get());
} catch (Exception e) {
throw new RuntimeException(e);
}
return invoiceInfo;
}
我们使用上下文窗口更小、响应更快的 GLM-4V-Flash 模型来演示这个分页提取,如使用项目中的test/resources/pupiao.jpg为例,即便这个发票中有十行,也可以一并输出

5.1.5 方案优化
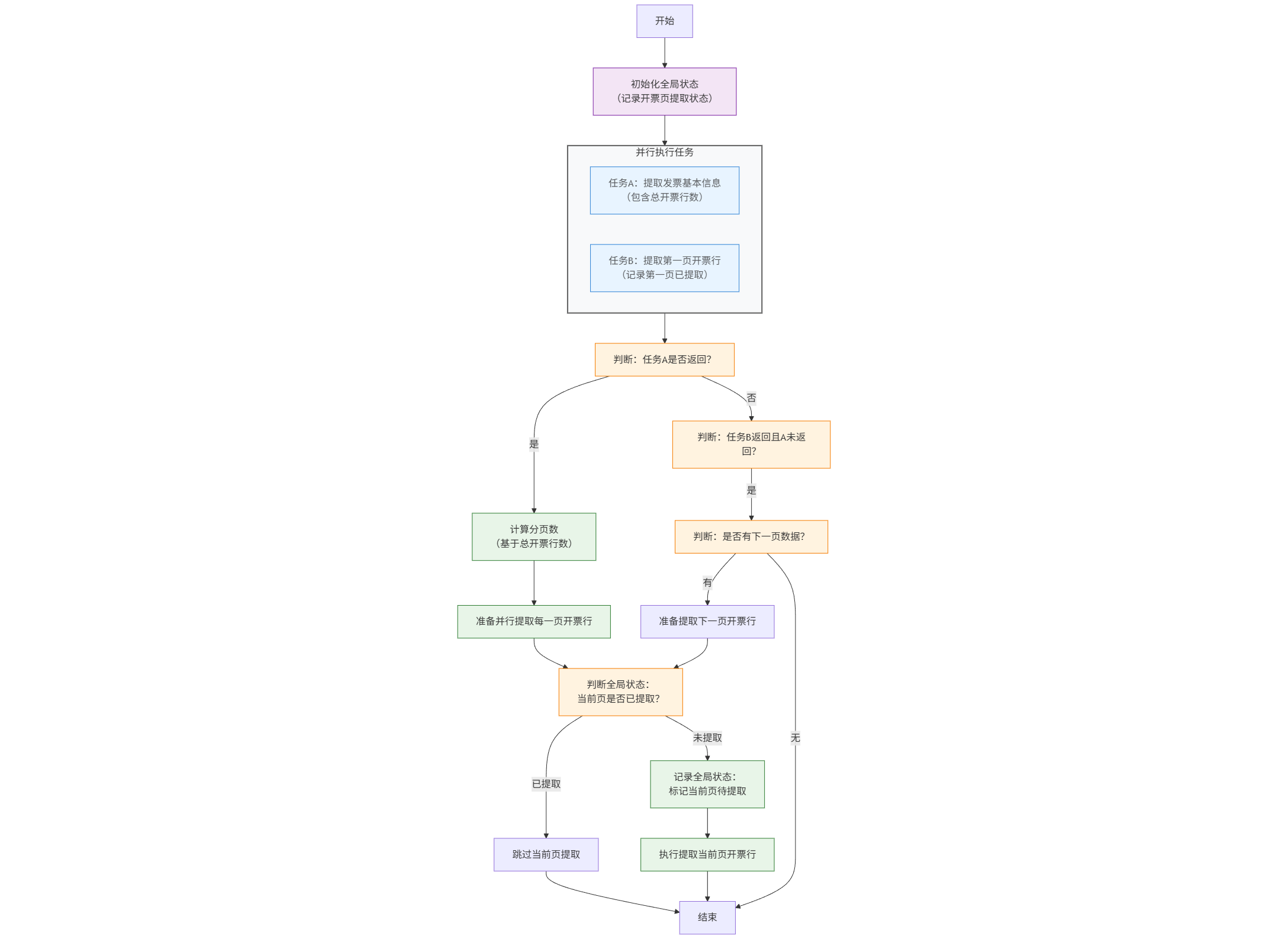
虽然实现了分页的开票行信息提取,但是这个实现是一个明显的串行化方案;对应的当开票行数据越多,整个服务的耗时就会越大
自然,我们就会有一个改进方案,在返回发票基本信息的同时,返回总的开票行数,然后就可以基于这个总数来计算分页,这样就可以通过并行的方案,实现分页开票行提取,一个可行的实现流程图如下

若是觉得上面这个看起来有些复杂的话,也可以看下面这个简版方案,思路实际上是一致的

具体的实现就省略了,有兴趣的小伙伴可以自行补全🤣
5.2 图片预处理
在实际的生产场景中,我们没办法保证用户上传的始终时数电开出来的电子票原件,可能是经过打印、拍照等各种操作之后上传的图片,此时直接拿来解析一般效果较差,通常一个完整可直接商用的发票识别,很大概率会有第一步的图片预处理阶段,当然这一块不是大模型提取的关键点(非大模型的实现中也会有这一步),下面是一个可参考的预处理方案
@Component
@Slf4j
public class ImagePreprocessor {
@Value("${invoice.image.quality.threshold:0.8}")
private double qualityThreshold;
@Value("${invoice.image.max-size:5242880}")
private long maxImageSize;
/**
* 图片预处理流水线
*/
public ProcessedImage preprocessImage(MultipartFile imageFile) {
try {
// 1. 验证图片
validateImage(imageFile);
// 2. 读取图片
BufferedImage originalImage = ImageIO.read(imageFile.getInputStream());
// 3. 质量评估
double qualityScore = assessImageQuality(originalImage);
if (qualityScore < qualityThreshold) {
log.warn("图片质量较低: {}", qualityScore);
}
// 4. 图像增强
BufferedImage enhancedImage = enhanceImage(originalImage);
// 5. 转换为Base64
String base64Image = convertToBase64(enhancedImage);
// 6. 生成哈希
String imageHash = generateImageHash(originalImage);
return ProcessedImage.builder()
.originalImage(originalImage)
.enhancedImage(enhancedImage)
.base64Image(base64Image)
.imageHash(imageHash)
.qualityScore(qualityScore)
.width(originalImage.getWidth())
.height(originalImage.getHeight())
.format(getImageFormat(imageFile))
.build();
} catch (Exception e) {
throw new ImageProcessingException("图片预处理失败", e);
}
}
/**
* 图像增强:对比度增强、去噪、旋转校正
*/
private BufferedImage enhanceImage(BufferedImage image) {
// 转换为灰度图(提高OCR准确率)
BufferedImage grayImage = convertToGrayscale(image);
// 对比度增强
BufferedImage contrastImage = enhanceContrast(grayImage);
// 降噪处理
BufferedImage denoisedImage = applyDenoising(contrastImage);
// 自动旋转校正(基于文本方向)
BufferedImage rotatedImage = autoRotate(denoisedImage);
return rotatedImage;
}
/**
* 自动旋转校正
*/
private BufferedImage autoRotate(BufferedImage image) {
try {
// 使用Tesseract检测文本方向
ITesseract tesseract = new Tesseract();
tesseract.setDatapath("tessdata");
tesseract.setLanguage("chi_sim+eng");
// 设置PSM为自动检测方向
tesseract.setPageSegMode(ITesseract.PageSegMode.PSM_AUTO_OSD);
// 获取方向信息
int orientation = tesseract.getOrientations(image);
// 根据方向进行旋转
return rotateImage(image, orientation);
} catch (Exception e) {
log.warn("自动旋转失败,使用原图", e);
return image;
}
}
private double assessImageQuality(BufferedImage image) {
// 1. 清晰度评估(使用拉普拉斯方差)
double sharpness = calculateSharpness(image);
// 2. 亮度评估
double brightness = calculateBrightness(image);
// 3. 对比度评估
double contrast = calculateContrast(image);
// 4. 综合质量评分
double qualityScore = sharpness * 0.4 + brightness * 0.3 + contrast * 0.3;
return Math.min(Math.max(qualityScore, 0), 1);
}
}
5.3 Function Calling实现数据验证
对于大模型的返回,我们可以结合 Functino Calling的机制,来实现数据验证,从而实现 ReAct 的多轮交互,比如一个非常基础的字段合法性校验如下:
@Component
public class InvoiceValidationService {
@Tool(
name = "validateInvoiceFields",
description = "验证发票字段的合法性和一致性"
)
public ValidationResult validateInvoice(
@ToolParam(description = "发票代码") String invoiceCode,
@ToolParam(description = "发票号码") String invoiceNumber,
@ToolParam(description = "开票日期") String issueDate,
@ToolParam(description = "不含税金额") BigDecimal amountWithoutTax,
@ToolParam(description = "税额") BigDecimal taxAmount,
@ToolParam(description = "价税合计") BigDecimal totalAmount
) {
ValidationResult result = new ValidationResult();
List<ValidationError> errors = new ArrayList<>();
// 1. 验证发票代码格式(12位数字)
if (invoiceCode != null && !invoiceCode.matches("\\d{12}")) {
errors.add(new ValidationError("invoiceCode", "发票代码必须是12位数字"));
}
// 2. 验证发票号码格式(8位数字)
if (invoiceNumber != null && !invoiceNumber.matches("\\d{8}")) {
errors.add(new ValidationError("invoiceNumber", "发票号码必须是8位数字"));
}
// 3. 验证日期格式
if (issueDate != null) {
try {
LocalDate.parse(issueDate);
} catch (Exception e) {
errors.add(new ValidationError("issueDate", "开票日期格式错误"));
}
}
// 4. 验证金额关系
if (amountWithoutTax != null && taxAmount != null && totalAmount != null) {
BigDecimal calculatedTotal = amountWithoutTax.add(taxAmount);
BigDecimal diff = totalAmount.subtract(calculatedTotal).abs();
if (diff.compareTo(new BigDecimal("0.01")) > 0) {
errors.add(new ValidationError("amounts",
String.format("金额计算不一致: 不含税(%.2f) + 税额(%.2f) ≠ 合计(%.2f)",
amountWithoutTax, taxAmount, totalAmount)));
}
}
// 5. 验证纳税人识别号(15-20位)
// 这里可以添加更复杂的验证逻辑
result.setErrors(errors);
result.setValid(errors.isEmpty());
result.setValidationTime(LocalDateTime.now());
return result;
}
@Data
public static class ValidationResult {
private boolean valid;
private List<ValidationError> errors;
private LocalDateTime validationTime;
}
public record ValidationError(String field, String message) {
}
}
除了上面这个之外,我们还可以对纳锐人识别号、企业名称进行合法性校验(比如通过内部维护的映射或者外部的企查查之类的接口来实现)
当然这些属于辅助手段,不加貌似也没有太大的问题🤣
5.4 降级策略:传统OCR备用方案
最后在生产环境中,难免会有一些突发情况,所以一个健壮的系统,对应的降级方案是不可缺少的,比如加一个ocr的备用方案
@Component
@Slf4j
public class FallbackOCRExtractor {
@Autowired
private AliYunOCRClient aliYunOCRClient;
@Autowired
private InvoiceTemplateMatcher templateMatcher;
/**
* 当大模型提取失败时的降级方案
*/
public InvoiceInfo extractWithOCR(ProcessedImage processedImage) {
try {
// 1. 调用阿里云OCR
OCRResponse ocrResponse = aliYunOCRClient.analyzeInvoice(
processedImage.getBase64Image()
);
// 2. 使用模板匹配提取结构化信息
Map<String, String> extractedFields = templateMatcher.matchAndExtract(
ocrResponse.getTextBlocks()
);
// 3. 转换为InvoiceInfo对象
InvoiceInfo invoiceInfo = convertToInvoiceInfo(extractedFields);
// 4. 设置较低的置信度
invoiceInfo.setConfidence(0.6);
return invoiceInfo;
} catch (Exception e) {
log.error("OCR降级方案也失败", e);
throw new InvoiceExtractException("所有提取方案均失败");
}
}
}
5.5 监控与指标
如果有必要有条件,基于Prometheus的监控加上可以说是一个资深程序猿的基本素养了,同样给一个简单的示例
@Component
@Slf4j
public class InvoiceExtractMetrics {
private final MeterRegistry meterRegistry;
// 提取成功率
private final Counter successCounter;
private final Counter failureCounter;
// 处理时间直方图
private final Timer extractTimer;
// 图片质量分布
private final DistributionSummary qualitySummary;
public InvoiceExtractMetrics(MeterRegistry meterRegistry) {
this.meterRegistry = meterRegistry;
this.successCounter = Counter.builder("invoice.extract.success")
.description("发票提取成功次数")
.register(meterRegistry);
this.failureCounter = Counter.builder("invoice.extract.failure")
.description("发票提取失败次数")
.register(meterRegistry);
this.extractTimer = Timer.builder("invoice.extract.duration")
.description("发票提取耗时")
.publishPercentiles(0.5, 0.95, 0.99)
.register(meterRegistry);
this.qualitySummary = DistributionSummary.builder("invoice.image.quality")
.description("发票图片质量评分")
.register(meterRegistry);
}
public void recordSuccess(long duration, double quality) {
successCounter.increment();
extractTimer.record(duration, TimeUnit.MILLISECONDS);
qualitySummary.record(quality);
}
public void recordFailure(String errorType) {
failureCounter.increment();
meterRegistry.counter("invoice.extract.error." + errorType).increment();
}
}
六、部署方案
6.1 Docker容器化
# Dockerfile
FROM openjdk:17-jdk-slim as builder
WORKDIR /D04-invoice-extraction
COPY . .
RUN chmod +x ./mvnw
RUN ./mvnw clean package -DskipTests
FROM openjdk:17-jdk-slim
WORKDIR /D04-invoice-extraction
# 安装Tesseract OCR(用于降级方案)
RUN apt-get update && apt-get install -y \
tesseract-ocr \
tesseract-ocr-chi-sim \
libtesseract-dev \
&& rm -rf /var/lib/apt/lists/*
# 复制应用
COPY --from=builder /D04-invoice-extraction/target/D04-invoice-extraction-0.0.1-SNAPSHOT.jar app.jar
COPY --from=builder /D04-invoice-extraction/tessdata /usr/share/tessdata
# 创建非root用户
RUN useradd -m -u 1000 spring
USER spring
EXPOSE 8080
ENTRYPOINT ["java", "-jar", "app.jar", "--spring.ai.zhipuai.api-key=${ZHIPU_KEY}"]
6.2 Kubernetes部署
# invoice-extract-deployment.yaml
apiVersion: apps/v1
kind: Deployment
metadata:
name: invoice-extract-service
namespace: finance
spec:
replicas: 3
selector:
matchLabels:
app: invoice-extract
template:
metadata:
labels:
app: invoice-extract
spec:
containers:
- name: invoice-extract
image: xxx/invoice-extract:1.0.0
ports:
- containerPort: 8080
env:
- name: ZHIPU_KEY
valueFrom:
secretKeyRef:
name: ai-secrets
key: zhipu-key
- name: ALIYUN_ACCESS_KEY_ID
valueFrom:
secretKeyRef:
name: aliyun-secrets
key: access-key-id
- name: ALIYUN_ACCESS_KEY_SECRET
valueFrom:
secretKeyRef:
name: aliyun-secrets
key: access-key-secret
resources:
requests:
memory: "1Gi"
cpu: "500m"
limits:
memory: "2Gi"
cpu: "1000m"
readinessProbe:
httpGet:
path: /actuator/health
port: 8080
initialDelaySeconds: 30
periodSeconds: 10
livenessProbe:
httpGet:
path: /actuator/health
port: 8080
initialDelaySeconds: 60
periodSeconds: 30
---
apiVersion: v1
kind: Service
metadata:
name: invoice-extract-service
namespace: finance
spec:
selector:
app: invoice-extract
ports:
- port: 80
targetPort: 8080
type: ClusterIP
七、大模型提取方案 VS 传统OCR发票识别方案
最后我们下来看一下,这个大模型的实现方案,与传统的发票识别方案两者之间有什么差异
7.1 传统方案技术架构
下面是一个经典的传统发票识别方案

在传统的方案中,主要分五部分
- 图像预处理
- OCR字符识别
- 模板匹配提取
- 业务规则校验
- 结果处理
其中核心的实现会聚焦在 模板匹配 + 业务规则校验,同样也因为不同的模板的差异性,导致整个方案的挑战点在于
| 问题类别 | 具体表现 |
|---|---|
| 模板依赖 | 每新增一种发票类型需配置新模板 |
| 位置敏感 | 发票版式变化导致提取失败 |
| 泛化能力差 | 无法处理未见过的发票格式 |
| 规则复杂 | 维护大量正则表达式和规则 |
| 容错性差 | OCR识别错误直接导致提取错误 |
| 语义理解缺失 | 无法理解字段间的关系和含义 |
| 维护成本高 | 需要持续维护模板和规则库 |
7.2 大模型方案 VS 传统方案
基于技术方案的对比
| 维度 | 传统OCR方案 | 大模型智能体方案 |
|---|---|---|
| 核心技术 | 图像处理 + 规则引擎 | 多模态大模型 + 语义理解 |
| 处理逻辑 | "如果-那么"规则链 | 端到端语义理解 |
| 模板依赖 | 强依赖,每款发票需模板 | 零模板,通用处理 |
| 泛化能力 | 差,只能处理已知格式 | 强,能处理未见格式 |
| 语义理解 | 无,仅文本匹配 | 强,理解字段含义和关系 |
| 容错能力 | 差,OCR错误即失败 | 强,能根据上下文纠正 |
| 维护成本 | 高,需持续维护模板规则 | 低,基本无需维护 |
| 扩展性 | 差,新增类型需开发 | 强,通过Prompt调整即可 |
| 准确性 | 高 | 低,相较于传统方案每一次的输出都存在不确定性 |
从性能、实现角度进行对比
| 指标 | 传统OCR方案 | 大模型智能体方案 |
|---|---|---|
| 首次部署时间 | 2-4周(模板开发) | 1-3天(Prompt调优) |
| 新增模板时间 | 1-3天/模板 | 几乎为0 |
| 处理准确率 | 70-85%(复杂场景) | 90-98% |
| 泛化能力 | 只能处理已知模板 | 可处理未知格式 |
| 维护人力 | 全职1-2人 | 兼职0.5人 |
| 容错能力 | 低(严格依赖OCR质量) | 高(语义纠错) |
| 处理速度 | 快(2-5秒) | 中等(3-10秒) |
| 硬件成本 | 低(CPU即可) | 高(需要GPU/API) |
从简单的方案对比,基于大模型的发票提取智能体,其**灵活性、可维护性、未来适应性(如国际业务)**方面明显由于传统的OCR方案,当然在准确度上,若有定向调教的小模型,其准确率完全有可能优于传统的OCR方案,当然它的成本比传统的要高,但若是考虑到维护的员工成本,那显然大模型的优势还是很明显的(当然如果已经有成熟可用的方案,能不改就不要改😊)
八、小结
本文以发票提取为切入点,构建了一个可生产使用的基于大模型的发票提取智能体,从具体的路径来看,这个系统的普适性很高,同样可以用于其他基于图片的结构化信息提取场景(比如快递面单的信息提取、身份证信息提取、简历信息提取等)
系统的核心功能单元:
- 多模态理解:基于大模型准确理解图片内容
- 智能提取:零配置提取任意版式发票信息
- 数据验证:通过Function Calling实现字段验证
- 降级策略:传统OCR备用方案保证服务可用性
- 生产就绪:包含缓存、监控、批量处理等企业级功能
技术知识点
下面是本文中涉及到的相关技术点(重点在大模型领域)
- 多模态
- 图文识别
- 提示词工程
- 大模型的分页交互如何实现
- Function Call
- 结构化输出
- 上下文窗口
对于大模型应用开发感兴趣的小伙伴,或者对上面提到的知识点有疑惑的小伙伴,不妨看看以下几篇内容(每篇耗时不超过五分钟😊)
零基础入门:
- LLM 应用开发是什么:零基础也可以读懂的科普文(极简版)
- 大模型应用开发系列教程:序-为什么你“会用 LLM”,但做不出复杂应用?
- 大模型应用开发系列教程:第一章LLM到底在做什么?
- 大模型应用开发系列教程:第二章 模型不是重点,参数才是你真正的控制面板
- 大模型应用开发系列教程:第三章 为什么我的Prompt表现很糟?
- 大模型应用开发系列教程:第四章Prompt 的工程化结构设计
- 大模型应用开发系列教程:第五章 从 Prompt 到 Prompt 模板与工程治理
- 大模型应用开发系列教程:第六章 上下文窗口的真实边界
- 大模型应用开发系列教程:第七章:从 “堆上下文” 到 “管理上下文”
实战
更多推荐
所有评论(0)