行研 + AI 深度融合-生物医药行业分析:五度易链 AI 智能体的实现逻辑
摘要:生物医药行业智能分析系统是一款融合AI技术与行业知识的"超级分析师",旨在解决传统人工研究效率低、信息滞后等问题。系统具备四大核心能力:多源数据实时更新、深度逻辑推理、专家共建品质标准及严谨框架模板,可快速生成行业分析、项目评估等专业报告。用户只需输入简单指令,系统即可在分钟内完成原本需数周的人工研究工作,显著提升决策效率。该工具将人类专业智慧与AI计算能力结合,为生物医
生物医药产业是全球创新最活跃、发展最迅速的战略性新兴产业之一,核心特征是高投入、高风险、高回报、长周期。在生物医药这个知识密集、创新驱动的高精尖领域,我们正面临一个前所未有的矛盾:一边是海量数据与科研成果的指数级增长,另一边是政府、企业、科研院所在战略规划、项目研判与投资决策时对“高质量信息”的深度渴求。传统的人工研究模式,如同在信息的海洋中徒手捕捞,耗时费力且难以保证全面与时效。今天,我们带来的行业智能分析系统,正是为了解决这一核心痛点而生。它不仅仅是一个工具,更是一位深度融合了产业知识、数据分析与人工智能的“超级分析师”,致力于将复杂的行业洞察变得高效、精准、触手可及。

引言:跨越信息鸿沟,迎接智能决策新纪元
一、核心价值:何为行业智能分析系统?
AI智能体是一款专为生物医药行业打造的“智能行业深度分析引擎”,其核心在于“懂产业、懂企业、更懂数据”。

该系统基于“行研+数据+AI”的深度融合服务模式,并非简单的信息堆砌。它内置了自然语言处理(NLP)、语义分析、知识图谱以及经过千锤百炼的行业分析模型。其设计初衷,是能够智能生成各类高度专业的报告,包括但不限于:行业分析研究报告、项目可行性研究报告、企业尽职调查报告以及项目申报书等。这意味着,无论是宏观的战略规划,还是微观的项目研判,系统都能提供坚实的数据支撑与逻辑缜密的决策参考,显著提升从信息到决策的效率。
二、四大能力支柱,构筑专业报告的可信根基

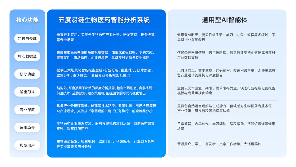
生物医药智能分析系统对比优势
1. 全局视野:多源数据融合与实时更新能力
权威、精准且鲜活的数据是一切高质量分析的起点。
AI智能体具备强大的联网搜索功能,能够并行抓取和处理全球网络的多源信息,确保了数据的广度、时效性与鲜活性。这解决了传统研究依赖静态数据库、信息滞后的顽疾,让您的分析报告始终基于最新的市场动态、政策法规和科研进展。
2. 深度思考:逻辑推演与价值挖掘能力
真正的智能不在于检索,而在于对信息的深度理解与逻辑推理。
系统具备“深度思考”模块,能够对用户复杂的需求进行精准拆解与任务规划。通过调用内置的生物医药领域海量知识库与行业模型,它能够进行严谨的逻辑推演,挖掘数据背后隐藏的关联与趋势,将原始数据转化为具有战略价值的行业洞见。
3. 专业共建:资深行业研究员定义的品质标准
AI的温度与深度,来源于人类专家的智慧灌注。
为确保产出内容的专业性,研发过程有资深行业研究员深度参与共建。他们定义了专业的分析维度与标准,严格把控核心分析框架。这使得AI智能体产出的内容,不仅拥有机器的效率,更兼具人类专家的广度、深度与行业敏感度,适用于毕业论文、学术期刊、投资尽调等高要求场景。
4. 严谨框架:多场景模板适配的标准化输出
严谨完整的逻辑框架是报告具备决策参考价值的关键。
系统内置了涵盖行业分析、项目可研、尽调、申报等多场景的写作模板。每个模板都配备了独立的匹配指标分析参数和算法模型,确保最终生成的报告结构严谨、逻辑自洽,具备高度的场景针对性与实用性,直接满足各类复杂的输出需求。
三、从意图输入到报告生成,分钟级的效率跃迁
用户只需一个简单的指令,即可启动一个模拟专业分析师思维的自动化智能流程。

生物医药智能分析系统
想象一下,您只需输入如“分析ADC药物的全球市场竞争格局”或“评估某区域细胞治疗产业的发展潜力”这样的需求,AI智能体便能瞬间响应。其工作流程高度智能化。
-
意图理解:精准解析您的核心需求,甚至理解其中的隐含条件。
-
任务规划与执行:自动拆解任务,调度数据搜索、知识推理、模型计算等模块协同工作。
-
报告生成与输出:整合分析结果,填入预设的严谨模板,分钟级生成一份结构完整、数据详实、论点清晰的万字级深度产业研究报告。
这套流程将原本需要数周甚至数月的人工研究工作,压缩至分钟级别,彻底解放了研究人员、分析师和决策者的生产力。
总结:迈向智能决策的未来
总而言之,行业智能分析AI智能体,不仅仅是一次技术工具的升级,更是我们应对生物医药领域复杂性与不确定性的全新方法论。它将人类的行业智慧与AI的高效计算能力完美结合,把深度行业分析从一项“高门槛手艺”变成了可规模化、标准化的“智能服务”。在竞争日益激烈、信息决定成败的今天,拥有这样一位不知疲倦、洞察深刻的AI伙伴,意味着您将始终站在信息制高点,做出更明智、更快速的战略决策。
更多推荐


所有评论(0)