保姆级避坑指南:Conda/Pip 安装 AI 库(TensorFlow/Numpy 等)失败全排查
·
作为 AI / 数据科学新手,你是不是也曾遇到:
- 执行
conda install tensorflow卡在 “Solving environment” 一动不动? - 安装 Numpy 时提示 “ConnectionResetError (10054)” 网络错误?
- 好不容易装完库,导入时又报 “ModuleNotFoundError”?
这些安装问题看似杂乱,实则都有固定的排查逻辑。我把踩过的坑和全网验证有效的解决方法,整理成这份标准化故障排查清单,无论是自己用,还是分享给团队新人,都能 5 分钟定位问题、高效解决。
📋 问题症状:你是否遇到过这些报错?
先对号入座,快速判断自己的问题类型:
- 进程卡死:Conda 执行
conda install时卡在 “Collecting package metadata”/“Solving environment”,按Ctrl+C完全无响应; - 网络报错:提示 “RemoteDisconnected/ConnectionResetError (10054)/SSLEOFError”,核心是连不上官方源;
- 版本 / 包找不到:Pip/Conda 报错 “PackagesNotFoundError/No matching distribution found for xxx”;
- 低级操作错误:执行
#开头注释行时提示 “不是内部或外部命令”; - 导入失败:import 库时提示 “ModuleNotFoundError”,或版本属性报错(如
matplotlib.__version__)。
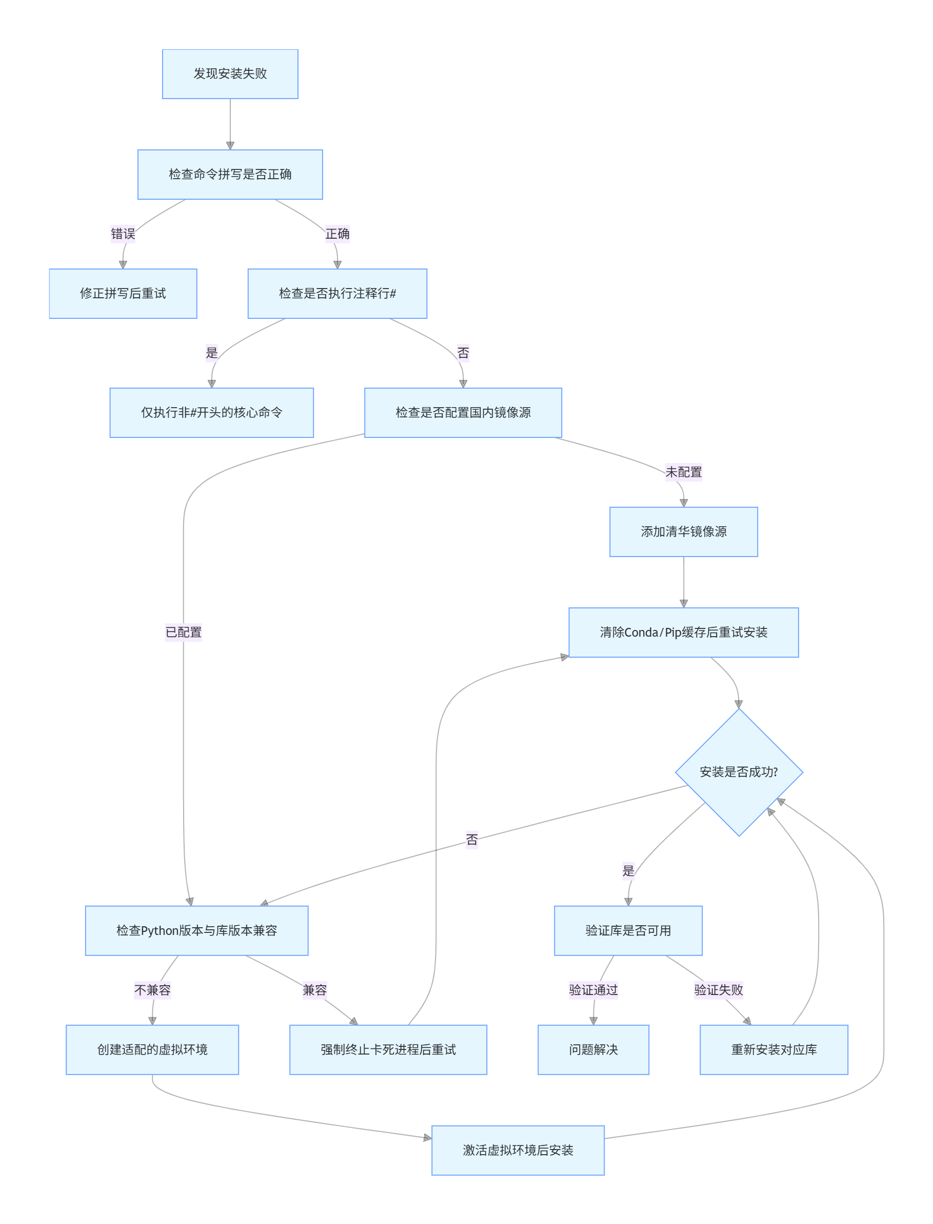
🗺️ 快速定位:排查决策流程图
先看这张图,10 秒判断问题方向,避免盲目试错:

🛠️ 详细排查步骤(从易到难,优先解决高频问题)
🔍 步骤 1:先解决「最低级但最常见」的操作错误
核心问题:命令拼写错、把注释行当命令执行,是新手最容易踩的坑!
- 操作:
- 核对安装命令的包名拼写(比如
numpyy→numpy、tensorflow少字母); - 绝对不要执行
#开头的注释行(注释是说明,不是可执行命令)。
- 核对安装命令的包名拼写(比如
- 错误示例:
conda install nummpy # 拼写错误:numpyy≠numpy # 添加清华源 # 直接执行注释行,必报错 - 正确示例:
conda install numpy # 仅执行核心命令,跳过注释行 - 预期结果:无 “拼写错误 / 不是内部命令” 类报错。
- 若不符合预期:修正拼写后,直接跳转至步骤 2。
🚀 步骤 2:配置国内清华镜像源(解决 90% 的网络问题)
核心问题:Anaconda/PyPI 官方源在国内访问不稳定,导致连接超时、元数据解析失败。
- 操作:清空冗余源配置,只添加核心清华源(避免多源冲突)。
- 命令(逐条复制执行,Anaconda Prompt / 管理员 PowerShell):
# 清空原有channels配置,避免冲突 conda config --remove-key channels # 添加清华源(核心源,覆盖99%的AI库) conda config --add channels https://mirrors.tuna.tsinghua.edu.cn/anaconda/pkgs/main/ conda config --add channels https://mirrors.tuna.tsinghua.edu.cn/anaconda/cloud/conda-forge/ # 可选:关闭SSL验证(解决部分电脑证书报错问题) conda config --set ssl_verify false - 验证是否配置成功:
conda config --show-sources - 预期结果:输出中能看到清华源地址,无报错。
- 若不符合预期:检查网络是否能访问清华源(浏览器打开
https://mirrors.tuna.tsinghua.edu.cn/),确认命令无拼接错误。
🧹 步骤 3:清除 Conda/Pip 缓存(解决缓存异常导致的安装失败)
核心问题:旧缓存会干扰新安装,导致 “明明配置了源,还是找不到包”。
- 操作:清除 Conda 索引缓存和 Pip 缓存。
- 命令:
# 清除Conda索引缓存(关键) conda clean -i -y # 清除Pip缓存(可选,若用Pip安装也报错) pip cache purge - 预期结果:提示 “Cleaned xxx files”,缓存清理完成。
- 若不符合预期:以管理员身份运行 Anaconda Prompt 后重试(权限不足会导致清理失败)。
📌 步骤 4:检查 Python 版本与库版本的兼容性
核心问题:Python 版本过新(如 3.13)与主流 AI 库(如 TensorFlow 2.15.0)不兼容,是安装失败的高频原因。
- 操作:
- 查看当前 Python 版本:
python --version - 核对目标库的兼容版本(参考官方文档):
- TensorFlow 2.15.0:适配 Python 3.8~3.11(不支持 3.12+);
- Numpy 1.26+:适配 Python 3.9~3.13;
- Pandas 2.2+:适配 Python 3.9~3.13。
- 查看当前 Python 版本:
- 预期结果:Python 版本在库的兼容范围内。
- 若不符合预期:跳转至步骤 5,创建适配的虚拟环境。
🌿 步骤 5:创建适配的虚拟环境(解决版本冲突)
核心问题:全局 Python 环境版本固定,无法适配不同库的版本要求,虚拟环境是 “隔离冲突” 的最佳方案。
- 操作:创建指定 Python 版本的虚拟环境(以 AI 学习常用的 3.11 为例)。
- 命令:
# 创建名为ai_study的虚拟环境,指定Python 3.11 conda create -n ai_study python=3.11 -y # 激活虚拟环境(关键!激活后才会用新环境的Python) conda activate ai_study - 预期结果:命令行开头从
(base)变为(ai_study),环境创建无报错。 - 若不符合预期:返回步骤 2,重新配置清华源(源有问题会导致环境创建失败)。
⚠️ 步骤 6:强制终止卡死进程(解决 Conda 无响应问题)
核心问题:Conda 旧版本解析元数据易卡死,Ctrl+C无法终止无响应进程。
- 操作:
- 按下
Ctrl+Shift+Esc打开任务管理器; - 找到并结束所有
python.exe/conda.exe进程; - 重新以管理员身份打开 Anaconda Prompt,激活虚拟环境后重试安装(优先用 Pip 绕开 Conda 解析问题):
conda activate ai_study # 用Pip安装,指定清华源,避免Conda卡死 pip install numpy tensorflow==2.15.0 -i https://pypi.tuna.tsinghua.edu.cn/simple
- 按下
- 预期结果:卡死进程被终止,重新安装时不再卡在 “Collecting package metadata” 阶段。
- 若不符合预期:直接用 Pip 安装(放弃 Conda),Pip 的解析逻辑更简单,卡死概率更低。
✅ 步骤 7:验证库是否安装成功(最终确认)
核心问题:安装命令提示 “success” 不代表真的能用,需验证导入和基础功能。
- 操作:在激活的虚拟环境中,进入 Python 交互环境验证。
- 命令:
# 进入Python交互模式 python# 验证核心AI/数据库 import numpy as np import tensorflow as tf import pandas as pd import matplotlib # 输出版本号,确认安装成功 print("numpy版本:", np.__version__) print("TensorFlow版本:", tf.__version__) print("pandas版本:", pd.__version__) print("matplotlib版本:", matplotlib.__version__) # 验证基础功能(以TensorFlow为例) print("TensorFlow基础计算:", tf.add(tf.constant([1,2]), tf.constant([3,4])).numpy()) - 预期结果:无
ModuleNotFoundError,能正常输出版本号和计算结果(如[4 6])。 - 若不符合预期:卸载对应库后重新安装(
pip uninstall 库名 -y),返回步骤 6 重试。
📝 根本原因总结
所有安装失败问题,本质可归为 4 类:
- 网络层面:官方源国内访问不稳定,导致连接超时、元数据解析失败;
- 版本层面:Python 版本过新 / 过旧,与目标库的兼容版本不匹配;
- 操作层面:命令拼写错误、执行注释行、未激活正确虚拟环境;
- 进程层面:Conda 旧版本解析元数据易卡死,
Ctrl+C无法终止无响应进程。
🛡️ 预防措施:避免再次踩坑
- 优先配置镜像源:安装库前先配置清华源,从源头解决网络问题;
- 核对版本兼容性:安装前查库的官方文档(如 TensorFlow 官网),确认 Python 版本适配;
- 必用虚拟环境:用
ai_study这类专属环境隔离项目,避免全局环境版本冲突; - 跳过注释行执行:复制命令时只选非
#开头的核心命令,注释仅作参考; - 升级 Conda:定期执行
pip install --upgrade conda -i https://pypi.tuna.tsinghua.edu.cn/simple,修复旧版本 bug; - Conda 不行换 Pip:安装失败时优先用 Pip(
pip install 库名 -i 清华源),Pip 的解析逻辑更稳定。
✨ 写在最后
AI 库安装是入门的第一道小坎,很多人卡在这一步就放弃了。这份清单的核心逻辑是「从易到难、从高频到低频」,先解决最常见的操作 / 网络问题,再处理版本 / 进程问题,99% 的情况都能搞定。
如果这篇文章帮到了你,欢迎点赞 + 收藏 + 转发给更多 AI 学习路上的小伙伴!也可以在评论区留下你遇到的特殊安装问题,我们一起解决~
更多推荐

所有评论(0)