继续堆 Prompt,真的不如早点学 Skill
摘要:AI社区近期热议的"Skill"概念正逐渐取代传统Prompt和MCP,成为2026年最受关注的范式。Skill通过"渐进式披露"机制,显著降低Token消耗60-80%,提升输出一致性,并实现知识复用。与一次性指令的Prompt和复杂配置的MCP相比,Skill更侧重培养AI的"专业能力"。文章对比了三者差异,推荐了官方及社区优质
最近在 AI 圈,尤其是 Claude 社区,Skill 这个词刷屏刷得特别狠。有人说它是“下一个 Prompt Engineering”,有人直接喊“Prompt 已死,Skill 当立”。
我自己从去年底开始大量用 Skill 替换长 prompt 后,真实感受是:Token 省了 60-80%,输出一致性拉满到像“克隆了自己”,工作流复用性直接起飞。
但很多人现在还搞不清:Skill 到底和传统 Prompt、MCP 有什么本质区别?为什么突然这么火?该从哪里入手?
今天就来一篇系统对比 + 实操推荐,帮你彻底搞懂三者的定位,顺便给出目前社区最值得 clone 的 Skill 库。读完这篇,你至少能少踩 3 个月的坑。
一、痛点先说在前:为什么大家突然不爱纯 Prompt 了?
传统玩法:每次对话都狂塞 system prompt + few-shot 示例 + 风格要求 + 注意事项……
结果呢?
- Token 爆炸(一个长 prompt 轻松几千 token)
- 风格漂移(同一件事今天输出正式,明天突然活泼)
- 经验无法沉淀(好不容易调好的 prompt,下次还得重写)
- 复杂任务一问三不知(模型“忘性大”,上下文窗口再大也扛不住无限堆料)
后来出了 MCP(Model Context Protocol),号称“给模型外接工具和数据”。
听起来很牛,但实际用下来:
- 配置复杂(要自己起 server、写协议、处理认证)
- Token 消耗更恐怖(工具描述动辄上万 token)
- 维护成本高(server 挂了、接口变了,全废)
于是,Skill 横空出世,成为 2026 年初最香的解法。
一句话总结三者区别:
- Prompt:一次性告诉它“怎么做”
- MCP:给它“工具 + 数据源”
- Skill:教它“成为某个领域的专家”,可复用、可组合、按需加载

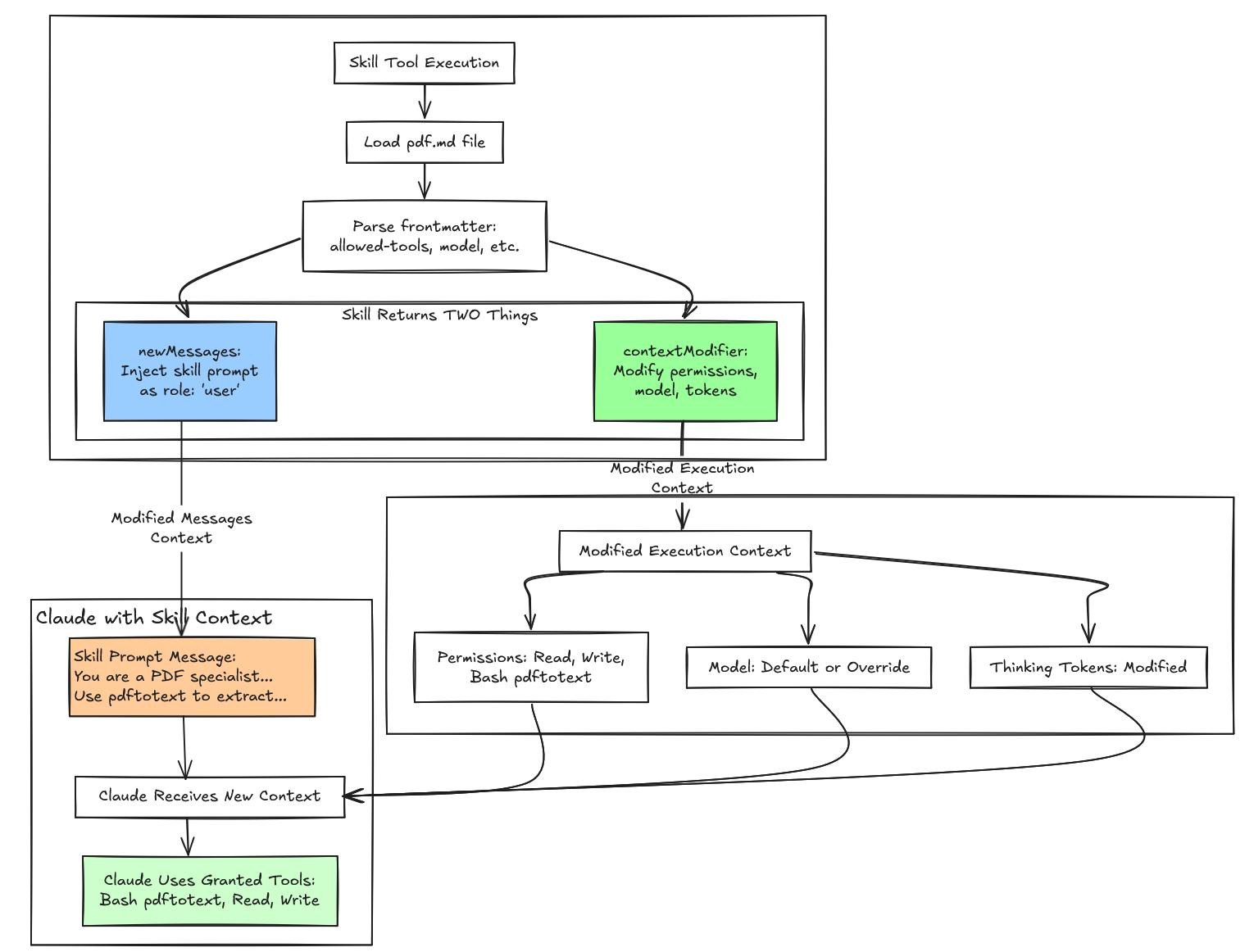
这张图直观展示了 Skill 的核心:渐进式披露(progressive disclosure),先给描述,模型自己决定是否加载完整内容,完美解决 token 爆炸问题。
二、三者核心对比(建议直接保存这张表)
| 维度 | 传统 Prompt | MCP (Model Context Protocol) | Claude Skill (Agent Skills) |
|---|---|---|---|
| 本质 | 一次性文本指令 | 远程工具/数据服务协议 | 可复用、可组合的“专业知识包” |
| Token 消耗 | 高(全塞进 context) | 极高(工具描述 + 调用开销) | 极低(渐进式加载,只读需要的部分) |
| 输出一致性 | 差(模型每次微漂) | 中等(依赖工具稳定性) | 极高(像装了“记忆宫殿”) |
| 配置复杂度 | 低(纯文本复制粘贴) | 高(server + client + 协议) | 极低(一个文件夹 + md 文件即可) |
| 复用性/分享 | 差(手动复制) | 中等(分享 server 代码) | 极强(git clone 就能用,可交易/市场化) |
| 适用场景 | 简单、一次性任务 | 需要外部实时数据/工具(如数据库、API) | 重复性方法论、风格、工作流、领域知识沉淀 |
| 典型代表 | 手写 system prompt | GitHub MCP server、数据库 connector | anthropics/skills、obra/superpowers |
| 2026 社区评价 | 入门级,已过时 | 企业重度需求才用 | 当前最火、最香的范式转变 |

核心逻辑:Skill 用“渐进式披露”机制——先给模型一个简短描述,Claude 自己判断“需不需要读完整份文件”。需要才加载,不需要就不读 → Token 省到飞起。
三、为什么 Skill 突然成为“下一个大范式”?
- Token 时代,省就是赚:社区实测,相同复杂任务,Skill 比纯 prompt 省 60-80% Token。
- 一致性接近“数字分身”:同一个 Skill 调用的输出,风格、结构、深度几乎一模一样。
- 经验真正可沉淀:写一次 Skill,以后所有项目、所有对话都能复用,甚至分享给团队/社区。
- 跨平台支持:Claude.ai、Claude Code、Cursor、OpenCode、Windsurf 等工具都已兼容。
- 生态爆发:GitHub 上 awesome 列表、Skills 市场雏形已现,个人知识未来很可能变现。
一句话:Prompt 是教它“做一道题”,Skill 是教它“学会一门课”。

实际 Skill 就长这样:简单、清晰、可版本控制。
四、2026 年最值得直接 clone 的 Skill 库推荐
基于社区星数、维护活跃度、实际使用反馈,我挑出目前最香的几个(按实用度排序)。直接 git clone 就能用,懒人福音。
-
anthropics/skills(官方出品,必装起点)
- 链接:https://github.com/anthropics/skills
- 亮点:最权威、最标准。包含文档处理、代码生成、测试、创意写作等基础技能。
- 适合:新手先 clone 官方打底。
-
obra/superpowers(社区神作,编程党福音)
- 链接:https://github.com/obra/superpowers
- 亮点:20+ 核心技能 + slash command(如 /brainstorm、/write-plan、/execute-plan),覆盖 TDD、debug、规划、协作模式。被誉为“Claude Code 重度用户的战斗力最强合集”。


-
ComposioHQ/awesome-claude-skills(最好的导航站/合集)
- 链接:https://github.com/ComposioHQ/awesome-claude-skills
- 亮点:分类超清晰,收录大量社区技能。想找特定领域直接搜这里。
-
travisvn/awesome-claude-skills(专注 Claude Code 工作流)
- 链接:https://github.com/travisvn/awesome-claude-skills
- 亮点:curated list + 真实项目案例多。
安装小 Tips(以 Claude Code 为例):

- 大多数 Skill 仓库 clone 到
~/.claude/skills/或项目内.claude/skills/文件夹。 - 在 Claude Code 里直接说:
安装 skills: github.com/obra/superpowers
五、结语:别再狂塞 Prompt 了,试试 Skill 吧
如果你还在用 2025 年的打法(无限堆 prompt),那 2026 年真的会落后一个时代。
我的建议行动路径:
- 先 clone anthropics/skills + obra/superpowers 试用 1 周。
- 挑 2-3 个最常用的工作流,自己写/改成 Skill(用官方 skill-creator 辅助超简单)。
- 把 Skill 推到个人 GitHub,团队/自己多设备同步。
- 有心得?欢迎留言交流,我们一起迭代出更强的“数字分身”。
未来,Skill 很可能出现类似 App Store 的“Skill Store”,你的专业知识包或许能直接变现。
更多原创技术文章欢迎访问:小贺的博客
你最近在用哪个 Skill?或者你最想沉淀哪个领域的 Skill?评论区见~
更多推荐


所有评论(0)