Claude Code / Codex / Gemini CLI 超实用神器,解决了程序员的痛点!
CC-Switch 的价值不在"提供新功能",而在于把分散的配置管理集中化、可视化、自动化。优势挑战统一管理三款工具配置桌面应用,不适合纯服务器环境支持热切换,无需重启首次使用需要学习界面MCP/Skills/Prompts 一站式管理依赖 GUI,命令行死忠派可能不习惯多端同步配置无开源免费,可自建无适合谁:同时使用多款 AI 编程工具、需要频繁切换供应商、有多台设备要同步配置的开发者。怎么用更
这是小金日常 Vibe Coding 经常用的一个小工具,分享给大家,真的很实用!
很多用 Claude Code / Codex / Gemini CLI 的人都有这个痛点:切换 API 供应商要改配置文件、重启终端,多设备同步更是麻烦。家里一套、公司一套,每次都要手动改 JSON,既不安全也容易出错。
CC-Switch 不是新模型,而是一个跨平台的 AI 编程工具配置管理器:把 Claude Code、Codex、Gemini 的 API 切换、MCP 服务器管理、Skills 安装、系统提示词切换做成一个桌面工具,点一下就切换,改完自动同步到各个 CLI 的配置文件。

01 它解决什么痛点?
AI 编程工具的配置管理常见的崩溃体验:
- 改配置要找文件:Claude Code 在
~/.claude、Codex 在~/.codex、Gemini 在~/.gemini,路径不同、格式不同 - 多设备同步麻烦:家里写好的配置,到公司要重新手动改一遍
- MCP 服务器管理分散:每个工具的 MCP 配置写法不一样,stdio/http/sse 传输方式各异
- 切换效率低:换一个供应商要改配置、重启终端,热切换也不够直观
CC-Switch 的思路是:用可视化界面统一管理这些配置,改完自动写入各工具的配置文件,支持云端同步、多设备协同。


02 CC-Switch 是什么?(一句话)
一个基于 Tauri + Rust 构建的跨平台 AI 编程工具"万能遥控器":通过统一界面管理 Claude Code / Codex / Gemini CLI 的 API 配置、MCP 服务器、Skills、系统提示词,支持热切换、多端同步、速度测试等功能。

- Claude Code / Codex / Gemini CLI:三款主流的 AI 编程命令行工具。你可以把它们理解成"能在终端里写代码的 AI 助手"——不仅能对话,还能直接操作文件、运行命令。
- Provider(供应商):提供 API 服务的厂商。比如官方 Anthropic、各种第三方中转、自建代理等。每个供应商有不同的 API Key、Base URL、模型映射。
- MCP(Model Context Protocol):一种让 AI 工具调用外部功能的协议。比如让 Claude 能读取文件、调用数据库、访问网页等,这些"能力"通过 MCP 服务器提供。
- Skills(技能):Claude Code 的插件系统。比如"测试驱动开发技能"、"代码审查技能"等,安装后 AI 会按照这些工作流执行任务。
- 热切换:不重启终端就让配置生效。从 v2.0.69 开始,Claude Code 支持通过文件监听实现配置热加载。
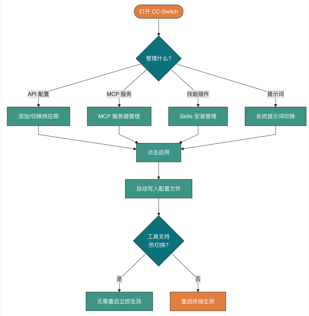
03 它大概怎么用?(工作流视角)

一个典型路径是:
- 添加 Provider:填 API Key、Base URL、模型映射,保存成一个"配置预设"
- 一键切换:选中 Provider 点"启用",自动写入各工具配置文件
- MCP 管理:在统一面板管理所有 MCP 服务器,支持 stdio/http/sse 传输类型
- Skills 管理:从 GitHub 仓库扫描并安装 Skills,支持多仓库、子目录扫描
- 多端同步:通过云同步文件夹(Dropbox / OneDrive / iCloud)实现配置跨设备



核心价值是:把分散在各处的配置集中管理,改完自动同步,不用再手动编辑 JSON。
04 核心功能一览
| 功能模块 | 说明 |
|---|---|
| Provider 管理 | 添加/删除/复制供应商,支持拖拽排序,一键切换启用 |
| 热切换 | Claude Code v2.0.69+ 支持配置变更后无需重启终端 |
| MCP 统一管理 | 单面板管理三款工具的 MCP 服务器,支持导入/导出/双向同步 |
| Skills 管理 | 自动扫描 GitHub 仓库,一键安装到 ~/.claude/skills/ |
| Prompts 管理 | 多预设系统提示词,支持 Markdown 编辑器和实时预览 |
| 速度测试 | 测试 API 端点延迟,用可视化质量指标辅助选择 |
| 云端同步 | 支持自定义配置目录,配合网盘实现跨设备同步 |
| 冲突检测 | 自动检测环境变量冲突,提供可视化警告和解决建议 |
05 安装与快速上手
5.1 系统要求
| 平台 | 最低版本 |
|---|---|
| Windows | Windows 10 及以上 |
| macOS | macOS 10.15 (Catalina) 及以上 |
| Linux | Ubuntu 22.04+ / Debian 11+ / Fedora 34+ |
5.2 安装方式
macOS 用户(推荐 Homebrew):
# 添加 tap
brew tap farion1231/ccswitch
# 安装
brew install --cask cc-switch
# 更新
brew upgrade --cask cc-switch
Windows 用户:
从 GitHub Releases 下载:
CC-Switch-v{version}-Windows.msi(安装版)CC-Switch-v{version}-Windows-Portable.zip(便携版)
地址:https://github.com/farion1231/cc-switch/releases
Linux 用户:
# Debian/Ubuntu
sudo dpkg -i CC-Switch-v{version}-Linux.deb
# Fedora/RHEL
sudo rpm -i CC-Switch-v{version}-Linux.rpm
# AppImage(通用)
chmod +x CC-Switch-v{version}-Linux.AppImage
./CC-Switch-v{version}-Linux.AppImage
# Flatpak
flatpak install --user ./CC-Switch-v{version}-Linux.flatpak
flatpak run com.ccswitch.desktop
Arch Linux:
paru -S cc-switch-bin
5.3 首次运行
- 启动 CC-Switch,首次运行会自动导入现有配置作为默认 Provider
- 点击"添加 Provider"配置新的 API 供应商
- 选中 Provider 点击"启用",或直接在系统托盘点击供应商名称
- 重启终端或 AI 编程客户端,配置即生效
06 什么时候它最值得用?
- 你同时使用多个 AI 编程工具(Claude Code + Codex + Gemini)
- 需要在不同供应商之间快速切换(官方 / 第三方中转 / 自建代理)
- 有多台设备需要同步配置
- 管理 MCP 服务器和 Skills 觉得分散、麻烦
- 想要可视化界面而不是手动编辑 JSON 配置文件
07 它不适合谁?
- 只用一个工具、一个供应商:如果配置很稳定,不需要频繁切换
- 只用命令行:CC-Switch 是 GUI 应用,纯命令行用户可能更倾向手动编辑配置
- 需要服务器端管理:服务器环境可以用社区版的 cc-switch-cli
08 技术架构(给开发者看)
┌─────────────────────────────────────────────────────────────┐
│ Frontend (React + TS) │
│ ┌─────────────┐ ┌──────────────┐ ┌──────────────────┐ │
│ │ Components │ │ Hooks │ │ TanStack Query │ │
│ │ (UI) │──│ (Bus. Logic) │──│ (Cache/Sync) │ │
│ └─────────────┘ └──────────────┘ └──────────────────┘ │
└────────────────────────┬────────────────────────────────────┘
│ Tauri IPC
┌────────────────────────▼────────────────────────────────────┐
│ Backend (Tauri + Rust) │
│ ┌─────────────┐ ┌──────────────┐ ┌──────────────────┐ │
│ │ Commands │ │ Services │ │ Models/Config │ │
│ │ (API Layer) │──│ (Bus. Layer) │──│ (Data) │ │
│ └─────────────┘ └──────────────┘ └──────────────────┘ │
└─────────────────────────────────────────────────────────────┘
核心技术栈:
- 前端:React 18 + TypeScript + Vite + TailwindCSS + TanStack Query v5
- 后端:Tauri 2.8 + Rust
- 测试:vitest + MSW + @testing-library/react
- Hooks 测试覆盖率:100%
设计原则:
- SSOT(Single Source of Truth):所有数据存储在 SQLite
- 双层存储:可同步数据用 SQLite,设备级设置用 JSON
- 原子写入:临时文件 + 重命名模式防止配置损坏
- 并发安全:互斥锁保护数据库连接
SQLite + JSON 双层存储架构:

- 可同步数据(Provider / MCP / Prompts / Skills)存入 SQLite,便于未来云同步
- 设备级数据(窗口状态、本地路径)保留 JSON 存储
- 支持 Schema 版本管理,便于数据库迁移
09 与其他方案对比
| 对比维度 | 手动编辑配置 | cc-switch-cli | CC-Switch |
|---|---|---|---|
| 界面 | 无(文本编辑) | 命令行 | 可视化 GUI |
| 热切换 | 需重启 | 支持但需手动 | 自动检测 |
| MCP 管理 | 手动写 JSON | 基础支持 | 统一面板 |
| 多设备同步 | 手动复制 | 需自行配置 | 云端同步支持 |
| Skills 管理 | 手动克隆仓库 | 不支持 | 自动扫描+安装 |
| 适用环境 | 任何 | 服务器/SSH | 桌面 |
总结
CC-Switch 的价值不在"提供新功能",而在于把分散的配置管理集中化、可视化、自动化。
| 优势 | 挑战 |
|---|---|
| 统一管理三款工具配置 | 桌面应用,不适合纯服务器环境 |
| 支持热切换,无需重启 | 首次使用需要学习界面 |
| MCP/Skills/Prompts 一站式管理 | 依赖 GUI,命令行死忠派可能不习惯 |
| 多端同步配置 | 无 |
| 开源免费,可自建 | 无 |
- 适合谁:同时使用多款 AI 编程工具、需要频繁切换供应商、有多台设备要同步配置的开发者。
- 怎么用更划算:把常用供应商都配置成预设,用托盘快速切换;配合云同步实现配置跨设备;定期用速度测试功能选择最优端点。
GitHub 地址:https://github.com/farion1231/cc-switch
项目推荐
更多推荐



所有评论(0)