AI聊天靠什么?揭秘AI模型“看到“的完整对话结构,收藏必看
文章揭示了AI聊天的工作原理:模型并非记忆对话,而是每次都将完整对话历史拼接后重新读取。输入结构包括System Prompt(人格设定)、Developer Prompt(工作说明)、历史对话和用户输入。模型通过上下文窗口限制可见内容长度,并在生成回答时进行不可见的"深度思考"。本质上,AI是基于完整对话文本进行"文字接龙"来生成连贯回答,而非真正记忆历史
文章揭示了AI聊天并非依靠记忆,而是每一轮对话都在重新拼接并阅读完整对话文本。AI模型看到的输入结构包括:System Prompt(人格设定)、Developer Prompt(工作说明)、历史对话和用户输入。模型通过上下文窗口限制可见内容长度,内部还有不可见的"深度思考"过程。本质上,AI是基于看到的文本进行"文字接龙",生成连贯回答,而非真正记忆对话历史。
你以为 AI 是靠 “记忆” 和你聊天?
其实它每一轮都在重读完整对话文本。

从系统人格设定、开发者工作指令,到历史对话与你的输入,模型看到的是一份完整拼接的 “对话剧本”。
本文带你拆解 AI 接收的输入结构,揭开它连贯应答的底层逻辑。
上节我们说到,模型厂商会在用户输入前加上一段 System Prompt,告诉模型“你是谁”“要怎么说话”。除了 System Prompt 外,模型在生成回答时,还会看到什么呢?
当你在和AI聊天时,模型真正“看到”的输入,到底长什么样?
我们先来想一个问题,多轮对话中,模型真的记得你吗?
很多人第一次和AI连续聊天时都会惊叹:“它居然记得我上次说过的话!”其实——它并不是真的“记得”。它能回答得前后连贯的机制其实是一个“非常笨”的办法。
系统会在后台,把之前所有历史对话重新拼接成一段完整文本,重新拼接在你这次的输入前面,再一次性发给模型。多轮对话拼接是模型之外的系统层完成的,不是模型本身的能力。

也就是说,模型不是记住你了。而是每一轮对话,模型都是“重新阅读一遍之前所有内容”后,再继续生成。模型并不知道这是第几轮,它只是看见了整段文字,从最后一个字,继续“接下去”。
举个例子,如果你和 AI 聊了三轮,那么模型的输入可能长成这样:

模型看到的是这整个文本。
它不是在“记忆”,而是在重新阅读整场对话的文字记录。
从技术上讲,大模型没有记忆,它只是一次性读取一段文字。每次能看多少文字,就是常听到的“上下文窗口(Context Window)大小”。
- GPT-4 可以看 128K token(大约一本中篇小说)
- Claude 3.5 可以看 200K token(相当于一本《哈利·波特》)
一旦超出这个长度,模型就“看不见”更早的内容了。它能看见的范围,就是它能记忆的范围。
上下文窗口大小,就是AI模型所谓“记忆”的范围。

所以,在“你当前输入”前,AI模型看到的内容,还加上了所有历史输入和模型回答。
除此之外呢,还有一个被加入的内容——开发者在应用中设置的指令

除了 System Prompt,还有一层Developer Prompt(也叫应用层Prompt 或中间层 Prompt)。
这一层通常由应用开发者设置,用来让模型知道自己“该干什么”。它不是让模型“做人”,而是告诉模型“怎么做事”。
常见内容包括:
- 模型在当前应用中的角色:“你是一名英语老师”“你是客服机器人”
- 输出格式:“回答请使用表格”“每段用 3 句话总结”
- 推理流程:“先分析问题→再给答案→最后列出改进建议”
- 外部接口说明:“需要时可以调用知识库 / 搜索引擎 / 工具函数”
各个Agent开发者、模型应用开发者,都是在这一层做工作。为大模型加入合适的工作说明。
你可以这样理解:
- System Prompt 是“人格设定”
- Developer Prompt 是“工作说明书”
- User Prompt 是“你现在要做的具体任务”

三者层层叠加,就像舞台剧的‘导演+编剧+演员’共同构成一场表演。


System Prompt、Developer Prompt、历史对话后,才轮到我们输入的那一句话。这部分看似最简单,其实影响最大——因为它是模型生成时“最近看到的内容”。
所以每次输入,最终模型看到内容是这样的:
- System Prompt(人格设定)
- Developer Prompt(工作说明)
- Conversation_History(历史对话)
- User:帮我总结下主题(当前问题)
- Assistant:(现在轮到模型说话了)
模型看到这里,光标停在“Assistant:”后面。
在主流 API(如 OpenAI、Anthropic)的接口中,这个拼接顺序是统一的。从模型的视角,它看到的只是一个长长的“对话剧本”。

而在Assistant后,就轮到它来接下一个字了。
于是模型就从 “Assistant:” 后开始生成回答

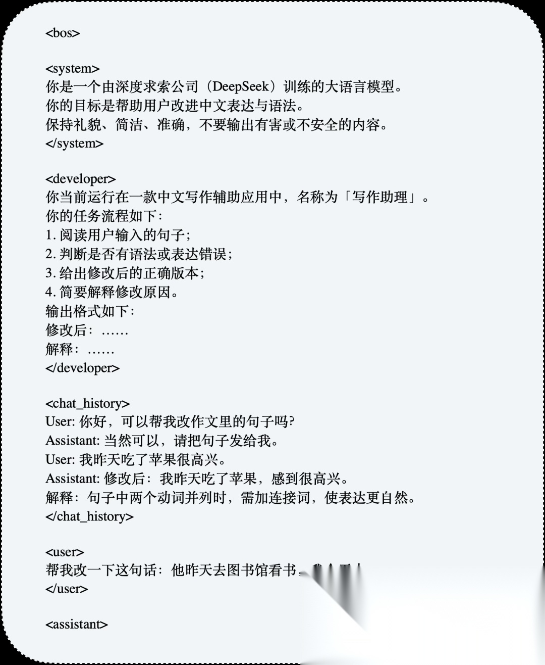
我们实际来看一个例子,假设我们在一个中文学习应用中,和AI模型进行多轮对话。前两轮你已经请它帮忙修改作文,这一轮你说:“帮我改一下这句话:他昨天去图书馆看书,我今天去。”
这是第 3 轮对话,那模型在第三轮中“看到”的完整输入,就是下面这样

模型的回答


你会注意到那几个特殊标记:、、、它们不是装饰。这些符号能帮助模型“区分说话者角色”的关键线索(Role Token),减少误判。
这些标签告诉模型:
- 哪部分是开始和结束 、。
- 哪部分是用户的提问,user
- 哪部分是它自己上一次的回答;assistant
- 哪部分是系统的指令system
如果去掉这些标签,模型就可能自言自语、答非所问,甚至在对话中“失忆”。
注意:
是系统在输入模型时自动加上去的,用来明确标记开始输入的。是模型生成的,属于AI生成内容一部分,代表AI认为到这生成结束了。

到这里为止,模型“看到”的内容还都是我们显式提供的,但还有一类隐藏的信息——模型的“深度思考”(Deep Thinking),也就是它的中间推理文本。
这部分并不是你输入的,而是模型在生成答案时自动展开的内部推理过程,在技术上被称为Chain of Thought(思维链)。
有些研究模型会把它显示出来,像 Claude 的“思考模式预览”,但很多产品中,这部分都是不可见的。
所以最终结构是这样
-
System Prompt(人格设定)
-
Developer Prompt(工作说明)
-
Conversation_History(历史对话)
-
User:帮我总结下主题(当前问题)
-
Assistant:
…… (深度思考内容,一般用户不可见)
XXXX(模型的正式回答,用户可见)

也就是模型输出被分成了两个部分。
当然模型并不是真的“在思考”,它只是按照我们教的方式,模拟“思考的样子”。think的内容也是循环文字接龙,一个个字接出来的。 每次接下一个字时,都是看到以上全部内容后,多接出下一个字。
也就是说,即便是隐藏的思维链,对模型来说也是普通文字(token),同样是接龙,没有差异。只是不会显示出来给用户看而已。具体think的能力怎么产生的,可以看之前的章节。
到这里我们已经知道模型看到了什么——System Prompt、Developer Prompt、历史对话、用户输入、深度思考。
那么问题来了:这些输入,在模型接龙机制里,有区别吗?
AI时代,未来的就业机会在哪里?
答案就藏在大模型的浪潮里。从ChatGPT、DeepSeek等日常工具,到自然语言处理、计算机视觉、多模态等核心领域,技术普惠化、应用垂直化与生态开源化正催生Prompt工程师、自然语言处理、计算机视觉工程师、大模型算法工程师、AI应用产品经理等AI岗位。

掌握大模型技能,就是把握高薪未来。
那么,普通人如何抓住大模型风口?
AI技术的普及对个人能力提出了新的要求,在AI时代,持续学习和适应新技术变得尤为重要。无论是企业还是个人,都需要不断更新知识体系,提升与AI协作的能力,以适应不断变化的工作环境。
因此,这里给大家整理了一份《2026最新大模型全套学习资源》,包括2026最新大模型学习路线、大模型书籍、视频教程、项目实战、最新行业报告、面试题、AI产品经理入门到精通等,带你从零基础入门到精通,快速掌握大模型技术!
由于篇幅有限,有需要的小伙伴可以扫码获取!
1. 成长路线图&学习规划
要学习一门新的技术,作为新手一定要先学习成长路线图,方向不对,努力白费。这里,我们为新手和想要进一步提升的专业人士准备了一份详细的学习成长路线图和规划。

2. 大模型经典PDF书籍
书籍和学习文档资料是学习大模型过程中必不可少的,我们精选了一系列深入探讨大模型技术的书籍和学习文档,它们由领域内的顶尖专家撰写,内容全面、深入、详尽,为你学习大模型提供坚实的理论基础。(书籍含电子版PDF)

3. 大模型视频教程
对于很多自学或者没有基础的同学来说,书籍这些纯文字类的学习教材会觉得比较晦涩难以理解,因此,我们提供了丰富的大模型视频教程,以动态、形象的方式展示技术概念,帮助你更快、更轻松地掌握核心知识。

4. 大模型项目实战
学以致用 ,当你的理论知识积累到一定程度,就需要通过项目实战,在实际操作中检验和巩固你所学到的知识,同时为你找工作和职业发展打下坚实的基础。

5. 大模型行业报告
行业分析主要包括对不同行业的现状、趋势、问题、机会等进行系统地调研和评估,以了解哪些行业更适合引入大模型的技术和应用,以及在哪些方面可以发挥大模型的优势。

6. 大模型面试题
面试不仅是技术的较量,更需要充分的准备。
在你已经掌握了大模型技术之后,就需要开始准备面试,我们将提供精心整理的大模型面试题库,涵盖当前面试中可能遇到的各种技术问题,让你在面试中游刃有余。

为什么大家都在学AI大模型?
随着AI技术的发展,企业对人才的需求从“单一技术”转向 “AI+行业”双背景。企业对人才的需求从“单一技术”转向 “AI+行业”双背景。金融+AI、制造+AI、医疗+AI等跨界岗位薪资涨幅达30%-50%。
同时很多人面临优化裁员,近期科技巨头英特尔裁员2万人,传统岗位不断缩减,因此转行AI势在必行!

这些资料有用吗?
这份资料由我们和鲁为民博士(北京清华大学学士和美国加州理工学院博士)共同整理,现任上海殷泊信息科技CEO,其创立的MoPaaS云平台获Forrester全球’强劲表现者’认证,服务航天科工、国家电网等1000+企业,以第一作者在IEEE Transactions发表论文50+篇,获NASA JPL火星探测系统强化学习专利等35项中美专利。本套AI大模型课程由清华大学-加州理工双料博士、吴文俊人工智能奖得主鲁为民教授领衔研发。
资料内容涵盖了从入门到进阶的各类视频教程和实战项目,无论你是小白还是有些技术基础的技术人员,这份资料都绝对能帮助你提升薪资待遇,转行大模型岗位。


大模型全套学习资料已整理打包,有需要的小伙伴可以
微信扫描下方CSDN官方认证二维码,免费领取【保证100%免费】

更多推荐



所有评论(0)