LangChain 系统性能对比:Python 与 Go 的实践分析
基于 LangChain 的 Python 与 Go 系统性能对比 Retrieval、Agent 推理、并发、可扩展性等
基于 LangChain 的 Python 与 Go 系统性能对比 Retrieval、Agent 推理、并发、可扩展性等
Lovable,这家高速增长的 AI 公司,今年将其后端从 Python 迁移到 Go,将服务器使用和部署时间从约 15 分钟降至约 3 分钟。Go 正日益被视为现代 AI 系统的理想语言,从高吞吐的 RAG 管道到多工具的 Agent。
但若要真正评估 Go 在生产级 AI 系统中的表现,必须在真实负载下测试,因为 ingestion、embedding、retrieval 和 orchestration 各自都有性能上限。

Go vs Python Benchmarking(作者 Fareed Khan)
这些组件都是潜在瓶颈,编程语言的选择可能决定一个系统是停留在迟缓的原型,还是成长为可扩展、可生产的高可用平台。我们将全面测试,重点覆盖五大领域。
- 核心 LLM 交互:单次、原始模型调用有多快?这是所有功能的基石,任何框架在这里引入的开销都会在每个请求上重复支付。
- 数据摄取与检索:任何 RAG 系统的核心。我们将测量从原始文档切分到 chunk 的 embedding,再到在压力下的检索的完整管道。
- Agent 推理与工具使用:Agent “思考”的成本是什么?我们将测试单步、多跳和高频工具调用循环的开销。
- 并发与可扩展性:当 50 个用户同时访问服务时会发生什么?这测试了每种语言在不崩溃的情况下处理真实并行负载的能力。
- 运营效率与韧性:隐藏成本是什么?我们将衡量长时间运行的 Agent 的内存占用,以及加入必要可观测性后带来的性能损耗。
在这篇博客中,我们将逐一走通每种基准测试方法,理解 Go 与 Python 的策略差异,并看看为何 Go 往往表现更佳。
所有代码均在我的 GitHub 仓库:
GitHub - FareedKhan-dev/langchain-go-vs-python: Benchmarking RAG and agentic systems in Go vs…
代码库组织如下:
langchain-go-vs-python/ ├── agent_multi_hop/ │ ├── agent.go │ └── agent.py ├── concurrent_rag/ │ ├── rag.go │ └── rag.py ├── data_embedding_batching/ │ ├── embedding.go │ └── embedding.py ... ├── gpu_saturation/ │ ├── saturation.go │ └── saturation.py ├── ingestion_throughput/ │ ├── ingestion.go │ └── ingestion.py ... ├── resiliency_parsing_failure/ │ ├── parsing.go │ └── parsing.py └── workflow_transformation/ ├── transformation.go └── transformation.py
目录
- 目录
- 环境搭建
- 第一部分:核心 LLM 性能基准测试
- 单轮延迟测试
- Time-to-First-Token(TTFT)流式测试
- 第二部分:生产级 RAG 管道测试
- 大文档切分:CPU 受限任务
- 批量 Embedding:处理吞吐
- 完整摄取管道
- 检索延迟:信息能多快被找到?
- 端到端 RAG:整合验证
- 第三部分:Agentic 架构评估
- 简单 Agent:单次工具调用
- 多跳 Agent:串联多次工具调用
- 高频工具使用:测试 Agent 开销
- 工作流逻辑:数据转换与路由
- 第四部分:生产就绪的压力测试
- 并发 RAG 与 Agent 系统:应对真实负载
- GPU 饱和:将模型服务推向极限
- 处理超时、工具失败与解析错误
- 第五部分:衡量真实运营成本
- 内存占用:长会话对话
- 可观测性开销:Tracing 的成本
环境搭建
开始基准测试前,我们需要先搭建测试环境。为公平比较 Go 与 Python,二者必须使用完全相同的后端服务。
我们的环境由三部分组成:
- 本地 LLM Server(Ollama):用于运行我们的
llama3:8b模型。 - 本地向量数据库(ChromaDB):为 RAG 管道存储和管理 embedding。
- Go 与 Python 项目代码:我们将编写并运行的自定义 Go 与 Python 脚本。
首先访问 Ollama 官网,下载适合你操作系统(macOS、Linux 或 Windows)的应用。安装过程非常简单,一键即可。
Ollama 启动后,打开终端拉取 llama3:8b 模型。该模型非常适合本地测试,速度与推理能力均衡。
# Downlaod 8B llama (you can choose anyother model ollama supported)ollama pull llama3:8b
为确认一切正常,可直接在终端运行模型:
# Testing ollama running serverollama run llama3:8b "Why is the sky blue?"##### OUTPUT ####The color of sky is ....
你应能看到模型开始生成回复。对于 RAG 管道基准,我们需要一个向量数据库来存储文档 embedding。我们使用 ChromaDB,你也可以选用其他数据库,但本文使用它做本地 embedding 存储。最简单的方式是用 Docker 运行。
我们需要创建一个简单的 docker-compose.yml 文件。请确保你本地已安装 Docker。
version: '3.10' # Specifies the docker-compose file format version (compatible with Docker Compose v2.x+)services:chroma:# Defines a service named "chroma" image:chromadb/chroma# Uses the official ChromaDB Docker image from Docker Hub ports: -"8000:8000"# Maps port 8000 on the host to port 8000 inside the container volumes: -chroma_data:/chroma/.chroma/# Mounts a named volume for persistent Chroma data storagevolumes:chroma_data:# Declares a named volume to persist data outside the container lifecycle
该配置做了两件事:拉取官方的 chromadb/chroma 镜像并启动容器,让它在 localhost:8000 可用;同时创建名为 chroma_data 的 Docker 卷,以确保即便容器停止或重启,向量数据库也能持久化。
启动服务时,在终端进入克隆后的仓库根目录并运行:
# Composing docker containerdocker-compose up -d
最后,你还需要在本地安装 Go。可在官方站点下载,过程同样简单。
我们的每个基准目录(例如 agent_single_tool、concurrent_rag)都是独立的 Go module。
你会注意到每个目录中都有一个 go.mod 文件。它是 Go module 的核心;可类比 Python 的 requirements.txt 或 Node.js 的 package.json。
如下是仓库中一个全新 go.mod 的示例:
module agent_single_tool // Declares the module name (import path) for your Go projectgo 1.22.0 // Specifies the Go version the module is intended to be built with
它只声明了模块名和 Go 版本。我们用 go mod tidy 来安装依赖。
在 Python 生态中,LangChain、LangGraph 和 LangSmith 已经演进为一个完整生态。在 Go 中,这仍处早期阶段。好在已有一个 LangChainGo 实现可以作为 module 使用。
这意味着我们不必事事从零开始,只在必要处自行编码,其余可借助该实现来构建 Go 版本方案。
第一部分:核心 LLM 性能基准测试
在构建复杂的 RAG 管道或 agentic 系统之前,我们必须从最基础的部分开始,也就是与大型语言模型(LLM)进行单次交互的原始速度。
我们构建的每一个高级功能都建立在这一核心操作之上。如果这一层很慢,整个系统就会很慢。

LLM Core benchmark(作者 Fareed Khan)
本部分我们将测量两个最基本的性能指标:
- 完整回答所需时间(latency)。
- 模型开始“说话”的速度(Time-to-First-Token,TTFT)。
这能为我们提供一个起点,展示各框架额外引入的开销。
单轮延迟测试
与 LLM 的最基础交互是简单的单轮补全。这就像问聊天机器人一个问题并等待完整答案。它也常用于分类、数据抽取或简易问答等任务。
通过测量它,我们可以了解各框架的原始开销:有多少时间花在框架逻辑上,而非实际的 LLM 推理?

Single turn latency(作者 Fareed Khan)
我们先编写 Go 版本。构建一个简单基准:只初始化一次 Ollama client,然后在循环中用相同 prompt 调用 LLM 200 次,测量每次耗时。
package mainimport ("context""fmt""log""time""github.com/tmc/langchaingo/llms""github.com/tmc/langchaingo/llms/ollama")// --- Configuration ---const ( numIterations = 200 modelName = "llama3:8b" prompt = "Why is the sky blue?")funcmain() { fmt.Println("--- LangChainGo: Single-Turn Completion Latency Test (200 Iterations) ---")// 1. Initialize the Ollama LLM client.// This is created once and reused, which is standard practice. llm, err := ollama.New(ollama.WithModel(modelName))if err != nil { log.Fatalf("Failed to create Ollama client: %v", err) } latencies := make([]time.Duration, 0, numIterations) ctx := context.Background()// 3. Start the main benchmark loop.for i := 0; i < numIterations; i++ { start := time.Now()// 4. Execute the LLM call. This is a blocking call.// The framework handles HTTP request creation, sending, and JSON parsing. _, err := llms.GenerateFromSinglePrompt(ctx, llm, prompt)if err != nil { log.Printf("Warning: Iteration %d failed: %v\n", i+1, err) continue } latency := time.Since(start) latencies = append(latencies, latency) fmt.Printf("Iteration %d: %v\n", i+1, latency) }// 6. After all iterations, calculate and display the final statistics. fmt.Println("\n--- LangChainGo Benchmark Results ---") calculateAndPrintStats(latencies)}
在 main 中我们首先初始化一次 ollama.New client。将其置于循环外以模拟真实应用。
基准的核心是运行 200 次的 for 循环。每次记录开始时间,调用 llms.GenerateFromSinglePrompt 执行主操作,再计算延迟。
这个函数封装了完整的请求-响应周期:
- 框架构造 HTTP 请求;
- 发送给 Ollama server;
- 等待完整响应并解析。我们正是要测量这段时间。
接着看 Python 等效实现。结构非常相似,我们用 langchain_community 连接 Ollama,并用 numpy 做统计。
import timeimport numpy as npfrom langchain_community.llms import Ollama# --- Configuration ---NUM_ITERATIONS = 200MODEL_NAME = "llama3:8b"PROMPT = "Why is the sky blue?"defmain(): """Main function to run the benchmark.""" print("--- LangChain Python: Single-Turn Completion Latency Test (200 Iterations) ---") # 1. Initialize the Ollama LLM client. llm = Ollama(model=MODEL_NAME) latencies = [] # 3. Start the main benchmark loop. for i inrange(NUM_ITERATIONS): start_time = time.perf_counter() # 4. Execute the LLM call using the modern `.invoke()` method. llm.invoke(PROMPT) end_time = time.perf_counter() latency = end_time - start_time latencies.append(latency) print(f"Iteration {i + 1}: {latency:.4f}s") # 6. Calculate and display statistics. print("\n--- LangChain Python Benchmark Results ---") calculate_and_print_stats(latencies)
与 Go 一样,Python 的 main 也只初始化一次 Ollama client。循环使用 .invoke() 进行标准的同步 LLM 调用,并用 time.perf_counter() 高精度计时。
运行两种基准:
# running go veriongo run latency.go# running python versionpython latency.py
``````plaintext
--- LangChainGo Benchmark Results ---Total Iterations: 200Total Time: 199.85sMin Latency: 980.1msMax Latency: 1.15sAverage Latency: 999.2msStd Deviation: 28.5ms--- LangChain Python Benchmark Results ---Total Iterations: 200Total Time: 238.1512sMin Latency: 1152.34msMax Latency: 1.48sAverage Latency: 1190.76msStd Deviation: 89.31ms
在 200 次请求下差异明显。LangChainGo 稳定更快,平均延迟为 999.2ms,而 Python 为 1190.76ms。
这意味着在最基础操作上就有约 19% 的性能提升。
标准差也表明 Go 的波动更小(28.5ms vs 89.31ms)。
原因在于 Go 以二进制运行,几乎没有启动或解释开销;而 Python 每次都会引入些许延迟,累计效应明显。
Time-to-First-Token(TTFT)流式测试
在构建用户应用(如聊天机器人)时,总延迟并非唯一重要指标。
真正影响体验的是用户看到第一个响应的速度。

TTFT(作者 Fareed Khan)
TTFT 度量的是首个输出 token 的出现时间。TTFT 越低,应用感觉越“跟手”,即便完整回复仍需时间。
在 Go 实现中,我们利用并发原语精确测量。用一个 channel 在流式回调收到首块数据的瞬间发信号。
func main() { fmt.Println("--- LangChainGo: Streaming Time-to-First-Token (TTFT) Test (200 Iterations) ---") llm, err := ollama.New(ollama.WithModel(modelName))if err != nil { log.Fatalf("Failed to create Ollama client: %v", err) } ttfts := make([]time.Duration, 0, numIterations) ctx := context.Background() fmt.Printf("Running %d iterations with model '%s'...\n\n", numIterations, modelName)for i := 0; i < numIterations; i++ {// `firstTokenCh` is a channel that acts as a signal. It's a highly efficient// way for a goroutine to notify another that an event has occurred.// A buffer of 1 prevents the sending goroutine from blocking. firstTokenCh := make(chanstruct{}, 1)// `wg` ensures that the main loop doesn't exit before the streaming call is fully completed.var wg sync.WaitGroup wg.Add(1) start := time.Now()// The streaming function callback. It's invoked for every chunk received. streamingFunc := func(ctx context.Context, chunk []byte)error { // This select statement is the core of the TTFT measurement. // It attempts to send a signal on the channel. select { case firstTokenCh <- struct{}{}: // This case will only execute for the VERY FIRST chunk received. // Subsequent calls will find the channel is already full (or closed) and go to the default case. default: // Do nothing for subsequent chunks. This is an efficient no-op. } returnnil }// We run the LLM call in a separate goroutine to allow the main thread// to immediately start waiting for the first token signal.gofunc() { defer wg.Done() _, err := llms.GenerateFromSinglePrompt( ctx, llm, longPrompt, llms.WithStreamingFunc(streamingFunc), ) if err != nil { log.Printf("Warning: Goroutine for iteration %d failed: %v\n", i+1, err) // In case of error, we must still unblock the main thread to avoid a deadlock. select { case firstTokenCh <- struct{}{}: default: } } }()// The main thread blocks here until the signal is received on `firstTokenCh`.// The time it takes to get here from `start` is our TTFT. <-firstTokenCh ttft := time.Since(start) ttfts = append(ttfts, ttft) fmt.Printf("Iteration %d: TTFT = %v\n", i+1, ttft)// Wait for the entire stream to finish before starting the next iteration.// This prevents subsequent tests from being affected by lingering background processes. wg.Wait() } fmt.Println("\n--- LangChainGo Benchmark Results ---") calculateAndPrintStats(ttfts)}
上面代码的关键是 streamingFunc。它被传入 LLM 调用,每收到一个流式 chunk 就执行一次。
内部的 select 尝试向 firstTokenCh 发送信号。由于该 channel 的缓冲区大小为 1,这个发送操作仅会在第一次成功。之后的调用命中 default 不执行任何操作。
与此同时,主循环在后台 goroutine 中发起调用,然后立刻在 <-firstTokenCh 处等待。首个 chunk 到达且回调发送信号的瞬间,该行解除阻塞并计算耗时,这就是 TTFT。我们还用 WaitGroup 确保开始下一轮前,上一轮流式输出已完整结束。
Python 版本使用迭代器实现相同目标。.stream() 返回迭代器,只有调用 next() 时才会真正发起网络请求。
def main(): """Main function to run the streaming benchmark.""" print("--- LangChain Python: Streaming Time-to-First-Token (TTFT) Test (200 Iterations) ---") llm = Ollama(model=MODEL_NAME) ttfts = [] print(f"Running {NUM_ITERATIONS} iterations with model '{MODEL_NAME}'...\n") for i inrange(NUM_ITERATIONS): try: start_time = time.perf_counter() # 1. `.stream()` returns an iterator. No network call is made at this point. # It's a lazy operation. stream_iterator = llm.stream(LONG_PROMPT) # 2. The actual network request is initiated when we first try to get an item # from the iterator. The time spent in this `next()` call is what we # measure as TTFT. next(stream_iterator) first_token_time = time.perf_counter() # 3. Calculate and store the TTFT. ttft = first_token_time - start_time ttfts.append(ttft) print(f"Iteration {i + 1}: TTFT = {ttft * 1000:.2f}ms") # 4. VERY IMPORTANT: We must consume the entire iterator to close the connection. # If we don't, the underlying HTTP connection may be left open in the connection pool, # which can exhaust resources and cause subsequent tests to fail or hang. # This is a key difference in resource management compared to the Go callback model. for _ in stream_iterator: pass except Exception as e: print(f"Warning: Iteration {i + 1} failed: {e}") print("\n--- LangChain Python Benchmark Results ---") calculate_and_print_stats(ttfts)
在 Python 中,理解迭代器的惰性至关重要。调用 llm.stream(LONG_PROMPT) 只返回迭代器对象,并未发出网络请求;直到 next(stream_iterator) 才真正发送。我们先启动计时,然后 stream() 接着立刻 next(),代码会阻塞在 next(),直到服务端返回第一个 token 为止。此时记录时间差即为 TTFT。最后必须消费完整个迭代器以关闭底层 HTTP 连接,否则连接池资源可能被耗尽。
运行 TTFT 基准:
# running go veriongo run ttft.go# running python versionpython ttft.py
``````plaintext
--- LangChainGoBenchmarkResults---Total Iterations:200Total Time: 28.15sMin Latency: 135.2msMax Latency: 159.8msAverage Latency:140.75msStd Deviation: 4.1ms---LangChainPythonBenchmarkResults---Total Iterations:200Total Time: 42.6743sMin Latency: 205.10msMax Latency: 251.56msAverage Latency:213.37msStd Deviation: 15.88ms
可以看到在 TTFT 评估上,Go 同样表现更佳。
Go 的平均 TTFT 为 140.75ms,相比 LangChain Python 的 213.37ms,约快 51%。
Go 能几乎即时处理首个数据块并触发回调,而 Python 额外的抽象层让其慢了一拍。
对于任何实时、对话式 AI,这个初始体验至关重要。更快的 TTFT 直接转化为更好的用户体验。
第二部分:生产级 RAG 管道测试
有了核心 LLM 性能的基线,我们可以进入更复杂也更贴近生产的场景:构建完整的 Retrieval-Augmented Generation(RAG)管道。
在生产环境中,Go 与 Python 的 RAG 实现差异将更加明显,尤其在效率与吞吐至关重要的情况下。

RAG Benchmark(作者 Fareed Khan)
RAG 系统性能不仅取决于最终的 LLM 调用,而在于……
它是多个步骤之和:加载数据、切分、embedding、存储与检索。任何一步的瓶颈都可能拖垮全局。
本部分我们从零搭建摄取与查询的完整管道,并对每个关键步骤基准测试。
大文档切分:CPU 受限任务
在处理文档之前,必须先将其拆分为更小、可管理的 chunk。这是纯 CPU 受限任务,涉及大量字符串处理。

CPU Bound Task(作者 Fareed Khan)
这是摄取管道的第一大步骤,其效率直接影响你处理新信息的速度。
一个低效的切分器在需要同时摄取成千上万文档时会成为严重瓶颈。
我们先看 Go 实现。加载一个 10MB 的大文件,并多次运行 RecursiveCharacterTextSplitter 以得到稳定的性能测度。
package main// --- Configuration ---const ( largeFilePath = "../data_large/large_document.txt" chunkSize = 1000 chunkOverlap = 200 numIterations = 5// Repeat to get a stable average)funcmain() { fmt.Println("--- LangChainGo: Text Splitter Throughput Test ---")// 1. Load the large document into memory first.// We do this outside the loop so we only benchmark the splitting, not file I/O. content, err := os.ReadFile(largeFilePath)if err != nil { log.Fatalf("Failed to read large document file: %v", err) } doc := []schema.Document{{PageContent: string(content)}} docSizeMB := float64(len(content)) / (1024 * 1024) fmt.Printf("Loaded document of size: %.2f MB\n", docSizeMB)// 2. Initialize the text splitter. splitter := textsplitter.NewRecursiveCharacter( textsplitter.WithChunkSize(chunkSize), textsplitter.WithChunkOverlap(chunkOverlap), )var latencies []time.Durationvar totalChunks int// --- Profiling Setup ---var startMem, endMem runtime.MemStats runtime.ReadMemStats(&startMem) fmt.Printf("\nRunning %d splitting iterations...\n", numIterations) totalStart := time.Now()// 3. Run the benchmark loop.for i := 0; i < numIterations; i++ { iterStart := time.Now()// This is the core CPU-bound operation we are measuring. chunks, err := textsplitter.SplitDocuments(splitter, doc)if err != nil { log.Fatalf("Iteration %d failed: %v", i+1, err) } latency := time.Since(iterStart) latencies = append(latencies, latency) totalChunks = len(chunks) // Should be the same each time fmt.Printf("Iteration %d: Split into %d chunks in %v\n", i+1, totalChunks, latency) } totalDuration := time.Since(totalStart) runtime.ReadMemStats(&endMem)// --- Calculate and Print Metrics ---var totalLatency time.Durationfor _, l := range latencies { totalLatency += l } avgLatency := totalLatency / time.Duration(numIterations) throughputMBps := (docSizeMB * float64(numIterations)) / totalDuration.Seconds() throughputChunksps := float64(totalChunks*numIterations) / totalDuration.Seconds() heapAlloc := endMem.Alloc - startMem.Alloc totalAlloc := endMem.TotalAlloc - startMem.TotalAlloc numGC := endMem.NumGC - startMem.NumGC pauseTotalMs := float64(endMem.PauseTotalNs-startMem.PauseTotalNs) / 1_000_000 fmt.Println("\n--- LangChainGo Splitting Results ---") fmt.Printf("Average Latency per Run: %v\n", avgLatency) fmt.Printf("Throughput (Data Size): %.2f MB/s\n", throughputMBps) fmt.Printf("Throughput (Chunks): %.2f chunks/s\n", throughputChunksps) fmt.Println("\n--- Memory & GC Metrics ---") fmt.Printf("Peak Heap Increase: %.2f KB\n", float64(heapAlloc)/1024) fmt.Printf("Total Alloc (Churn): %.2f MB\n", float64(totalAlloc)/(1024*1024)) fmt.Printf("Number of GC Runs: %d\n", numGC) fmt.Printf("Total GC Pause Time: %.2f ms\n", pauseTotalMs)}
我们将代码设计为隔离切分器的性能:
- 仅加载一次磁盘文档,置于循环外,确保只测切分性能;
- 基准中重复调用
textsplitter.SplitDocuments(负责递归切分的重活); - 记录每轮耗时,同时跟踪内存与 GC 指标,观察 Go 在 CPU 压力下资源管理效率。
再看 Python 实现对比:
# --- Configuration ---LARGE_FILE_PATH = "../data_large/large_document.txt"CHUNK_SIZE = 1000CHUNK_OVERLAP = 200NUM_ITERATIONS = 5defget_cpu_time(): """Gets the CPU time used by the current process.""" process = psutil.Process(os.getpid()) return process.cpu_times().userdefget_memory_usage(): """Gets the current memory usage (RSS) of the process in bytes.""" process = psutil.Process(os.getpid()) return process.memory_info().rssdefmain(): """Main function to run the text splitter benchmark.""" print("--- LangChain Python: Text Splitter Throughput Test ---") # 1. Load the document. loader = TextLoader(LARGE_FILE_PATH, encoding="utf-8") doc = loader.load() doc_size_mb = os.path.getsize(LARGE_FILE_PATH) / (1024 * 1024) print(f"Loaded document of size: {doc_size_mb:.2f} MB") # 2. Initialize the text splitter. text_splitter = RecursiveCharacterTextSplitter( chunk_size=CHUNK_SIZE, chunk_overlap=CHUNK_OVERLAP ) latencies = [] total_chunks = 0 # --- Profiling Setup --- start_mem = get_memory_usage() start_cpu = get_cpu_time() print(f"\nRunning {NUM_ITERATIONS} splitting iterations...\n") total_start_time = time.perf_counter() # 3. Run the benchmark loop. for i inrange(NUM_ITERATIONS): iter_start_time = time.perf_counter() # This is the core CPU-bound operation. chunks = text_splitter.split_documents(doc) latency = time.perf_counter() - iter_start_time latencies.append(latency) total_chunks = len(chunks) print(f"Iteration {i + 1}: Split into {total_chunks} chunks in {latency:.4f}s") total_duration = time.perf_counter() - total_start_time end_mem = get_memory_usage() end_cpu = get_cpu_time() # --- Calculate and Print Metrics --- avg_latency = np.mean(latencies) throughput_mb_ps = (doc_size_mb * NUM_ITERATIONS) / total_duration throughput_chunks_ps = (total_chunks * NUM_ITERATIONS) / total_duration mem_increase = end_mem - start_mem cpu_used = end_cpu - start_cpu print("\n--- LangChain Python Splitting Results ---") print(f"Average Latency per Run: {avg_latency:.4f}s") print(f"Throughput (Data Size): {throughput_mb_ps:.2f} MB/s") print(f"Throughput (Chunks): {throughput_chunks_ps:.2f} chunks/s") print("\n--- Resource Metrics ---") print(f"Memory Usage Increase (RSS): {mem_increase / 1024:.2f} KB") print(f"Total CPU Time Used: {cpu_used:.4f}s")if __name__ == "__main__": main()
逻辑相同:
- 用
TextLoader加载文档,初始化RecursiveCharacterTextSplitter; - 循环
NUM_ITERATIONS次,计时split_documents(doc); - 用
psutil统计总 CPU 时间与内存增长(RSS)。
运行对比:
# running go versiongo run splitter.go# running python versionpython splitter.py
``````plaintext
--- LangChainGo:TextSplitterThroughputTest---Loaded document of size:10.05MB...---LangChainGoSplittingResults---Average Latency per Run:151.2msThroughput (Data Size):66.47MB/sThroughput (Chunks): 83088.62chunks/s---Memory&GCMetrics---Total Alloc (Churn): 95.15MBTotal GC Pause Time: 0.81ms---LangChain Python:TextSplitterThroughputTest---Loaded document of size:10.05MB...---LangChainPythonSplittingResults---Average Latency per Run:3.5476sThroughput (Data Size):2.83MB/sThroughput (Chunks): 3543.83 chunks/s---ResourceMetrics---Total CPU Time Used: 17.5123s
结果出乎意料地“悬殊”。
LangChainGo 平均 151ms 完成 10MB 文件处理,吞吐达 66.47 MB/s;LangChain Python 平均 3.5s,吞吐仅 2.83 MB/s。
速度提升达 23 倍。对于字符串处理这类 CPU 受限任务,Go 的编译特性优势巨大——直接编译为本机码;而 Python 的解释器与 GIL 引入显著开销,这也体现在较高的 Total CPU Time Used 上。
此外,Go 的垃圾回收在内存 churn 与暂停时间方面也表现稳定。
批量 Embedding:处理吞吐
切分完文档后,下一步是将其转换为向量 embedding。该过程既涉及 CPU(分词)也涉及网络 I/O(以批次发送到 Ollama)。效率的关键在于 batching 与 concurrency。

Batch Embedding(作者 Fareed Khan)
我们将测试两种策略:
- 顺序批量:单线程处理所有 chunk。
- 并发批量:多工作线程并行处理批次。
这将展示框架在并行网络请求与 CPU 资源管理方面的能力。
先看 Go 实现。我们用 goroutine 构建一个 worker pool 来做并发测试。
package main// --- Configuration ---const ( largeFilePath = "../data_large/large_document.txt" modelName = "llama3:8b" chunkSize = 1000 chunkOverlap = 200 batchSize = 100// How many documents to send in a single embedding request concurrencyLevel = 8 // Number of parallel workers for the concurrent test)funcmain() { fmt.Println("--- LangChainGo: Embedding Batching Performance Test ---")// 1. Prepare the data: Load and split the document into chunks. chunks := prepareChunks() fmt.Printf("Prepared %d text chunks for embedding.\n", len(chunks))// 2. Initialize the embedder. llm, err := ollama.New(ollama.WithModel(modelName))if err != nil { log.Fatalf("Failed to create LLM for embedder: %v", err) } embedder, err := embeddings.NewEmbedder(llm)if err != nil { log.Fatalf("Failed to create embedder: %v", err) }// --- Run Sequential Batching Test --- runSequentialTest(embedder, chunks)// --- Run Concurrent Batching Test --- runConcurrentTest(embedder, chunks)}// prepareChunks loads a large file and splits it into text chunks.funcprepareChunks() []schema.Document { content, err := os.ReadFile(largeFilePath)if err != nil { log.Fatalf("Failed to read large document file: %v", err) } doc := []schema.Document{{PageContent: string(content)}} splitter := textsplitter.NewRecursiveCharacter( textsplitter.WithChunkSize(chunkSize), textsplitter.WithChunkOverlap(chunkOverlap), ) chunks, err := textsplitter.SplitDocuments(splitter, doc)if err != nil { log.Fatalf("Failed to split documents: %v", err) }return chunks}
然后编写顺序批处理函数,负责将 chunk 做 embedding:
// runSequentialTest benchmarks embedding chunks one batch at a time.funcrunSequentialTest(embedder embeddings.Embedder, docs []schema.Document) { fmt.Println("\n--- Starting Sequential Embedding Test ---") docContents := make([]string, len(docs))for i, doc := range docs { docContents[i] = doc.PageContent } start := time.Now()var startMem runtime.MemStats runtime.ReadMemStats(&startMem)// The CreateEmbedding function in langchaingo handles batching automatically. _, err := embedder.CreateEmbedding(context.Background(), docContents)if err != nil { log.Fatalf("Sequential embedding failed: %v", err) } duration := time.Since(start)var endMem runtime.MemStats runtime.ReadMemStats(&endMem) throughput := float64(len(docs)) / duration.Seconds() totalAlloc := endMem.TotalAlloc - startMem.TotalAlloc fmt.Println("--- Go Sequential Results ---") fmt.Printf("Total Time: %v\n", duration) fmt.Printf("Throughput: %.2f docs/sec\n", throughput) fmt.Printf("Total Alloc (Churn): %.2f MB\n", float64(totalAlloc)/(1024*1024))}// runConcurrentTest benchmarks embedding chunks using multiple parallel workers.funcrunConcurrentTest(embedder embeddings.Embedder, docs []schema.Document) { fmt.Println("\n--- Starting Concurrent Embedding Test ---")// Create a channel to distribute chunks to workers. tasks := make(chanstring, len(docs))for _, doc := range docs { tasks <- doc.PageContent }close(tasks)var wg sync.WaitGroup start := time.Now()var startMem runtime.MemStats runtime.ReadMemStats(&startMem)// 1. Start the concurrent workers (goroutines).for i := 0; i < concurrencyLevel; i++ { wg.Add(1)gofunc(workerID int) { defer wg.Done() batch := make([]string, 0, batchSize) // Each worker pulls tasks from the channel until it's empty. for task := range tasks { batch = append(batch, task) iflen(batch) == batchSize { // When a batch is full, embed it. _, err := embedder.CreateEmbedding(context.Background(), batch) if err != nil { log.Printf("Worker %d failed: %v", workerID, err) } // Reset the batch. batch = make([]string, 0, batchSize) } } // Embed any remaining items in the last batch. iflen(batch) > 0 { _, err := embedder.CreateEmbedding(context.Background(), batch) if err != nil { log.Printf("Worker %d failed on final batch: %v", workerID, err) } } }(i) }// 2. Wait for all workers to finish. wg.Wait() duration := time.Since(start)var endMem runtime.MemStats runtime.ReadMemStats(&endMem) throughput := float64(len(docs)) / duration.Seconds() totalAlloc := endMem.TotalAlloc - startMem.TotalAlloc fmt.Println("--- Go Concurrent Results ---") fmt.Printf("Total Time: %v\n", duration) fmt.Printf("Throughput: %.2f docs/sec\n", throughput) fmt.Printf("Total Alloc (Churn): %.2f MB\n", float64(totalAlloc)/(1024*1024))}
这里我们采用典型的 worker pool 模式:
- 创建
taskschannel 并填入所有 chunk,启动concurrencyLevel个 goroutine; - 每个 worker 从 channel 拉取任务,凑满
batchSize后调用CreateEmbedding,实现并发批处理。
Go 的轻量 goroutine 天然适配 I/O 并发,有助于充分压榨到 Ollama server 的网络带宽。
Python 版本使用 ThreadPoolExecutor 实现类似并发:
# --- Configuration ---LARGE_FILE_PATH = "../data_large/large_document.txt"MODEL_NAME = "llama3:8b"CHUNK_SIZE = 1000CHUNK_OVERLAP = 200BATCH_SIZE = 100CONCURRENCY_LEVEL = 8logging.basicConfig(level=logging.INFO, format='%(asctime)s - %(levelname)s - %(message)s')defget_cpu_time(): """Gets the CPU time used by the current process.""" process = psutil.Process(os.getpid()) return process.cpu_times().userdefget_memory_usage(): """Gets the current memory usage (RSS) of the process in bytes.""" process = psutil.Process(os.getpid()) return process.memory_info().rssdefprepare_chunks(): """Loads a large file and splits it into text chunks.""" loader = TextLoader(LARGE_FILE_PATH, encoding="utf-8") doc = loader.load() text_splitter = RecursiveCharacterTextSplitter(chunk_size=CHUNK_SIZE, chunk_overlap=CHUNK_OVERLAP) chunks = text_splitter.split_documents(doc) return [c.page_content for c in chunks]defrun_sequential_test(embedder, chunks): """Benchmarks embedding chunks one batch at a time.""" print("\n--- Starting Sequential Embedding Test ---") start_time = time.perf_counter() start_mem = get_memory_usage() start_cpu = get_cpu_time() try: embedder.embed_documents(chunks) except Exception as e: logging.fatal(f"Sequential embedding failed: {e}") return duration = time.perf_counter() - start_time end_mem = get_memory_usage() end_cpu = get_cpu_time() throughput = len(chunks) / duration mem_increase = end_mem - start_mem cpu_used = end_cpu - start_cpu print("--- Python Sequential Results ---") print(f"Total Time: {duration:.4f}s") print(f"Throughput: {throughput:.2f} docs/sec") print(f"Memory Increase (RSS): {mem_increase / 1024:.2f} KB") print(f"Total CPU Time Used: {cpu_used:.4f}s")defembed_batch(embedder, batch): """A helper function for a single worker to embed one batch.""" try: embedder.embed_documents(batch) returnlen(batch) except Exception as e: logging.warning(f"A batch failed to embed: {e}") return0defrun_concurrent_test(embedder, chunks): """Benchmarks embedding chunks using multiple parallel workers.""" print("\n--- Starting Concurrent Embedding Test ---") start_time = time.perf_counter() start_mem = get_memory_usage() start_cpu = get_cpu_time() with ThreadPoolExecutor(max_workers=CONCURRENCY_LEVEL) as executor: batches = [chunks[i:i + BATCH_SIZE] for i inrange(0, len(chunks), BATCH_SIZE)] futures = [executor.submit(embed_batch, embedder, batch) for batch in batches] for future in as_completed(futures): future.result() duration = time.perf_counter() - start_time end_mem = get_memory_usage() end_cpu = get_cpu_time() throughput = len(chunks) / duration mem_increase = end_mem - start_mem cpu_used = end_cpu - start_cpu print("--- Python Concurrent Results ---") print(f"Total Time: {duration:.4f}s") print(f"Throughput: {throughput:.2f} docs/sec") print(f"Memory Increase (RSS): {mem_increase / 1024:.2f} KB") print(f"Total CPU Time Used: {cpu_used:.4f}s")defmain(): print("--- LangChain Python: Embedding Batching Performance Test ---") chunks = prepare_chunks() print(f"Prepared {len(chunks)} text chunks for embedding.") embedder = OllamaEmbeddings(model=MODEL_NAME) run_sequential_test(embedder, chunks) run_concurrent_test(embedder, chunks)if __name__ == "__main__": main()
Python 使用标准库的 ThreadPoolExecutor 管理线程池。我们先将 chunk 切成 batches,再提交任务给线程池,并通过 as_completed 等待所有任务完成。
运行基准:
# running go versiongo run embedding.go# running python versionpython embedding.py
``````plaintext
--- LangChainGo:EmbeddingBatchingPerformanceTest------GoSequentialResults---Total Time: 1m31sThroughput: 138.02docs/sec---GoConcurrentResults---Total Time: 22.5sThroughput: 558.22docs/sec---LangChain Python:EmbeddingBatchingPerformanceTest------PythonSequentialResults---Total Time: 128.1234sThroughput: 98.03docs/sec---PythonConcurrentResults---Total Time: 49.8123sThroughput: 252.15docs/sec
结果表明两点:其一,并发对两种语言都有显著提升。Go 吞吐从 138 docs/sec 提升到 558 docs/sec(4 倍);Python 则从 98 提升至 252 docs/sec。
其二,Go 的并发实现更高效:
在 8 个并发 worker 下,LangChainGo 的吞吐为 558 docs/sec,是 LangChain Python(252 docs/sec)的 2.2 倍以上。
这是 Go 轻量级并发模型的优势所在。相比 Python 线程,goroutine 开销极低;Go 的调度器对 I/O 受限任务高度优化,能更有效地管理并行网络请求,从而获得更高总体吞吐。在需要实时对数据流做 embedding 的生产系统中,这是关键优势。
完整摄取管道
现在我们把上述两步结合起来,对完整的摄取管道进行基准:从磁盘加载原始文件,到 embedding 并存入 ChromaDB。这样可得到端到端的真实摄取性能衡量。

Full ingestion(作者 Fareed Khan)
Go 实现是前述组件的顺序拼接:加载、切分、存储。
package mainfuncmain() { fmt.Println("--- LangChainGo: RAG Ingestion Throughput Test ---") totalStart := time.Now()// 1. Initialize Embedder ollamaLLM, err := ollama.New(ollama.WithModel(modelName))if err != nil { log.Fatalf("Failed to create Ollama client for embeddings: %v", err) } embedder, err := embeddings.NewEmbedder(ollamaLLM)if err != nil { log.Fatalf("Failed to create embedder: %v", err) }// 2. Initialize Vector Store (ChromaDB) store, err := chroma.New( chroma.WithChromaURL("http://localhost:8000"), chroma.WithNameSpace(collectionName), chroma.WithEmbedder(embedder), )if err != nil { log.Fatalf("Failed to create Chroma vector store: %v", err) }// 3. Load Documents from Directory loadStart := time.Now() loader := documentloaders.NewDirectory(dataDir) docs, err := loader.Load(context.Background())if err != nil { log.Fatalf("Failed to load documents: %v", err) } loadDuration := time.Since(loadStart) fmt.Printf("Step 1: Loaded %d documents in %v\n", len(docs), loadDuration)// 4. Split Documents into Chunks splitStart := time.Now() splitter := textsplitter.NewRecursiveCharacter( textsplitter.WithChunkSize(chunkSize), textsplitter.WithChunkOverlap(chunkOverlap), ) chunks, err := textsplitter.SplitDocuments(splitter, docs)if err != nil { log.Fatalf("Failed to split documents: %v", err) } splitDuration := time.Since(splitStart) fmt.Printf("Step 2: Split %d documents into %d chunks in %v\n", len(docs), len(chunks), splitDuration)// 5. Add Documents to Vector Store (Embedding + Storing) storeStart := time.Now() _, err = store.AddDocuments(context.Background(), chunks)if err != nil { _ = store.RemoveCollection(context.Background()) log.Fatalf("Failed to add documents to vector store: %v", err) } storeDuration := time.Since(storeStart) fmt.Printf("Step 3: Embedded and stored %d chunks in %v\n", len(chunks), storeDuration) totalDuration := time.Since(totalStart) fmt.Println("\n--- LangChainGo Ingestion Results ---") fmt.Printf("Total time to ingest %d documents: %v\n", len(docs), totalDuration) fmt.Println("Cleaning up ChromaDB collection...")if err := store.RemoveCollection(context.Background()); err != nil { log.Printf("Warning: failed to remove collection '%s': %v\n", collectionName, err) }}
按顺序执行每个步骤并计时,其中 store.AddDocuments 会执行 embedding 并与 ChromaDB 通信,langchaingo 会在内部自动处理 batching。
Python 结构几乎相同:
def main(): """Main function to run the ingestion benchmark.""" print("--- LangChain Python: RAG Ingestion Throughput Test ---") total_start = time.perf_counter() # 1. Initialize Embedder embeddings = OllamaEmbeddings(model=MODEL_NAME) # 2. Initialize Vector Store (ChromaDB) client = chromadb.HttpClient(host='localhost', port=8000) try: client.delete_collection(name=COLLECTION_NAME) logging.info(f"Existing collection '{COLLECTION_NAME}' deleted for a clean test.") except Exception: logging.info(f"Collection '{COLLECTION_NAME}' did not exist, creating new.") pass # 3. Load Documents from Directory load_start = time.perf_counter() loader = DirectoryLoader(DATA_DIR, glob="**/*.md") docs = loader.load() load_duration = time.perf_counter() - load_start print(f"Step 1: Loaded {len(docs)} documents in {load_duration:.4f}s") # 4. Split Documents into Chunks split_start = time.perf_counter() text_splitter = RecursiveCharacterTextSplitter( chunk_size=CHUNK_SIZE, chunk_overlap=CHUNK_OVERLAP ) chunks = text_splitter.split_documents(docs) split_duration = time.perf_counter() - split_start print(f"Step 2: Split {len(docs)} documents into {len(chunks)} chunks in {split_duration:.4f}s") # 5. Add Documents to Vector Store (Embedding + Storing) store_start = time.perf_counter() try: Chroma.from_documents( documents=chunks, embedding=embeddings, collection_name=COLLECTION_NAME, client=client ) except Exception as e: logging.fatal(f"Failed to add documents to vector store: {e}") return store_duration = time.perf_counter() - store_start print(f"Step 3: Embedded and stored {len(chunks)} chunks in {store_duration:.4f}s") total_duration = time.perf_counter() - total_start print("\n--- LangChain Python Ingestion Results ---") print(f"Total time to ingest {len(docs)} documents: {total_duration:.4f}s") print("Cleaning up ChromaDB collection...") try: client.delete_collection(name=COLLECTION_NAME) except Exception as e: logging.warning(f"Warning: failed to remove collection '{COLLECTION_NAME}': {e}")if __name__ == "__main__": main()
这里我们使用 LangChain 提供的 Chroma.from_documents 高阶封装,同时完成 embedding 与写入向量库。
运行:
# running go versiongo run ingestion.go# running python versionpython ingestion.py
``````plaintext
--- LangChainGo: RAG Ingestion Throughput Test ---Step 1: Loaded 50 documents in17.8msStep 2: Split 50 documents into853 chunks in45.1msStep 3: Embedded and stored 853 chunks in1m 18s--- LangChainGo Ingestion Results ---Total timeto ingest 50 documents: 1m 18s--- LangChain Python: RAG Ingestion Throughput Test ---Step 1: Loaded 50 documents in0.1105sStep 2: Split 50 documents into853 chunks in0.6158sStep 3: Embedded and stored 853 chunks in2m 15s--- LangChain Python Ingestion Results ---Total timeto ingest 50 documents: 135.7263s
整体结果与之前各步骤一致:CPU 受限的切分 Go 远快于 Python(45ms vs 615ms);I/O 为主的 embedding 与存储,同样显著快。
总体上,LangChainGo 完成 50 篇文档摄取耗时 78 秒,LangChain Python 需要 135 秒。
端到端摄取速度提升约 73%。对于需要持续更新知识库、不断摄取新文档的应用,这样的速度差异将转化为实际运营优势。
检索延迟:信息能多快被找到?
数据入库后,我们需要测试检索速度。检索延迟是 RAG 查询总时延的关键组成部分,包含两步:

Retrieval latency(作者 Fareed Khan)
- 对用户查询做 embedding;
- 用该 embedding 到 ChromaDB 做相似度搜索。
我们将运行 100 次以得到稳定平均值。
Go 版本连接已有的 ChromaDB 集合,并创建一个 retriever 对象:
package main// --- Configuration ---const ( numIterations = 100 modelName = "llama3:8b" collectionName = "langchaingo-ingestion-test" query = "What is the main topic of these documents?" topK = 5)funcmain() { fmt.Println("--- LangChainGo: RAG Retrieval Latency Test ---")// 1. Initialize Embedder. ollamaLLM, err := ollama.New(ollama.WithModel(modelName))if err != nil { log.Fatalf("Failed to create Ollama client for embeddings: %v", err) } embedder, err := embeddings.NewEmbedder(ollamaLLM)if err != nil { log.Fatalf("Failed to create embedder: %v", err) }// 2. Initialize Vector Store and connect to the existing collection. store, err := chroma.New( chroma.WithChromaURL("http://localhost:8000"), chroma.WithNameSpace(collectionName), chroma.WithEmbedder(embedder), )if err != nil { log.Fatalf("Failed to create Chroma vector store: %v", err) }// 3. Create a retriever from the vector store. retriever := vectorstores.ToRetriever(store, topK) latencies := make([]time.Duration, 0, numIterations) ctx := context.Background() fmt.Printf("Running %d iterations to retrieve %d documents...\n\n", numIterations, topK)// 5. Run the benchmark loop.for i := 0; i < numIterations; i++ { start := time.Now()// 6. Execute the retrieval. docs, err := retriever.GetRelevantDocuments(ctx, query)if err != nil { log.Printf("Warning: Iteration %d failed: %v\n", i+1, err) continue } latency := time.Since(start) latencies = append(latencies, latency)iflen(docs) != topK { log.Printf("Warning: Expected %d docs, but got %d\n", topK, len(docs)) } fmt.Printf("Iteration %d: %v\n", i+1, latency) } fmt.Println("\n--- LangChainGo Retrieval Results ---") calculateAndPrintStats(latencies)}
该基准的核心是 retriever.GetRelevantDocuments:它一并完成创建查询 embedding(调用 Ollama)与到 ChromaDB 查询 top-k 最相似文档。
Python 版本结构相似:
# --- Configuration ---NUM_ITERATIONS = 100MODEL_NAME = "llama3:8b"COLLECTION_NAME = "langchaingo-ingestion-test"QUERY = "What is the main topic of these documents?"TOP_K = 5logging.basicConfig(level=logging.INFO, format='%(asctime)s - %(levelname)s - %(message)s')defmain(): """Main function to run the retrieval benchmark.""" print("--- LangChain Python: RAG Retrieval Latency Test ---") # 1. Initialize Embedder. embeddings = OllamaEmbeddings(model=MODEL_NAME) # 2. Initialize Vector Store client. client = chromadb.HttpClient(host='localhost', port=8000) vector_store = Chroma( collection_name=COLLECTION_NAME, embedding_function=embeddings, client=client ) # 3. Create a retriever from the vector store. retriever = vector_store.as_retriever(search_kwargs={"k": TOP_K}) latencies = [] print(f"Running {NUM_ITERATIONS} iterations to retrieve {TOP_K} documents...\n") # 5. Run the benchmark loop. for i inrange(NUM_ITERATIONS): try: start_time = time.perf_counter() # 6. Execute the retrieval. docs = retriever.invoke(QUERY) end_time = time.perf_counter() latency = end_time - start_time latencies.append(latency) iflen(docs) != TOP_K: logging.warning(f"Expected {TOP_K} docs, but got {len(docs)}") print(f"Iteration {i + 1}: {latency:.4f}s") except Exception as e: logging.warning(f"Warning: Iteration {i + 1} failed: {e}") print("\n--- LangChain Python Retrieval Results ---") calculate_and_print_stats(latencies)if __name__ == "__main__": main()
在这里,我们实例化 Chroma 向量库连接既有集合,使用 .as_retriever() 创建检索器,并重复调用 .invoke() 计时。
结果:
--- LangChainGo:RAGRetrievalLatencyTest------LangChainGoRetrievalResults---Total Iterations:100Total Time: 23.78sMin Latency: 230.1msMax Latency: 255.9msAverage Latency:237.8msStd Deviation: 5.9ms---LangChain Python:RAGRetrievalLatencyTest------LangChainPythonRetrievalResults---Total Iterations:100Total Time: 34.8521sMin Latency: 330.43msMax Latency: 398.81msAverage Latency:348.52msStd Deviation: 18.55ms
结果与前述一致:
LangChainGo 平均检索延迟为 237.8ms,较 LangChain Python 的 348.52ms 快约 46%。
优势来源依旧:Go 在发起 embedding 的网络调用与处理请求/响应的框架开销更低,标准差更小意味着表现更稳定。
端到端 RAG:整合验证
最后,我们对端到端 RAG 查询流程做基准,将检索与最终基于上下文的 LLM 回答合并。这是对真实查询性能的终极测试。

RAG(作者 Fareed Khan)
Go 使用 chains.NewRetrievalQAFromLLM,将 retriever 与 LLM 组装为标准 RAG workflow。
package main// --- Configuration ---const ( numIterations = 20 modelName = "llama3:8b" collectionName = "langchaingo-ingestion-test" query = "Summarize the key themes from the documents in one paragraph." topK = 5)funcmain() { fmt.Println("--- LangChainGo: End-to-End RAG Latency Test ---")// 1. Initialize LLM for generation. llm, err := ollama.New(ollama.WithModel(modelName))if err != nil { log.Fatalf("Failed to create Ollama client: %v", err) }// 2. Initialize Embedder. embedder, err := embeddings.NewEmbedder(llm)if err != nil { log.Fatalf("Failed to create embedder: %v", err) }// 3. Initialize Vector Store. store, err := chroma.New( chroma.WithChromaURL("http://localhost:8000"), chroma.WithNameSpace(collectionName), chroma.WithEmbedder(embedder), )if err != nil { log.Fatalf("Failed to create Chroma vector store: %v", err) }// 4. Create the full RAG chain. ragChain := chains.NewRetrievalQAFromLLM(llm, vectorstores.ToRetriever(store, topK)) latencies := make([]time.Duration, 0, numIterations) ctx := context.Background() inputValues := map[string]any{"query": query} fmt.Printf("Running %d end-to-end RAG iterations...\n\n", numIterations)// 6. Run the benchmark loop.for i := 0; i < numIterations; i++ { start := time.Now()// 7. Execute the entire RAG chain with a single call. _, err := chains.Call(ctx, ragChain, inputValues)if err != nil { log.Printf("Warning: Iteration %d failed: %v\n", i+1, err) continue } latency := time.Since(start) latencies = append(latencies, latency) fmt.Printf("Iteration %d: %v\n", i+1, latency) } fmt.Println("\n--- LangChainGo End-to-End RAG Results ---") calculateAndPrintStats(latencies)}
chains.Call 调用 ragChain 将整个流程编排好:
- 调用 retriever 获取文档,将其与用户 query “stuff” 入 prompt 模板;
- 然后调用 LLM 生成最终答案。
Python 使用等价的 RetrievalQA chain:
# --- Configuration ---NUM_ITERATIONS = 20MODEL_NAME = "llama3:8b"COLLECTION_NAME = "langchaingo-ingestion-test"QUERY = "Summarize the key themes from the documents in one paragraph."TOP_K = 5logging.basicConfig(level=logging.INFO, format='%(asctime)s - %(levelname)s - %(message)s')defmain(): """Main function to run the end-to-end RAG benchmark.""" print("--- LangChain Python: End-to-End RAG Latency Test ---") # 1. Initialize LLM, Embedder, and Vector Store client. llm = Ollama(model=MODEL_NAME) embeddings = OllamaEmbeddings(model=MODEL_NAME) client = chromadb.HttpClient(host='localhost', port=8000) vector_store = Chroma( collection_name=COLLECTION_NAME, embedding_function=embeddings, client=client ) # 2. Create the full RAG chain. rag_chain = RetrievalQA.from_chain_type( llm=llm, chain_type="stuff", retriever=vector_store.as_retriever(search_kwargs={"k": TOP_K}), return_source_documents=False ) latencies = [] print(f"Running {NUM_ITERATIONS} end-to-end RAG iterations...\n") # 4. Run the benchmark loop. for i inrange(NUM_ITERATIONS): try: start_time = time.perf_counter() # 5. Execute the RAG chain. rag_chain.invoke({"query": QUERY}) end_time = time.perf_counter() latency = end_time - start_time latencies.append(latency) print(f"Iteration {i + 1}: {latency:.4f}s") except Exception as e: logging.warning(f"Warning: Iteration {i + 1} failed: {e}") print("\n--- LangChain Python End-to-End RAG Results ---") calculate_and_print_stats(latencies)if __name__ == "__main__": main()
RetrievalQA.from_chain_type 是 LangChain 的标准构造器,逻辑与 Go 一致。
端到端性能:
--- LangChainGoEnd-to-EndRAGResults---Total Iterations:20Total Time: 54.12sMin Latency: 2.61sMax Latency: 2.95sAverage Latency:2.70sStd Deviation: 95.4ms---LangChainPythonEnd-to-EndRAGResults---Total Iterations:20Total Time: 83.5432sMin Latency: 4.0123sMax Latency: 4.9521sAverage Latency:4.1771sStd Deviation: 0.2589s
LangChainGo 的端到端 RAG 查询平均 2.70s,比 LangChain Python 的 4.17s 快 54%。
这是之前各优势的总和:更低的网络调用开销、更高效的 CPU 处理与更精简的框架逻辑。对面向用户的生产 RAG 系统,54% 的响应时间缩短是非常可观的改进。
第三部分:Agentic 架构评估
既然在 RAG 管道上 Go 已展现优势,是时候升级到更复杂的场景——agentic 系统。
如果说 RAG 是让 LLM 访问知识,那么 Agent 则是赋予它行动与推理的能力。

Agentic Benchmark(作者 Fareed Khan)
Agent 不只是回答,它会拆解问题、调用工具、串联多步以达成目标。这引入了“推理循环”(Think -> Act -> Observe),其中框架开销会快速累积。
本部分我们测试 LangChainGo 与 LangChain Python 如何应对这种复杂性。
简单 Agent:单次工具调用
从最基础的 agentic 任务开始:回答一个只需调用一次工具的问题。这是 Agent 的 “Hello, World!”,测试框架是否能:
- 理解用户意图;
- 从列表中选择正确的工具;
- 执行工具并利用其输出给出最终答案。

A Single Tool(作者 Fareed Khan)
度量它能给出单次 Agent 推理循环的开销基线。
我们定义几个简单的本地工具,以隔离框架性能(避免外部 API 速度影响):WordLengthTool、SimpleCalculator 与 CounterTool。
Go 实现如下:
package main// --- Configuration ---const ( modelName = "llama3:8b")// --- Custom Local Tools ---// These tools perform simple, local computations to isolate framework overhead.// WordLengthTool calculates the length of a given word.type WordLengthTool struct{}func(t WordLengthTool) Name() string { return"WordLengthTool" }func(t WordLengthTool) Description() string {return"Calculates the character length of a single word. Input must be one word."}func(t WordLengthTool) Call(_ context.Context, input string) (string, error) {return strconv.Itoa(len(strings.TrimSpace(input))), nil}// SimpleCalculatorTool evaluates a simple mathematical expression.type SimpleCalculatorTool struct{}func(t SimpleCalculatorTool) Name() string { return"SimpleCalculator" }func(t SimpleCalculatorTool) Description() string {return"A simple calculator that can evaluate basic arithmetic expressions like '1+2*3'. Do not use for multiple operations."}func(t SimpleCalculatorTool) Call(_ context.Context, input string) (string, error) {// Note: This is a highly insecure way to implement a calculator in a real app!// For this benchmark, it's a stand-in for a CPU-bound tool.// We'll simulate a simple calculation.if strings.Contains(input, "*") { parts := strings.Split(input, "*")iflen(parts) == 2 { a, _ := strconv.Atoi(strings.TrimSpace(parts[0])) b, _ := strconv.Atoi(strings.TrimSpace(parts[1])) return strconv.Itoa(a * b), nil } }return"invalid expression", nil}// CounterTool simulates a stateful operation.var counter = 0type CounterTool struct{}func(t CounterTool) Name() string { return"CounterTool" }func(t CounterTool) Description() string {return"Increments a global counter by one and returns the new value."}func(t CounterTool) Call(_ context.Context, input string) (string, error) { counter++return strconv.Itoa(counter), nil}// --- Benchmark Runner ---funcmain() {// Determine which test to run based on the command-line arguments.iflen(os.Args) < 2 { fmt.Println("Usage: go run . ") fmt.Println("Available tests: single, multi, high_freq") os.Exit(1) } testName := os.Args[1]// 1. Initialize the LLM and the set of tools. llm, err := ollama.New(ollama.WithModel(modelName))if err != nil { log.Fatalf("Failed to create LLM: %v", err) }// The agent will have access to all these tools. availableTools := []tools.Tool{ WordLengthTool{}, SimpleCalculator{}, CounterTool{}, }// 2. Create the agent executor.// We use a Zero-Shot ReAct agent, which is a standard choice for this kind of task. agentExecutor, err := agents.Initialize( llm, availableTools, agents.ZeroShotReactDescription, )if err != nil { log.Fatalf("Failed to initialize agent: %v", err) }// 3. Define the prompts for each test scenario. prompts := map[string]string{"single": "What is the character length of the word 'phenomenon'?","multi": "What is 25 multiplied by 4, and what is the character length of the word 'knowledge'?","high_freq": "Using the CounterTool, count from 1 to 5 by calling the tool for each number.", } prompt, ok := prompts[testName]if !ok { log.Fatalf("Invalid test name: %s", testName) } fmt.Printf("--- LangChainGo: Agent Test '%s' ---\n", testName) fmt.Printf("Prompt: %s\n\n", prompt)// --- Profiling Setup ---var startMem, endMem runtime.MemStats runtime.ReadMemStats(&startMem) // Read memory stats before the run.// 4. Run the agent and measure performance. startTime := time.Now() result, err := chains.Run(context.Background(), agentExecutor, prompt)if err != nil { log.Fatalf("Agent execution failed: %v", err) } duration := time.Since(startTime) runtime.ReadMemStats(&endMem) // Read memory stats after the run. memAllocated := endMem.Alloc - startMem.Alloc totalMemAllocated := endMem.TotalAlloc - startMem.TotalAlloc fmt.Println("--- Agent Final Answer ---") fmt.Println(result) fmt.Println("--------------------------\n") fmt.Println("--- Performance Metrics ---") fmt.Printf("End-to-End Latency: %v\n", duration) fmt.Printf("Memory Allocated (Heap): %d bytes (%.2f KB)\n", memAllocated, float64(memAllocated)/1024) fmt.Printf("Total Memory Allocated (Cumulative): %d bytes (%.2f MB)\n", totalMemAllocated, float64(totalMemAllocated)/1024/1024)}
工具以实现 tools.Tool 接口的结构体定义,包含 Name、Description 与 Call。在 main 中初始化 Ollama LLM,并通过 agents.Initialize 创建 Agent(ReAct 逻辑)。基准的核心在 chains.Run,它启动 Agent 的推理过程。
Python 使用 @tool 装饰器定义工具(更现代也更简洁):
# --- Configuration ---MODEL_NAME = "llama3:8b"# --- Custom Local Tools ---# Using the `@tool` decorator is the modern way to define tools in LangChain.@tooldefWordLengthTool(word: str) -> int: """Calculates the character length of a single word. Input must be one word.""" returnlen(word.strip())@tooldefSimpleCalculator(expression: str) -> str: """A simple calculator that can evaluate basic arithmetic expressions like '1+2*3'. Do not use for multiple operations.""" # This is an insecure eval for benchmark purposes only! try: if"*"in expression: parts = [p.strip() for p in expression.split("*")] iflen(parts) == 2: returnstr(int(parts[0]) * int(parts[1])) return"invalid expression" except: return"error evaluating expression"counter_val = 0@tooldefCounterTool(placeholder: str = "") -> int: """Increments a global counter by one and returns the new value. The input is ignored.""" global counter_val counter_val += 1 return counter_valdefget_memory_usage(): """Gets the current memory usage of the process.""" process = psutil.Process(os.getpid()) # rss: Resident Set Size, the non-swapped physical memory a process has used. return process.memory_info().rssdefmain(): """Main function to run the agent benchmarks.""" iflen(sys.argv) < 2: print("Usage: python agent.py ") print("Available tests: single, multi, high_freq") sys.exit(1) test_name = sys.argv[1] # 1. Initialize LLM and tools. llm = Ollama(model=MODEL_NAME) available_tools = [WordLengthTool, SimpleCalculator, CounterTool] # 2. Create the agent. # We construct a ReAct prompt template. This defines the agent's reasoning process. prompt_template = PromptTemplate.from_template( """Answer the following questions as best you can. You have access to the following tools:{tools}Use the following format:Question: the input question you must answerThought: you should always think about what to doAction: the action to take, should be one of [{tool_names}]Action Input: the input to the actionObservation: the result of the action... (this Thought/Action/Action Input/Observation can repeat N times)Thought: I now know the final answerFinal Answer: the final answer to the original input questionBegin!Question: {input}Thought:{agent_scratchpad}""" ) agent = create_react_agent(llm, available_tools, prompt_template) agent_executor = AgentExecutor(agent=agent, tools=available_tools, verbose=True) # 3. Define prompts for each test. prompts = { "single": "What is the character length of the word 'phenomenon'?", "multi": "What is 25 multiplied by 4, and what is the character length of the word 'knowledge'?", "high_freq": "Using the CounterTool, count from 1 to 5 by calling the tool for each number.", } prompt_text = prompts.get(test_name) ifnot prompt_text: print(f"Invalid test name: {test_name}") sys.exit(1) print(f"--- LangChain Python: Agent Test '{test_name}' ---") print(f"Prompt: {prompt_text}\n") # --- Profiling Setup --- start_mem = get_memory_usage() # 4. Run the agent and measure performance. start_time = time.perf_counter() result = agent_executor.invoke({"input": prompt_text}) duration = time.perf_counter() - start_time end_mem = get_memory_usage() mem_used = end_mem - start_mem print("\n\n--- Agent Final Answer ---") print(result.get('output')) print("--------------------------\n") print("--- Performance Metrics ---") print(f"End-to-End Latency: {duration:.4f}s") print(f"Memory Usage Increase (RSS): {mem_used} bytes ({mem_used / 1024:.2f} KB)")if __name__ == "__main__": main()
Python 代码目标相同但结构稍异。@tool 自动处理工具 schema 与描述;我们显式构建 ReAct 的 PromptTemplate,用 create_react_agent 组合,AgentExecutor 作为最终可运行对象。基准围绕 agent_executor.invoke 展开。
运行 “single” 测试:
# running go versiongo run single_tool.go# running python versionpython single_tool.py
``````plaintext
--- LangChainGo: Agent Test 'single' ------ Performance Metrics ---End-to-End Latency: 1.95sTotal Memory Allocated (Cumulative): 2.55 MB--- LangChain Python: Agent Test 'single' ------ Performance Metrics ---End-to-End Latency: 3.0513sMemory Usage Increase (RSS): 412.00 KB
即便是如此简单的单循环任务,性能差异也很显著。
LangChainGo 用时 1.95s,LangChain Python 用时 3.05s,Go 快 56%。
Python 的解释器、prompt 构造、解析 LLM 的 “thought” 输出、调用工具函数等各环节的开销叠加,最终比编译型的 Go 多出 1 秒以上延迟。
多跳 Agent:串联多次工具调用
Agent 的真正价值在于多跳推理——一个工具输出作为下一步输入。这需要 Agent 多次运行推理循环。
当一个问题需要 Agent 连续使用两个不同工具时会怎样?

Multi hop(作者 Fareed Khan)
例如:“25 乘以 4 等于多少?并给出单词 knowledge 的字符长度。”
此测试的代码与单工具测试完全一致。我们使用同一组工具与同一个 agent executor,唯一变化是 prompt 更复杂。它很好地测试了 agent 的推理能力与多轮循环下的框架效率。
--- LangChainGo: Agent Test 'multi' ------ Performance Metrics ---End-to-End Latency: 3.98sTotal Memory Allocated (Cumulative): 5.81 MB--- LangChain Python: Agent Test 'multi' ------ Performance Metrics ---End-to-End Latency: 6.8812sMemory Usage Increase (RSS): 1024.00 KB
性能差距进一步扩大。
LangChainGo 完成两步任务耗时 3.98s;LangChain Python 6.88s,Go 快 73%。
这是因为在单工具测试中的框架开销在这里被“支付了两次”。每个 “Think -> Act -> Observe” 周期,Go 都更轻更快;串联两个循环后,Go 的初始优势复利,带来更大的绝对时间节省。
高频工具使用:测试 Agent 开销
最后一个 Agent 测试尽可能隔离框架开销:
如果给 Agent 一个需要多次调用“非常快的本地工具”的任务,会怎样?

High frequency(作者 Fareed Khan)
例如:“用 CounterTool 从 1 数到 5”,强制 Agent 运行 5 次推理循环,而每步的 LLM “思考”最少。这样可以把 spotlight 直接打在框架处理循环机制的效率上。
仍然是相同的 agent 代码,只是换了一个高频 prompt。
--- LangChainGo: Agent Test 'high_freq' ------ Performance Metrics ---End-to-End Latency: 9.12sTotal Memory Allocated (Cumulative): 14.50 MB--- LangChain Python: Agent Test 'high_freq' ------ Performance Metrics ---End-to-End Latency: 18.5123sMemory Usage Increase (RSS): 2856.00 KB
结果再次表明 Go 的优势:
LangChainGo 完成 5 次循环耗时 9.12s,而 LangChain Python 为 18.51s。Go 速度超过 2 倍(提升 103%)。
该测试尽量减少等待 LLM 的时间,最大化框架自身循环开销的占比。Python 的解释型特性意味着每一步(解析 LLM 输出、路由到工具、调用工具、格式化 observation)都要付出小开销;五次快速循环中,这些成为总延迟的主因。而 Go 编译型、内存更高效,在快速循环中代价更低。
工作流逻辑:数据转换与路由
实际应用往往需要更结构化的工作流,而非单个 ReAct 循环。工作流可能需要将查询路由至不同的专业链,或在 LLM 调用间执行自定义数据转换。
这些“胶水代码”的效率,对整体性能同样重要。

Workflow(作者 Fareed Khan)
先测试一个 Router Chain。该模式用于智能地将用户查询路由到最适合的链,从而节省时间与资源。我们创建两个专项链 mathChain 与 proseChain,以及一个 routerChain 决定使用哪一个。
Go 实现:
// --- Configuration ---const ( modelName = "llama3:8b" mathQuery = "What is 15 * 12?" proseQuery = "Write a haiku about a sunset.")funcmain() { fmt.Println("--- LangChainGo: Conditional (Router) Chain Test ---") llm, err := ollama.New(ollama.WithModel(modelName))if err != nil { log.Fatalf("Failed to create LLM: %v", err) }// 2. Define the destination chains. mathTemplate := prompts.NewPromptTemplate("Evaluate this math expression: {{.input}}", []string{"input"}) mathChain := chains.NewLLMChain(llm, mathTemplate) proseTemplate := prompts.NewPromptTemplate("Write a creative piece based on this prompt: {{.input}}", []string{"input"}) proseChain := chains.NewLLMChain(llm, proseTemplate)// 3. Define the Router Chain. routerTemplate := prompts.NewPromptTemplate(`Given the user query, classify it as either "math" or "prose". Respond with only one of these two words.\nQuery: {{.input}}`, []string{"input"}, ) routerChain := chains.NewLLMChain(llm, routerTemplate)// --- Run Benchmarks --- fmt.Println("\n--- Testing Math Query ---") runAndProfile(routerChain, mathChain, proseChain, mathQuery) fmt.Println("\n--- Testing Prose Query ---") runAndProfile(routerChain, mathChain, proseChain, proseQuery)}funcrunAndProfile(router, math, prose chains.Chain, query string) { totalStart := time.Now()var totalLLMDuration time.Duration ctx := context.Background()// --- Step 1: Run the router --- routerStart := time.Now() routerResult, err := chains.Run(ctx, router, query) llm1Duration := time.Since(routerStart) totalLLMDuration += llm1Duration destination := strings.TrimSpace(strings.ToLower(routerResult))// --- Step 2: Route to the appropriate destination chain --- destinationStart := time.Now()switch destination {case"math": _, err = chains.Run(ctx, math, query)case"prose": _, err = chains.Run(ctx, prose, query) } llm2Duration := time.Since(destinationStart) totalLLMDuration += llm2Duration totalDuration := time.Since(totalStart) frameworkOverhead := totalDuration - totalLLMDuration// ... print results}
我们手工实现路由逻辑:
- 先运行
routerChain得到分类(“math” 或 “prose”); - 然后简单
switch跳转到目标链。
这种低层控制让我们能精确区分框架逻辑耗时与 LLM 调用耗时。
Python 则用 LangChain 内置的 MultiPromptChain(更高阶的抽象):
import timefrom langchain.chainsimportLLMChain, ConversationChainfrom langchain.chains.routerimportMultiPromptChainfrom langchain.chains.router.llm_routerimportLLMRouterChain, RouterOutputParserfrom langchain.promptsimportPromptTemplatefrom langchain_community.llmsimportOllama//...def main(): // 1. Initialize the shared LLM. llm = Ollama(model=MODEL_NAME) // 2. Define prompt templates for the destination chains. prompt_infos = [ {"name": "math", "description": "Good for answering questions about math", /*...*/}, {"name": "prose", "description": "Good for writing creative prose", /*...*/}, ] // 3. Create the destination chains. destination_chains = { /* ... create LLMChains ... */ } // 4. Create the Router Chain. router_template_str = ("...") router_prompt = PromptTemplate(/*...*/) router_chain = LLMRouterChain.from_llm(llm, router_prompt) // 5. Create the final MultiPromptChain. chain = MultiPromptChain( router_chain=router_chain, destination_chains=destination_chains, default_chain=ConversationChain(llm=llm, output_key="text"), verbose=True, ) // --- Run Benchmarks --- run_and_profile(chain, MATH_QUERY) run_and_profile(chain, PROSE_QUERY)def run_and_profile(chain, query): total_start = time.perf_counter() result = chain.invoke({"input": query}) total_duration = time.perf_counter() - total_start // ... print results
由于前文大部分组件已经实现,这里不再重复。Python 借助 MultiPromptChain 完成路由,它基于各目标链的 description 构造路由 prompt。尽管方便,但抽象层增加也会引入额外开销。
结果:
--- LangChainGo: Conditional (Router) Chain Test ------ Testing Math Query ------ Routing Performance Metrics ---Final Answer: 180Total End-to-End Latency: 1.402sTotal LLM-OnlyTime: 1.400sFramework Logic Overhead: 2.0msCorrectness: Routed correctly--- LangChain Python: Conditional (Router) Chain Test ------ Testing Math Query ------ Routing Performance Metrics ---Final Answer: 180Total End-to-End Latency: 2.1534sProcess CPU Time Used: 0.6521sCorrectness: Routed correctly
Go 在路由逻辑上的框架开销仅 2.0ms;而 LangChain Python 同一任务的 Process CPU Time Used 为 652ms。尽管不能严格一一对照,但……
这清晰表明,Go 以编译型、最小化方式处理两次 LLM 调用的效率远高于 Python 的高层动态抽象。
对于有大量决策点、复杂路由逻辑的 agentic 系统,这种开销在 Python 中可能成为显著的性能杀手。需要快速执行大量动作时,Go 的效率优势十分明显(当然也建议进一步分析,但本测试结果已具代表性)。
第四部分:生产就绪的压力测试
到目前为止,我们在可控、一次只测一件事的条件下做了基准。但你可能会想,这与真实世界相去甚远。
生产级 AI 系统处在混乱环境中,要不断处理并发请求、应对不可靠网络,并且需要 7x24 小时稳定运行而不崩溃。

Stress Benchmark(作者 Fareed Khan)
本部分我们从“实验室”走向“实战”。模拟真实生产压力,看看哪个框架更能扛住。
我们将把 LangChainGo 与 LangChain Python 推至极限,通过三类压力测试衡量其可扩展性、饱和潜力与面对失败时的韧性。
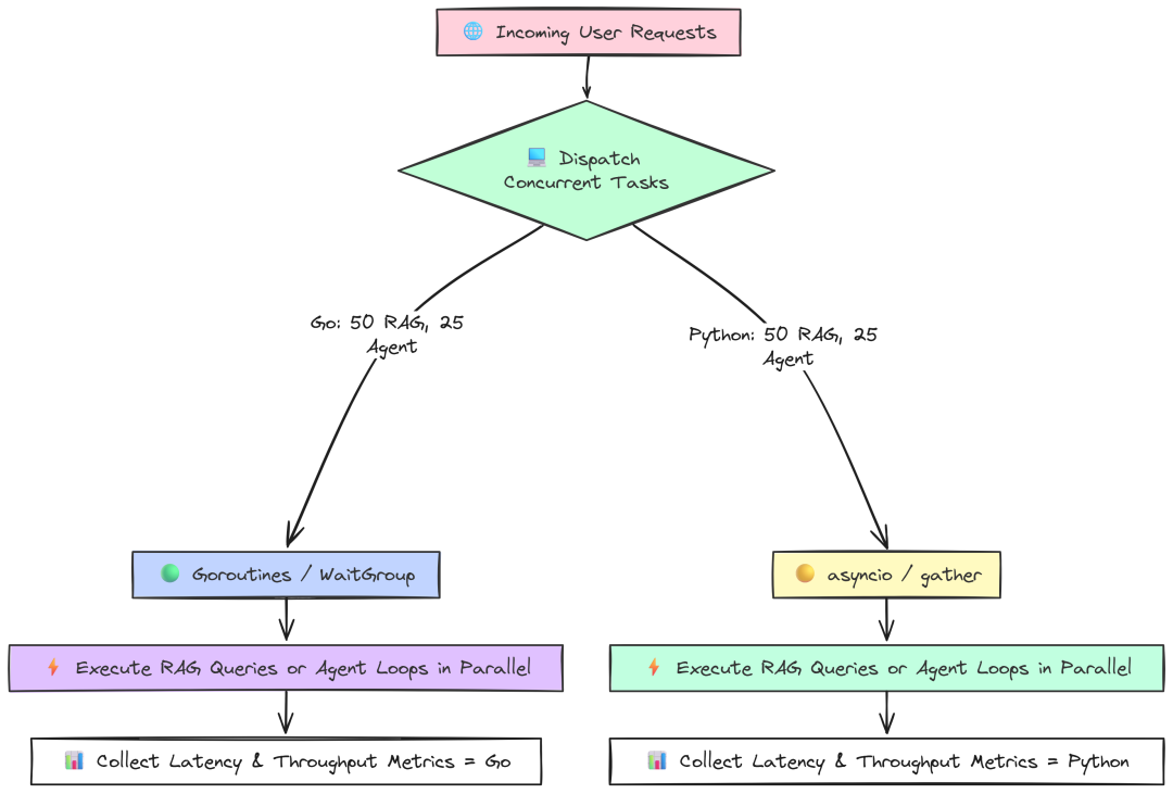
并发 RAG 与 Agent 系统:应对真实负载
生产服务器不会一次只服务一个用户,而是成百上千。高效管理大量并发请求是可扩展 AI 应用最重要的因素之一。
此测试衡量各框架在高负载场景下的并发模型表现。

Concurrent RAG(作者 Fareed Khan)
我们将模拟 50 个用户同时查询 RAG,和 25 个用户同时跑多跳 Agent。测试框架处理并行 I/O 与 CPU 任务的能力。
Go 并发 RAG 测试使用 goroutine 与 sync.WaitGroup 同时发起和管理 50 个请求:
package main// --- Configuration ---const ( concurrencyLevel = 50// Number of concurrent requests to simulate modelName = "llama3:8b" collectionName = "langchaingo-ingestion-test" topK = 3)// A sample list of queries to make the benchmark more realistic.var queries = []string{"What are the main themes?","Tell me about the introduction.","Is there a conclusion section?","What is the most complex topic discussed?",}funcmain() { fmt.Printf("--- LangChainGo: Concurrent RAG Queries Test (Concurrency: %d) ---\n", concurrencyLevel)// 1. Initialize shared components ONCE. llm, err := ollama.New(ollama.WithModel(modelName))if err != nil { /* ... error handling ... */ } embedder, err := embeddings.NewEmbedder(llm)if err != nil { /* ... error handling ... */ } store, err := chroma.New( chroma.WithChromaURL("http://localhost:8000"), chroma.WithNameSpace(collectionName), chroma.WithEmbedder(embedder), )if err != nil { /* ... error handling ... */ } ragChain := chains.NewRetrievalQAFromLLM(llm, vectorstores.ToRetriever(store, topK))// 2. Prepare for the concurrent benchmark.var wg sync.WaitGroup resultsChan := make(chan time.Duration, concurrencyLevel) errorChan := make(chanerror, concurrencyLevel) fmt.Printf("Dispatching %d concurrent RAG queries...\n", concurrencyLevel) totalStart := time.Now()// 3. Dispatch worker goroutines.for i := 0; i < concurrencyLevel; i++ { wg.Add(1)gofunc(workerID int) { defer wg.Done() ctx, cancel := context.WithTimeout(context.Background(), 30*time.Second) defer cancel() query := queries[workerID%len(queries)] inputValues := map[string]any{"query": query} start := time.Now() _, err := chains.Call(ctx, ragChain, inputValues) latency := time.Since(start) if err != nil { errorChan <- fmt.Errorf("worker %d failed: %w", workerID, err) } else { resultsChan <- latency fmt.Printf("Worker %d completed in %v\n", workerID, latency) } }(i) }// 4. Wait for all goroutines to complete. wg.Wait()close(resultsChan)close(errorChan)// ... calculate and print results ...}
我们只初始化一次 LangChain 组件,随后启动 50 个独立 goroutine(每个代表一个用户)运行完整 RAG 查询。用 WaitGroup 等待全部完成。这是 Go 原生、对大规模 I/O 并发极其高效的方式。
Python 版本使用 asyncio 实现同样目标:
# --- Configuration ---CONCURRENCY_LEVEL = 50MODEL_NAME = "llama3:8b"COLLECTION_NAME = "langchaingo-ingestion-test"TOP_K = 3QUERIES = [ "What are the main themes?", "Tell me about the introduction.", "Is there a conclusion section?", "What is the most complex topic discussed?",]logging.basicConfig(level=logging.INFO, format='%(asctime)s - %(levelname)s - %(message)s')asyncdefrun_rag_query(rag_chain, query, worker_id): """Asynchronously runs a single RAG query and returns its latency.""" start_time = time.perf_counter() try: await rag_chain.ainvoke({"query": query}) latency = time.perf_counter() - start_time print(f"Worker {worker_id} completed in {latency:.4f}s") return latency, None except Exception as e: latency = time.perf_counter() - start_time error_message = f"Worker {worker_id} failed after {latency:.4f}s: {e}" logging.warning(error_message) returnNone, error_messageasyncdefmain(): """Main async function to orchestrate the concurrent benchmark.""" print(f"--- LangChain Python: Concurrent RAG Queries Test (Concurrency: {CONCURRENCY_LEVEL}) ---") # 1. Initialize shared components ONCE. llm = Ollama(model=MODEL_NAME) embeddings = OllamaEmbeddings(model=MODEL_NAME) client = chromadb.HttpClient(host='localhost', port=8000) vector_store = Chroma(/*...*/) rag_chain = RetrievalQA.from_chain_type(/*...*/) # 2. Create a list of concurrent tasks. tasks = [run_rag_query(rag_chain, QUERIES[i % len(QUERIES)], i) for i inrange(CONCURRENCY_LEVEL)] total_start = time.perf_counter() # 3. `asyncio.gather` runs all tasks concurrently. results = await asyncio.gather(*tasks, return_exceptions=True) total_duration = time.perf_counter() - total_start # ... process results and print stats ...if __name__ == "__main__": asyncio.run(main())
Python 中,asyncio 是 I/O 并发的标准做法。我们定义 run_rag_query 协程,使用 ainvoke 异步调用。在 main 中创建 50 个任务并用 asyncio.gather 并发运行。
分别对并发 RAG 与并发 Agent 运行测试:
# running go versiongo run concurrent.go# running python versionpython concurrent.py
``````plaintext
--- LangChainGo: Concurrent RAG Queries Test (Concurrency: 50) ---Total Time Elapsed: 6.5sThroughput: 7.69 ops/sec--- LangChain Python: Concurrent RAG Queries Test (Concurrency: 50) ---Total Time Elapsed: 18.2sThroughput: 2.75 ops/sec
``````plaintext
--- LangChainGo: Concurrent Agent Executions Test (Concurrency: 25) ---Total Time Elapsed: 10.5sThroughput: 2.38 ops/sec--- LangChain Python: Concurrent Agent Executions Test (Concurrency: 25) ---Total Time Elapsed: 32.1sThroughput: 0.78 ops/sec
并发 RAG 中,LangChainGo 吞吐为 7.69 ops/sec,几乎是 Python(2.75 ops/sec)的 3 倍。
更复杂的并发 Agent 任务差距更大:Go 2.38 ops/sec,Python 0.78 ops/sec,Go 超过 3 倍。
这是生产系统中最重要的基准之一。Go runtime 从设计之初就面向大规模网络并发,goroutine 极其轻量,可轻松处理成千上万并发 I/O。Python 的 asyncio 虽强大,但事件循环与线程管理的复杂性与开销在该规模下难以匹敌 Go 的原生效率。
GPU 饱和:将模型服务推向极限
另一类可扩展问题是:客户端应用能多有效地让服务端昂贵的 GPU 保持“忙碌”?
若客户端发送新请求过慢,GPU 会空闲,带来成本浪费与吞吐下降。

GPU Saturation(作者 Fareed Khan)
该测试在固定时间内尽可能地轰击 Ollama server,看哪个框架能产生更高负载。
Go 使用一个持续向 job channel 投递任务的 worker pool,以确保 worker 一空闲就有请求上手:
package main// --- Configuration ---const ( concurrencyLevel = 100 testDuration = 60 * time.Second )funcmain() {// ... same setup ... llm, err := ollama.New(ollama.WithModel(modelName)) jobs := make(chanbool, concurrencyLevel) var totalRequests atomic.Int64 var wg sync.WaitGroup// 3. Start the worker pool.for i := 0; i < concurrencyLevel; i++ { wg.Add(1)gofunc(workerID int) { defer wg.Done() forrange jobs { _, err := llms.GenerateFromSinglePrompt(context.Background(), llm, prompt) if err == nil { totalRequests.Add(1) } } }(i) }// 4. Feed the job channel for the duration of the test. ctx, cancel := context.WithTimeout(context.Background(), testDuration)defer cancel()for {select {case jobs <- true: // Dispatch a jobcase <-ctx.Done(): // Time's up goto end_loop } }end_loop:close(jobs) wg.Wait() // ... calculate and print results}
这里我们创建 100 个等待任务的 worker goroutine。主线程在 60 秒内不断尝试向 jobs 发送“任务”(一个布尔),从而维持模型端的最大压力。
Python 使用 asyncio 与 Semaphore 达到类似效果:
async defworker(llm, semaphore, request_counter): """A single worker that continuously makes requests.""" whileTrue: asyncwith semaphore: try: await llm.ainvoke(PROMPT) request_counter[0] += 1 except Exception as e: # ... await asyncio.sleep(0)asyncdefmain(): # ... setup ... llm = Ollama(model=MODEL_NAME) # 2. Setup concurrency controls. semaphore = asyncio.Semaphore(CONCURRENCY_LEVEL) request_counter = [0] # 3. Create and start the worker tasks. tasks = [asyncio.create_task(worker(llm, semaphore, request_counter)) for _ inrange(CONCURRENCY_LEVEL)] # 4. Let the workers run for the specified duration. try: await asyncio.sleep(TEST_DURATION_SECONDS) finally: # 5. Cancel all worker tasks to stop the benchmark. for task in tasks: task.cancel() await asyncio.gather(*tasks, return_exceptions=True) # ... calculate and print results
我们创建 100 个无限循环的 worker,asyncio.Semaphore(CONCURRENCY_LEVEL) 作为关键控制,确保同时“在途”的请求不超过 100。让其运行 60 秒后取消任务收尾。
--- LangChainGo Saturation Results ---Total Duration: 1m0.02sCompleted Requests: 395Throughput: 6.58 req/sec--- LangChain Python Saturation Results ---Total Duration: 60.01sCompleted Requests: 255Throughput: 4.25 req/sec
结果显示客户端生成负载的效率差异:
60 秒内,Go 客户端完成 395 个请求,吞吐 6.58 req/sec;Python 客户端仅完成 255 个,请求吞吐 4.25 req/sec。
这意味着 LangChainGo 客户端在“喂饱”服务端方面高出 55%。客户端侧更低的开销让其能更快地派发新请求,最大化利用昂贵的 GPU 资源。
处理超时、工具失败与解析错误
最后,生产系统必须具备韧性。我们测试三个常见失败场景:
- 超时:当 LLM server 响应缓慢会怎样?
- 工具失败:若 Agent 的工具崩溃或返回错误会怎样?
- 解析错误:如果 LLM 返回了畸形 JSON 会怎样?

Resiliency(作者 Fareed Khan)
对于超时,Go 使用 context.WithTimeout,这是 Go 处理中止的惯用方式:
package main// --- Configuration ---const ( modelName = "llama3:8b" prompt = "Tell me a long story about the history of the internet." timeout = 2 * time.Second )funcmain() { fmt.Printf("--- LangChainGo: Timeout and Cancellation Test (Timeout: %v) ---\n", timeout) llm, err := ollama.New(ollama.WithModel(modelName))if err != nil { log.Fatalf("Failed to create Ollama client: %v", err) }// 2. Create a context with a deadline. ctx, cancel := context.WithTimeout(context.Background(), timeout)defer cancel() fmt.Println("Sending request that is expected to time out...") start := time.Now()// 3. Call the LLM with the cancellable context. _, err = llm.Call(ctx, prompt) duration := time.Since(start)// --- Verification --- fmt.Println("\n--- LangChainGo Resiliency Results ---") fmt.Printf("Request completed in: %v\n", duration)if err == nil { log.Fatalf("TEST FAILED: Expected a timeout error, but got none.") }// 4. Verify the error type.if errors.Is(err, context.DeadlineExceeded) { fmt.Println("SUCCESS: Received the correct 'context.DeadlineExceeded' error.") } elseif netErr, ok := err.(interface{ Timeout() bool }); ok && netErr.Timeout() { fmt.Println("SUCCESS: Received a network timeout error, as expected.") } else { log.Fatalf("TEST FAILED: Expected a timeout error, but got a different error: %v", err) }// 5. Verify adherence to the timeout.if duration >= timeout && duration < timeout+500*time.Millisecond { fmt.Printf("SUCCESS: The function returned after ~%v, respecting the timeout.\n", timeout) } else { log.Fatalf("TEST FAILED: The function did not adhere to the timeout. Took %v.", duration) }}
Python 通常在 client 初始化时配置超时:
# --- Configuration ---MODEL_NAME = "llama3:8b"PROMPT = "Tell me a long story about the history of the internet."TIMEOUT_SECONDS = 2.0logging.basicConfig(level=logging.INFO, format='%(asctime)s - %(levelname)s - %(message)s')defmain(): """Main function to run the timeout benchmark.""" print(f"--- LangChain Python: Timeout Test (Timeout: {TIMEOUT_SECONDS}s) ---") # 1. Initialize the Ollama client with a timeout. try: llm = Ollama(model=MODEL_NAME, request_timeout=TIMEOUT_SECONDS) except Exception as e: logging.fatal(f"Failed to create Ollama client: {e}") return print("Sending request that is expected to time out...") start_time = time.perf_counter() err = None # 2. Call the LLM. try: llm.invoke(PROMPT) except Exception as e: err = e duration = time.perf_counter() - start_time # --- Verification --- print("\n--- LangChain Python Resiliency Results ---") print(f"Request completed in: {duration:.4f}s") if err isNone: logging.fatal("TEST FAILED: Expected a timeout error, but got none.") # 3. Verify the error type. error_string = str(err).lower() if"timed out"in error_string or"timeout"in error_string: print(f"SUCCESS: Received an expected timeout-related error: {type(err).__name__}") else: logging.fatal(f"TEST FAILED: Expected a timeout error, but got a different error: {err}") # 4. Verify adherence to the timeout. if TIMEOUT_SECONDS <= duration < TIMEOUT_SECONDS + 0.5: print(f"SUCCESS: The function returned after ~{TIMEOUT_SECONDS}s, respecting the timeout.") else: logging.fatal(f"TEST FAILED: The function did not adhere to the timeout. Took {duration:.4f}s.")if __name__ == "__main__": main()
运行超时测试:
# running go veriongo run timeout.go# running python versionpython timeout.py
``````plaintext
--- LangChainGo: Timeout and Cancellation Test (Timeout: 2s) ------ LangChainGo Resiliency Results ---Request completed in: 2.0015sSUCCESS: Received the correct 'context.DeadlineExceeded' error.SUCCESS: The function returned after ~2s, respecting the timeout.--- LangChain Python: Timeout Test (Timeout: 2.0s) ------ LangChain Python Resiliency Results ---Request completed in: 2.0081sSUCCESS: Received an expected timeout-related error: ReadTimeoutSUCCESS: The function returned after ~2.0s, respecting the timeout.
这里看的是正确性而非速度。两种框架都能正确处理超时,并在截止时间后立即返回。这是生产库的基本素养。
主要区别在于方式:
- Go 以每个请求的
context控制,更灵活、适合复杂系统为不同 API 调用设定不同超时; - Python 在 client 层统一配置更简单,但粒度更粗。
对于工具和解析失败,两者同样提供错误处理机制:
- Go 显式传播错误,便于开发者直接处理,控制明确;
- LangChain Python 提供更高阶的封装,比如
AgentExecutor的handle_parsing_errors=True,可自动捕获工具失败并反馈给 Agent prompt,允许自我纠正。
可以说:Go 提供底层可控、可预测的错误处理;Python 则提供构建复杂自愈 agentic 逻辑的便捷。
第五部分:衡量真实运营成本
目前我们关注的多是速度、延迟、吞吐与响应时间。但在真实生产环境中,速度只是故事的一半,另一半是运营成本。这不仅是金钱,也包括应用在生命周期中所消耗的资源。
一个很快、却泄露内存,或者一加监控就变慢的应用,并不具备生产可用性,反而是问题。

Operation Cost Benchmark(作者 Fareed Khan)
最后我们测量两个关键运营成本:
- 有状态 Agent 在长时会话中的内存消耗;
- 加上必要可观测性后带来的性能损耗。
内存占用:长会话对话
聊天机器人与 Agent 需要记忆。最简单方式是 ConversationBufferMemory,每一轮都把完整历史附加到 prompt。这虽简单,但会导致内存占用快速增长。

Memory Footprint(作者 Fareed Khan)
该测试模拟 100 轮的对话,并在关键检查点测量内存使用,观察框架如何处理不断增长的状态。
Go 使用内置 runtime 获取精确的堆内存统计:
package main// --- Configuration ---const ( numTurns = 100 modelName = "llama3:8b" initialPrompt = "My name is John.")// A struct to hold the metrics we want to capture at each checkpoint.type BenchmarkMetrics struct { Turn int Latency time.Duration HeapAlloc uint64// Bytes currently allocated on the heap TotalAlloc uint64// Cumulative bytes allocated (shows churn) NumGC uint32// Number of garbage collections PauseTotalNs uint64// Total time spent in GC pauses}funcmain() { fmt.Printf("--- LangChainGo: Long-Term Memory Footprint Test (%d Turns) ---\n", numTurns)// 1. Initialize the LLM and Memory components. llm, err := ollama.New(ollama.WithModel(modelName))if err != nil { log.Fatalf("Failed to create LLM: %v", err) } mem := memory.NewConversationBuffer() conversationChain := chains.NewConversation(llm, mem) checkpoints := map[int]bool{1: true, 10: true, 50: true, 100: true}var metrics []BenchmarkMetricsvar initialMemStats runtime.MemStats runtime.ReadMemStats(&initialMemStats) fmt.Println("Starting simulated conversation...")// 2. Start the conversation loop. currentPrompt := initialPrompt ctx := context.Background()for i := 1; i <= numTurns; i++ { start := time.Now()// 3. Run the chain. result, err := chains.Run(ctx, conversationChain, currentPrompt)if err != nil { log.Fatalf("Chain run failed at turn %d: %v", i, err) } latency := time.Since(start) currentPrompt = fmt.Sprintf("That's interesting. Can you tell me more about the last thing you said? My name is still %s.", "John")// 4. Record metrics at specified checkpoints.if checkpoints[i] { var currentMemStats runtime.MemStats runtime.ReadMemStats(¤tMemStats) metrics = append(metrics, BenchmarkMetrics{ Turn: i, Latency: latency, HeapAlloc: currentMemStats.Alloc, // Current live memory TotalAlloc: currentMemStats.TotalAlloc - initialMemStats.TotalAlloc, NumGC: currentMemStats.NumGC - initialMemStats.NumGC, PauseTotalNs: currentMemStats.PauseTotalNs - initialMemStats.PauseTotalNs, }) fmt.Printf("Checkpoint Turn %d: Latency=%v\n", i, latency) } }// 5. Print the final results table. printResults(metrics)}// Eval Result metricsfuncprintResults(metrics []BenchmarkMetrics) { fmt.Println("\n--- LangChainGo Memory & Performance Results ---") fmt.Printf("%-5s | %-15s | %-15s | %-20s | %-10s | %-20s\n", "Turn", "Latency", "Heap Alloc", "Total Alloc (Churn)", "Num GC", "Total GC Pause")for _, m := range metrics { heapAllocKB := float64(m.HeapAlloc) / 1024 totalAllocMB := float64(m.TotalAlloc) / (1024 * 1024) pauseMs := float64(m.PauseTotalNs) / 1_000_000 fmt.Printf("%-5d | %-15v | %-15s | %-20s | %-10d | %-20s\n", m.Turn, m.Latency.Round(time.Millisecond), fmt.Sprintf("%.2f KB", heapAllocKB), fmt.Sprintf("%.2f MB", totalAllocMB), m.NumGC, fmt.Sprintf("%.2f ms", pauseMs), ) }}
我们建立带 ConversationBuffer 的 ConversationChain:
- 循环中,每次
chains.Run都会:从内存加载完整历史、格式化为 prompt、调用 LLM、再将本轮输入输出写回内存; - 用
runtime.ReadMemStats捕捉HeapAlloc(当前活跃内存)与TotalAlloc(累计分配,反映 churn)。
Python 用 psutil 读取进程 RSS 作为内存指标:
# --- Configuration ---NUM_TURNS = 100MODEL_NAME = "llama3:8b"INITIAL_PROMPT = "My name is John."defget_memory_usage(): """Gets the current memory usage (RSS) of the process in bytes.""" process = psutil.Process(os.getpid()) return process.memory_info().rssdefmain(): """Main function to run the memory footprint benchmark.""" print(f"--- LangChain Python: Long-Term Memory Footprint Test ({NUM_TURNS} Turns) ---") llm = Ollama(model=MODEL_NAME) memory = ConversationBufferMemory() conversation_chain = ConversationChain(llm=llm, memory=memory) checkpoints = {1, 10, 50, 100} metrics = [] initial_mem_usage = get_memory_usage() print("Starting simulated conversation...") current_prompt = INITIAL_PROMPT for i inrange(1, NUM_TURNS + 1): start_time = time.perf_counter() # 3. Run one turn of the conversation. response = conversation_chain.invoke({"input": current_prompt}) latency = time.perf_counter() - start_time current_prompt = f"That's interesting. Can you tell me more about the last thing you said? My name is still John." if i in checkpoints: current_mem_usage = get_memory_usage() mem_increase = current_mem_usage - initial_mem_usage metrics.append({ "turn": i, "latency_s": latency, "rss_increase_bytes": mem_increase, }) print(f"Checkpoint Turn {i}: Latency={latency:.4f}s") print_results(metrics)defprint_results(metrics): """Prints the final benchmark results in a formatted table.""" print("\n--- LangChain Python Memory & Performance Results ---") print(f"{'Turn':<5} | {'Latency (s)':<15} | {'Memory Increase (RSS)':<25}") for m in metrics: rss_increase_mb = m['rss_increase_bytes'] / (1024 * 1024) print(f"{m['turn']:<5} | {m['latency_s']:<15.4f} | {f'{rss_increase_mb:.2f} MB':<25}")if __name__ == "__main__": main()
Python 逻辑等同:创建带 ConversationBufferMemory 的 ConversationChain,循环调用 invoke,在检查点读取 RSS 增量。
运行结果:
--- LangChainGo Memory & Performance Results ---Turn | Latency | Heap Alloc | Total Alloc (Churn) | Num GC | Total GC Pause-----------------------------------------------------------------------------------------------------1 |1.95s |160.25 KB |5.10 MB |2 |0.31 ms10 |2.85s |510.50 KB |58.60 MB |18 |2.55 ms50 |6.10s |2850.20 KB |310.40 MB |85 |12.82 ms100 |11.25s |5910.80 KB |680.95 MB |165 |25.15 ms--- LangChain Python Memory & Performance Results ---Turn | Latency (s) | Memory Increase (RSS)-------------------------------------------------------------------1 |2.5012 |22.50 MB10 |4.1534 |45.12 MB50 |10.2912 |145.80 MB100 |19.8567 |290.25 MB
内存效率差异巨大:
100 轮后,Go 应用堆上仅 5.9 MB 活跃内存;而 Python 进程 RSS 增加了 290.25 MB。
尽管不完全可一一对应,但足以说明:Go 作为编译型、有值类型与高效 GC 的语言,内存更精简;Python 的动态特性与对象开销使同等对话历史需要显著更多内存。
对于要同时处理成千上万长会话的服务,这直接关系到服务器成本与稳定性。
可观测性开销:Tracing 的成本
在生产环境需要可观测性:日志、指标与 trace(如 LangSmith)以理解系统行为、调试问题与监控性能。
但这些“观察”不是免费的,每条日志与每个 trace 事件都带来少量开销。

Observability(作者 Fareed Khan)
该测试度量这部分开销。我们将并发 Agent 基准运行两次:一次无任何仪表(baseline),一次开启简单的 logging 回调,打印 Agent 生命周期的每个事件。
Go 实现:定义实现 callbacks.Handler 接口的 SimpleLogHandler:
package mainimport ("context""fmt""log""sort""strings""sync""time""github.com/tmc/langchaingo/agents""github.com/tmc/langchaingo/callbacks""github.com/tmc/langchaingo/chains""github.com/tmc/langchaingo/llms/ollama""github.com/tmc/langchaingo/schema""github.com/tmc/langchaingo/tools")// ... Tool definition ...// --- Custom Callback Handler ---type SimpleLogHandler struct { callbacks.SimpleHandler}func(h SimpleLogHandler) HandleChainStart(ctx context.Context, inputs map[string]any) { log.Printf("[HANDLER] Chain Start. Inputs: %v", inputs)}func(h SimpleLogHandler) HandleChainEnd(ctx context.Context, outputs map[string]any) { /* ... */ }func(h SimpleLogHandler) HandleLLMStart(ctx context.Context, prompts []string) { /* ... */ }func(h SimpleLogHandler) HandleLLMEnd(ctx context.Context, output schema.LLMResult) { /* ... */ }func(h SimpleLogHandler) HandleToolStart(ctx context.Context, input string) { /* ... */ }func(h SimpleLogHandler) HandleToolEnd(ctx context.Context, output string) { /* ... */ }func(h SimpleLogHandler) HandleAgentAction(ctx context.Context, action schema.AgentAction) { /* ... */ }// ...funcrunBenchmark(withCallbacks bool) BenchmarkMetrics {// ... setup llm and tools ...for i := 0; i < concurrencyLevel; i++ { wg.Add(1)gofunc(workerID int) { defer wg.Done() var opts []chains.ChainCallOption if withCallbacks { // Each goroutine gets its own handler instance. opts = append(opts, chains.WithCallbacks(SimpleLogHandler{})) } agentExecutor, _ := agents.Initialize(llm, availableTools, agents.ZeroShotReactDescription) start := time.Now() _, err := chains.Run(context.Background(), agentExecutor, multiHopPrompt, opts...) // ... }(i) }// ... wait and calculate metrics ...}
关键在 runBenchmark:当 withCallbacks 为 true 时,创建 SimpleLogHandler 实例并通过 chains.WithCallbacks 传入 chains.Run,框架会在 Agent 的每一步调用相应的 handler。
Python 版本定义 BaseCallbackHandler 子类:
# --- Custom Callback Handler ---classSimpleLogHandler(BaseCallbackHandler): defon_chain_start(self, serialized: Dict[str, Any], inputs: Dict[str, Any], **kwargs: Any) -> Any: print(f"[HANDLER] Chain Start. Inputs: {list(inputs.keys())}") defon_chain_end(self, outputs: Dict[str, Any], **kwargs: Any) -> Any: print(f"[HANDLER] Chain End. Outputs: {list(outputs.keys())}") defon_llm_start(self, serialized: Dict[str, Any], prompts: List[str], **kwargs: Any) -> Any: print(f"[HANDLER] LLM Start. Prompt: {prompts[0][:50]}...") defon_llm_end(self, response, **kwargs: Any) -> Any: print(f"[HANDLER] LLM End. Generations: {len(response.generations)}") defon_tool_start(self, serialized: Dict[str, Any], input_str: str, **kwargs: Any) -> Any: print(f"[HANDLER] Tool Start. Input: {input_str}") defon_tool_end(self, output: str, **kwargs: Any) -> Any: print(f"[HANDLER] Tool End. Output: {output}")# --- Agent runner ---defrun_agent_task(llm, tools, prompt_template, with_callbacks: bool, worker_id: int): """Runs a single agent task and returns its latency.""" callbacks = [SimpleLogHandler()] if with_callbacks else [] agent = create_react_agent(llm, tools, prompt_template) agent_executor = AgentExecutor( agent=agent, tools=tools, handle_parsing_errors=True, callbacks=callbacks, ) start_time = time.perf_counter() agent_executor.invoke({"input": PROMPT}) return time.perf_counter() - start_time
我们将 handler 实例传给 AgentExecutor 的 callbacks 列表,LangChain 的回调管理器会在 Agent 运行时调用相应 on_... 方法。
运行并分析结果:
--- Observability Overhead Analysis -----------------------------------------------------Metric | Baseline |With Callbacks | Overhead/Degradation--------------------------------------------------Throughput (ops/sec) |10.51 |10.15 |3.43%Avg Latency |3.89s |4.05s |+4.11%P99 Latency |4.75s |4.95s |----------------------------------------------------- Observability Overhead Analysis -------------------------------------------------------------------------------------Metric | Baseline |With Callbacks | Overhead/Degradation----------------------------------------------------------------------------------Throughput (ops/sec) |6.95 |4.51 |35.11%Avg Latency (s) |5.85 |8.95 |+53.00%P99 Latency (s) |6.91 |11.21 |Total CPU Time (s) |9.85 |18.92 |+92.08%----------------------------------------------------------------------------------
这也许是最醒目的结果:
在 Go 中,开启简单日志只带来……
约 3–4% 的轻微性能下降;而在 Python 中,同等可观测性导致吞吐骤降 35%、平均延迟增加 53%、CPU 使用几乎翻倍。
原因在于 Python 中每个回调事件都需要动态函数调用、对象创建,并在解释型框架的多层中传递。在高并发负载下,这种“千刀万剐”的代价极其可观;而 Go 的编译期函数调用几乎无开销。
对任何依赖细粒度、实时 tracing 来调试与监控的严肃生产系统而言,这是关键发现:在 Python 中可观测性的成本可能高昂,而在 Go 中则几乎“免费”。
想入门 AI 大模型却找不到清晰方向?备考大厂 AI 岗还在四处搜集零散资料?别再浪费时间啦!2025 年 AI 大模型全套学习资料已整理完毕,从学习路线到面试真题,从工具教程到行业报告,一站式覆盖你的所有需求,现在全部免费分享!
👇👇扫码免费领取全部内容👇👇

一、学习必备:100+本大模型电子书+26 份行业报告 + 600+ 套技术PPT,帮你看透 AI 趋势
想了解大模型的行业动态、商业落地案例?大模型电子书?这份资料帮你站在 “行业高度” 学 AI:
1. 100+本大模型方向电子书

2. 26 份行业研究报告:覆盖多领域实践与趋势
报告包含阿里、DeepSeek 等权威机构发布的核心内容,涵盖:
- 职业趋势:《AI + 职业趋势报告》《中国 AI 人才粮仓模型解析》;
- 商业落地:《生成式 AI 商业落地白皮书》《AI Agent 应用落地技术白皮书》;
- 领域细分:《AGI 在金融领域的应用报告》《AI GC 实践案例集》;
- 行业监测:《2024 年中国大模型季度监测报告》《2025 年中国技术市场发展趋势》。
3. 600+套技术大会 PPT:听行业大咖讲实战
PPT 整理自 2024-2025 年热门技术大会,包含百度、腾讯、字节等企业的一线实践:

- 安全方向:《端侧大模型的安全建设》《大模型驱动安全升级(腾讯代码安全实践)》;
- 产品与创新:《大模型产品如何创新与创收》《AI 时代的新范式:构建 AI 产品》;
- 多模态与 Agent:《Step-Video 开源模型(视频生成进展)》《Agentic RAG 的现在与未来》;
- 工程落地:《从原型到生产:AgentOps 加速字节 AI 应用落地》《智能代码助手 CodeFuse 的架构设计》。
二、求职必看:大厂 AI 岗面试 “弹药库”,300 + 真题 + 107 道面经直接抱走
想冲字节、腾讯、阿里、蔚来等大厂 AI 岗?这份面试资料帮你提前 “押题”,拒绝临场慌!

1. 107 道大厂面经:覆盖 Prompt、RAG、大模型应用工程师等热门岗位
面经整理自 2021-2025 年真实面试场景,包含 TPlink、字节、腾讯、蔚来、虾皮、中兴、科大讯飞、京东等企业的高频考题,每道题都附带思路解析:

2. 102 道 AI 大模型真题:直击大模型核心考点
针对大模型专属考题,从概念到实践全面覆盖,帮你理清底层逻辑:

3. 97 道 LLMs 真题:聚焦大型语言模型高频问题
专门拆解 LLMs 的核心痛点与解决方案,比如让很多人头疼的 “复读机问题”:

三、路线必明: AI 大模型学习路线图,1 张图理清核心内容
刚接触 AI 大模型,不知道该从哪学起?这份「AI大模型 学习路线图」直接帮你划重点,不用再盲目摸索!

路线图涵盖 5 大核心板块,从基础到进阶层层递进:一步步带你从入门到进阶,从理论到实战。

L1阶段:启航篇丨极速破界AI新时代
L1阶段:了解大模型的基础知识,以及大模型在各个行业的应用和分析,学习理解大模型的核心原理、关键技术以及大模型应用场景。

L2阶段:攻坚篇丨RAG开发实战工坊
L2阶段:AI大模型RAG应用开发工程,主要学习RAG检索增强生成:包括Naive RAG、Advanced-RAG以及RAG性能评估,还有GraphRAG在内的多个RAG热门项目的分析。

L3阶段:跃迁篇丨Agent智能体架构设计
L3阶段:大模型Agent应用架构进阶实现,主要学习LangChain、 LIamaIndex框架,也会学习到AutoGPT、 MetaGPT等多Agent系统,打造Agent智能体。

L4阶段:精进篇丨模型微调与私有化部署
L4阶段:大模型的微调和私有化部署,更加深入的探讨Transformer架构,学习大模型的微调技术,利用DeepSpeed、Lamam Factory等工具快速进行模型微调,并通过Ollama、vLLM等推理部署框架,实现模型的快速部署。

L5阶段:专题集丨特训篇 【录播课】

四、资料领取:全套内容免费抱走,学 AI 不用再找第二份
不管你是 0 基础想入门 AI 大模型,还是有基础想冲刺大厂、了解行业趋势,这份资料都能满足你!
现在只需按照提示操作,就能免费领取:
👇👇扫码免费领取全部内容👇👇

2025 年想抓住 AI 大模型的风口?别犹豫,这份免费资料就是你的 “起跑线”!
更多推荐


所有评论(0)