【建议收藏】AI智能体工作流5种架构设计模式详解:从小白到程序员的进阶指南
本文详细介绍了AI智能体工作流的5种架构设计模式:简单型、记忆型、迭代型、分层型和协作型。文章剖析了每种架构的工作原理、适用场景和关键特征,强调这些模式可组合使用以构建更强大的AI系统。同时提供了AI大模型学习资源,帮助读者从零基础入门到实战应用,掌握AI时代的核心技能。
本文对AI 智能体的工作流(Workflow)的5种架构设计模式、何时使用何种流程以及对 AI 智能架构未来意味着什么进行一个实用的分解。

下文我们对5种架构设计模式详细剖析之。
一、AI 智能体工作流剖析
让我们从基础开始。在这个语境中,工作流(Workflow)是一个逐步的蓝图,决定了 AI 智能体如何思考、规划、行动和学习。它将像 GPT-5 这样的静态模型转变为一个可以规划旅行、编写代码、搜索网络甚至自我调试的系统。

你可以把它想象成编舞:模型是舞者,但工作流才是舞蹈套路。没有它,即使是最有能力的模型也不知道接下来该做什么。
AI 智能体的工作流通常涉及以下内容:
- 记忆(以便 AI 智能体记住之前的步骤):这是 AI 智能体的长期大脑。它记得自己已经做了什么、之前的步骤、决策或用户输入,因此在任务中途不会失去上下文。如果没有记忆,AI 智能体就会像患有健忘症的金鱼一样。
- 规划(将大任务分解为小任务):规划是 AI 智能体将一个庞大、混乱的任务分解为可管理步骤的能力。就像厨师在烹饪前准备食材一样,AI 智能体会在开始之前规划出需要完成的内容。
- 工具使用(访问 API、搜索引擎、数据库):AI 智能体并不是无所不知的,它们依赖工具。无论是调用 API、查询数据库还是谷歌搜索,工具使用让它们能够扩展超出模型本身的能力。
- 反思(检查自己的输出并进行修订):反思是 AI 智能体的自我审查过程。完成一个步骤后,它会停下来问:“我做对了吗?”如果没有,它会进行修订和改进。你可以把它想象成内置的批评家,让 AI 智能体保持诚实。**
二、AI 智能体工作流5种架构设计模式
接下来我们来了解不同 AI 智能体的架构和工作方式。
1、简单 AI 智能体架构设计模式
一次性,无记忆,这是你会遇到的最基础的 AI 智能体类型,可以把它想象成自动售货机。你给它输入,它给你输出。仅此而已。没有记忆,没有学习,也不考虑上次发生了什么。

第一、简单 AI 智能体工作方式
- AI 智能体接收输入(比如:文本提示词、传感器读数或按钮按下)。
- 它将这个输入通过一组固定的规则或直接的大模型调用运行。
- 根据匹配结果,它选择并执行一个动作。
- 然后流程重置,准备接收下一个输入。它不会记得刚刚发生了什么。
第二、适用场景
当你只需要一个快速、可靠的回答,而不在乎上下文时,比如:计算器、命令机器人或输入提示词 → 输出回答的系统,这种 AI 智能体就很实用。
第三、关键特征
缺乏内部状态或记忆。它的决策完全基于当前的即时输入。这使得它适合那些过去历史或未来预测无关紧要,且需要即时、一致回应的任务。
2、带记忆的 AI 智能体架构设计模式
具有上下文感知能力的决策者,可以把它想象成一台突然能记住你上次选择的自动售货机,并利用这个信息为你提供更好的建议。这种更高级的 AI 智能体会存储并更新一个关于目前为止发生的事情的记忆。这个记忆会影响它的未来行动。

第一、带记忆的 AI 智能体工作方式
- AI 智能体接收到新的输入。
- 它将这个输入与它的内部记忆(存储过去的动作、状态或上下文)结合起来。
- 这个记忆会持续更新,因此 AI 智能体可以“理解”环境是如何随时间演变的。
- 然后它利用当前输入和之前记住的内容来做出决策。
第二、有什么不同?
与简单 AI 智能体不同,它不再是盲目地做出回应。它利用历史信息来增加细微差别,就像你在对话中根据之前说过的内容做出不同的回应一样。
第三、适用场景
这种 AI 智能体非常适合需要跟踪持续对话的聊天机器人,或者需要记住之前位置的导航系统。
第四、关键特征
能够维护并利用对环境的内部表示,从而实现随时间推移的上下文感知和更智能的决策。这使得它能够应对导航、跟踪和理解动态环境的任务。
3、迭代 AI 智能体架构设计模式
反思、重试、改进,这种 AI 智能体通过增加自我评估和改进来提升性能。可以把它想象成作家修改草稿或艺术家完善素描。迭代 AI 智能体会做一件事,查看结果,然后不断改进。

第一、迭代 AI 智能体工作方式
- 它从一个明确的目标开始,尝试实现这个目标。
- 它创建一个初步的计划或输出。
- 它运行这个计划,然后评估结果与目标的接近程度。
- 根据评估,它更新自己的方法,可能修复一个错误或优化一个策略。
- 它会重复这个循环,直到满意或达到停止条件。
第二、反馈循环
这种 AI 智能体的核心是一个改进循环:做、检查、学习、再做。这使得它能够随着时间推移产生更智能的输出。
第三、适用场景
这种 AI 智能体非常适合内容生成(比如:编写代码或电子邮件)、玩游戏或优化任务(比如:日程安排或布局设计)——在这些场景中,随着时间推移的改进能够带来更好的结果。
第四、关键特征
采用持续的反馈循环,实现自我修正和多次尝试中的逐步改进,适合需要优化和高质量输出的任务。
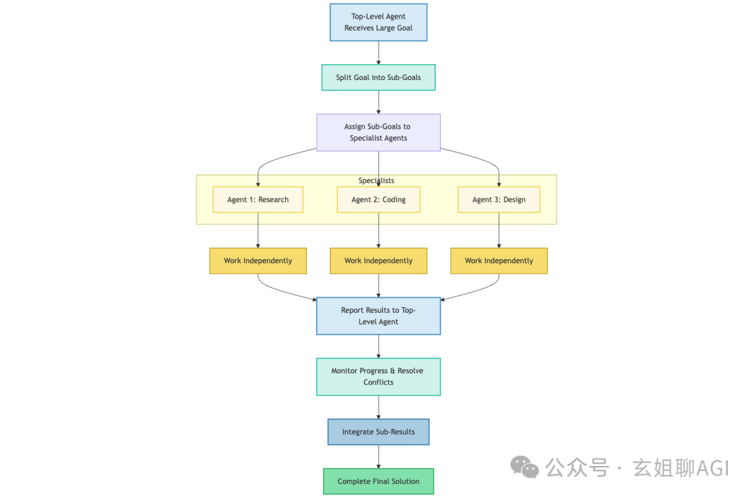
4、分层 AI 智能体架构设计模式
结构化问题解决者,这是 AI 智能体中的项目经理。分层 AI 智能体将一个大问题分解为更小的部分,并将这些部分分配给专门的子 AI 智能体,每个子 AI 智能体都负责工作的一部分。

第一、分层 AI 智能体工作方式
顶级 AI 智能体接收到一个大的目标。
它将目标分解为子目标,并将这些子目标分配给不同的专家 AI 智能体(每个 AI 智能体都在特定领域有专长)。
这些低级 AI 智能体独立地处理自己的部分,其中一些甚至可能是基于记忆或迭代的。
顶级 AI 智能体监控进度,解决冲突,并将所有结果整合在一起,形成一个完整的解决方案。
第二、适用场景
这种结构非常适合解决复杂、多步骤的任务,比如:端到端的产品构建、企业工作流程或多模态内容创作(例如:先生成文本,然后是图像,最后是视频)。
第三、关键特征
通过将复杂问题分解为可管理的部分并利用专门的专长,为 AI 智能体自主性提供了一种结构化和可扩展的方法,从而能够应对高度复杂的问题。
5、协作 AI 智能体架设计模式
分布式同行团队合作,现在想象一下,一群 AI 智能体不是以自上而下的结构,而是以平等的身份一起工作。每个 AI 智能体都有独特的贡献,它们通过协作、协商和共享知识来解决问题。**

第一、协作 AI 智能体工作方式
- 多个 AI 智能体都知道一个共享的问题。
- 每个 AI 智能体独立地识别自己可以贡献的内容。
- 它们相互沟通,共享数据,请求帮助,提出建议。
- 一个协调层帮助它们保持一致,这可能包括协商规则、出价系统或共享内存空间。
- 它们根据自己的知识、他人的告知以及团队的需求采取行动。
- 随着任务的推进,它们继续共同完善解决方案。
没有中央权威。AI 智能体相互交流并做出分散的决策。这就像一群人工智能研究人员在研究问题的不同部分并一起头脑风暴一样。
第二、适用场景
最适合开放式的协作工作流程,比如:创意头脑风暴、去中心化控制系统(机器人集群、物联网)或者多 AI 智能体研究模拟。
第三、关键特征
通过允许多个 AI 智能体利用各自的能力并共同实现目标,为复杂、分布式任务提供了强大而灵活的问题解决能力,通常展现出涌现智能。它在可以并行化任务或需要多样化专长而无需集中控制的环境中蓬勃发展。
三、AI 智能体工作流架构设计总结
你可能会注意到,这些 AI 智能体类型并不是相互排斥的。一个复杂的 AI 智能体工作流程通常会结合这些原则中的几种。例如,一个分层系统可能在低层使用迭代 AI 智能体,而这些迭代 AI 智能体甚至可能有记忆!
AI 智能体工作流程的美妙之处在于它们的模块化以及将这些不同类型的 AI 智能体结合起来构建极其强大和自主系统的可能性。我们真正进入了一个时代,在这个时代中,人工智能不仅仅是我们使用的工具,而是一个能够主动为我们工作、主动采取行动并以越来越复杂的水平解决问题的智能实体。
这就是对不同类型人工智能 AI 智能体的深入探讨的全部内容!

普通人如何抓住AI大模型的风口?
领取方式在文末
为什么要学习大模型?
目前AI大模型的技术岗位与能力培养随着人工智能技术的迅速发展和应用 , 大模型作为其中的重要组成部分 , 正逐渐成为推动人工智能发展的重要引擎 。大模型以其强大的数据处理和模式识别能力, 广泛应用于自然语言处理 、计算机视觉 、 智能推荐等领域 ,为各行各业带来了革命性的改变和机遇 。
目前,开源人工智能大模型已应用于医疗、政务、法律、汽车、娱乐、金融、互联网、教育、制造业、企业服务等多个场景,其中,应用于金融、企业服务、制造业和法律领域的大模型在本次调研中占比超过 30%。
随着AI大模型技术的迅速发展,相关岗位的需求也日益增加。大模型产业链催生了一批高薪新职业:
人工智能大潮已来,不加入就可能被淘汰。如果你是技术人,尤其是互联网从业者,现在就开始学习AI大模型技术,真的是给你的人生一个重要建议!
最后
只要你真心想学习AI大模型技术,这份精心整理的学习资料我愿意无偿分享给你,但是想学技术去乱搞的人别来找我!
在当前这个人工智能高速发展的时代,AI大模型正在深刻改变各行各业。我国对高水平AI人才的需求也日益增长,真正懂技术、能落地的人才依旧紧缺。我也希望通过这份资料,能够帮助更多有志于AI领域的朋友入门并深入学习。
真诚无偿分享!!!
vx扫描下方二维码即可
加上后会一个个给大家发
【附赠一节免费的直播讲座,技术大佬带你学习大模型的相关知识、学习思路、就业前景以及怎么结合当前的工作发展方向等,欢迎大家~】
大模型全套学习资料展示
自我们与MoPaaS魔泊云合作以来,我们不断打磨课程体系与技术内容,在细节上精益求精,同时在技术层面也新增了许多前沿且实用的内容,力求为大家带来更系统、更实战、更落地的大模型学习体验。

希望这份系统、实用的大模型学习路径,能够帮助你从零入门,进阶到实战,真正掌握AI时代的核心技能!
01 教学内容

-
从零到精通完整闭环:【基础理论 →RAG开发 → Agent设计 → 模型微调与私有化部署调→热门技术】5大模块,内容比传统教材更贴近企业实战!
-
大量真实项目案例: 带你亲自上手搞数据清洗、模型调优这些硬核操作,把课本知识变成真本事!
02适学人群
应届毕业生: 无工作经验但想要系统学习AI大模型技术,期待通过实战项目掌握核心技术。
零基础转型: 非技术背景但关注AI应用场景,计划通过低代码工具实现“AI+行业”跨界。
业务赋能突破瓶颈: 传统开发者(Java/前端等)学习Transformer架构与LangChain框架,向AI全栈工程师转型。

vx扫描下方二维码即可
【附赠一节免费的直播讲座,技术大佬带你学习大模型的相关知识、学习思路、就业前景以及怎么结合当前的工作发展方向等,欢迎大家~】
本教程比较珍贵,仅限大家自行学习,不要传播!更严禁商用!
03 入门到进阶学习路线图
大模型学习路线图,整体分为5个大的阶段:
04 视频和书籍PDF合集

从0到掌握主流大模型技术视频教程(涵盖模型训练、微调、RAG、LangChain、Agent开发等实战方向)

新手必备的大模型学习PDF书单来了!全是硬核知识,帮你少走弯路(不吹牛,真有用)
05 行业报告+白皮书合集
收集70+报告与白皮书,了解行业最新动态!
06 90+份面试题/经验
AI大模型岗位面试经验总结(谁学技术不是为了赚$呢,找个好的岗位很重要)

07 deepseek部署包+技巧大全

由于篇幅有限
只展示部分资料
并且还在持续更新中…
真诚无偿分享!!!
vx扫描下方二维码即可
加上后会一个个给大家发
【附赠一节免费的直播讲座,技术大佬带你学习大模型的相关知识、学习思路、就业前景以及怎么结合当前的工作发展方向等,欢迎大家~】
更多推荐


所有评论(0)