【收藏】AI产品经理实战指南:如何精准挖掘业务痛点,让大模型技术真正落地
文章以培训场景为例,详细阐述了AI产品经理如何从业务梳理开始,发现AI应用场景,通过小规模试点验证可行性,再进行大规模验证,最终打造有效的AI解决方案。核心观点是,AI产品经理的价值不在于懂多少算法,而在于能否精准挖掘业务痛点,将AI技术转化为解决实际问题的工具,实现技术与业务的完美结合。
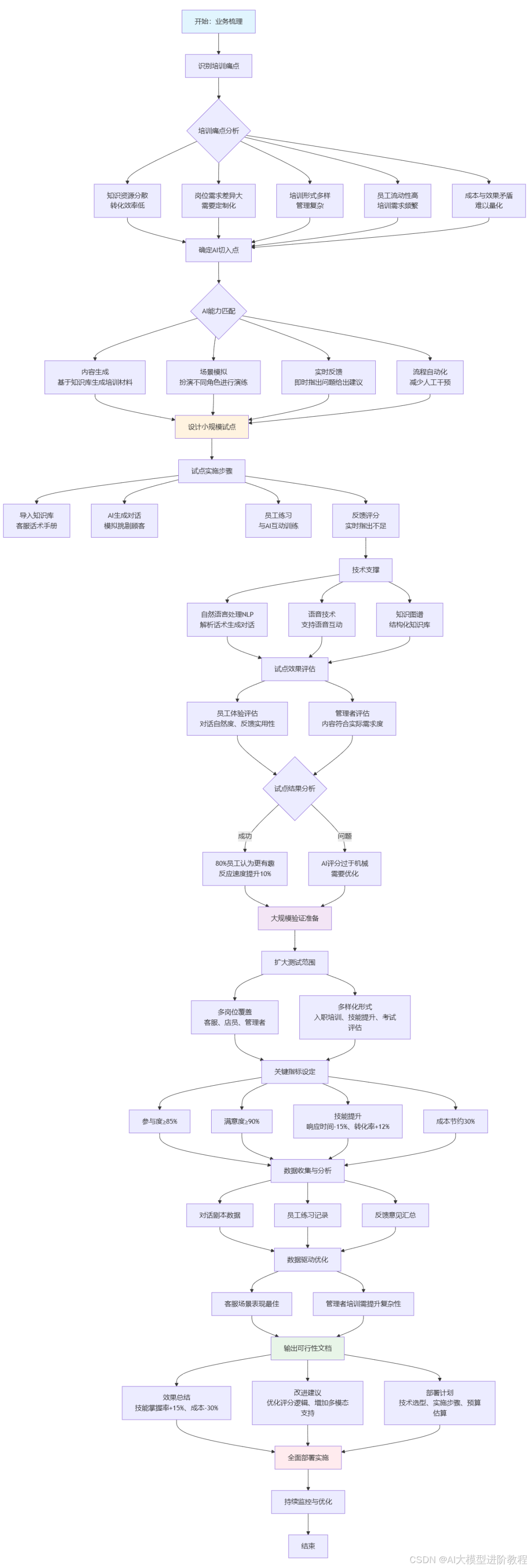
如果你是一位AI产品经理,面对老板的期待、团队的疑问和客户的痛点,手握最前沿的大模型技术,却发现:模型再强,也无法直接解决业务难题。你是不是也曾陷入这样的困境——技术很牛,但落地场景却总是“差口气”?真正的分水岭不在于你懂多少算法,而在于你能不能像侦探一样,精准挖掘业务痛点,把AI变成解决问题的“超级助手”。以培训场景为例,我将带你一步步拆解:如何从业务梳理到大规模验证,找到AI的“用武之地”,打造一个让老板拍手叫好的解决方案!

一、从业务梳理开始:发现AI的“用武之地”
任何AI应用的起点,都是深入理解业务现状和痛点。以培训场景为例,我们先来梳理一下企业面临的挑战和AI的潜在空间。
1、培训的痛点是什么?
- 知识资源分散,转化效率低:企业积累了大量文档、案例和经验,但这些资源往往停留在纸面,难以快速转化为可用的培训内容。
- 岗位需求差异大:客服需要掌握话术,店员需要熟悉产品知识,管理者需要提升领导力,培训内容必须高度定制化。
- 形式多样,管理复杂:新人培训、部门培训、考试考核等形式多样,但组织起来耗时耗力,效果评估也难以标准化。
- 流动性高岗位的压力:像客服、店员这样的岗位,员工流失率高,培训需求频繁,传统方式跟不上节奏。
- 成本与效果的矛盾:培训投入不小,但员工流失后资源浪费严重,效果也难以量化。
2、AI能做什么?
通过梳理,我们发现AI在培训中有几个关键切入点:
- 内容生成:AI可以基于企业知识库,快速生成针对不同岗位的培训材料,比如客服的对话脚本或店员的产品介绍。
- 场景模拟:AI能扮演客户、领导等角色,与员工进行实战演练,提供沉浸式体验。
- 实时反馈:AI能在练习中即时指出问题并给出建议,帮助员工快速改进。
- 流程自动化:从培训计划到考试评估,AI能减少人工干预,提升效率。
以一个实际例子来说,某零售企业发现新店员上手慢,影响销售业绩。通过业务梳理,他们明确了痛点:产品知识传授靠老员工口口相传,效率低且不规范。AI的空间就在于,将产品手册转化为互动式培训内容,并通过模拟顾客对话,让店员边学边练。
二、小规模试点:验证AI的可行性
找到AI的切入点后,下一步是通过小规模试点,测试技术的可行性和效果。以客服岗位为例,我们可以设计一个简单的AI陪练场景。
1、试点怎么做?
- 输入知识库:将客服话术手册导入AI系统。
- 生成对话:AI模拟挑剔的顾客,生成对话剧本。
- 员工练习:客服与AI互动,回答问题或处理投诉。
- 反馈与评分:AI实时指出语言表达的不足,并给出改进建议。
2、需要哪些技术?
- 自然语言处理(NLP):解析话术手册,生成自然对话。
- 语音技术:支持语音互动,增强真实感。
- 知识图谱:结构化知识库,便于AI快速调用。
3、结果如何评估?
试点后,我们收集了两组反馈:
- 员工体验:对话是否自然?反馈是否实用?
- 管理者意见:AI生成的内容是否符合实际需求?
试点结果显示,80%的客服员工认为AI陪练比传统培训更有趣,且反应速度提升了10%。这证明了AI在小范围内的可行性,但也暴露了问题,比如AI评分有时过于机械,需要优化。
三、大规模验证:从试点到全面应用
小规模试点成功后,我们需要扩大测试范围,验证AI在多场景下的能力,并为后续部署准备可行性文档。
1、测试范围
- 多岗位覆盖:不仅限于客服,还包括店员(销售话术练习)、管理者(领导力对话训练)。
- 多样化形式:测试AI在新员工入职培训、部门技能提升和考试评估中的表现。
2、关键指标
- 参与度:员工使用AI培训的比例达到85%以上。
- 满意度:通过问卷调查,90%的员工对AI陪练表示认可。
- 技能提升:客服响应时间缩短15%,店员销售转化率提升12%。
- 成本节约:相比传统培训,人工成本降低30%。
3、数据驱动优化
通过测试,我们收集了大量数据:AI生成的对话剧本、员工的练习记录、反馈意见等。分析发现,AI在客服场景中表现最佳,但在管理者培训中,模拟对话的复杂性仍需提升。这为后续优化指明了方向。
4、可行性文档的核心内容
基于测试结果,我们输出了详细的可行性文档:
- 效果总结:AI陪练在客服和店员培训中提升了15%的技能掌握率,成本降低30%。
- 改进建议:优化AI评分逻辑,增加多模态支持(如视频演示)。
- 部署计划:技术选型(NLP+语音识别)、实施步骤和预算估算。
四、当前解决方案:AI陪练的价值与局限
经过验证,AI陪练已成为培训场景中的明星产品。
1、它能做什么?
AI陪练利用大模型的对话能力,模拟真实场景,与员工互动练习。比如,客服可以与“虚拟顾客”对话,店员可以练习产品推销,管理者可以模拟团队管理场景。它的优势在于:
- 高效:无需真人陪练,随时可用。
- 灵活:根据岗位需求调整内容。
- 实用:实战演练提升实际表现。
2、有哪些局限?
- 评分精度:AI的反馈有时不够细腻,需人工校准。
- 输入依赖:效果依赖于知识库的质量和结构化程度。
3、一个真实案例
某电商企业引入AI陪练后,客服团队的投诉处理效率提升了20%,培训周期从两周缩短到三天,老板直呼“省钱又省心”。这正是AI产品经理追求的目标:用技术解决业务痛点。
五、总结
AI产品经理的真正价值,不是炫耀模型有多强,而是能像“业务侦探”一样,找到痛点、定义场景、验证效果,让AI成为企业不可或缺的伙伴。以培训场景为例,AI陪练不仅降低了成本,还让员工技能“看得见”地提升。这样的成功,离不开对业务的深刻洞察和对技术的精准应用。想想你所在的行业,哪些痛点可以被AI破解?不妨从一个小场景开始,按照“梳理痛点—试点验证—大规模部署”的路径,打造属于你的AI解决方案。
普通人如何抓住AI大模型的风口?
领取方式在文末
为什么要学习大模型?
目前AI大模型的技术岗位与能力培养随着人工智能技术的迅速发展和应用 , 大模型作为其中的重要组成部分 , 正逐渐成为推动人工智能发展的重要引擎 。大模型以其强大的数据处理和模式识别能力, 广泛应用于自然语言处理 、计算机视觉 、 智能推荐等领域 ,为各行各业带来了革命性的改变和机遇 。
目前,开源人工智能大模型已应用于医疗、政务、法律、汽车、娱乐、金融、互联网、教育、制造业、企业服务等多个场景,其中,应用于金融、企业服务、制造业和法律领域的大模型在本次调研中占比超过 30%。
随着AI大模型技术的迅速发展,相关岗位的需求也日益增加。大模型产业链催生了一批高薪新职业:
人工智能大潮已来,不加入就可能被淘汰。如果你是技术人,尤其是互联网从业者,现在就开始学习AI大模型技术,真的是给你的人生一个重要建议!
最后
只要你真心想学习AI大模型技术,这份精心整理的学习资料我愿意无偿分享给你,但是想学技术去乱搞的人别来找我!
在当前这个人工智能高速发展的时代,AI大模型正在深刻改变各行各业。我国对高水平AI人才的需求也日益增长,真正懂技术、能落地的人才依旧紧缺。我也希望通过这份资料,能够帮助更多有志于AI领域的朋友入门并深入学习。
真诚无偿分享!!!
vx扫描下方二维码即可
加上后会一个个给大家发
【附赠一节免费的直播讲座,技术大佬带你学习大模型的相关知识、学习思路、就业前景以及怎么结合当前的工作发展方向等,欢迎大家~】
大模型全套学习资料展示
自我们与MoPaaS魔泊云合作以来,我们不断打磨课程体系与技术内容,在细节上精益求精,同时在技术层面也新增了许多前沿且实用的内容,力求为大家带来更系统、更实战、更落地的大模型学习体验。

希望这份系统、实用的大模型学习路径,能够帮助你从零入门,进阶到实战,真正掌握AI时代的核心技能!
01 教学内容

-
从零到精通完整闭环:【基础理论 →RAG开发 → Agent设计 → 模型微调与私有化部署调→热门技术】5大模块,内容比传统教材更贴近企业实战!
-
大量真实项目案例: 带你亲自上手搞数据清洗、模型调优这些硬核操作,把课本知识变成真本事!
02适学人群
应届毕业生: 无工作经验但想要系统学习AI大模型技术,期待通过实战项目掌握核心技术。
零基础转型: 非技术背景但关注AI应用场景,计划通过低代码工具实现“AI+行业”跨界。
业务赋能突破瓶颈: 传统开发者(Java/前端等)学习Transformer架构与LangChain框架,向AI全栈工程师转型。

vx扫描下方二维码即可
【附赠一节免费的直播讲座,技术大佬带你学习大模型的相关知识、学习思路、就业前景以及怎么结合当前的工作发展方向等,欢迎大家~】
本教程比较珍贵,仅限大家自行学习,不要传播!更严禁商用!
03 入门到进阶学习路线图
大模型学习路线图,整体分为5个大的阶段:
04 视频和书籍PDF合集

从0到掌握主流大模型技术视频教程(涵盖模型训练、微调、RAG、LangChain、Agent开发等实战方向)

新手必备的大模型学习PDF书单来了!全是硬核知识,帮你少走弯路(不吹牛,真有用)
05 行业报告+白皮书合集
收集70+报告与白皮书,了解行业最新动态!
06 90+份面试题/经验
AI大模型岗位面试经验总结(谁学技术不是为了赚$呢,找个好的岗位很重要)

07 deepseek部署包+技巧大全

由于篇幅有限
只展示部分资料
并且还在持续更新中…
真诚无偿分享!!!
vx扫描下方二维码即可
加上后会一个个给大家发
【附赠一节免费的直播讲座,技术大佬带你学习大模型的相关知识、学习思路、就业前景以及怎么结合当前的工作发展方向等,欢迎大家~】
更多推荐



所有评论(0)