毕业设计--42459基于Android的智能课堂笔记APP系统 (案例分析)-附源码
摘 要 随着移动互联网和人工智能技术的发展,传统课堂教学模式逐渐暴露出诸多问题。学生在课堂中常因课件播放速度快、记录速度慢而遗漏重要笔记内容,且传统笔记方式分散注意力、易漏记错记、不利于分享和查找。为解决这些问题,本研究设计了一款基于Android的智能课堂笔记APP系统。系统前端采用Vue技术,后端基于Android开发,数据库选用MySQL。系统功能丰富,用户端包括首页访问、新闻
摘 要
随着移动互联网和人工智能技术的发展,传统课堂教学模式逐渐暴露出诸多问题。学生在课堂中常因课件播放速度快、记录速度慢而遗漏重要笔记内容,且传统笔记方式分散注意力、易漏记错记、不利于分享和查找。为解决这些问题,本研究设计了一款基于Android的智能课堂笔记APP系统。系统前端采用Vue技术,后端基于Android开发,数据库选用MySQL。系统功能丰富,用户端包括首页访问、新闻资讯浏览、课堂笔记查询、在线反馈、AI助手对话及个人中心管理等功能;管理员端则涵盖系统用户管理、课堂笔记管理、笔记类型管理、在线反馈管理、轮播图管理、网站公告管理以及资源管理等功能。该系统旨在通过技术手段提升课堂笔记记录与管理效率,优化用户体验,推动课堂教学的智能化发展。
关键词:智能课堂笔记APP系统;Android;Vue;MySQL
Android based intelligent classroom note taking APP system
Zhang San Tutor:
Abstract: With the development of mobile Internet and artificial intelligence technology, the traditional classroom teaching model has gradually exposed many problems. Students often miss important notes in the classroom due to the fast playback speed and slow recording speed of courseware, and traditional note taking methods distract attention, make mistakes, and are not conducive to sharing and searching. To address these issues, this study designed an Android based intelligent classroom note taking app system. The front-end of the system adopts Vue technology, the back-end is developed on Android, and MySQL is used as the database. The system has rich functions, including homepage access, news and information browsing, classroom note inquiry, online feedback, AI assistant dialogue, and personal center management on the user side; The administrator side covers functions such as system user management, classroom note management, note type management, online feedback management, carousel management, website announcement management, and resource management. The system aims to improve the efficiency of classroom note taking and management through technological means, optimize user experience, and promote the intelligent development of classroom teaching.
Keywords: intelligent classroom note taking APP system; Android; Vue; MySQL
目 录
在传统课堂教学中,学生获取知识的方式主要依赖于教师的讲解和纸质教材。课堂笔记作为学习的重要辅助工具,通常由学生手工记录,这种方式存在诸多局限性。手工记录速度慢,难以跟上教师讲解的节奏,导致学生容易遗漏关键信息。纸质笔记的保存和查找不便,不利于学生对知识的系统复习和整理。随着计算机技术的飞速发展,数字化教育资源逐渐丰富,学生对知识获取和整理的需求也发生了显著变化[1]。数字化资源的便捷性和高效性使得学生对传统笔记方式的依赖逐渐降低,同时也对课堂笔记的记录、整理和共享提出了更高的要求。这种背景下,课堂笔记的数字化转型成为教育领域亟待解决的问题。
本系统针对传统课堂笔记记录和管理的不足,提供了一种高效、便捷的解决方案。系统通过数字化手段,使学生能够快速记录和整理课堂笔记,同时支持笔记的分类存储和便捷查找。它不仅提高了笔记记录的效率,还增强了学生对知识的理解和吸收。系统支持笔记的共享功能,促进了学生之间的学习交流,提升了学习的互动性和协作性[2]。通过引入智能化元素,系统能够根据学生的学习进度和需求提供个性化的学习建议,进一步优化学习效果。本系统的开发旨在满足现代教育对高效学习工具的需求,推动课堂教学的数字化转型,为学生创造更加优质的个性化学习体验。
李红玲等学者于2025年在《计算机应用与软件》上发表了一篇关于基于多模态交互模型的课堂智能监测系统应用设计的研究。该研究针对传统课堂监测系统精准度低、数据单一的局限,构建了一种新型的多模态交互模型的高效智能监测系统[3]。研究中搭建了YOLOv5-BiFPN-Sdet与Transducer模型技术的系统架构,集成与融合师生的面部线索、动作数据、MFCC及Fbank特征等多种模态信息,运用深度学习与多模态融合算法,精准提取并分析关键特征,科学计算专注度与情感指标,为课堂教学提供有效的双向评估机制。实验和数据验证表明,多模态交互模型充分综合应用多种信息源,有效保障监测的精准性和实时性,大幅提高系统的鲁棒性和适应性。该模型系统为实现高质量课堂教学提供了新的思路和手段,具有良好的应用价值。陈维龙等学者于2025年在《信息记录材料》上发表了一篇关于基于YOLOV5+Conformer模型课堂智能监测系统设计研究的文章[4]。随着教育信息化的快速发展,针对传统课堂监测系统存在的精准度不足、数据单一、效率低下等问题,本研究创新性地提出一种高效的多模态交互智能监测系统。研究中设计了对比测试方案,选用YOLOV5-BiFPN-Sdet与Conformer两种卓越的模型,构建总体框架与系统功能模块,保证软件设计的高品质与稳定性。最终设计并实现直观、便捷的终端APP界面,优化硬件配置与软件交互体验。结果表明,该模型的应用显著增强系统精准性、效率与鲁棒性,为教育现代化与高质量课堂教学提供坚实技术支撑,具有广泛应用价值。
姚志娟在2024年参加了数字化教育教学交流会,并发表了一篇关于人工智能对现行课堂教育教学方式改变的浅析。文章指出,在科技日新月异的今天,人工智能正以前所未有的速度渗透到各个行业,教育领域亦不例外。人工智能技术的引入,为教育的个性化、智能化提供了可能,有望破解长期存在的教育资源分配不均、教学方法单一等难题。通过精准分析学生学习数据,构建个性化学习画像,人工智能能够助力实现因材施教,让每个学生都能享受到量身定制的教育服务。智能化教学环境的打造与教学方法的创新,将极大提升教学效率和学生的学习兴趣,为培养具有创新精神和实践能力的人才奠定坚实基础。苏珊珊于2024年在《黑龙江科学》上发表了一篇关于智能教学系统在课堂教学改革中的作用及其效果分析的研究。为分析智能教学系统在课堂教学改革中的作用及其效果,采用问卷调查法进行数据收集,研究对象涵盖不同年级的学生,问卷内容包括教学效率、教学资源、课堂互动和学习体验4个维度。信度检验表明所有维度具有较高的内部一致性,描述性统计结果反映出智能教学系统在提高教学效率、丰富教学资源、增强课堂互动和改善学习体验方面的积极效果。权重分析显示,教学资源和课堂互动维度的重要性较高,卡方结果表明不同年级学生在各维度的评价无显著差异,智能教学系统具有广泛适用性,建议各高校全面推广和优化智能教学系统,加强对教师的相关培训和技术支持,以使其在教育改革中发挥最大效能。
Jianing Wang于2024年在《Higher Education and Practice》上发表了一篇关于在大学瑜伽课堂中人工智能在智能辅助教学系统中的创新应用及其效果的研究。随着人工智能技术的快速发展,其在大学环境中的应用,特别是在增强教学方法方面,引起了越来越多的兴趣[5]。该研究采用比较分析方法,评估了各种基于人工智能的教学系统对学生个性化学习支持、实时反馈机制以及教育资源优化的影响。研究结果表明,人工智能的应用显著提高了学生参与度、学习成果和整体瑜伽教学质量。该研究强调了人工智能在革新大学瑜伽课堂教学实践中的变革潜力。
Zhang Jue于2023年在《Applied Artificial Intelligence》上发表了一篇关于基于人工智能的学校无线网络课堂教学系统的研究。随着人工智能的持续发展和网络技术的显著进步,无线课堂作为一种重要的教育模式在教育机构中逐渐兴起。该研究深入探讨了人工智能无线课堂的整合机制和方法。在新冠疫情期间,无线课堂成为教育的重要形式[6]。该研究基于以往的成果,阐述了人工智能的基本原理,解释了无线课堂的基础知识,并分析了相关组成部分。研究还总结了无线网络环境中观众参与的要素,并通过问卷调查评估了无线课堂的有效性,探索了学生在自主学习中的感知和体验。通过整合相关课堂知识并采用结构化的管理机制,无线课堂能够有效提升教学效果。
Android 操作系统是一个基于 Linux 内核的开源移动设备平台,由 Google 主导开发并维护。其框架结构主要分为四个层次:Linux 内核层、系统运行库层、应用程序框架层和应用程序层。Linux 内核层是 Android 框架的基础,负责提供核心系统服务,如进程管理、内存管理、设备驱动等[7]。它为上层应用提供了硬件抽象层,使得 Android 系统能够适配多种硬件设备。
系统运行库层由 Android Runtime 和一系列 C/C++ 库组成。Android Runtime 包括核心库(如 Java 核心库)和 Android 运行时环境(ART),负责运行 Android 应用程序。C/C++ 库则提供了丰富的功能支持,如图形渲染、媒体播放、网络通信等。应用程序框架层是 Android 开发的核心部分,提供了应用程序开发所需的 API 接口。它包括 Activity 管理器、窗口管理器、内容提供器、视图系统等组件,为开发者提供了构建应用程序的基础设施。开发者可以通过这些 API 创建用户界面、处理用户交互、访问系统资源等。应用程序层是用户直接接触的部分,由各种应用程序组成,包括系统自带的应用程序(如电话、短信、浏览器等)和第三方开发的应用程序[8]。开发者可以使用 Java 或 Kotlin 等语言,结合 Android SDK 提供的工具和 API,开发出功能丰富、界面友好的应用程序。
Vue技术是一种用于构建用户界面的渐进式JavaScript框架,其核心库专注于视图层的开发[9]。Vue采用组件化的开发模式,允许开发者将界面拆分为多个可复用的组件,每个组件包含自己的模板、逻辑和样式。Vue的模板语法基于HTML,通过指令和插值表达式实现数据与DOM元素的绑定。Vue支持双向数据绑定,当数据发生变化时,视图会自动更新,反之亦然。Vue还提供了计算属性和侦听器,用于处理复杂的逻辑和数据变化响应。Vue的响应式系统是其核心特性之一,通过Object.defineProperty或Proxy实现数据的劫持和监听,确保数据变化能够及时反映到视图上。
Vue框架支持单文件组件(SFC),将模板、脚本和样式封装在一个文件中,提高了代码的可维护性和可读性[10]。Vue还提供了丰富的生命周期钩子函数,开发者可以在组件的不同阶段执行特定的操作,如数据初始化、DOM操作等。Vue的路由功能通过Vue Router实现,支持动态路由、嵌套路由和路由守卫等功能,能够构建单页面应用(SPA)。Vue的状态管理通过Vuex实现,Vuex是一个专为Vue设计的状态管理库,采用集中式存储管理应用的所有组件的状态,并通过严格的规则确保状态变更的可预测性。Vue还支持服务端渲染(SSR),通过Nuxt.js等框架能够提升应用的性能和SEO效果。Vue的生态系统丰富,拥有大量的第三方插件和工具,能够满足不同场景下的开发需求。
B/S框架是一种基于浏览器和服务器架构的软件设计模式,其核心思想是将应用程序的主要逻辑和数据处理放在服务器端,而客户端仅负责展示和用户交互。B/S框架通过HTTP协议实现客户端与服务器之间的通信,客户端通常通过浏览器访问服务器提供的Web页面[11]。B/S框架的优势在于客户端的零安装和跨平台特性,用户只需通过浏览器即可访问应用,无需安装额外的软件。B/S框架通常采用MVC(Model-View-Controller)设计模式,将应用分为模型、视图和控制器三层,模型负责数据处理,视图负责界面展示,控制器负责业务逻辑的调度[12]。
MySQL数据库是一种关系型数据库管理系统(RDBMS),采用结构化查询语言(SQL)进行数据的操作和管理。MySQL支持多种存储引擎,如InnoDB、MyISAM等,每种存储引擎具有不同的特性和适用场景[13]。InnoDB是MySQL的默认存储引擎,支持事务处理、行级锁定和外键约束,适用于高并发和数据一致性要求较高的场景。MyISAM存储引擎不支持事务处理,但具有较高的查询性能,适用于读多写少的场景。MySQL数据库采用表结构存储数据,表由行和列组成,每行代表一条记录,每列代表一个字段。MySQL支持多种数据类型,如整数、浮点数、字符串、日期时间等,能够满足不同数据类型的存储需求。
在技术层面,基于 Android 的智能课堂笔记 APP 系统具备高度的可行性。当前,Android 平台占据移动设备市场的主导地位,其开放性和强大的开发工具为应用程序的开发提供了坚实基础。Android 提供了丰富的开发框架和 API,支持多种编程语言,如 Java 和 Kotlin,便于开发者实现复杂的功能模块[14]。系统前端采用 Vue 技术,能够构建高效、响应式的用户界面;后端基于 Android 开发,结合 MySQL 数据库,可实现数据的高效存储与管理。随着人工智能技术的不断发展,智能课堂笔记 APP 可集成语音识别、自然语言处理等功能,进一步提升用户体验。因此系统在技术上是可行的。
从操作角度而言,该系统的设计充分考虑了用户需求与使用习惯。系统界面简洁直观,操作流程简单易懂,用户无需复杂的培训即可快速上手。在功能设计上,系统提供了丰富的笔记管理功能,如笔记的创建、编辑、搜索、收藏等,满足学生在课堂学习中的多样化需求。系统还支持在线反馈和 AI 助手功能,为用户提供了及时的技术支持和学习指导[15]。管理员端则提供了完善的用户管理和内容管理功能,便于对系统进行高效维护和更新。因此系统在操作上是可行的。
市场分析表明,基于 Android 的智能课堂笔记 APP 系统具有广阔的市场前景。随着移动互联网的普及和教育信息化的推进,学生对数字化学习工具的需求日益增长。传统笔记方式已无法满足现代学习的需求,而智能课堂笔记 APP 能够有效解决学生在笔记记录、整理和复习中的痛点问题[16]。该系统还可通过个性化推荐、资源共享等功能,吸引更多用户使用,进一步扩大市场份额。通过对用户数据的分析和挖掘,系统还可为教育机构提供有价值的信息,为其市场推广和教学改进提供依据。因此系统在市场上是可行的。
从社会层面来看,该系统的开发与应用符合教育信息化的发展趋势,具有重要的社会意义。智能课堂笔记 APP 能够提高学生的学习效率和学习质量,促进教育资源的均衡分配。通过共享功能,学生可以获取更多优质的学习资源,缩小城乡、区域之间的教育差距。系统的推广使用也有助于培养学生的数字化学习能力,提升其信息素养,为社会培养适应数字化时代的高素质人才。因此系统在社会上是可行的。
在经济方面,基于 Android 的智能课堂笔记 APP 系统具有较高的性价比。开发成本相对较低,主要集中在技术开发和服务器运维方面。通过合理的成本控制和市场推广策略,系统可在短时间内实现盈利。从用户角度而言,该 APP 的使用成本较低,学生无需额外购买昂贵的设备或软件即可使用。系统的推广使用还可为学校和教育机构节省大量的教学资源采购成本,具有良好的经济效益。因此系统在经济上是可行的。
UML用例图是一种用于描述系统功能需求的图形化建模工具,主要用于展示系统与外部用户(参与者)之间的交互关系。用例图通过参与者、用例以及它们之间的关联关系,直观地表示系统的功能模块及其使用场景。参与者代表与系统交互的外部实体,用例则代表系统提供的具体功能。接下来将对系统按照角色模块进行需求分析。
用户功能包括:首页访问查看新闻资讯与课堂笔记推荐;新闻资讯浏览支持搜索、点赞、收藏和评论;课堂笔记查询提供搜索、点赞、收藏和下载文件功能;在线反馈允许提交反馈信息;AI助手支持与kimi对话;个人中心管理包括查看基本信息、管理收藏、提交在线反馈和退出登录。用户用例图如图3-1所示。

图3-1 用户用例图
管理员功能涵盖:系统用户管理,包括管理员和普通用户的查询、重置、删除、添加和详情查看;课堂笔记管理,涉及课堂笔记列表的添加、查询、重置、删除、详情查看和评论查看;笔记类型管理,支持查询、重置、删除、添加和详情查看;在线反馈管理,包括查询、重置、删除、添加、详情查看和审核;系统管理,负责轮播图的查询、重置、删除、添加和详情查看;网站公告管理,支持查询、重置、删除、添加和详情查看;资源管理,包括新闻资讯分类的查询、重置、删除、添加和详情查看。管理员用例图如图3-2所示。

图3-2 管理员用例图
系统界面简洁直观,操作流程符合用户习惯,确保用户无需额外培训即可快速上手。首页布局合理,突出新闻资讯与课堂笔记推荐功能,便于用户快速获取信息。新闻资讯浏览与课堂笔记查询功能支持多维度搜索,用户可依据关键词、分类等条件精准查找所需内容。系统响应迅速,页面加载时间不超过3秒,确保用户操作流畅无卡顿。AI助手提供实时对话功能,能够快速响应用户问题,辅助学习与答疑。个人中心功能完善,用户可便捷管理基本信息、收藏内容及在线反馈记录。
系统具备高稳定性,支持长时间连续运行,服务器端故障恢复时间不超过5分钟,确保用户随时可访问系统。课堂笔记查询与下载功能稳定可靠,文件传输成功率不低于99%,保障用户学习资料获取无误。在线反馈提交功能稳定,用户反馈信息能即时准确送达后台,便于问题及时处理。系统兼容主流Android设备与操作系统版本,确保不同用户设备上功能表现一致。
系统采用加密传输协议保护用户数据,防止数据在传输过程中被窃取或篡改。用户登录采用多因素认证机制,如密码、指纹或面部识别,确保账户安全。个人中心与在线反馈模块对用户隐私数据严格加密存储,未经授权无法访问。课堂笔记与新闻资讯内容审核严格,杜绝非法或有害信息传播。系统后台定期进行安全漏洞扫描与修复,及时更新安全策略,防范外部攻击。
系统基于Android平台开发,采用分层架构设计,分为客户端层、表示层、业务逻辑处理层、持久化层和数据库层。客户端层由Android设备上的应用程序构成,负责与用户的直接交互。表示层包含HTML、CSS、JavaScript等技术,用于页面渲染,并通过HTTP协议与客户端进行数据交换。业务逻辑处理层由Controller和Service组成,Controller负责接收客户端请求并调用Service层完成业务逻辑处理。持久化层采用MyBatis框架,负责与数据库的交互,实现数据的持久化存储[17]。数据库层使用MySQL数据库,用于存储系统运行所需的数据。
整个系统架构设计旨在实现模块化开发,各层之间职责明确,耦合度低,便于系统的维护和扩展。客户端层与表示层协同工作,完成用户界面的展示和用户操作的响应;业务逻辑处理层负责处理具体的业务需求,实现系统的业务功能;持久化层和数据库层负责数据的存储和管理,确保数据的安全性和一致性。系统架构如图4-1所示。

图4-1 系统架构图
4.2.1 用课堂笔记查询流程
课堂笔记查询功能允许用户搜索、点赞、收藏和下载笔记。Controller接收用户查询请求,调用Service层执行业务逻辑。Service层通过MyBatis查询数据库,获取符合条件的笔记列表。表示层将查询结果以列表形式展示,并提供点赞、收藏按钮和下载链接。用户通过客户端操作实现笔记的查看和相关操作。如图4-2所示。

图4-2用课堂笔记查询流程图
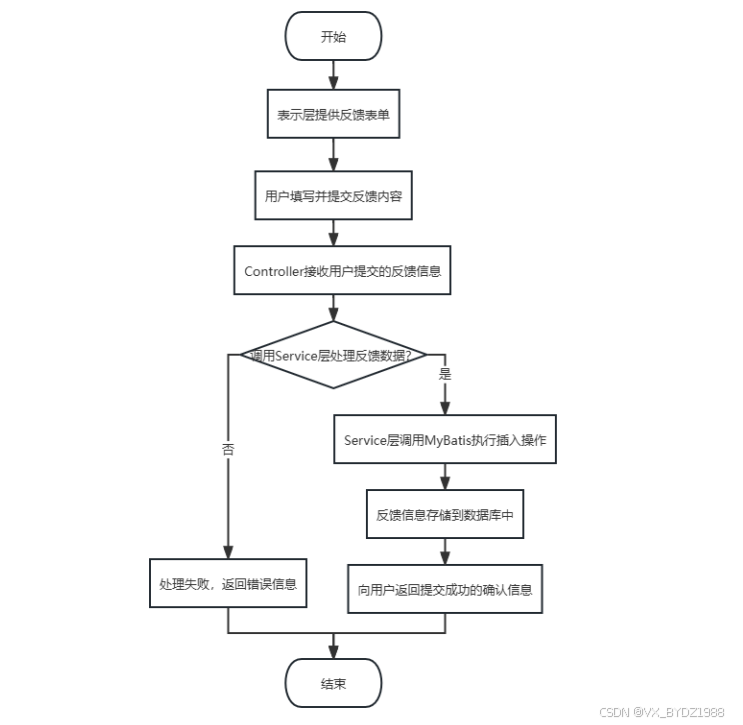
4.2.2 在线反馈提交流程
在线反馈功能通过Controller接收用户提交的反馈信息,调用Service层处理反馈数据。Service层将反馈信息存储到数据库中,MyBatis负责执行插入操作。表示层提供反馈表单,用户填写反馈内容并提交。Controller接收提交的数据,调用Service层完成存储,并向用户返回提交成功的确认信息。
在线反馈提交流程如图4-3所示。

图4-3在线反馈提交流程图
4.2.3 系统用户管理流程
系统用户管理功能由管理员使用,包括查询、重置、删除、添加和查看用户详情。Controller接收管理员请求,调用Service层执行相应操作。Service层通过MyBatis与数据库交互,执行SQL语句管理用户数据。表示层为管理员提供用户管理界面,展示用户列表和操作选项。管理员通过客户端界面进行用户管理操作,系统响应并更新数据库。系统用户管理流程图如图4-4所示。

图4-4系统用户管理流程图
系统提供全面的课堂笔记管理与学习支持功能。用户可通过客户端访问首页,获取新闻资讯和课堂笔记推荐。系统支持笔记浏览、搜索、点赞、收藏和下载,以及新闻资讯的搜索、评论和点赞。在线反馈功能允许用户提交意见,而AI助手则提供实时对话支持,辅助学习。个人中心管理用户信息、收藏内容和反馈记录。管理员可管理用户账户、课堂笔记、笔记类型、在线反馈、系统设置、网站公告和资源分类,确保系统内容的更新和用户管理的高效性。数据库负责存储所有用户数据和系统信息,保障数据的安全性和可靠性。整个系统旨在提升学习效率,优化教学资源管理。
系统功能结构图如图4-6所示。

图4-6系统功能结构图
在进行数据库设计时,概念设计帮助明确系统的整体结构和需求。在这一阶段,需要确定实体、属性以及它们之间的关系,为后续的数据库表设计奠定基础。接下来,将深入探讨数据库表设计的具体细节,实现更高效的数据存储和管理。
概念设计是数据库设计的第一步,其主要目标是对系统的数据需求进行全面的理解和抽象[18]。在这一阶段,通过建立实体-关系模型(ER模型)来识别系统中的关键实体、属性及其相互关系。概念设计的输出是一个清晰的ER图,作为后续数据库表设计的基础。以下将展示系统的全局E-R图以及各个实体的属性图。
系统全局E-R图如图4-7所示。

图4-7系统E-R图
课堂笔记实体图如图4-8所示。

图4-8 课堂笔记实体图
评论实体图如图4-9所示。

图4-9 评论实体图
笔记记录实体图如图4-10所示。

图4-10 笔记记录实体图
笔记类型实体图如图4-11所示。

图4-11 笔记类型实体图
公告实体图如图4-12所示。

图4-12 公告实体图
在线反馈实体图如图4-13所示。

图4-13 在线反馈实体图
普通用户实体图如图4-14所示。

图4-14 普通用户实体图
这一阶段的重点是将概念模型转换为实际的数据库结构,包括表的创建、字段的定义及数据类型的选择。每个实体通常对应于数据库中的一张表,而实体的属性则转化为表的列[19]。以下是系统的数据库表设计展示。
表 4-1 class_notes(课堂笔记)
|
编号 |
字段名 |
类型 |
长度 |
是否非空 |
是否主键 |
注释 |
|
1 |
class_notes_id |
int |
是 |
是 |
课堂笔记ID |
|
|
2 |
note_name |
varchar |
64 |
否 |
否 |
笔记名称 |
|
3 |
cover_image |
varchar |
255 |
否 |
否 |
封面图片 |
|
4 |
note_type |
varchar |
64 |
否 |
否 |
笔记类型 |
|
5 |
note_file |
varchar |
255 |
否 |
否 |
笔记文件 |
|
6 |
note_video |
varchar |
255 |
否 |
否 |
笔记视频 |
|
7 |
release_time |
datetime |
否 |
否 |
发布时间 |
|
|
8 |
note_details |
longtext |
4294967295 |
否 |
否 |
笔记详情 |
|
9 |
hits |
int |
是 |
否 |
点击数 |
|
|
10 |
praise_len |
int |
是 |
否 |
点赞数 |
|
|
11 |
collect_len |
int |
是 |
否 |
收藏数 |
|
|
12 |
comment_len |
int |
是 |
否 |
评论数 |
|
|
13 |
create_time |
datetime |
是 |
否 |
创建时间 |
|
|
14 |
update_time |
timestamp |
是 |
否 |
更新时间 |
表 4-2 comment(评论)
|
编号 |
字段名 |
类型 |
长度 |
是否非空 |
是否主键 |
注释 |
|
1 |
comment_id |
int |
是 |
是 |
评论ID |
|
|
2 |
user_id |
int |
是 |
是 |
评论人ID |
|
|
3 |
reply_to_id |
int |
是 |
否 |
回复评论ID |
|
|
4 |
content |
longtext |
4294967295 |
否 |
否 |
内容 |
|
5 |
nickname |
varchar |
255 |
否 |
否 |
昵称 |
|
6 |
avatar |
varchar |
255 |
否 |
否 |
头像地址 |
|
7 |
create_time |
timestamp |
是 |
否 |
创建时间 |
|
|
8 |
update_time |
timestamp |
是 |
否 |
更新时间 |
|
|
9 |
source_table |
varchar |
255 |
否 |
否 |
来源表 |
|
10 |
source_field |
varchar |
255 |
否 |
否 |
来源字段 |
|
11 |
source_id |
int |
是 |
否 |
来源ID |
表 4-3 notes(笔记记录)
|
编号 |
字段名 |
类型 |
长度 |
是否非空 |
是否主键 |
注释 |
|
1 |
notes_id |
int |
是 |
是 |
笔记记录ID |
|
|
2 |
user_account |
int |
否 |
否 |
用户账号 |
|
|
3 |
note_name |
varchar |
64 |
否 |
否 |
笔记名称 |
|
4 |
cover_image |
varchar |
255 |
否 |
否 |
封面图片 |
|
5 |
note_type |
varchar |
64 |
否 |
否 |
笔记类型 |
|
6 |
recording_time |
datetime |
否 |
否 |
记录时间 |
|
|
7 |
note_details |
text |
65535 |
否 |
否 |
笔记详情 |
|
8 |
create_time |
datetime |
是 |
否 |
创建时间 |
|
|
9 |
update_time |
timestamp |
是 |
否 |
更新时间 |
表 4-4 note_type(笔记类型)
|
编号 |
字段名 |
类型 |
长度 |
是否非空 |
是否主键 |
注释 |
|
1 |
note_type_id |
int |
是 |
是 |
笔记类型ID |
|
|
2 |
note_type |
varchar |
64 |
否 |
否 |
笔记类型 |
|
3 |
create_time |
datetime |
是 |
否 |
创建时间 |
|
|
4 |
update_time |
timestamp |
是 |
否 |
更新时间 |
表 4-5 notice(公告)
|
编号 |
字段名 |
类型 |
长度 |
是否非空 |
是否主键 |
注释 |
|
1 |
notice_id |
mediumint |
是 |
是 |
公告ID |
|
|
2 |
title |
varchar |
125 |
是 |
否 |
标题 |
|
3 |
content |
longtext |
4294967295 |
否 |
否 |
正文 |
|
4 |
create_time |
timestamp |
是 |
否 |
创建时间 |
|
|
5 |
update_time |
timestamp |
是 |
否 |
更新时间 |
表 4-6 online_feedback(在线反馈)
|
编号 |
字段名 |
类型 |
长度 |
是否非空 |
是否主键 |
注释 |
|
1 |
online_feedback_id |
int |
是 |
是 |
在线反馈ID |
|
|
2 |
user_account |
int |
否 |
否 |
用户账号 |
|
|
3 |
user_name |
varchar |
64 |
否 |
否 |
用户姓名 |
|
4 |
user_phone |
varchar |
16 |
否 |
否 |
用户电话 |
|
5 |
type_of_feedback |
varchar |
64 |
否 |
否 |
反馈类型 |
|
6 |
feedback_time |
datetime |
否 |
否 |
反馈时间 |
|
|
7 |
feedback_content |
text |
65535 |
否 |
否 |
反馈内容 |
|
8 |
examine_state |
varchar |
16 |
是 |
否 |
审核状态 |
|
9 |
examine_reply |
varchar |
255 |
否 |
否 |
审核回复 |
|
10 |
create_time |
datetime |
是 |
否 |
创建时间 |
|
|
11 |
update_time |
timestamp |
是 |
否 |
更新时间 |
表 4-7 ordinary_user(普通用户)
|
编号 |
字段名 |
类型 |
长度 |
是否非空 |
是否主键 |
注释 |
|
1 |
ordinary_user_id |
int |
是 |
是 |
普通用户ID |
|
|
2 |
user_name |
varchar |
64 |
否 |
否 |
用户姓名 |
|
3 |
user_phone |
varchar |
16 |
否 |
否 |
用户电话 |
|
4 |
user_gender |
varchar |
64 |
否 |
否 |
用户性别 |
|
5 |
examine_state |
varchar |
16 |
是 |
否 |
审核状态 |
|
6 |
user_id |
int |
是 |
否 |
用户ID |
|
|
7 |
create_time |
datetime |
是 |
否 |
创建时间 |
|
|
8 |
update_time |
timestamp |
是 |
否 |
更新时间 |
用户在首页访问界面中,可查看新闻资讯和课堂笔记推荐。通过滑动或点击操作浏览信息,点击具体条目查看详细内容。用户可以通过搜索框输入关键词查找特定资讯或笔记。首页访问界面如图5-1所示。

图5-1 首页访问界面
用户在新闻资讯浏览界面中,可搜索资讯、点赞收藏及评论。系统提供分类筛选功能,用户可根据兴趣选择不同类别的资讯进行浏览。新闻资讯浏览界面如图5-2所示。

图5-2 新闻资讯浏览界面
用户在课堂笔记查询界面中,执行搜索、点赞、收藏和下载文件操作。系统允许用户根据笔记名称或类型进行搜索,并提供排序功能以便用户找到最相关的笔记。课堂笔记查询界面如图5-3所示。

图5-3 课堂笔记查询界面
用户在在线反馈界面中,提交反馈信息。用户填写反馈内容并提交,系统记录反馈时间并生成反馈记录供管理员查看和处理。在线反馈界面如图5-4所示。

图5-4 在线反馈界面
用户在AI助手界面中,与kimi进行对话。用户输入问题,系统通过自然语言处理提供回答。AI助手支持学习辅导和答疑,提升用户学习体验。AI助手界面如图5-5所示。

图5-5 AI助手界面
用户在个人中心界面中,管理基本信息、查看收藏内容、提交在线反馈及退出登录。用户可以更新个人信息,查看历史反馈记录和管理收藏列表。个人中心界面如图5-6所示。

图5-6 个人中心界面
管理员在系统用户管理界面中,执行管理员和普通用户的查询、重置、删除、添加和查看详情操作。管理员可以通过搜索功能快速找到特定用户,并进行管理操作。系统用户管理界面如图5-7所示。

图5-7 系统用户管理界面
管理员在课堂笔记管理界面中,添加课堂笔记列表、查询、重置、删除、添加详情以及查看评论。管理员可以审核笔记内容,确保信息准确无误。课堂笔记管理界面如图5-8所示。

图5-8 课堂笔记管理界面
管理员在笔记类型管理界面中,进行笔记类型的查询、重置、删除、添加和查看详情操作。管理员可以管理系统中的笔记分类,确保用户能够方便地找到所需类型的笔记。笔记类型管理界面如图5-9所示。

图5-9 笔记类型管理界面
管理员在在线反馈管理界面中,执行查询、重置、删除、添加、审核和查看反馈详情操作。管理员可以查看并处理用户提交的反馈,及时响应用户的需求和建议。在线反馈管理界面如图5-10所示。

图5-10 在线反馈管理界面
管理员在系统管理界面中,进行轮播图管理,包括查询、重置、删除、添加和查看详情操作。管理员可以更新首页的轮播内容,吸引用户关注。系统管理界面如图5-11所示。

图5-11 系统管理界面
管理员在网站公告管理界面中,执行查询、重置、删除、添加和查看详情操作。管理员可以发布和管理系统公告,确保用户及时获取重要信息。网站公告管理界面如图5-12所示。

图5-12 网站公告管理界面
管理员在资源管理界面中,管理新闻资讯分类,包括查询、重置、删除、添加和查看详情操作。管理员可以更新新闻资讯分类,优化用户检索体验。资源管理界面如图5-13所示。

图5-13 资源管理界面
本测试旨在验证系统各模块功能的正确性和稳定性,确保系统在实际运行中能够满足用户需求。通过执行一系列预定义的测试用例,评估系统的性能、可靠性和易用性。测试目的包括但不限于:确保所有功能按照设计要求正常工作,发现并修复潜在的缺陷和错误,验证用户界面的友好性和交互性,确保数据的准确性和安全性,以及评估系统对不同用户操作的响应速度和处理能力。
测试方法采用黑盒测试和白盒测试相结合的方式,以全面覆盖系统的功能和性能。黑盒测试关注系统功能是否满足用户需求,通过模拟用户操作来测试系统响应,不涉及内部代码结构。白盒测试则关注代码逻辑和内部结构,通过分析代码路径和执行流程来发现潜在问题。还包括回归测试,确保新功能的添加或现有功能的修改不会影响系统的其他部分。测试过程中,将使用自动化测试工具和手动测试相结合的方法,以提高测试效率和覆盖率。对于关键功能和高风险区域,将进行重点测试和多次验证。
首页访问表是用来测试首页访问功能的。首页访问测试用例表如表6-1所示。
表6-1 首页访问测试用例表
|
序号 |
测试用例 |
预期结果 |
结论 |
|
1 |
打开应用,进入首页 |
显示新闻资讯和课堂笔记推荐 |
与预期结果一致 |
|
2 |
点击新闻资讯标题 |
跳转至新闻详情页 |
与预期结果一致 |
|
3 |
点击课堂笔记推荐 |
跳转至笔记详情页 |
与预期结果一致 |
新闻资讯浏览表是用来测试新闻资讯浏览功能的。新闻资讯浏览测试用例表如表6-2所示。
表6-2 新闻资讯浏览测试用例表
|
序号 |
测试用例 |
预期结果 |
结论 |
|
1 |
搜索特定新闻资讯 |
显示匹配的新闻列表 |
与预期结果一致 |
|
2 |
对新闻资讯进行点赞 |
点赞数增加 |
与预期结果一致 |
|
3 |
收藏新闻资讯 |
收藏成功,列表中显示已收藏 |
与预期结果一致 |
|
4 |
对新闻资讯发表评论 |
评论成功,评论显示在新闻下方 |
与预期结果一致 |
课堂笔记查询表是用来测试课堂笔记查询功能的。课堂笔记查询测试用例表如表6-3所示。
表6-3 课堂笔记查询测试用例表
|
序号 |
测试用例 |
预期结果 |
结论 |
|
1 |
搜索特定课堂笔记 |
显示匹配的笔记列表 |
与预期结果一致 |
|
2 |
对课堂笔记进行点赞 |
点赞数增加 |
与预期结果一致 |
|
3 |
收藏课堂笔记 |
收藏成功,列表中显示已收藏 |
与预期结果一致 |
|
4 |
下载课堂笔记文件 |
文件下载成功,保存至本地 |
与预期结果一致 |
在线反馈表是用来测试在线反馈功能的。在线反馈测试用例表如表6-4所示。
表6-4 在线反馈测试用例表
|
序号 |
测试用例 |
预期结果 |
结论 |
|
1 |
提交在线反馈 |
反馈提交成功,显示提交成功提示 |
与预期结果一致 |
AI助手表是用来测试AI助手功能的。AI助手测试用例表如表6-5所示。
表6-5 AI助手测试用例表
|
序号 |
测试用例 |
预期结果 |
结论 |
|
1 |
输入问题并提交 |
显示AI助手的回答 |
与预期结果一致 |
个人中心表是用来测试个人中心功能的。个人中心测试用例表如表6-6所示。
表6-6 个人中心测试用例表
|
序号 |
测试用例 |
预期结果 |
结论 |
|
1 |
查看基本信息 |
显示用户的基本信息 |
与预期结果一致 |
|
2 |
查看收藏内容 |
显示用户收藏的笔记和资讯 |
与预期结果一致 |
|
3 |
提交在线反馈 |
反馈提交成功,显示提交成功提示 |
与预期结果一致 |
|
4 |
退出登录 |
登出成功,返回登录界面 |
与预期结果一致 |
测试结论显示,首页访问功能正常,用户能够顺利浏览新闻资讯和课堂笔记推荐,点击操作符合预期,跳转准确无误。新闻资讯浏览功能测试结果表明,搜索、点赞、收藏和评论操作均能正确执行,系统响应迅速,用户交互体验良好。课堂笔记查询功能测试中,搜索、点赞、收藏和下载操作均达到预期效果,文件下载速度和准确性满足用户需求。在线反馈功能测试验证了反馈提交流程的顺畅性,系统成功记录并显示提交提示。AI助手功能测试中,对话交互准确,回答内容与用户输入高度相关。个人中心功能测试结果表明,基本信息查看、收藏内容管理和在线反馈提交均操作无误,退出登录功能执行正确,用户账户安全得到保障。各模块测试结果与预期结果一致。
本文详细阐述了基于Android平台的智能课堂笔记APP系统的设计与实现。通过需求分析、系统设计、功能实现和系统测试等阶段,完成了一个功能完善、操作简便、安全可靠的移动学习支持系统。系统实现了用户和管理员两大角色的功能需求,包括新闻资讯浏览、课堂笔记管理、在线反馈、AI助手对话等核心模块。测试结果表明,系统各项功能均达到预期目标,能够满足用户的课堂笔记记录、管理和学习需求。在技术实现方面,系统采用了前后端分离的架构设计,前端使用Vue框架,后端基于Android开发,数据库选用MySQL,确保了系统的高效性和可扩展性。系统还引入了MyBatis框架,简化了数据库操作,提高了开发效率。在安全性方面,系统实现了用户认证、数据加密和访问控制等安全机制,保障了用户数据的安全和系统的稳定运行。
未来,智能课堂笔记APP系统还有很大的改进和扩展空间。随着人工智能技术的不断发展,系统可以进一步集成更先进的自然语言处理和机器学习算法,提升AI助手的智能化水平,为用户提供更加精准的学习建议和个性化辅导。系统还可以探索与更多教育平台和资源的整合,如在线课程、电子图书等,构建一个更加全面和开放的学习生态系统。在用户体验方面,系统可以进一步优化用户界面设计,提升交互体验,增加更多符合用户习惯的操作方式和个性化设置。系统还可以开发更多辅助学习的功能,如学习路径推荐、知识点图谱等,帮助用户更高效地进行学习规划和知识管理。
随着移动设备的不断升级和5G网络的普及,系统还可以探索更多基于移动设备的创新应用,如增强现实(AR)学习、虚拟现实(VR)课堂等,为用户提供更加沉浸和互动的学习体验。通过不断的技术创新和功能拓展,智能课堂笔记APP系统将能够更好地服务于广大学习者,推动教育信息化和智能化的发展。
- 李红玲,陈维龙,周世俊,等.基于多模态交互模型的课堂智能监测系统应用设计[J/OL].计算机应用与软件,1-9[2025-04-09].
- 陈维龙,李红玲,周世俊,等.基于YOLOV5+Conformer模型课堂智能监测系统设计研究[J].信息记录材料,2025,26(01):172-175.
- 姚志娟.人工智能对现行课堂教育教学方式的改变浅析[C]//中国智慧工程研究会.2024数字化教育教学交流会论文集(上).重庆市北碚职业教育中心;,2024:205-206.
- 苏珊珊.智能教学系统在课堂教学改革中的作用及其效果分析[J].黑龙江科学,2024,15(17):143-145.
- Wang J .Research on the Innovative Application and Effectiveness of AI Intelligence in Intelligent Assisted Teaching System for University Yoga Classroom[J].Higher Education and Practice,2024,1(3):
- Jue Z .School Wireless Network Classroom Teaching System Based on Artificial Intelligence[J].Applied Artificial Intelligence,2023,37(1):
- [1]纪大峣.Android平台HDMI-CEC HAL的设计与实现[J].福建电脑,2025,41(03):59-66.
- [2]陆向艳,贺梦帆.基于Android的上课签到App的设计与实现[J].电脑编程技巧与维护,2025,(02):74-76.
- [3]韩玉晓,晁培.Android环境下基于人工智能的实时图像处理软件研究[J].软件,2025,46(01):65-67..
- 赵媛.基于Vue的Web系统前端性能优化分析[J].电脑编程技巧与维护,2024,(09):44-46.
- 秦冬.浅析Vue框架在前端开发中的应用[J].信息与电脑(理论版),2024,36(13):61-63.
- 刘江涛,王亮亮,吴庆茹,等.基于B/S模式的铁路勘测设计案例信息化管理系统设计与实现[J].铁路计算机应用,2021,30(03):32-35.
- 张丹丹,李弘.基于B/S架构的办公管理系统设计与开发[J].铁路通信信号工程技术,2024,21(09):44-48+106.
- 李艳杰.MySQL数据库下存储过程的综合运用研究[J].现代信息科技,2023,7(11):80-82+88.
- 陈倩怡,何军.Vue+Springboot+MyBatis技术应用解析[J].电脑编程技巧与维护,2020,(01):14-15+28.
- 周晓玉,崔文超.基于Web技术的数据库应用系统设计[J].信息与电脑(理论版),2023,35(09):189-191.
- 马艳艳,吴晓光.计算机软件与数据库的设计策略分析[J].电子技术,2024,53(05):104-105.
- 李俊萌.计算机软件测试技术与开发应用策略分析[J].信息记录材料,2023,24(03):50-52.
在本项目的实施过程中,许多人给予了我无私的支持和帮助,令我深感感谢。
我要衷心感谢我的指导老师。不仅在项目的初期提供了宝贵的建议,还在整个过程中给予了我细致入微的指导。专业知识和严谨态度始终激励着我,让我在遇到困难时能够保持信心,继续前行。每一次的讨论都让我对项目有了更深刻的理解,帮助我克服了许多技术难题。
我也要感谢参与用户测试的同学们。你们的反馈和建议为我们系统的优化提供了重要的参考,帮助我们更好地理解用户需求。正是因为有了你们的参与,我们才能够不断改进,提升系统的用户体验。感谢所有支持我的家人和朋友。你们的理解与鼓励让我在项目的紧张时刻始终能够保持积极的心态,成为我前进的动力。每当我遇到挑战时,想到你们的支持,我就能够重新振作,继续努力。最后,我要感谢所有在我职业发展过程中给予帮助的人。每一次的交流与分享都让我受益匪浅,拓宽了我的视野,让我在这条道路上走得更加坚定。
项目的完成不仅是我个人努力的结果,更是许多人共同支持与协作的成果。在此,我再次向所有关心和支持我的人表达衷心的感谢。希望未来我们能够继续携手,共同创造更多的价值和成就。
点赞+收藏+关注 →私信领取本源代码、数据库
关注博主下篇更精彩
一键三连!!!
一键三连!!!
一键三连!!!
感谢一键三连!!!
更多推荐
所有评论(0)