【收藏】LLM大模型全景解析:从零开始理解AI智能的诞生
LLM大模型是基于Transformer架构的海量参数模型,通过规模效应、自注意力机制和训练范式调整实现通用智能。工作流程包括分词、嵌入表示、多层Transformer堆叠和概率预测,实现数据压缩→规律学习→智能涌现。LLM有Decoder-Only、Encoder-Only和Encoder-Decoder三种架构,分别适用于创作/对话、文本分析和翻译/摘要等场景。随着参数规模扩大,LLM展现出不
LLM大模型是基于Transformer架构的海量参数模型,通过规模效应、自注意力机制和训练范式调整实现通用智能。工作流程包括分词、嵌入表示、多层Transformer堆叠和概率预测,实现数据压缩→规律学习→智能涌现。LLM有Decoder-Only、Encoder-Only和Encoder-Decoder三种架构,分别适用于创作/对话、文本分析和翻译/摘要等场景。随着参数规模扩大,LLM展现出不可预知的新能力,如上下文学习和思维链推理。
今天我们来学习 LLM大模型
一句话核心: LLM大模型(Large Language Model) = 基于Transformer架构的海量参数模型,通过万亿级文本训练,将人类语言规律压缩为数学表示,实现理解、生成、推理三位一体的通用智能。
5分钟AI知识点学到LLM大模型,其实基本上对AI知识点有大概的认知了,对于目前大多数接触AI的人第一个接触的肯定是LLM大模型,知道怎么用,但是不知道它是怎么来的。通过上面5分钟AI知识点学习,能够大概了解到一些脉络。
从我个人理解来讲,LLM大模型目前的定义来说,是AI技术发展到一定阶段的可实际应用的产品,有点类似电脑时代的 晶体管超级电脑(占地170平方米)发展到个人电脑时代,大家开始可以接触与应用到AI技术,不再局限于某个少数高端领域中。
是什么

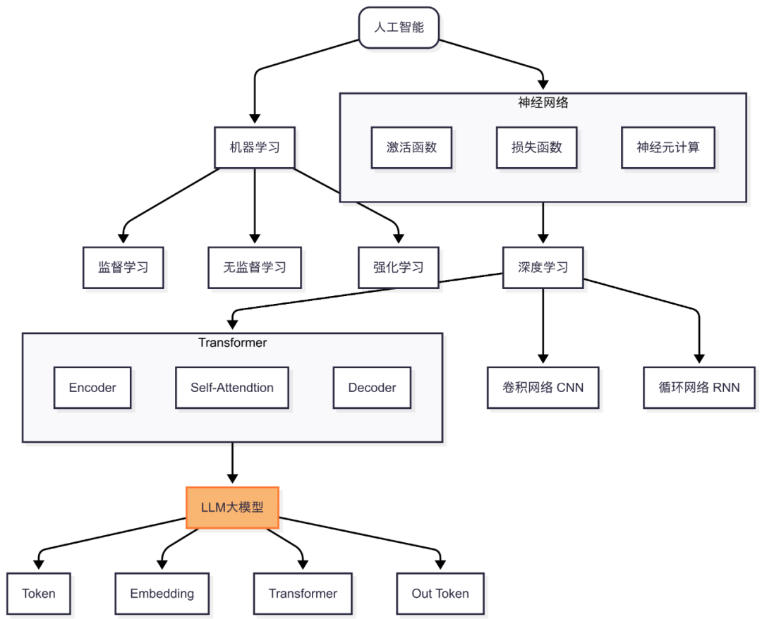
5分钟AI知识网络图
核心突破:
- 规模效应: 百亿至万亿参数(如GPT-4:1.8万亿)突破性能瓶颈
- 零样本学习: 无需微调直接处理新任务(如翻译→摘要→代码生成)
最重要一点就是利用Transfomer架构的并行处理能力,可使用非常大规模的模型,其中通常具有数千亿个参数,甚至上万亿的参数去完成模型训练。
为什么
为什么LLM大模型能实现通用智能?
- • 规模效应:量变引发质变,模型性能随参数规模(N)、数据量(D)和算力(C)呈幂律提升
- • Transformer自注意力机制的革新性: 突破RNN局限理解上下文,多任务适配性实现同一个模型处理翻译、摘要、代码生成等任务
- • 训练范式调整::从“死记硬背”到“举一反三”
- • 预训练:通识教育阶段
- • 指令微调:任务泛化能力
- • 人类对齐:价值观校准
- • 不可预知能力:当规模突破阈值,LLM展现“不可预测”的新能力,如:上下文学习、思维链推理、工具调用
怎么做

- • 分词 Tokenization:
BPE算法拆解文本→Token序列(如“AI学习”→[“AI”,“学”,“习”]) - • 嵌入表示 Embedding: 将分词Token映射为高维向量(如“猫”→[0.2, -1.3, 0.8]),捕获语义关联
- • 多层Transformer堆叠:
- • 自注意力机制动态计算词间权重(如“苹果”在水果/公司语境下的不同关注度)
- • 前馈网络提炼特征(上下文关联)
- • 概率预测 Next Token: 输出下一个Token的概率分布(如“学习”后“知识”概率=92%)
完整过程就是:数据压缩→规律学习→智能涌现
LLM三大架构对比
| 类型 | 代表模型 | 特性 | 最佳场景 |
|---|---|---|---|
| Decoder-Only | GPT/LLaMA | 自回归生成流畅 | 创作/对话(如ChatGPT) |
| Encoder-Only | BERT | 双向语义理解强 | 文本分类/情感分析 |
| Encoder-Decoder | T5 | 输入→输出转换灵活 | 翻译/摘要 |
要生成选Decoder,重理解用Encoder,复杂转换需双全
冷知识
-
- 能耗对比:训练GPT-3耗电≈纽约⇄旧金山航班200次,但单次推理仅需0.005度电(≈手机充电1分钟)
-
- 中文优势:DeepSeek模型古文生成超GPT-4,因训练数据含《四库全书》
-
- “幻觉”防御:金融LLM通过规则约束+概率阈值限制虚构数据,错误率<0.1%
随着大模型的持续火爆,各行各业纷纷开始探索和搭建属于自己的私有化大模型,这无疑将催生大量对大模型人才的需求,也带来了前所未有的就业机遇。**正如雷军所说:“站在风口,猪都能飞起来。”**如今,大模型正成为科技领域的核心风口,是一个极具潜力的发展机会。能否抓住这个风口,将决定你是否能在未来竞争中占据先机。
那么,我们该如何学习大模型呢?
人工智能技术的迅猛发展,大模型已经成为推动行业变革的核心力量。然而,面对复杂的模型结构、庞大的参数量以及多样的应用场景,许多学习者常常感到无从下手。作为一名热心肠的互联网老兵,我决定把宝贵的AI知识分享给大家。
为此,我们整理了一份全面的大模型学习路线,帮助大家快速梳理知识,形成自己的体系。我已将重要的AI大模型资料包括AI大模型入门学习思维导图、精品AI大模型学习书籍手册、视频教程、实战学习等录播视频免费分享出来。
一、大模型全套的学习路线
大型预训练模型(如GPT-3、BERT、XLNet等)已经成为当今科技领域的一大热点。这些模型凭借其强大的语言理解和生成能力,正在改变我们对人工智能的认识。为了跟上这一趋势,越来越多的人开始学习大模型,希望能在这一领域找到属于自己的机会。
L1级别:启航篇 | 极速破界AI新时代
- AI大模型的前世今生:了解AI大模型的发展历程。
- 如何让大模型2C能力分析:探讨大模型在消费者市场的应用。
- 行业案例综合分析:分析不同行业的实际应用案例。
- 大模型核心原理:深入理解大模型的核心技术和工作原理。

L2阶段:攻坚篇 | RAG开发实战工坊
- RAG架构标准全流程:掌握RAG架构的开发流程。
- RAG商业落地案例分析:研究RAG技术在商业领域的成功案例。
- RAG商业模式规划:制定RAG技术的商业化和市场策略。
- 多模式RAG实践:进行多种模式的RAG开发和测试。

L3阶段:跃迁篇 | Agent智能体架构设计
- Agent核心功能设计:设计和实现Agent的核心功能。
- 从单智能体到多智能体协作:探讨多个智能体之间的协同工作。
- 智能体交互任务拆解:分解和设计智能体的交互任务。
- 10+Agent实践:进行超过十个Agent的实际项目练习。

L4阶段:精进篇 | 模型微调与私有化部署
- 打造您的专属服务模型:定制和优化自己的服务模型。
- 模型本地微调与私有化:在本地环境中调整和私有化模型。
- 大规模工业级项目实践:参与大型工业项目的实践。
- 模型部署与评估:部署和评估模型的性能和效果。

专题集:特训篇
- 全新升级模块:学习最新的技术和模块更新。
- 前沿行业热点:关注和研究当前行业的热点问题。
- AIGC与MPC跨领域应用:探索AIGC和MPC在不同领域的应用。

掌握以上五个板块的内容,您将能够系统地掌握AI大模型的知识体系,市场上大多数岗位都是可以胜任的。然而,要想达到更高的水平,还需要在算法和实战方面进行深入研究和探索。
- AI大模型学习路线图
- 100套AI大模型商业化落地方案
- 100集大模型视频教程
- 200本大模型PDF书籍
- LLM面试题合集
- AI产品经理资源合集
以上的AI大模型学习路线,不知道为什么发出来就有点糊,高清版可以微信扫描下方CSDN官方认证二维码免费领取【保证100%免费】

二、640套AI大模型报告合集
这套包含640份报告的合集,全面覆盖了AI大模型的理论探索、技术落地与行业实践等多个维度。无论您是从事科研工作的学者、专注于技术开发的工程师,还是对AI大模型充满兴趣的爱好者,这套报告都将为您带来丰富的知识储备与深刻的行业洞察,助力您更深入地理解和应用大模型技术。
三、大模型经典PDF籍
随着人工智能技术的迅猛发展,AI大模型已成为当前科技领域的核心热点。像GPT-3、BERT、XLNet等大型预训练模型,凭借其卓越的语言理解与生成能力,正在重新定义我们对人工智能的认知。为了帮助大家更高效地学习和掌握这些技术,以下这些PDF资料将是极具价值的学习资源。

四、AI大模型商业化落地方案
AI大模型商业化落地方案聚焦于如何将先进的大模型技术转化为实际的商业价值。通过结合行业场景与市场需求,该方案为企业提供了从技术落地到盈利模式的完整路径,助力实现智能化升级与创新突破。

希望以上内容能对大家学习大模型有所帮助。如有需要,请微信扫描下方CSDN官方认证二维码免费领取相关资源【保证100%免费】。

祝大家学习顺利,抓住机遇,共创美好未来!
更多推荐



所有评论(0)