基于 Screenpipe + Ollama + Notion 打造 AI 全自动日报、周报生成、总结、追溯管理
在数字化办公时代,如何高效记录工作内容并生成高质量的日报/周报是很多开发者的痛点。本文将分享如何利用 Screenpipe(开源屏幕记录工具)、Ollama(本地大模型推理引擎)与 Notion(可视化数据库),构建一套完全运行在本地(隐私安全)且高度自动化的工作流。
基于 Screenpipe + Ollama + Notion 打造 AI 全自动日报、周报生成、总结、追溯管理
摘要:在数字化办公时代,如何高效记录工作内容并生成高质量的日报/周报是很多开发者的痛点。本文将分享如何利用 Screenpipe(开源屏幕记录工具)、Ollama(本地大模型推理引擎)与 Notion(可视化数据库),构建一套完全运行在本地(隐私安全)且高度自动化的工作流。
关键词:Screenpipe, Ollama, Notion API, RAG, Local LLM, 自动化办公
1. 架构概览
本方案的核心逻辑是通过 Screenpipe 全天候后台录制屏幕与音频(数据存储在本地),利用本地部署的 LLM (Qwen2.5) 定期分析录制内容,提取关键工作项,最后通过 API 自动推送到 Notion 数据库中形成日报。通过 Notion AI 自动生成每日日报、周报并自动存储到数据库,用户可以方便地查看、管理和追溯所有工作记录。
- 数据层:Screenpipe (本地 SQLite + 媒体文件)
- 推理层:Ollama + Qwen2.5 (本地显卡推理)
- 表现层:Notion Database (云端可视化与管理)
2. 环境构建 (Environment Setup)
2.1 Screenpipe 部署
Screenpipe 是整个系统的“眼睛”,负责底层的屏幕捕获与 OCR 处理。
-
获取安装包:访问 Screenpipe 的 GitHub Release 官方网站。
-
快速安装:也可以直接在 PowerShell 中运行以下命令进行一键安装:
# 快速安装 irm https://raw.githubusercontent.com/mediar-ai/screenpipe/main/install.ps1 | iex # 首次运行 screenpipe -
初始化:首次运行 Screenpipe 时,它会自动初始化
%LOCALAPPDATA%\.screenpipe目录,同时安装 ffmpeg 等一系列插件。请确保授予其屏幕录制与麦克风权限。
2.2 本地大模型部署 (Ollama)
为了确保工作数据的隐私安全,我们拒绝将截图上传至云端 API,而是使用 Ollama 进行本地推理。
- 安装 Ollama:前往 Ollama 官网 下载 Windows 版本。
- 拉取模型:推荐使用
qwen2.5,它在中文语境下的指令遵循能力极强,且 7B 版本在主流显卡上推理速度极快。ollama pull qwen2.5 - 验证服务:在终端输入
ollama list确认模型已就绪。
3. 插件编译与集成 (Plugin Integration)
Screenpipe 支持插件机制(Pipes),我们需要配置 Notion 插件来实现数据打通。
3.1 插件部署
-
下载修改移植的 Screenpipe-Notion-Plugin 插件:Screenpipe-Notion-Plugin
-
将下载好的文件解压重命名为
notion,之后插件文件夹放置于 Screenpipe 的插件目录:C:\Users\[你的用户名]\.screenpipe\pipes -
编译构建:由于插件包含 TypeScript 代码,需要进行本地构建。
# 进入插件目录 cd C:\Users\[你的用户名]\.screenpipe\pipes\notion # 安装依赖 (推荐 npm) npm install # 构建产物 npm run build
3.2 激活插件
-
重启 Screenpipe 服务。
-
使用 CLI 命令检查插件状态:
screenpipe pipe list -
如果插件未启用,执行:
screenpipe pipe enable notion
4. Notion API 对接与鉴权
4.1 获取模版
为了配合插件的数据结构,建议下载 Notion 模版到工作空间内:
4.2 创建 Integration
- 进入 Notion 集成 创建一个新的 Integration。
- 获取 Internal Integration Secret (密钥)。

- 在集成的访问权限中,授予读写权限。

4.3 配置 Screenpipe
-
运行 Screenpipe 服务。
-
访问 Notion 插件本地配置后台:
http://localhost:44719。 -
可参数输入模型分析 Custom Prompt
你是一位专业的项目经理和技术助理。请根据用户提供的屏幕活动日志(包含窗口标题、应用名称和 OCR 文字识别),生成一份详细且专业的《每日工作日报》。\n\n 请按以下结构输出 Markdown 格式报告:\n\n# 📅 每日工作日报\n\n## 🚀 核心成就摘要\n 用一句话总结今天最重要的产出或进展。\n\n## 📂 主要工作内容\n 请将活动归类为具体的项目或任务领域(例如:“前端开发”、“Notion 插件调试”、“技术调研”等)。\n- **[任务领域 1]**\n - 详细描述:根据日志中的文件名、网页标题或代码片段,具体说明做了什么。\n - 关键产出:识别到的具体成果(如“修复了 API 路由 bug”、“完成了 daily-report 配置”)。\n- **[任务领域 2]**\n - 详细描述...\n - 关键产出...\n\n## ⏱️ 时间与精力分配\n 根据日志出现的频率估算:\n- **主要专注点**:[应用/任务] (例如:VS Code - 50%, Chrome - 30%)\n- **使用的工具栈**:列出主要使用的软件工具。\n\n## 🐛 问题与挑战 (如果有)\n 如果在日志中发现大量报错、搜索错误信息或反复尝试的行为,请在此记录。\n\n## 📝 总结与明日建议\n 基于今日工作流,简要建议明天的关注点。\n\n**注意**:\n1. 必须使用**简体中文**!必须使用**简体中文**!必须使用**简体中文**!不允许使用英文不允许使用英文!不允许使用英文!。\n2. 仅基于提供的数据事实,不要编造未发生的任务。\n3. 保持专业、客观的语调。
5. 自动化编排 (Workflow Automation)
为了实现“开机即用,用完即走”,我们需要一个自动化脚本来管理 Screenpipe 和 Ollama 的生命周期,并自动清理过期的视频文件以节省磁盘空间。
注意:需要根据实际情况修改 set "User_name=Administrator" 为你的用户名。
以下是 Start-Screenpipe.bat 的完整实现代码:
@echo off
setlocal EnableDelayedExpansion
set "User_name=Administrator"
echo ==========================================
echo Screenpipe Launcher
echo ==========================================
echo.
:: 1. Clean up old video files
echo [1/4] Cleaning up old video files (keeping today and yesterday)...
set "DATA_DIR=C:\Users\%User_name%\.screenpipe\data"
:: Get today and yesterday dates using PowerShell
for /f "usebackq tokens=*" %%a in (`powershell -command "(Get-Date).ToString('yyyy-MM-dd')"`) do set "TODAY=%%a"
for /f "usebackq tokens=*" %%a in (`powershell -command "(Get-Date).AddDays(-1).ToString('yyyy-MM-dd')"`) do set "YESTERDAY=%%a"
echo [CHECK] Keep dates: %TODAY% (Today) and %YESTERDAY% (Yesterday)
if exist "%DATA_DIR%" (
pushd "%DATA_DIR%"
:: Iterate over mp4 files
for %%F in (*.mp4) do (
echo "%%F" | findstr "%TODAY%" >nul
if errorlevel 1 (
echo "%%F" | findstr "%YESTERDAY%" >nul
if errorlevel 1 (
echo [DELETE] Deleting expired file: %%F
del "%%F"
)
)
)
popd
echo [INFO] Cleanup complete.
) else (
echo [WARNING] Data directory not found: %DATA_DIR%
)
echo.
:: 2. Check Ollama status
echo [2/4] Checking AI Service (Ollama)...
tasklist /FI "IMAGENAME eq ollama.exe" 2>NUL | find /I /N "ollama.exe">NUL
if "%ERRORLEVEL%"=="0" (
echo [INFO] Ollama is already running.
) else (
echo [INFO] Ollama is not running, starting...
start "Ollama Server" /MIN ollama serve
timeout /t 5 >nul
)
:: 3. Start Screenpipe
echo [3/4] Starting Screenpipe...
if exist "C:\Users\%User_name%\screenpipe\bin\screenpipe.exe" (
start "Screenpipe Backend" "C:\Users\%User_name%\screenpipe\bin\screenpipe.exe"
echo [INFO] Screenpipe started.
) else (
echo [ERROR] Screenpipe executable not found.
pause
exit /b 1
)
:: 4. Verify Notion plugin status
echo [4/4] Waiting for Notion plugin (port 44719)...
set "RETRIES=0"
:CHECK_PORT
netstat -an | find "44719" | find "LISTENING" >nul
if "%ERRORLEVEL%"=="0" (
echo.
echo [SUCCESS] Notion plugin started successfully on port 44719!
echo [SUCCESS] Daily logging is ready.
) else (
set /a RETRIES+=1
if !RETRIES! LSS 20 (
timeout /t 2 >nul
goto CHECK_PORT
) else (
echo.
echo [WARNING] Notion plugin startup timed out.
echo Please check Screenpipe window for errors.
echo Screenpipe backend is running, plugin might start later.
)
)
echo.
echo Script finished. Closing in 10 seconds.
timeout /t 10
exit
使用建议:将此脚本放置在桌面或添加到 Windows 启动项中,每天开机自动运行。
6. 实战演示 (Demo)
6.1 配置 Notion 工作日志中心
配置完成后,系统将自动在后台工作。启用 Notion AI 后,更可以实现对日志的深度分析、管理和追溯。
- 个性化配置:选择工作日志中心的日报总结助手或者周报总结助手作为 AI 说明。

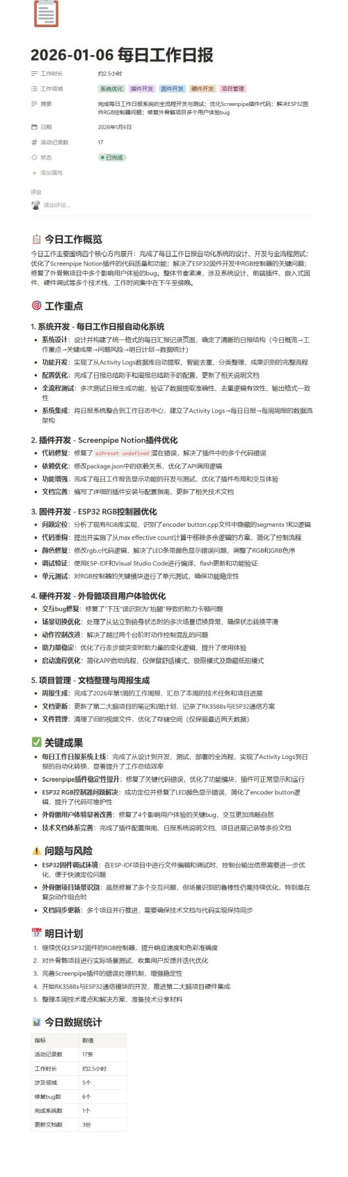
- 一键生成日报:输入关键词"帮我完成今日日报" 或 “生成今天的日报”,系统将根据时间线自动汇总今日工作,并添加至日数据库中方便管理和回溯。

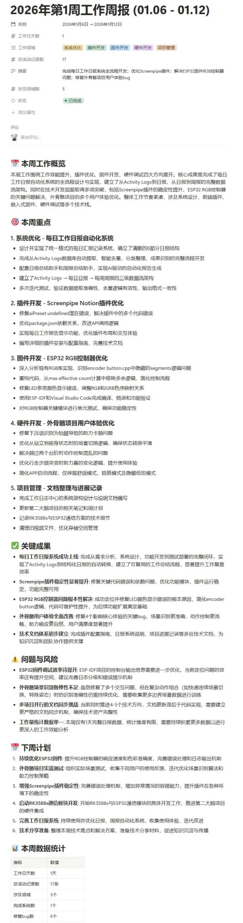
- 周报自动汇总:输入关键词 “帮我完成本周周报” 或 “生成这周的周报”,系统将根据本周的日报数据,自动生成周维度总结,并添加至周数据库中方便管理和回溯。

6.2 Notion AI 生成效果演示
总结:通过 Screenpipe + Ollama + Notion 的组合,可以成功构建了一个既保护隐私又极具生产力的本地化 AI 工作流。这不仅是一个工具的堆叠,更是对个人数据主权的一种实践。
更多推荐









所有评论(0)