无代码到高代码的无缝跃迁 阿里云AgentRun重构AI Agent开发路径
阿里云AgentRun创新性融合无代码与高代码开发模式,解决AI Agent开发的两难困境。通过可视化配置实现60秒快速搭建原型,支持自然语言描述需求、智能Prompt优化和多工具集成;一键转换为高代码后,可进行深度定制开发,实现复杂业务逻辑、成本优化和安全性增强。平台提供模型代理、Hook机制等基础设施能力,典型案例显示14天内即可完成从原型验证到生产落地的完整演进。这种无缝过渡的开发体系,让业
#
在AI Agent加速渗透企业生产环境的今天,开发团队始终面临一道两难选择题:低代码平台能让业务人员快速上手,却在复杂需求面前束手无策;高代码开发具备极致灵活性,却因技术门槛高、验证周期长,让很多创新想法夭折在摇篮里。这种非此即彼的选择,往往导致企业陷入“快速验证与深度定制不可兼得”的困境。
阿里云函数计算AgentRun的出现,打破了这一行业僵局。它以“无代码快速验证、高代码深度演进”为核心逻辑,构建了一套覆盖Agent应用从0到1原型搭建、从1到100生产落地的全生命周期开发体系。这套体系并非简单的功能叠加,而是深刻洞察了企业Agent开发的真实痛点,通过技术创新实现了不同开发阶段的平滑过渡,让业务人员与技术团队能协同推进,真正让Agentic AI走进企业生产级环境。
无代码启蒙:60秒落地第一个AI Agent
企业开发AI Agent的第一道门槛,往往是“想法到原型”的转化效率。很多时候,最了解业务需求的是产品经理、运营等非技术人员,但传统Agent开发需要编写大量代码,让他们只能充当“需求提出者”,无法直接参与原型验证。这种角色割裂,不仅拉长了开发周期,还可能导致最终产品与实际需求脱节。
AgentRun的无代码创建能力,正是为解决这一问题而生。它将复杂的Agent开发逻辑封装成简单的可视化配置,让非技术人员也能独立完成Agent搭建,最快60秒就能生成可运行的原型。整个创建过程仅需四个核心步骤,流程清晰且操作便捷,完全无需接触代码。
第一步是进入控制台发起创建。用户只需登录阿里云函数计算AgentRun控制台,点击“创建Agent”按钮,就能启动搭建流程。控制台界面设计简洁直观,核心功能模块一目了然,即便是首次使用的用户,也能快速找到操作入口。这种轻量化的入门设计,极大降低了用户的学习成本。
第二步是选择快速创建模式。AgentRun提供了多种创建方式,其中“快速创建”模式专为原型验证设计,平台会通过引导式流程,帮助用户完成各项配置,避免了复杂的参数设置。对于需要快速验证想法的用户来说,这种模式能最大限度节省配置时间,让精力聚焦在需求本身。
第三步是核心配置环节,也是决定Agent能力的关键。首先是模型选择,AgentRun整合了Qwen、Claude、GPT-4等主流大模型,同时支持企业自建私有模型接入。如果用户不确定该选择哪种模型,平台会根据任务类型智能推荐,比如客服类Agent推荐对话能力更强的模型,数据分析类Agent推荐逻辑推理更优的模型。这种智能化推荐,能帮助非技术人员做出合适的选择。
需求描述则采用自然语言交互方式,用户只需用日常话术描述需求,比如“创建一个能帮用户查询订单状态、处理售后咨询的客服Agent”,AgentRun的AI生成能力会自动解析需求,生成对应的Prompt和基础配置。更贴心的是,平台还提供Prompt AI优化功能,会自动分析用户输入的提示词,从表达准确性、逻辑完整性等维度给出优化建议,让Agent的响应效果更精准。
工具选择环节同样灵活,用户可从工具市场中按需挑选Agent所需的能力。需要执行代码的话,可添加Code Interpreter工具;需要操作浏览器完成网页查询,可接入Browser Tool;若要调用企业内部API,既能在工具市场搜索现成工具,也能一键创建MCP(模型能力封装)。值得一提的是,Agent本身、Sandbox以及其他工具都能以MCP形式封装,这意味着一个Agent可以调用另一个Agent的能力,实现功能的组合与复用,大幅提升Agent的拓展性。
完成所有配置后,点击“创建”按钮,60秒内就能生成可用的Agent。这种极致高效的原型搭建能力,让业务人员能快速将想法转化为可测试的产品,当天就能完成内部测试,极大缩短了需求验证周期。
为了保障Agent的稳定迭代,AgentRun还内置了完善的版本管理和灰度发布功能。用户可以创建多个Agent版本,在测试环境中验证新版本的功能,确认无问题后再逐步全量发布。这种安全的迭代机制,能有效避免新版本上线后出现故障,保障服务的连续性。同时,平台支持在线测试和多模型测试,用户可在上线前对比不同模型的响应效果,选择最优配置。
高代码进阶:从原型到生产的平滑跨越
无代码搭建的Agent能快速满足初期需求,但随着业务量增长和需求迭代,很多企业会遇到新的挑战:需要根据用户历史行为做个性化推荐,无代码配置无法实现复杂逻辑判断;需要对接企业内部复杂业务系统,涉及繁琐的数据转换和错误处理;需要精细化控制Agent行为,比如在特定条件下调用特定模型;需要优化性能,减少不必要的模型调用以降低成本。
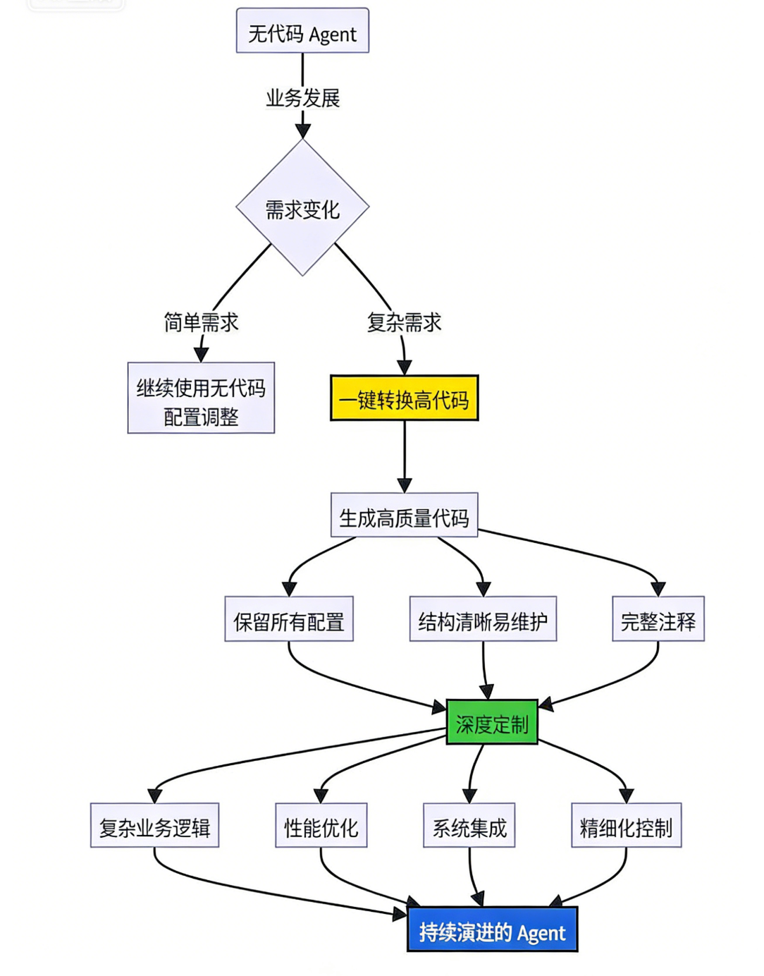
传统低代码平台在此时往往会陷入瓶颈,用户要么忍受功能限制,要么推倒重来用高代码重写,前期的配置积累全部浪费,还会产生大量技术债务。AgentRun则提供了第三条路径——一键转换为高代码,实现从原型到生产级应用的平滑演进。
这种转换过程简单且高效,用户只需在Agent管理页面点击“转换为高代码”按钮,平台就会自动生成高质量的Python代码。生成的代码并非杂乱无章的“垃圾代码”,而是遵循行业最佳实践,结构清晰且包含完整注释,即便是非专业开发人员也能轻松理解。代码会完整保留之前的所有配置,包括模型选择、Prompt设置、工具配置等,用户无需重新搭建基础框架,可直接在已有配置上进行深度开发。
转换后,用户可选择在AgentRun的在线IDE中直接编辑,也能下载代码到本地,使用自己熟悉的开发工具进行修改。这种灵活的开发方式,既能满足技术团队对开发环境的个性化需求,又能保障开发效率。
进入高代码开发阶段后,用户将获得完全的控制能力,可实现各类复杂场景的定制化开发。以客服Agent为例,在无代码阶段只能配置统一的服务策略,所有用户得到的响应都是一致的;而转换为高代码后,可根据用户VIP等级制定差异化服务策略——VIP用户使用性能更优的大模型,配备更详细的Prompt,享受更高优先级的响应速度,还能接入专属售后通道;普通用户则使用更经济的轻量模型,在保证基础体验的前提下降低成本。
成本优化是高代码阶段的重要优势之一。AgentRun支持智能模型选择策略,用户可根据查询复杂度、用户等级、历史行为等因素,动态匹配最合适的模型。比如简单的订单状态查询、常见问题解答等,用Qwen-Turbo等轻量模型就能快速响应;而复杂的售后纠纷处理、个性化需求分析等,再调用Qwen-Max等大模型。这种精细化的模型调度,能在保障用户体验的同时,大幅降低模型调用成本,部分企业实践后成本可降低40%以上。
可靠性与安全性的增强,也是高代码开发的核心价值。用户可在代码中添加自动重试机制、超时控制、异常处理等逻辑,当主模型调用失败时,自动切换到备用模型,或返回预设的降级响应,确保服务始终可用。在数据安全方面,可添加敏感信息过滤、内容审核等功能,在Agent返回结果前自动筛查手机号、身份证号等敏感数据,同时记录完整的审计日志,满足企业合规要求。
此外,高代码开发还支持多步骤复杂业务流程的实现。比如搭建电商售后Agent时,可实现“查询用户订单状态→判断售后申请是否符合条件→对接仓库确认库存→生成售后单→跟踪售后进度→向用户同步结果”的全流程自动化,无需人工干预。这种复杂流程的实现,能大幅提升业务效率,降低人工成本,真正发挥AI Agent的价值。
基础设施赋能:不止于代码的全栈能力
高代码开发阶段,用户不仅能定制业务逻辑,还能深度复用AgentRun的基础设施能力。这些能力经过阿里云多年技术沉淀,无需用户自行开发,只需简单配置和调用就能使用,让开发团队能聚焦核心业务创新,无需关心底层基础设施的搭建与维护。
模型代理能力是其中的核心亮点。用户可通过配置主模型和多个备用模型,启用熔断机制。当主模型出现响应延迟、服务中断等问题时,系统会自动切换到备用模型,整个过程对用户透明,不会影响服务体验。这种冗余设计,能大幅提升Agent的可用性,避免因单一模型故障导致业务中断。同时,模型代理还支持负载均衡,可根据模型负载情况智能分配请求,优化模型调用效率。
Hook机制则为通用逻辑的复用提供了便利。通过前置Hook,用户可在工具调用前自动注入用户凭证、记录请求日志、校验参数合法性;后置Hook则可用于结果转换、审计日志记录、异常处理等。这些通用逻辑无需在每个工具中重复编写,只需配置一次就能全局生效,大幅减少代码冗余,提升开发效率和可维护性。比如企业内部所有Agent都需要进行用户权限校验,通过前置Hook统一配置后,所有工具调用都会自动执行校验逻辑,无需逐个工具设置。
异步调用能力则针对耗时较长的操作场景进行了优化。比如复杂数据分析、大文件处理、多系统跨域调用等操作,若采用同步调用方式,Agent会陷入阻塞状态,无法处理其他请求,影响用户体验。AgentRun的异步调用功能,允许Agent发起任务后无需等待结果,可继续处理其他请求,当异步任务完成后,通过回调机制将结果返回给用户。这种设计能大幅提升Agent的并发处理能力,适合构建高并发、高性能的生产级应用。
除此之外,AgentRun还继承了阿里云函数计算FC的Serverless核心优势,具备极致弹性、按量付费、零运维等特性。当业务流量高峰期来临时,系统会自动扩容资源,保障Agent响应速度;流量低谷时则自动缩容,避免资源浪费。按量付费模式让企业只需为实际使用的资源付费,无需承担闲置资源成本,结合智能模型调度等优化手段,平均能帮助企业降低60%的总拥有成本(TCO)。
真实案例:FunctionQ的14天演进之路
AgentRun的“无代码+高代码”演进模式,已在多个企业项目中得到验证,FunctionQ的开发历程就是典型案例。FunctionQ是某科技公司为内部员工打造的AI助手,核心功能是帮助员工查询函数列表、函数详情、操作日志等,提升研发效率。
项目第一天,产品经理通过AgentRun的无代码界面快速搭建了基础版本。他选择Qwen-Max作为核心模型,配置了简单的Prompt,明确Agent的核心功能的是“响应员工的函数相关查询需求”,随后从工具市场选择了“函数列表查询”“函数详情查询”“日志查询”等现成工具,完成配置后点击创建,不到一分钟就生成了可测试的Agent原型。当天下午,这个基础版本就上线了,开始服务内部测试用户,初步验证了需求的可行性。
测试三天后,问题逐渐暴露出来。首先是权限不足问题,部分员工调用工具时频繁出现“权限不足”错误,排查后发现是不同部门员工的系统访问权限不同,无代码配置无法实现精细化的权限控制。其次是数据隔离问题,多个用户同时使用Agent时,偶尔会出现数据混乱,比如A员工查询到B员工的操作日志,存在数据安全隐患。最后是成本问题,由于所有查询都使用Qwen-Max模型,测试期间用户量不多,但模型调用成本已超出预期,若全量上线,成本将难以控制。
这些问题在无代码界面中无法解决,项目团队决定在第五天将Agent转换为高代码。转换生成的Python代码结构清晰,完整保留了之前的模型配置和工具选择,开发团队在此基础上进行了针对性优化。通过配置前置Hook,实现了动态凭证注入功能,Agent会根据用户ID自动获取对应的AccessKey和SecretKey,在工具调用前注入请求中,用户无需手动输入权限信息,权限问题得到彻底解决。
针对数据隔离问题,开发团队利用AgentRun的会话亲和机制,确保同一用户的所有请求都路由到同一实例,每个用户拥有独立的记忆存储和数据空间,彻底隔离不同用户的数据,避免了数据混乱问题。在成本优化方面,团队实现了智能模型选择策略,将简单的列表查询、基础详情查询等需求,切换到Qwen-Turbo轻量模型,仅在处理复杂的日志分析、函数异常排查等需求时,才调用Qwen-Max模型。优化后,在用户体验基本不受影响的前提下,模型调用成本降低了约40%。
两周后,随着用户量的增长,团队对FunctionQ进行了进一步优化。添加了智能缓存机制,将高频查询结果缓存起来,相同查询请求直接返回缓存结果,响应速度从原来的2秒缩短到0.1秒,大幅提升用户体验。针对多轮对话场景,实现了上下文压缩功能,自动提取对话核心信息,减少Token消耗,进一步降低成本。同时,集成了企业内部的工单系统,当Agent无法解决员工的复杂问题时,会自动创建工单并分配给对应研发人员,跟踪工单进度并及时向员工同步,形成“AI助手+人工支持”的闭环服务模式。此外,还根据问题类型实现了智能路由功能,将函数查询类问题分配给基础Agent,将函数异常排查等复杂问题分配给专业Agent,提升问题解决效率。
回顾整个项目历程,若没有AgentRun的平滑演进能力,FunctionQ项目可能会面临两种结局:要么一开始就采用高代码开发,需求验证周期从1天拉长到1周,错过内部服务的最佳上线窗口;要么一直依赖无代码版本,无法解决权限、数据安全、成本等核心问题,最终只能放弃项目。AgentRun让团队从最快的方式开始,随着业务需求的迭代逐步深入开发,无需推倒重来,没有产生技术债务,既保障了开发效率,又确保了产品质量。
架构解析:Serverless与开源生态的深度融合
AgentRun的核心竞争力,离不开其底层架构的支撑。它以阿里云函数计算FC为运行时基础,深度集成AgentScope、Langchain、RAGFlow、Mem0等主流开源生态,构建了一套“Serverless+AI原生”的一站式Agent开发基础设施平台。
以下是AgentRun的核心架构图,清晰呈现了各组件的协同关系:
架构图中,各层级各司其职且协同高效。用户层提供多样化的操作入口,满足不同角色、不同场景的开发需求;核心能力层是AgentRun的核心,无代码配置引擎与高代码转换引擎实现了开发模式的平滑切换,模型代理、Hook机制等则为开发提供了丰富的能力支撑;模型层整合了各类主流模型与私有模型,满足不同场景的性能和隐私需求;工具层通过工具市场和MCP封装服务,实现了工具的灵活选择与复用;基础设施层基于Serverless架构,提供了弹性、安全、可扩展的底层支撑;开源生态的深度集成,则丰富了AgentRun的功能边界,提升了开发灵活性。
这种架构设计的核心优势在于“轻量化开发+重量级支撑”。开发团队无需关心底层基础设施的搭建、维护、扩容等问题,只需聚焦Agent的业务逻辑创新;而底层的Serverless架构、开源生态、安全服务等,则为Agent的稳定运行、性能优化、安全合规提供了强有力的保障。这种分工模式,能让开发团队的效率最大化,同时降低企业的技术投入成本。
理念内核:尊重开发规律的演进式设计
AgentRun的“无代码+高代码”无缝演进能力,背后体现的是对Agent应用开发规律的深刻理解。传统开发理念往往将低代码与高代码对立起来,认为选择了一种模式就必须坚守到底,但实际的Agent开发过程并非线性的瀑布流,而是一个快速验证、迭代优化、逐步完善的螺旋式过程。
在想法验证阶段,企业最需要的是速度。此时业务需求尚未完全明确,过多的技术投入可能会导致资源浪费,无代码模式能让团队以最低成本、最快速度将想法转化为可测试的原型,快速验证需求可行性,收集用户反馈。当业务需求逐渐清晰,进入成熟发展阶段后,企业需要的是灵活性和控制力,高代码模式能满足复杂场景的定制化需求,支撑Agent从原型走向生产级应用。
AgentRun的设计理念,正是尊重了这种阶段性需求差异,它不强迫用户做一次性选择,而是提供了“按需演进”的路径。用户可以从无代码开始,快速启动项目;当需求升级时,一键转换为高代码,延续前期的配置积累,无需推倒重来。这种“零成本演进”模式,不仅避免了技术债务,还能让团队保持持续的开发热情,聚焦核心价值创造。
更重要的是,这种设计打破了业务人员与技术团队之间的壁垒。在无代码阶段,业务人员可以主导原型搭建,直接将业务需求转化为产品功能,无需依赖技术团队;进入高代码阶段后,技术团队可以在已有原型的基础上进行深度开发,业务人员则可继续参与需求梳理和测试优化,实现协同开发。这种跨角色的协作模式,能让Agent产品更贴合业务需求,同时提升整体开发效率。
说到底,AgentRun的价值不仅在于提供了一套开发工具,更在于传递了一种更高效、更贴合实际的Agent开发理念。它让企业意识到,AI Agent开发无需追求“一步到位”,可以通过“快速验证+平滑演进”的方式,逐步实现从想法到生产级应用的落地,让每一次迭代都能创造实际价值。
结语:让Agentic AI真正落地企业生产
在AI技术快速发展的今天,企业对Agentic AI的需求日益迫切,但开发门槛高、迭代效率低、成本控制难等问题,始终制约着其大规模落地。阿里云AgentRun通过“无代码快速验证+高代码深度演进”的创新模式,为企业提供了一条平滑、高效、低成本的Agent开发路径。
从60秒创建第一个Agent,到一键转换为高代码实现深度定制,再到依托Serverless基础设施实现性能与成本的优化,AgentRun覆盖了Agent开发的全生命周期,让业务人员能参与创新,让技术团队能聚焦核心,让企业能以最低成本实现Agent的规模化落地。
目前,AgentRun的无代码到高代码演进能力已开放体验,用户可访问控制台(https://functionai.console.aliyun.com/cn-hangzhou/agent/explore),60秒创建自己的第一个Agent;当需要更复杂功能时,一键转换为高代码进行深度定制;后续还可利用平台的基础设施能力,持续优化Agent性能与成本。此外,用户还可加入“函数计算AgentRun客户群”(钉钉群号:134570017218),与其他开发者交流经验,获取最新的功能更新和技术支持。
从想法到上线,从原型到生产,AgentRun始终以“让Agentic AI真正进入企业生产环境”为目标,为企业提供全链路的开发支撑。在未来,随着开源生态的不断整合和技术的持续迭代,AgentRun将推出更多创新功能,助力企业实现AI驱动的业务变革,让每一个企业都能轻松享受Agentic AI带来的价值。
更多推荐


所有评论(0)