从零开始掌握AI Agents:7大类型详解与代码实现(LLM系列教程)
AI Agents类型与应用概述 本文系统介绍了七种AI Agents类型及其应用。简单反射型基于预设规则快速响应,适用于自动化客服等简单任务;基于模型型通过内部状态处理部分可观测环境,适合金融交易系统;目标导向型采用搜索算法实现特定目标,应用于自动驾驶等领域;基于效用型通过效用函数选择最优行动,适用于医疗诊断等复杂决策;学习型通过经验改进性能,用于推荐系统;层级式采用分层结构处理复杂任务;多智能
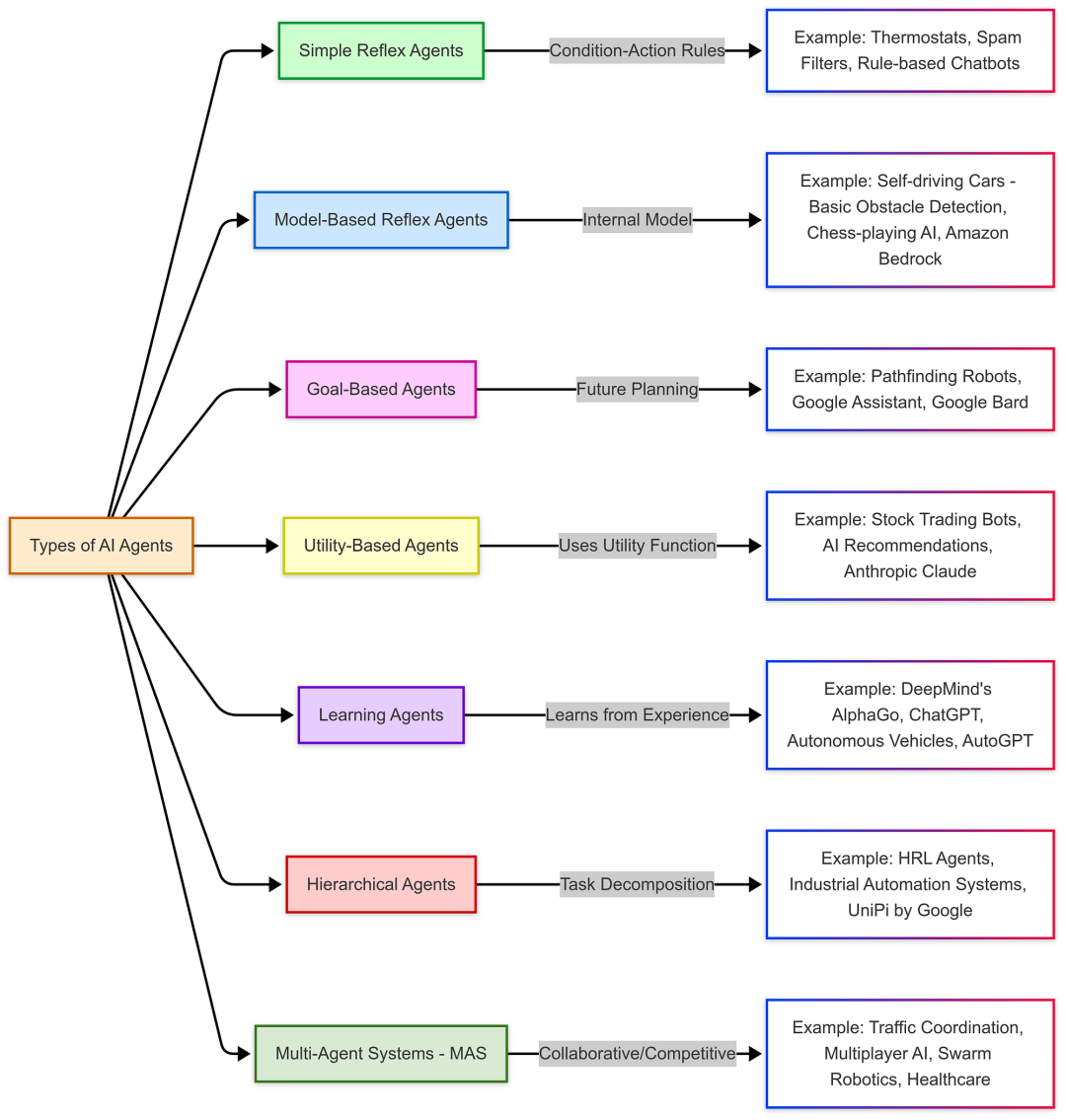
本文系统介绍了AI Agents的七种主要类型:简单反射型、基于模型型、目标导向型、基于效用型、学习型、层级式以及多智能体系统。每种类型均包含定义、代码实现、工作原理、适用场景及优缺点分析,旨在帮助读者全面了解不同AI Agents的特点和应用价值,为构建智能化系统提供理论指导和实践参考。
在本博客中,我们将探讨不同类型的AI Agents ,包括它们的实现方式、实际应用、优势和局限性。从简单的反射型代理到Multi-Agent系统 ,我们将探索这些模型如何助力自动化、决策制定和智能问题解决。
一、AI Agents的类型
AI Agents可以根据其智能和能力分为不同的类型,例如:
- Simple reflex agents
- Model-based agents
- Goal-based agents
- Utility-based agents
- Learning agents
- Hierarchical agents
- Multi-Agent Systems (MAS)

让我们详细了解一下AI Agent的类型。
1.1 Simple Reflex Agent
简单的反射型智能体仅在特定动作或条件发生时才会运行。这类AI Agent基于预先设定的规则集做出反应,在决策时不考虑过往经验。它们仅适用于执行无需策略性思考的简单任务。

1.1.1 代码实现
class SimpleReflexVacuumAgent:
def __init__(self):
self.location = "A"
self.actions = []
def perceive_and_act(self, current_location, is_dirty):
if is_dirty:
self.actions.append("Suck")
print(f"Cleaned {current_location}")
else:
if current_location == "A":
self.actions.append("MoveRight")
self.location = "B"
else:
self.actions.append("MoveLeft")
self.location = "A"
print(f"Moved to {self.location}")
# Execution
agent = SimpleReflexVacuumAgent()
percepts = [("A", True), ("A", False), ("B", True), ("B", False)]
for loc, dirt in percepts:
agent.perceive_and_act(loc, dirt)
该代码实现了一种直接刺激-反应机制,其中环境感知(房间状态)触发预定的清洁行为。
运行原理: 简单的反射智能体基于条件-动作规则运行,这意味着它们直接对当前输入(感知)做出反应,而不考虑过去的经验。这些智能体非常适合以下环境:
-
完全可观察 (其中智能体拥有关于状态的完整信息);
-
离散型(输出是可以根据动作进行预测的);
智能体遵循一组预定义的规则来确定行动。例如,吸尘器会在两个地点(A 和 B)之间交替工作,只有在检测到污垢时才会进行清洁。由于它完全基于当前情况运行,因此它不会保留先前的状态或过去的决定的记忆。
适用场景 :这些智能体非常适合简单的、基于规则的任务,这类任务的决策不需要历史数据。一些常见的例子包括:
- 自动化客户支持: 基于规则的聊天机器人,可以检测“密码重置”等关键词,并提供预定义的说明;
- 数字恒温器: 当温度低于特定阈值时开启加热器;
- 工业自动化: 基本物联网设备,可直接响应输入,无需复杂处理。
1.1.2 优势
- 易于设计和实现,所需计算资源极少;
- 对环境变化的实时响应;
- 在传感器输入准确且规则设计完善的情况下,该方法具有很高的可靠性;
- 无需大量训练或复杂的硬件;
1.1.3 局限性
- 对部分可观测环境变化的适应能力;
- 用于存储先前交互记忆;
- 随着时间的推移持续提高决策能力。
1.2 Model-based Reflex Agent
在简单反射架构的基础上,基于模型的智能体维护着世界状态的内部表示,以处理部分可观测性。基于模型的反射根据当前感知和代表不可观测词的内部状态执行动作。
基于模型的反射代理是基于模型的反射代理的一种变体,它在执行操作之前还会考虑操作可能造成的后果。

1.2.1 代码样例
class ModelBasedVacuumAgent:
def __init__(self):
self.model = {"A": "Unknown", "B": "Unknown"}
self.location = "A"
def update_model(self, loc, status):
self.model[loc] = "Clean" if status else "Dirty"
def decide_action(self, current_loc, is_dirty):
self.update_model(current_loc, is_dirty)
if is_dirty:
return "Suck"
elif self.model["A"] == "Clean" and self.model["B"] == "Clean":
return "Shutdown"
else:
return "MoveRight" if current_loc == "A" else "MoveLeft"
# Usage
agent = ModelBasedVacuumAgent()
print(agent.decide_action("A", True)) # Output: Suck
通过维护世界模型和资源状态,即使传感器存在局限性,智能体也能做出明智的决策。
基于模型的反射智能体遵循条件-动作规则来确定特定情况下的适当动作。然而,与简单的反射智能体不同,它还维护一个内部状态来跟踪环境变化并增强决策能力。这使得智能体即使在部分可观测的环境中也能有效运行。
基于模型的反射代理在一个结构化的流程中运行,该流程包括 4 个关键阶段:
- 感知: 智能体利用其传感器感知世界的当前状态;
- 建模: 它根据观察结果构建一个关于世界的内部模型;
- 推理: 智能体评估其内部模型 ,并应用预定义的规则或启发式方法来确定最佳行动;
- 行动: agent执行所选行动。
适用范围: 基于模型的反射代理广泛应用于各个行业,尤其适用于需要动态适应和实时决策的系统:
🔹 智能库存管理: 人工智能驱动的系统跟踪库存水平,分析采购历史,并预测需求波动。
🔹 金融交易系统: 自动交易代理维护市场模型 ,同时对实时价格变化做出反应。
1.2.2 优势
- 增强感知和记忆: 智能体维护一个内部模型来跟踪环境随时间的变化。
- 更好的决策能力: 与简单的反射型智能体不同,它可以通过对历史数据进行推理来处理部分可观察环境中的不确定性。
- 优化任务执行: 通过保持对环境的了解,这些智能体能够更高效地导航并预测未来情况 。
1.2.3 缺点
- 构建和维护模型可能需要耗费大量的计算资源;
- 这些模型可能无法很好地捕捉真实世界环境的复杂性;
- 模型无法预测所有可能出现的情况;
- 模型需要经常更新才能保持最新状态;
- 模型在解释和理解方面可能存在挑战。
1.3 Goal-based Agents
目标导向型智能体是由人工智能驱动的系统 ,它们利用环境信息来实现特定目标。与简单的反射型智能体或基于模型的智能体不同,这类智能体能够确定达到预期结果所需的最佳决策和行动顺序 。
这些智能体运用搜索算法和启发式方法来寻找实现目标的最有效路径。由于其结构化的决策方式,它们适用于需要战略规划和适应能力的复杂任务 。

1.3.1 代码样例
目标驱动行为: 目标导向型智能体选择能够最大限度实现既定目标的行动,并采用搜索和规划算法。
目标追踪: 智能体评估当前状态与目标之间的关系,选择能够减少与目标距离的动作。复杂的实现方式可能会集成图遍历算法。
class GoalBasedAgent:
def __init__(self, target):
self.goal = target
self.actions = []
def path_planning(self, current_state):
# Simplified A* pathfinding logic
if current_state == self.goal:
return "Goal achieved"
return "Move closer" if current_state < self.goal else "Adjust path"
agent = GoalBasedAgent(100)
print(agent.path_planning(75)) # Output: Move closer
适用场景: 目标导向型智能体非常适用于需要结构化规划和适应性的任务 。一些主要应用包括:
🔹 自动驾驶汽车: 人工智能驱动的汽车能够导航路线 ,安全到达目的地,同时动态调整以应对障碍物。
🔹 机器人: 目标导向型机器人执行复杂的任务, 例如仓库自动化、太空探索和工业操作。
🔹 计算机视觉与自然语言处理: 人工智能模型分析图像、视频和文本 ,提取有意义的见解并做出相应的反应。
1.3.2 优势
- 易于实施和理解
- 能够高效地实现特定目标
- 易于根据目标完成情况评估绩效
- 它可以与其他人工智能技术相结合,创建更高级的智能体。
- 非常适合定义明确、结构化的环境。
- 它可用于各种应用,例如机器人、游戏人工智能和自动驾驶汽车。
1.3.3 缺点
- 仅限于特定目标
- 无法适应不断变化的环境
- 对于变量过多的复杂任务,这种方法效率低下。
- 需要丰富的领域知识才能定义目标
1.4 Utility-based Agents
基于效用的智能体是由人工智能驱动的决策者, 它们根据效用函数 (衡量结果有利程度的指标)来选择行动。与基于规则或基于目标的智能体不同,这些智能体会评估多种可能的行动 ,并选择预期效用最高的行动,从而确保更灵活、更具适应性的决策 。
它们在复杂多变的环境中尤其有用,因为在这些环境中需要比较多个选项,并且必须动态地做出最佳选择 。

1.4.1 代码样例
定量决策: 这些agent采用效用函数来评估行动结果,以最大化预期价值为目标,而不是以二元目标实现为目标。
优化逻辑: 效用函数将多个因素合并为一个单一指标,从而可以比较性质不同的结果。
def utility_function(cost, time, risk):
return (0.5 * (1/cost)) + (0.3 * (1/time)) - (0.2 * risk)
actions = [
{"cost": 200, "time": 5, "risk": 0.1},
{"cost": 300, "time": 3, "risk": 0.2}
]
best_action = max(actions, key=lambda x: utility_function(x['cost'], x['time'], x['risk']))
print(f"Optimal action: {best_action}")
为了确定最佳行动方案,基于效用的智能体遵循一个结构化的流程:
- 环境建模: 智能体构建其周围环境的表示,其范围可以从简单到高度复杂。
- 效用评估: 它使用概率分布和预定义的效用函数来评估每个可能结果的预期效用 。
- 决策制定: 智能体选择预期效用最高的行动 ,以最大化其成功率。
- 持续优化: 此过程在每个决策点重复进行,使智能体能够动态地适应不断变化的情况。
适用范围: 基于效用的智能体广泛应用于以优化为中心的应用场景 ,包括:
🔹 资源分配: 选择最有效的方式来分配计算能力、带宽或资金 。
🔹 日程安排与规划: 根据限制条件选择任务的最佳时间段 。
🔹 推荐系统: 通过平衡预算和旅行时间来推荐最佳机票 。
🔹 游戏人工智能: 基于策略的视频游戏和模拟中的决策制定。
1.4.2 优势
- 能够应对不确定性: 能够在动态和不可预测的环境中做出最佳决策 。
- 比较决策: 评估多种选择并选择最佳方案 。
- 灵活适应: 根据不断变化的投入和产出调整策略。
1.4.3 缺点
- 需要建立精确的环境模型,否则会导致决策错误;
- 计算成本高昂,需要大量计算;
- 不考虑道德或伦理因素;
- 人类难以理解和验证
1.5 Learning Agents
AI learning agent是一种软件agent,它能够从过去的经验中学习 ,并随着时间的推移不断提升自身性能 。与基于规则的系统不同,这类代理从基础知识出发 ,并通过机器学习技术自动适应变化 。
通过不断分析反馈和交互 ,学习型智能体可以改进自身的行为,使其成为动态和不断变化的环境的理想选择。
该学习智能体由四个主要部分组成:
- 学习要素: 负责学习并根据环境中的经验进行改进 。
- 评论员: 评估代理的性能并提供改进反馈 。
- 绩效要素: 根据学习要素和批评者的见解执行外部行动 。
- 问题生成器: 提出新的行动建议,以产生能够增强学习的信息性体验 。

1.5.1 代码样例
自适应智能系统: 学习代理通过经验提高性能,通常采用强化学习框架。
学习机制: Q 表根据获得的奖励进行更新,逐步优化动作选择。
import numpy as np
class QLearningAgent:
def __init__(self, states, actions, alpha=0.1, gamma=0.9):
self.q_table = np.zeros((states, actions))
self.alpha = alpha
self.gamma = gamma
def learn(self, state, action, reward, next_state):
max_future_q = np.max(self.q_table[next_state])
current_q = self.q_table[state, action]
new_q = (1 - self.alpha) * current_q + self.alpha * (reward + self.gamma * max_future_q)
self.q_table[state, action] = new_q
# Initialize agent with 5 states and 4 actions
agent = QLearningAgent(5, 4)
agent.learn(1, 2, 10, 3)
AI learning agent在一个持续的反馈循环中运行,使其能够观察、学习和适应 :
-
观察: 智能体使用传感器或输入源从其环境中收集数据。
-
学习: 它利用算法和统计模型分析数据 ,识别模式并完善其知识。
-
行动: 基于所学到的见解,智能体在其环境中做出决定并采取行动 。
-
反馈: 智能体收到奖励、惩罚或环境线索来评估其表现。
-
适应性: 利用反馈,智能体更新其知识和决策过程 ,不断改进。
随着时间的推移,这个循环不断重复 ,使智能体能够改进其决策并适应不断变化的情况。
适用场景: 学习型智能体在需要持续改进和个性化的场景中特别有用:
🔹 电子商务个性化: 人工智能驱动的推荐系统分析用户行为 ,以改进定向广告。
1.5.2 实际案例:AutoGPT
AutoGPT 是由 Significant Gravitas 开发的学习代理的一个很好的例子。
AutoGPT 的工作原理:
假设用户想要购买一部智能手机 ,并要求 AutoGPT 对排名前十的智能手机进行市场调查 。AutoGPT 分析来自各种来源的产品特性、评论和规格 。它通过子代理程序验证网站的可信度 ,以确保其可靠性。最后,它生成了一份综合报告 ,列出了十大智能手机品牌的优缺点 。
AutoGPT 通过观察、分析和改进其过程 ,不断提升自身性能 ,使其成为学习型智能体应用的有力例证。
1.5.3 优势
- 可以根据人工智能决策将想法转化为行动。
- 学习型智能体可以遵循基本命令(例如语音指令)来执行任务。
- 与执行预定义动作的传统智能体不同,学习智能体可以随时间演化。
- 人工智能代理会考虑效用度量,这使它们更加贴近现实。
1.5.4 缺点
- 容易做出有偏见或错误的决定
- 高昂的开发和维护成本
- 需要大量的计算资源
- 对大量数据的依赖
- 缺乏类似人类的直觉和创造力
1.6 Hierarchical Agents
层级式智能体是一种采用层级结构的 AI 系统 ,其中高层智能体负责监督低层智能体 。这种结构能够实现高效的任务管理 ,确保将复杂的目标分解为易于管理的子任务 。层级结构的数量取决于系统的复杂程度 。
这些agent广泛应用于需要协调和优先处理多个任务的领域,例如机器人、制造业和运输业 。

1.6.1 代码样例
分层架构: 分层代理采用多个抽象级别,较高层处理战略决策,较低层管理战术执行。
委托逻辑: 主管代理管理子系统协调,体现分布式责任架构。
class SupervisorAgent:
def __init__(self):
self.subagents = {
"security": SecurityAgent(),
"climate": ClimateAgent()
}
def coordinate(self, sensor_data):
if sensor_data["intruder"]:
self.subagents["security"].activate()
else:
self.subagents["climate"].adjust(sensor_data["temp"])
class SecurityAgent:
def activate(self):
print("Security protocols engaged")
class ClimateAgent:
def adjust(self, temp):
action = "Cool" if temp > 72 else "Heat"
print(f"Climate system: {action} activated")
# System execution
smart_home = SupervisorAgent()
smart_home.coordinate({"intruder": True, "temp": 68})
层级式代理的运作方式类似于公司组织 ,其中任务在不同的层级上进行组织和管理 :
-
高级代理: 定义总体目标, 制定策略 ,并将任务分解为更小的子目标。
-
中级代理(如适用): 担任协调员,确保高级代理和低级代理之间高效地分配任务 。
-
低级代理: 执行分配的子任务并向上级代理报告进度。
这种结构化的方法确保了在复杂环境中高效执行 、 资源优化和可扩展性 。
适用场景: 分层代理非常适合需要结构化任务执行的大型企业 。一些主要应用场景包括:
🔹 工业自动化: 管理具有多个生产阶段的制造工作流程 。
🔹 自主机器人: 协调高级导航和低级运动控制 。
🔹 交通运输系统: 优化交通控制和物流 。
1.6.2 实际案例:谷歌的 UniPi
谷歌的 UniPi 是一款创新的分层式人工智能代理,它利用文本和视频作为通用界面,使其能够在各种环境中学习各种任务。
UniPi 的工作原理:
-
高级策略: 根据各种输入(包括文本和视频) 生成说明和演示 。
-
底层策略: 通过模仿和强化学习来执行任务。
-
高层策略适应各种环境,而底层策略根据反馈改进执行策略 。
UniPi 将高级推理与低级执行相结合,展现了分层人工智能在高效处理复杂的多步骤任务方面的强大能力。
1.6.3 优势
- 可扩展的任务管理: 能够在大规模系统中处理多个相互依赖的任务 。
- 提高效率: 将复杂问题分解为可管理的子任务,从而提高执行速度。
- 适应性: 层级结构允许动态地确定任务优先级和进行协调 。
1.6.4 缺点
- 使用层级结构解决问题时会产生复杂性。
- 固定的层级结构限制了在变化或不确定的环境中的适应能力,阻碍了智能体调整自身或寻找替代方案的能力。
- 层级式代理遵循自上而下的控制流程,即使较低层级的任务已准备就绪,也可能导致瓶颈和延迟。
- 层级结构可能缺乏跨不同问题领域的可重用性,因此需要为每个领域创建新的层级结构,这既耗时又依赖专业知识。
- 由于需要带标签的训练数据和精心设计的算法,训练分层智能体极具挑战性。由于其复杂性,应用标准机器学习技术来提升性能也变得困难。
1.7 Multi-Agent Systems
多智能体系统(MAS)并非一种不同类型的 AI 智能体。相反,它们是由多个智能体组成的集合,这些智能体相互协调,作为一个整体运行。

这可以包括单反射智能体、目标导向智能体或上述任何其他类型的智能体。
与层级式智能体不同,MAS 中的每个智能体都有自己的目标和能力,但会与其他智能体互动,以实现共同目标或优化个体结果。
1.7.1 多智能体系统(MAS)的关键特征
- 去中心化: 决策权分散在多个主体之间。
- 合作与竞争: 代理人根据具体情况选择合作或竞争。
- 可扩展性: 它们可以通过分配工作负载来处理大规模问题。
- 专业化: 各个智能体可以专注于系统内的特定任务。
1.7.2 多智能体系统(MAS)的实际应用案例
多智能体系统非常复杂,在大规模环境中得到应用。
一个很好的例子是医疗保健人工智能系统 ,它利用多个智能体来协调患者护理、优化医院资源和分配药物。这些智能体各自都发挥着重要作用,并且各自独立运作也行之有效。
1.7.3 优势
- 可扩展,适用于复杂的大规模应用。
- 提供了冗余性和鲁棒性,即使一个代理发生故障,任务也能继续进行。
1.7.4 缺点
- agent之间的协调可能很复杂。
- 如果参与者的目标相互冲突,则可能出现冲突。
二、跨行业的变革性应用

现在对不同类型的人工智能代理有了更深入的了解,接下来让我们看看企业如何通过在各行各业集成这些自主代理来充分发挥其潜力。下表展示了人工智能代理在各行业的应用案例,这些案例正在改变企业的运营方式和服务客户的方式。

最后
我在一线科技企业深耕十二载,见证过太多因技术卡位而跃迁的案例。那些率先拥抱 AI 的同事,早已在效率与薪资上形成代际优势,我意识到有很多经验和知识值得分享给大家,也可以通过我们的能力和经验解答大家在大模型的学习中的很多困惑。
我整理出这套 AI 大模型突围资料包:
- ✅AI大模型学习路线图
- ✅Agent行业报告
- ✅100集大模型视频教程
- ✅大模型书籍PDF
- ✅DeepSeek教程
- ✅AI产品经理入门资料
完整的大模型学习和面试资料已经上传带到CSDN的官方了,有需要的朋友可以扫描下方二维码免费领取【保证100%免费】👇👇

为什么说现在普通人就业/升职加薪的首选是AI大模型?
人工智能技术的爆发式增长,正以不可逆转之势重塑就业市场版图。从DeepSeek等国产大模型引发的科技圈热议,到全国两会关于AI产业发展的政策聚焦,再到招聘会上排起的长队,AI的热度已从技术领域渗透到就业市场的每一个角落。

智联招聘的最新数据给出了最直观的印证:2025年2月,AI领域求职人数同比增幅突破200% ,远超其他行业平均水平;整个人工智能行业的求职增速达到33.4%,位居各行业榜首,其中人工智能工程师岗位的求职热度更是飙升69.6%。
AI产业的快速扩张,也让人才供需矛盾愈发突出。麦肯锡报告明确预测,到2030年中国AI专业人才需求将达600万人,人才缺口可能高达400万人,这一缺口不仅存在于核心技术领域,更蔓延至产业应用的各个环节。


资料包有什么?
①从入门到精通的全套视频教程⑤⑥
包含提示词工程、RAG、Agent等技术点
② AI大模型学习路线图(还有视频解说)
全过程AI大模型学习路线

③学习电子书籍和技术文档
市面上的大模型书籍确实太多了,这些是我精选出来的

④各大厂大模型面试题目详解

⑤ 这些资料真的有用吗?
这份资料由我和鲁为民博士共同整理,鲁为民博士先后获得了北京清华大学学士和美国加州理工学院博士学位,在包括IEEE Transactions等学术期刊和诸多国际会议上发表了超过50篇学术论文、取得了多项美国和中国发明专利,同时还斩获了吴文俊人工智能科学技术奖。目前我正在和鲁博士共同进行人工智能的研究。
所有的视频教程由智泊AI老师录制,且资料与智泊AI共享,相互补充。这份学习大礼包应该算是现在最全面的大模型学习资料了。
资料内容涵盖了从入门到进阶的各类视频教程和实战项目,无论你是小白还是有些技术基础的,这份资料都绝对能帮助你提升薪资待遇,转行大模型岗位。


智泊AI始终秉持着“让每个人平等享受到优质教育资源”的育人理念,通过动态追踪大模型开发、数据标注伦理等前沿技术趋势,构建起"前沿课程+智能实训+精准就业"的高效培养体系。
课堂上不光教理论,还带着学员做了十多个真实项目。学员要亲自上手搞数据清洗、模型调优这些硬核操作,把课本知识变成真本事!


如果说你是以下人群中的其中一类,都可以来智泊AI学习人工智能,找到高薪工作,一次小小的“投资”换来的是终身受益!
应届毕业生:无工作经验但想要系统学习AI大模型技术,期待通过实战项目掌握核心技术。
零基础转型:非技术背景但关注AI应用场景,计划通过低代码工具实现“AI+行业”跨界。
业务赋能 突破瓶颈:传统开发者(Java/前端等)学习Transformer架构与LangChain框架,向AI全栈工程师转型。
👉获取方式:
😝有需要的小伙伴,可以保存图片到wx扫描二v码免费领取【保证100%免费】🆓**

更多推荐


所有评论(0)